北师大版 (2019)必修 第一册2.2 全称量词与存在量词图片课件ppt
展开2.2 全称量词与存在量词
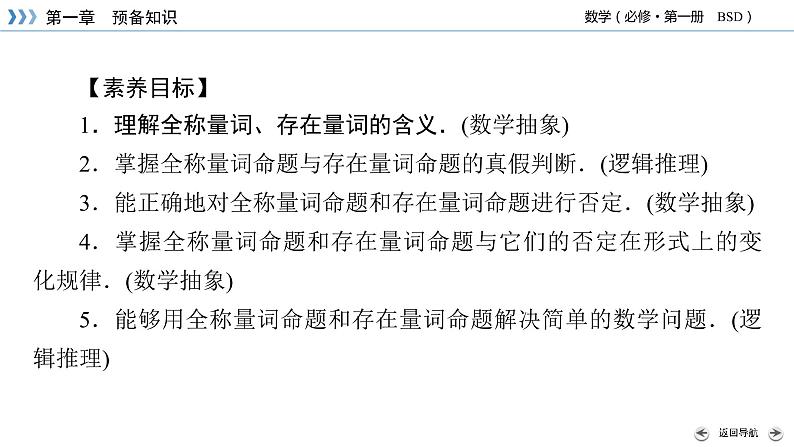
【素养目标】1.理解全称量词、存在量词的含义.(数学抽象)2.掌握全称量词命题与存在量词命题的真假判断.(逻辑推理)3.能正确地对全称量词命题和存在量词命题进行否定.(数学抽象)4.掌握全称量词命题和存在量词命题与它们的否定在形式上的变化规律.(数学抽象)5.能够用全称量词命题和存在量词命题解决简单的数学问题.(逻辑推理)
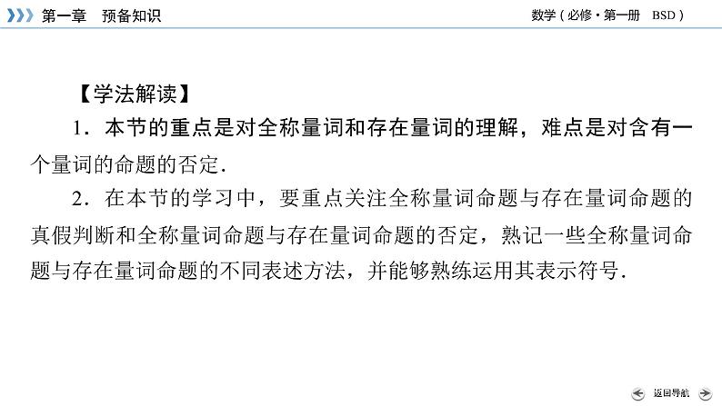
【学法解读】1.本节的重点是对全称量词和存在量词的理解,难点是对含有一个量词的命题的否定.2.在本节的学习中,要重点关注全称量词命题与存在量词命题的真假判断和全称量词命题与存在量词命题的否定,熟记一些全称量词命题与存在量词命题的不同表述方法,并能够熟练运用其表示符号.
第1课时 全称量词命题与存在量词命题
全称量词命题1.全称量词命题的定义在给定集合中,断言________元素都具有同一种性质的命题叫作全称量词命题.2.全称量词
思考1:怎样判断一个命题是全称量词命题?提示:判断一个命题是否为全称量词命题,一是看该命题是否含有全称量词;二是看该命题是否为省去全称量词的命题,如果是,我们可以先把全称量词补充出来再判断.
存在量词命题1.存在量词命题的定义在给定集合中,断言________元素具有一种性质的命题叫作存在量词命题.2.存在量词
思考2:怎样判断一个命题是存在量词命题?提示:判断一个命题是否为存在量词命题,一是看该命题是否含有存在量词;二是看该命题是否为省去存在量词的命题,如果是,我们可以先把存在量词补充出来再判断.
1.下列命题中全称量词命题的个数是( )①任意一个自然数都是正整数;②有的矩形是正方形;③三角形的内角和是180°.A.0 B.1C.2D.3[解析] ①③是全称量词命题.
2.下列命题中,不是全称量词命题的是( )A.任何一个实数乘以0都等于0B.自然数都是正整数C.每一个向量都有大小D.一定存在没有最大值的二次函数[解析] 选项D是存在量词命题.
3.下列存在量词命题是假命题的是( )A.存在x∈Q,使2x-x3=0B.存在x∈R,使x2+x+1=0C.有的整数是偶数D.有的有理数没有倒数
4.下列语句中,是全称量词命题的是__________,是存在量词命题的是______.①菱形的四条边相等;②所有含两个60°角的三角形是等边三角形;③负数的立方根不等于0;④至少有一个负整数是奇数;⑤所有有理数都是实数吗?[解析] ①②③是全称量词命题;④是存在量词命题;⑤不是命题.
判断下列命题是全称量词命题还是存在量词命题.(1)梯形的对角线相等;(2)存在一个四边形有外接圆;(3)二次方程都存在实数根;(4)过平面内两点有且只有一条直线.
[解析] (1)命题完整的表述应为“所有梯形的对角线相等”,很显然为全称量词命题.(2)命题为存在量词命题.(3)命题完整的表述为“所有的二次方程都存在实数根”,故为全称量词命题.(4)命题是全称命题“过平面内任意两点有且只有一条直线”的简写,故为全称量词命题.
【对点练习】❶ 判断下列语句是全称量词命题,还是存在量词命题.(1)对任意的n∈Z,2n+1是奇数;(2)有些三角形不是等腰三角形;(3)有的实数是无限不循环小数;(4)所有的正方形都是矩形.[解析] (1)含有全称量词“任意”,故为全称量词命题.(2)含有存在量词“有些”,故为存在量词命题.(3)含有存在量词“有的”,故为存在量词命题.(4)含有全称量词“所有”,故为全称量词命题.
[分析] 对于全称量词命题,判断为真,需要证明,判断为假,举出反例;对于存在量词命题,判断为真,举出特例,判断为假,必须对给定集合中的每一个元素x,使命题p(x)为假.
[归纳提升] 判断全称量词命题和存在量词命题真假的方法(1)要判断一个全称量词命题为真,必须给定集合中的每一个元素x,使命题p(x)为真;但要判断一个全称量词命题为假时,只要在给定的集合中找到一个元素x,使命题p(x)为假.(2)要判断一个存在量词命题为真,只要在给定的集合中找到一个元素x,使命题p(x)为真;要判断一个存在量词命题为假,必须对给定集合中的每一个元素x,使命题p(x)为假.
【对点练习】❷ 指出下列命题中,哪些是全称量词命题,哪些是存在量词命题,并判断真假.(1)在平面直角坐标系中,任意有序实数对(x,y)都对应一点;(2)存在一个实数,它的绝对值不是正数;(3)∃x,y∈Z,使3x-4y=20;(4)任何数的0次方都等于1.
[解析] (1)全称量词命题.在平面直角坐标系中,任意有序实数对(x,y)与平面直角坐标系中的点是一一对应的,所以该命题是真命题.(2)存在量词命题.存在一个实数零,它的绝对值不是正数,所以该命题是真命题.(3)存在量词命题.取x=0,y=-5时,3×0-4×(-5)=20成立,所以该命题是真命题.(4)全称量词命题.0的0次方无意义,所以该命题是假命题.
(1)已知集合A={x|1≤x≤2},若命题“∀x∈A,一次函数y=x+m的图象在x轴上方”是真命题,则实数m的取值范围是_______________.(2)若命题“∃x∈R,使得方程ax2+2x-1=0成立”是真命题,求实数a的取值范围.
[解析] (1)当1≤x≤2时,1+m≤x+m≤2+m,因为一次函数y=x+m的图象在x轴上方,所以1+m>0,即m>-1,所以实数m的取值范围是(-1,+∞).(2)由题意得,关于x的方程ax2+2x-1=0有实数根,当a=0时,方程为2x-1=0,显然有实数根,满足题意;当a≠0时,Δ=4+4a≥0,解得a≥-1,且a≠0.综上知,实数a的取值范围是[-1,+∞).
[归纳提升] 解决含有量词的命题求参数范围问题的思路1.全称量词命题求参数范围的问题,常以一次函数、二次函数为载体进行考查,一般在题目中会出现“恒成立”等词语.解决此类问题,可构造函数,利用数形结合求参数范围,也可用分离参数法求参数范围.2.存在量词命题求参数范围的问题中常出现“存在”等词语,对于此类问题,通常是假设存在满足条件的参数,然后利用条件求参数范围,若能求出参数范围,则假设成立;反之,假设不成立.解决有关存在量词命题的参数取值范围问题时,应尽量分离参数.
1.下列命题是全称量词命题的是( )A.有的三角形是等边三角形B.所有2的倍数都是偶数C.有一个实数,使|x|≤0D.至少有一个x∈{x|x是无理数},x2是无理数2.下列命题中是真命题的是( )A.∃x∈R,x2+1<0B.∃x∈Z,3x+1是整数C.∀x∈R,|x|>3D.∀x∈Q,x2∈Z
3.下列命题中,是全称量词命题的有________,是存在量词命题的有________.(填序号)①有的集合的真子集个数为0;②所有有两个角是60°的三角形是等边三角形;③任意一个集合与空集的交集都是空集;④至少有一个无理数的平方是有理数;⑤所有正数都是实数吗?4.命题“存在实数x,y,使得x+y>1”是________________(填全称量词命题或存在量词命题),用符号表示为____________________ .
∃x,y∈R,x+y>1
高中第一章 集合与常用逻辑用语1.5 全称量词与存在量词精品ppt课件: 这是一份高中第一章 集合与常用逻辑用语1.5 全称量词与存在量词精品ppt课件,共7页。
高中数学北师大版必修32.2分层抽样与系统抽样集体备课课件ppt: 这是一份高中数学北师大版必修32.2分层抽样与系统抽样集体备课课件ppt,文件包含第1章222ppt、第1章222doc等2份课件配套教学资源,其中PPT共46页, 欢迎下载使用。
高中数学北师大版必修32.2分层抽样与系统抽样评课ppt课件: 这是一份高中数学北师大版必修32.2分层抽样与系统抽样评课ppt课件,文件包含第1章221ppt、第1章221doc等2份课件配套教学资源,其中PPT共42页, 欢迎下载使用。

