所属成套资源:人教版生物必修2PPT课件+练习(课时+单元)
- 人教版 生物 必修2 第2章章末检测 试卷课件PPT 课件 1 次下载
- 人教版 生物 必修2 本章整合3 PPT课件 课件 1 次下载
- DNA的结构PPT课件免费下载 课件 0 次下载
- DNA的复制PPT课件免费下载 课件 0 次下载
- 人教版 生物 必修2 第3章章末检测 试卷 试卷 1 次下载
DNA是主要的遗传物质PPT课件免费下载
展开
人教版 (2019)高中生物必修2《遗传与进化》课文《DNA是主要的遗传物质》,完整版PPT课件免费下载,优秀PPT背景图搭配,精美的免费ppt模板。轻松备课,欢迎免费下载使用。
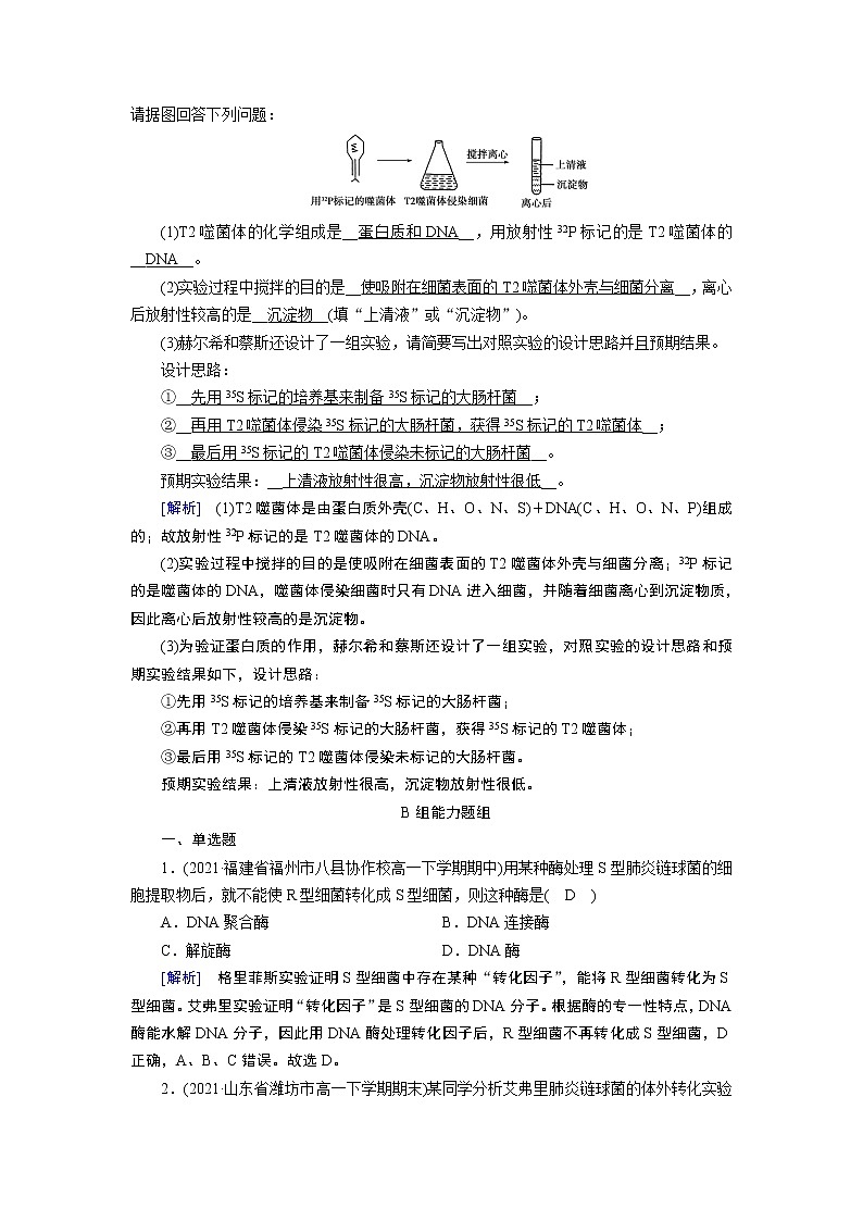
一、【教学目标】1.知识目标(1)了解“DNA是遗传物质”的科学探索过程。(2) 分析证明DNA是遗传物质的实验设计思路。(3)了解“同位素标记法”在噬菌体侵染细菌的实验中的运用。(4)了解DNA是主要的遗传物质的原因。2.能力目标(1)通过图文转换,提高信息处理能力。(2)以噬菌体侵染细菌的实验为例说明DNA是遗传物质,训练学生由特殊到一般的归纳思维的能力。3.情感态度与价值观(1)感悟科学研究实验不断完善、科学发现的曲折过程。(2)认同科学与技术的关系,二者相互促进,相辅相成。遗传、变异是生命最重要的特征,且遗传的物质主要是DNA,也有RNA,这就从遗传和变异的角度,强调了生命的物质性,有利于辩证唯物主义世界观的树立。[教学重点]1.肺炎双球菌转化实验的原理和过程2.噬菌体侵染细菌实验的原理和过程。二、【课文主要内容】通过减数分裂的学习,我们知道染色体在生物传种接代过程中的重要性,那么染色体中的蛋白质和DNA哪一种才是遗传物质呢?.(引入新课一一DNA是主要的遗传物质)细菌做实验寻找遗传物质,请大家阅读书本43页,看看格里菲思怎样做实验的。体内转化实验请学生阅读关于肺炎双球菌的知识。认识R型细菌和s型细菌。R型细菌:菌落粗糙,菌体无多糖类荚膜,无毒性。S型细菌:菌落光滑,菌体有多糖类荚膜,有毒型。动画演示格里菲思肺炎双球菌转化实验过程的四个阶段,同时完成四个阶段的文字总结。感染(1)活R型细菌→老鼠 →健康(2)活S型细菌十老鼠 +死亡(3)灭活S型细菌感染 十老鼠 +死亡(4)活R型细菌+死s型细菌- 感染>老鼠死亡提问:从第④组实验鼠体内可分离出有毒性的S型活细菌说明了什么?(回答:无毒性的R型活细菌与加热杀死的S型细菌混合后,可转化成有毒性的S型活细菌)讲述:格里菲思的结论:已加热杀死的s型细菌中必然含有某种促成这-转化的活性物质。这种转化因子是什么?格里菲思没有找到。提问:如果请你设计一个实验来确定转化因子是什么,你觉得关键的设计思路是什么?(提示:排除干扰,设法将DNA与蛋自质分开,单独,直接地观察DNA的作用。)(回答:从活的S型细菌中分离,提取出各种成分,分别与R型细菌混合培养,观察其后代是否有s型细菌出现)1944年,美国科学家艾弗里和它的同事,把s型细菌的组成物质全部分离,并分别与R型细菌混合培养,得出如下结果:
相关课件
这是一份生物人教版 (2019)第1节 DNA是主要的遗传物质教课内容ppt课件,共5页。PPT课件主要包含了遗传物质的探究历程,问题探讨,对遗传物质的早期推测等内容,欢迎下载使用。
这是一份人教版 (2019)必修2《遗传与进化》第1节 DNA是主要的遗传物质优秀ppt课件,共60页。PPT课件主要包含了梳理教材,拓展提升,即时练习,课堂小结,本节排查,课时作业,基础小练,好题狂练等内容,欢迎下载使用。
这是一份高中生物人教版 (2019)必修2《遗传与进化》第1节 DNA是主要的遗传物质教学ppt课件,共30页。PPT课件主要包含了学习目标,对遗传物质的早期推测,蛋白质,DNA,表面光滑,表面粗糙,RNA,S型细菌,HONS,噬菌体的结构等内容,欢迎下载使用。

