新疆阿克苏地区阿瓦提县2021-2022学年九年级上学期期末模拟物理试卷(word版 含答案)
展开
这是一份新疆阿克苏地区阿瓦提县2021-2022学年九年级上学期期末模拟物理试卷(word版 含答案),共11页。试卷主要包含了单项选择题,填空题,作图题,实验探究题,计算题等内容,欢迎下载使用。
1.(2分)小明到阿瓦提馕产业园买馕,一进门闻到阿瓦提的馕香味四溢,这个现象说明( )
A.分子间无空隙
B.分子间无作用力
C.分子间存在吸引力
D.分子在不停地做无规则运动
2.(2分)关于温度、比热容、热量、内能,以下说法正确的是( )
A.0℃的冰没有内能
B.一个物体吸收了热量,它的温度一定会升高
C.一个物体温度升高,它的内能一定增加
D.用水作为汽车发动机散热器的冷却剂,其原因之一是水的比热容较小
3.(2分)下列过程中,物质的比热容会发生变化的是( )
A.把铁块碾成铁屑B.把铁屑熔化铸成铁块
C.把铁屑投入水中再取出D.把冰熔化成水
4.(2分)内燃机在做功冲程中,高温气体迅速膨胀而做功,此时这些气体的温度和内能变化的情况是( )
A.内能减少,温度降低B.内能增加,温度升高
C.内能减少,温度升高D.内能增加,温度降低
5.(2分)2021年10月16日我国神舟十三号载人飞船成功发射,据报道,载人飞船返回舱装载了氢气瓶,将在飞船返回时提供动力。载人飞船返回舱选择氢作为燃料的原因是氢的( )
A.比热容大B.热值高C.温度高D.密度大
6.(2分)两只灯泡接在电路中,电流表测得通过它们的电流值相等,由此可以判断两灯的连接情况是( )
A.一定是串联B.一定是并联
C.可能串联,也可能并联D.无法确定
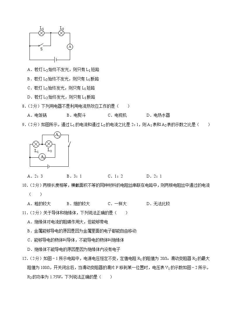
7.(2分)在探究串联电路电流规律的实验中,错将开关接在L1两端,电路图如图所示,其中电源电压保持不变。由于其中一个灯泡可能出现了故障,当开关S闭合前后,电流表指针所在的位置不变,下列判断中正确的是( )
A.若灯L2始终不发光,则只有L1短路
B.若灯L2始终不发光,则只有L1断路
C.若灯L2始终发光,则只有L1短路
D.若灯L2始终发光,则只有L1断路
8.(2分)下列用电器不是利用电流热效应工作的是( )
A.电饭锅B.电熨斗C.电视机D.电热水器
9.(2分)如图所示,通过L1的电流和通过L2的电流之比是2:1,则A1表和A2表的示数之比是( )
A.2:3B.3:1C.1:2D.2:1
10.(2分)两根长度相等,横截面积不等的同种材料的电阻丝串联在电路中,则两根电阻丝中通过的电流( )
A.粗的较大B.细的较大C.一样大D.无法比较
11.(2分)关于导体和绝缘体,下列说法正确的是( )
A.绝缘体对电流的阻碍作用大,但能够带电
B.金属能够导电的原因是因为金属里面的电子都能自由移动
C.能够导电的物体叫导体,不能导电的物体叫绝缘体
D.绝缘体不能导电的原因是因为绝缘体内没有电子
12.(2分)如图﹣1所示电路中,电源电压恒定不变,定值电阻R1的阻值为20Ω。滑动变阻器R2的最大阻值为100Ω,开关闭合后,当滑动变阻器的滑片P移到某一位置时,电压表V1的示数如图﹣2所示,R2的功率为1.75W。下列说法正确的是( )
A.电阻R1与滑动变阻器R2并联
B.电压表V1测量电源电压
C.电流表的示数为0.05A
D.电源电压为12V
二、填空题(共8小题,每空1分,共24分)
13.(3分)用丝绸摩擦玻璃棒,玻璃棒由于失去电子而带 电。如图所示,用这个玻璃棒靠近悬挂的气球,气球被推开,则气球带 电。
14.(2分)小明到阿瓦提县馕产业园参观,他观察到干净明亮的馕坑由环保、清洁的天然气提供能量。制作一批馕需要0.5m3的天然气,已知天然气的热值是4.0×107J/m3,天然气完全燃烧放出的热量 J。可以肯定馕坑内的燃气灶热效率 1。
15.(2分)学校举办春季运动会,参加拔河比赛的同学双手发热,这说明 可以改变手的内能,某同学用手握住棒棒冰给手降温,这是利用 的方法改变内能。(选填“做功”、“热传递”)
16.(1分)如图所示是小明家中一周前、后电能表示数。他家这周消耗了 kW•h的电能。
17.(3分)判断下列电路元件的连接是串联还是并联的
(1)教室里的几盏日光灯是 的。
(2)手电筒里两节干电池是 的。
(3)马路上排成一行的路灯是 的。
18.(3分)实验课上,同学们把两个相同规格的小灯泡连接在如图甲所示的电路中,闭合开关后,两灯发光。此时,一同学不小心把L1的玻璃外壳打破了,结果L1熄灭,L2却更亮了。这是为什么呢?他们提出猜想:
猜想一:可能L1处发生开路;猜想二:可能L1处发生短路。
(1)根据 (填“串联”或“并联”)电路的特点。可知猜想一是不正确的。
(2)针对猜想二,同学们找了一只电压表,分别并联在L1,L2两端,如图乙所示,假如猜想二成立,则两次读数有何特点?
(3)实验发现两次电压表均有明显读数,且L1两端电压比L2两端电压小。说明猜想二也不正确。你认为L1熄灭、L2更亮的原因可能是 。
A.L1电阻变大 B.L1电阻变小 C.L2电阻变小 D.L1功率变大。
19.(7分)白炽灯曾被广泛应用,逐渐被能耗更低节能灯代替。
①A电灯上标着“PZ220﹣25”,这盏灯正常工作10h,消耗电能 kW•h,如果这盏灯接在200V的电路中实际功率是 W(灯泡电阻不变)。B电灯标有“220V,100W”字样,其中灯丝较粗的是白炽灯 (选填“A”或“B”)。
②随着环保意识增强,我们倡导的“地球一小时”活动是通过关灯的方式减少通电 来减少消耗的电能;用新型的节能LED灯代替白炽灯照明是通过减少用电器 来减少消耗的电能。
③白炽灯用久了,由于升华凝华作用,灯泡的玻璃壁会变黑,同时灯丝会变细,电阻 ,功率 。
20.(3分)如图是研究“电流通过导体产生的热量和 大小的关系”的实验,通电相同的时间,R1产生的热量 (选填“大于”、“小于”或“等于”)R2产生的热量。若通过R2的电流为0.5A,则通电1min后R1产生的热量为 J.
三、作图题(本大题共2小题,每题3分,共6分)
21.(3分)请你把图中的实物电路图在虚线框内改画成电路图。
22.(3分)楼道里常用一种自动控制的照明灯:楼道光线充足时无论是否有声音,照明灯都不发光;光线很暗并且有一定响度的声音时,照明灯就发光(光线很暗时光控开关闭合;有一定响度的声音时,声控开关闭合)。请根据以上要求在虚线框内将如图中的电路连接完整。
四、实验探究题(本大题共3小题,每空2分,共32分)
23.(6分)在探究“比较不同物质吸热的情况”的实验中,实验装置如图所示。
(1)实验中应量取质量 的甲、乙两种液体,分别倒入相同的烧杯中。
(2)用相同规格的电加热器加热甲和乙两种液体,使它们升高相同的温度,通过 来比较甲和乙两种液体吸收热量的多少。
(3)实验记录的数据如表所示,分析实验数据可知 物质的吸热能力强。
24.(10分)【实验名称】测量小灯泡电功率。
【实验器材】额定电压为2.5V的小灯泡(电阻约10Ω),电压为6V的电源,电流表,电压表,滑动变阻器(50Ω 0.5A),开关,导线若干。
【实验步骤】
(1)用笔画线代替导线将图甲中的电路连接完整(要求滑动变阻器连入电路时阻值最大)。
(2)电路连接时开关应 。小明同学检查电路无误后,闭合开关,发现灯泡不亮,但电流表和电压表均有较小的示数,接下来他应该 。
(3)小明同学进行实验得到部分实验数据如下表,则小灯泡的额定功率为 W。当小灯泡两端电压为1.5V时,小灯泡的亮度 (选填“正常”、“较暗”或“较亮”)。
25.(16分)在探究通过导体的电流与导体两端电压的关系时,小明设计了如图所示电路。电源电压为3V且保持不变,R为定值电阻。
(1)连接好电路,闭合开关前滑动变阻器的滑片P应处于 处;
(2)经检查无误后,小明试触,发现电压表指针反偏,其原因是 ,小明和同学调整电路后,再次闭合开关S,发现电压表示数接近3V,电流表指针几乎不偏转,移动滑片P的过程中,两表示数均无变化。已知导线、仪表均完好,且接触良好,则故障原因是 ;
(3)排除故障后,闭合开关S,小明改变电阻R两端的电压,进行多次实验,实验数据记录如下表。
a.根据表中数据,在图2中用描点法画出导体中的电流I与导体两端电压U的关系图象;
b.分析数据可得:当导体电阻一定时,导体中的电流与导体两端的电压成 ;
(4)在此实验中滑动变阻器的作用是:① ,② ;
(5)此实验中多次测量寻找普遍规律的目的与下面的(选填“A”或“B”)实验中多次测量的目的相同。 。
A.探究电流与电阻的关系
B.测量未知电阻的阻值
五、计算题(本大题共2小题,25题6分,26题8分,共14分)
26.(6分)额定功率为1000W的电热水壶正常工作时,把质量为1kg的水从20℃加热到100℃。已知c水=4.2×103J/(kg•℃),不计热量损失。求:
(1)水吸收的热量;
(2)加热所需要的时间。
27.(8分)如图是我们常见的电子体温计,电子体温计利用了半导体电阻随温度变化而变化的特征。如图甲是某半导体电阻R随温度变化的关系图象。根据这种半导体材料电阻的特性,小明和他的同学设计了一个电路(如图乙),可以测定某一环境的温度。使用的器材有:半导体电阻R、电源、电流表(0~100mA)、开关、定值电阻R2(100Ω)、导线若干。
(1)当环境温度为10℃时,电流表的读数为0.02A,求电源电压。
(2)当电流表的读数为0.04A时,求当时的环境温度。
(3)当环境温度为100℃时,半导体电阻在100s内消耗的电能是多少?
参考答案
一、单项选择题(本大题共12小题,每小题2分,共24分)
1.D; 2.C; 3.D; 4.A; 5.B; 6.C; 7.C; 8.C; 9.B; 10.C; 11.A; 12.D;
二、填空题(共8小题,每空1分,共24分)
13.正;正; 14.2×107;小于; 15.做功;热传递; 16.13; 17.并联;串联;并联; 18.串联;L1两端的电压为0,L2两端的电压为电源电压3V;B; 19.0.25;20.7;B;时间;电功率;变大;变小; 20.电流;大于;300;
三、作图题(本大题共2小题,每题3分,共6分)
21.答案为:
22.答案为:
四、实验探究题(本大题共3小题,每空2分,共32分)
23.答案为:(1)相同;(2)加热时间;(3)甲。
24.答案为:(1);(2)断开;移动滑动变阻器滑片,观察小灯泡是否发光;(3)0.75;较暗。
25.答案为:(1)阻值最大;
(2)电压表正负接线柱接反了;电阻R断路;
(3)a、;b、正比;
(4)①保护电路;②改变电阻R两端电压;
(5)A。
五、计算题(本大题共2小题,25题6分,26题8分,共14分)
26.解:(1)使水温由20℃升高到100℃,水需要吸收热量为:
Q吸=c水m△t=4.2×103J/(kg•℃)×1kg×(100℃-20℃)=3.36×105J;
(2)不计热量损失,电热丝所产生热量的全部被水吸收,
由Q放=Q吸=W=Pt得加热所需要的时间为:
答:(1)水吸收的热量为3.36×105J;
(2)加热所需要的时间为336s。
27.解:(1)由图甲可知,环境温度为10℃时,半导体电阻阻值R=700Ω,
因串联电路中总电阻等于各分电阻之和,则R总=R+R2=700Ω+100Ω=800Ω,
U=IR总=0.02A×800Ω=16V;
因串联电路中总电阻等于各分电阻之和,则此时半导体电阻阻值为:
R′=R′总-R2=400Ω-100Ω=300Ω,
由图甲可知,当R′为300Ω时,环境温度为30℃;
(3)由图甲可知,当环境温度为100℃时,半导体电阻的阻值R″=100Ω,
则:R总″=R″+R2=100Ω+100Ω=200Ω,
则半导体电阻在100s内消耗的电能等于电流产生的热量
Q=I2Rt=(0.08A)2×100Ω×100s=64J。
答:(1)当环境温度为10℃时,电流表的读数为0.02A,电源电压为16V。
(2)当电流表的读数为0.04A时,当时的环境温度为30℃。
(3)当环境温度为100℃时,半导体电阻在100s内消耗的电能64J。
加热时间/min
0
1
2
3
4
甲的温度/℃
30
34
38
42
46
乙的温度/℃
10
18
26
34
42
实验次数
电压U/V
电流I/A
小灯泡亮度
电功率P/W
1
2.5
0.30
2
1.5
0.22
3
3.0
0.32
实验次数
1
2
3
4
电压表示数U/V
1.0
1.5
2.0
2.5
电流表示数I/A
0.10
0.15
0.20
0.25
相关试卷
这是一份新疆阿克苏地区阿克苏三中2023-2024学年九年级上学期期末物理模拟试卷,共25页。
这是一份新疆阿克苏地区阿瓦提县2023-2024学年九年级上学期期中考试物理试题,文件包含九年级物理期中试卷docx、答案docx等2份试卷配套教学资源,其中试卷共3页, 欢迎下载使用。
这是一份2023年新疆阿克苏地区阿瓦提县塔木托格拉克镇中学中考物理模拟试题(含答案),共15页。试卷主要包含了单项选择题,填空题,作图题,实验与探究题,解答题等内容,欢迎下载使用。

