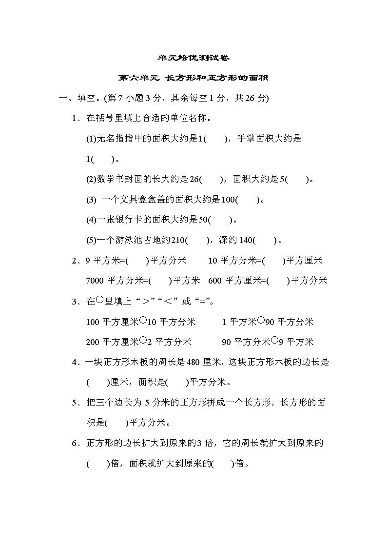
小学数学苏教版三年级下册六 长方形和正方形的面积同步训练题
展开
这是一份小学数学苏教版三年级下册六 长方形和正方形的面积同步训练题,共8页。试卷主要包含了填空,选择,动手操作,计算下面图形的面积,解决问题等内容,欢迎下载使用。
一、填空。(第7小题3分,其余每空1分,共26分)
1.在括号里填上合适的单位名称。
(1)无名指指甲的面积大约是1( ),手掌面积大约是1( )。
(2)数学书封面的长大约是26( ),面积大约是5( )。
(3) 一个文具盒盒盖的面积大约是100( )。
(4)一张银行卡的面积大约是50( )。
(5)一个游泳池占地约210( ),深约140( )。
2.9平方米=( )平方分米 10平方分米=( )平方厘米
7000平方分米=( )平方米 600平方厘米=( )平方分米
3.在〇里填上“>”“<”或“=”。
100平方厘米〇10平方分米 1平方米〇90平方分米
200平方厘米〇2平方分米 90平方分米〇9平方米
4.一块正方形木板的周长是480厘米,这块正方形木板的边长是( )厘米,面积是( )平方分米。
5.把三个边长为 5分米的正方形拼成一个长方形,长方形的面积是( )平方分米。
6.正方形的边长扩大到原来的3倍,它的周长就扩大到原来的( )倍,面积就扩大到原来的( )倍。
7.李奶奶房子门前有一块空地(如右图),李奶奶想在空地上铺6m2 的绿草,已经铺了一些(图中涂色部分)。如果每小格表示1m2,请你在图中补充涂色部分,使全部绿草的面积刚好是6m2。
8.用20根1厘米长的小棒围成一个长方形或正方形(小棒全部用完),有( )种不同的围法,其中面积最大是( )平方厘米。
二、选择。(将正确答案的字母填在括号里)(每小题2分,共14分)
1.有三块木板,面积分别是9 cm2,90 cm2和900 cm2,面积最接近1 dm2的是( )。
A.9 cm2 B.90 cm2
C.900 cm2 D.无法确定
2.估一估,下边图形的面积大约是( )cm2。
A.14
B.10
C.15
D.16
3.下面的图形中(每个小方格的边长都是1 cm),周长最长的是( ),面积最大的是( )。
4.一张长为9分米、宽为4分米的长方形纸,最多可以剪成( )个边长为2分米的小正方形。
A.8 B.9 C.6 D.7
5.比较甲、乙两个图形,说法正确的是( )。
A.甲、乙的面积相等,周长也相等
B.甲、乙的面积相等,周长不相等
C.甲、乙的周长相等,面积不相等
D.甲的面积小,周长也小
6.将一个长是12 cm,宽是8 cm 的长方形剪成一个最大的正方形,正方形的面积是( )cm2。
A.32 B.64 C.96 D.144
7.下面说法正确的有( )个。
① 两个图形的周长相等,它们的面积一定相等
② 用同一根铁丝分别围成一个长方形和正方形,它们的周长相等
③ 边长是4 cm 的正方形的周长和面积相等
④ 面积相等的正方形,周长一定相等
A.1 B.2 C.3 D.4
三、动手操作。(共12 分)
下面每个小方格的边长都是1厘米。
1.请你在这张方格纸上画一个面积是28平方厘米的长方形,再画一个面积为36平方厘米的正方形。(8分)
2.估计图①的面积大约是( )平方厘米。(4分)
四、计算下面图形的面积。(单位:cm)(每小题4分,共8分)
1.
2.
五、解决问题。(共40分)
1.小冬在桌面上摆放扑克牌。(如图)
(1) 像他这样摆放,把桌面上摆满,桌面上能摆多少张扑克牌?(6分)
(2)一张扑克牌的面积约是50平方厘米,桌面的面积约是多少平方厘米?(6分)
2.为了保持城市道路的干净整洁,给上班的市民一个好心情,每天都有洒水车给地面洒水。一辆洒水车每分钟行驶200米,洒水的宽度是8米,洒水3分钟能给多大的地面洒上水?(7分)
3.锦绣公园前面有一块边长为60米的正方形空地,现要在空地的中间建一个长32米、宽28米的长方形花圃,其余的植上草皮,如下图所示。
(1)花圃的面积是多少平方米?(7分)
(2)草皮的面积是多少平方米?(7分)
4.妈妈给边长为10分米的正方形餐桌买来一块方桌布,四周都下垂2分米。这块方桌布的面积是多少平方分米?(7分)
★ 附加题:天才的你,试一试。(10分)
儿童公园要扩建一个长方形沙地,如果长增加8 m,面积就增加96 m2;如果宽增加3 m,面积就增加48 m2。这个沙地原来的面积是多少平方米?
答案
一、1.(1)平方厘米 平方分米
(2)厘米 平方分米
(3)平方厘米
(4)平方厘米
(5)平方米 厘米
2.900 1000 70 6
3.< > = <
4.120 144
5.75
6.3 9
7.【点拨】涂法不唯一。
8.5 25 【点拨】周长相等的长方形和正方形,正方形面积大。
二、1.B 2.D 3.A C
4.A 【点拨】不能用大面积除以小面积哟。
5.C 6.B 7.B
三、1.
【点拨】所画长方形不唯一。
2.12
四、1.28×12=336(cm2)
2.25×25=625(cm2)
五、1.(1)5×5=25(张)
答:桌面上能摆25张扑克牌。
(2)25×50=1250(平方厘米)
答:桌面的面积约是1250平方厘米。
2.200×8×3=4800(平方米)
答:洒水3分钟能给4800平方米的地面洒上水。
3.(1)32×28=896(平方米)
答:花圃的面积是896平方米。
(2)60×60-896=2704(平方米)
答:草皮的面积是2704平方米。
4.(10+2)×(10+2)=144(平方分米)
答:这块方桌布的面积是144平方分米。
附加题:96÷8=12(m)
48÷3=16(m)
12×16=192(m2)
答:这个沙地原来的面积是192 m2。
相关试卷
这是一份小学数学苏教版三年级下册六 长方形和正方形的面积同步训练题,共5页。试卷主要包含了教室黑板的面积大约是等内容,欢迎下载使用。
这是一份小学数学苏教版三年级下册六 长方形和正方形的面积课后练习题,共5页。试卷主要包含了右面两个图形的面积相比,,教室的面积是等内容,欢迎下载使用。
这是一份小学苏教版六 长方形和正方形的面积优秀随堂练习题,共5页。试卷主要包含了数学书封面的面积最接近,4平方米 D,电视机的面积大小约是15等内容,欢迎下载使用。

