2021学年三 解决问题的策略综合训练题
展开一、填空。(每空2 分,共34 分)
1.3月5日是“学雷锋纪念日”,雷锋小学在学校报告厅举行了“雷锋的故事”专题讲座。学校报告厅有22排座位,每排有28个。三年级有416名师生参加此次讲座,还剩余多少个
座位?
根据问题我们可以想到数量关系:剩余的座位数=( )-
( )。
列式计算为:_______________________________________
2.一段地铁长220米,第一天修了57米,第二天修了48米,还剩多少米没修?要求还剩多少米没修,可以先算( ),再算( )。
3.如右图,买4 副乒乓球拍和1 副羽毛球拍一共要( )元;买
1 副网球拍比买4 副乒乓球拍要少花( )元,要解决这两个问题,都要先算( )。
4.星期六上午,丹丹9:00开始写作业。写语文作业用了35分钟,写数学作业比写语文作业多用了10分钟,丹丹写语文作业和数学作业一共用了( )分钟,这时距离上午11:00 还有( )分钟。
5.一根彩绳,每6分米剪一段,剪了8段正好用了这根彩绳的一半,则还剩( )分米没有用。
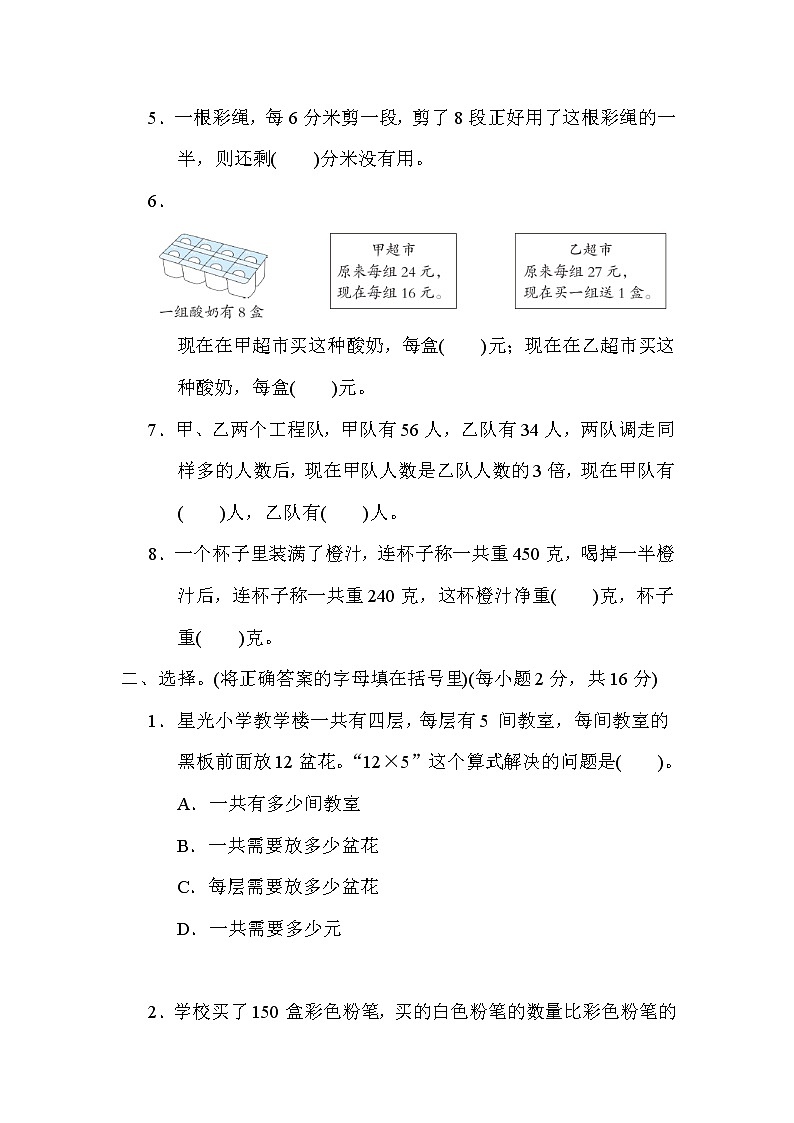
6.
现在在甲超市买这种酸奶,每盒( )元;现在在乙超市买这种酸奶,每盒( )元。
7.甲、乙两个工程队,甲队有56人,乙队有34人,两队调走同样多的人数后,现在甲队人数是乙队人数的3倍,现在甲队有( )人,乙队有( )人。
8.一个杯子里装满了橙汁,连杯子称一共重450克,喝掉一半橙汁后,连杯子称一共重240克,这杯橙汁净重( )克,杯子重( )克。
二、选择。(将正确答案的字母填在括号里)(每小题2分,共16分)
1.星光小学教学楼一共有四层,每层有5 间教室,每间教室的黑板前面放12盆花。“12×5”这个算式解决的问题是( )。
A.一共有多少间教室
B.一共需要放多少盆花
C.每层需要放多少盆花
D.一共需要多少元
2.学校买了150盒彩色粉笔,买的白色粉笔的数量比彩色粉笔的数量多30盒,每盒白色粉笔有50支,根据以上条件可以提出的问题是( )。
A.一共买了多少支彩色粉笔
B.一共买了多少支白色粉笔
C.彩色粉笔比白色粉笔少多少支
D.彩色粉笔和白色粉笔一共买了多少支
3.学校要统计读书节手抄报评比活动中获得一、二等奖的手抄报一共有多少份,选择的已知条件是( )。
① 获得二等奖的手抄报数量是一等奖的3倍;
② 获得三等奖的有48份;
③ 有12份手抄报没有获奖;
④ 获得一等奖的有12份;
A.①② B.②③ C.③④ D.①④
4.根据右图算出海龟的年龄是( )岁。
A.80
B.90
C.160
D.170
5.根据图中的信息,求收集的厨余垃圾和可回收物一共有( )千克。
A.60
B.45
C.75
D.90
6.甲站、乙站在一条路上,一辆汽车在这条路上开始行驶时,距甲站800千米,距乙站600千米;行驶5小时后,这辆汽车距甲站400千米,距乙站200千米,这辆汽车平均每小时行驶( )千米。
A.40 B.60
C.80 D.100
7.小月看一本童话书,平均每天看40页,则她第6天应从第
( )页看起。
A.240 B.200
C.201 D.241
8.甲、乙两个桶一共盛水98千克,如果把甲桶里的水倒出8千克到乙桶里,两个桶里的水就一样重,那么甲桶里原来盛水( )千克。
A.41 B.45
C.53 D.57
三、按要求完成下面各题。(共13分)
1.根据问题补充合适的条件。
(1) 体育节参加足球操表演的同学有180 人,参加健身操表演的同学有3 行。要求参加足球操表演的同学和参加健身操表演的同学一共有多少人,可以补充的条件是( )。
(3分)
(2) 小敏从家到博物馆,平均每分钟走75米,走了5分钟。要求她离博物馆还有多少米,可以补充的条件是( )。
(3分)
(3) 一本故事书有160页,小明已经读了6天。要求还剩多少页没有读,可以补充的条件是( )。(3分)
2.将补充的条件和对应的算式连一连。(4分)
篮球有12个,__________ ,排球和篮球一共有多少个?
四、看图列式计算。(共15分)
1.(5分)
_________________________
2.(5分)
_______________________
3.(5分)
_____________________
五、解决问题。(共22分)
1.为倡导绿色生态、健康环保的生活方式,三年级1班的同学收集易拉罐为环保贡献出自己的一份力量。现在男生收集了
75个易拉罐,女生收集了84个易拉罐,每3个易拉罐可以卖1元,卖出这些易拉罐一共可以收入多少元?(7分)
2.选择合适的条件,写出需要两步计算的问题,并解答。(8分)
①三年级参加书法社团的学生有36人;②三年级女生一共有280人;③三年级男生的人数是女生的2倍;④三年级参加舞蹈社团的学生人数比参加书法社团的多12人;⑤三年级参加足球社团的学生人数和参加书法社团、舞蹈社团的总人数一
样多。
我选择条件_______(填序号),问题是:_________________
3.清明上河园坐落在古朴典雅、宋韵十足的开封市,是一座大型宋代历史文化主题公园。这个周末,在某旅行社导游的带领下,张老师和12名同学游览清明上河园,至少需要花费多少元?(7分)
★ 附加题:天才的你,试一试。(10分)
有6个箱子,每个箱子中装着同样多的桃子,如果从每箱中取走16个桃子,那么6个箱子中剩下的桃子总数等于原来2箱的桃子数。原来每箱桃子有多少个?
答案
一、1.总座位数 师生总人数
22×28=616(个)
616-416=200(个)
2.(答案不唯一)这两天已经修的米数
没有修的米数
3.166 22 4 副乒乓球拍的价钱
4.80 40 5.48 6.2 3
7.33 11
【点拨】甲队比乙队永远多22人,两队调走同样多的人数后,甲队人数是乙队的3倍,比乙队多2倍,多22人。
8.420 30
二、1.C 2.B 3.D 4.D 5.C 6.C 7.C 8.D
三、1.(答案不唯一)
(1)参加健身操表演的同学每行有50人
(2)小敏家到博物馆的距离是800米
(3)小明每天读15页
2.
四、1.58×3=174(元)
174+58=232(元)
2.50+30+50=130(箱)
3.14×3=42(人)
42+8=50(人)
五、1.75+84=159(个)
159÷3=53(个)
53×1=53(元)
答:卖出这些易拉罐一共可以收入53元。
2.示例一:②③
三年级女生的人数比男生少多少人?
280×2=560(人)
560-280=280(人)
答:三年级女生的人数比男生少280人。
示例二:①④⑤
三年级参加足球社团的学生有多少人?
36+12+36=84(人)
答:三年级参加足球社团的学生有84人。(答案不唯一)
3.12×40=480(元)
480+120=600(元)
答:至少需要花费600 元。
附加题:6-2=4(个)
16×6=96(个)
96÷4=24(个)
答:原来每箱桃子有24个。
【点拨】剩下的桃子总数等于原来2箱的桃子数,那么取走的桃子数就等于原来4箱的桃子数。
小学数学苏教版三年级下册三 解决问题的策略同步达标检测题: 这是一份小学数学苏教版三年级下册<a href="/sx/tb_c102976_t7/?tag_id=28" target="_blank">三 解决问题的策略同步达标检测题</a>,共6页。试卷主要包含了选择题,填空题,判断题,计算题,解答题等内容,欢迎下载使用。
数学三年级下册三 解决问题的策略课后测评: 这是一份数学三年级下册<a href="/sx/tb_c102976_t7/?tag_id=28" target="_blank">三 解决问题的策略课后测评</a>,共5页。试卷主要包含了选择题,填空题,判断题,计算题,解答题等内容,欢迎下载使用。
苏教版三年级下册三 解决问题的策略课后练习题: 这是一份苏教版三年级下册三 解决问题的策略课后练习题,共4页。试卷主要包含了填一填等内容,欢迎下载使用。

