人教版 (2019)必修2《遗传与进化》第4章 基因的表达第1节 基因指导蛋白质的合成学案设计
展开
这是一份人教版 (2019)必修2《遗传与进化》第4章 基因的表达第1节 基因指导蛋白质的合成学案设计,共6页。
【预习案】
二、遗传信息的翻译
1.概念:游离在细胞质中的 ,就以 为模板合成具有一定 顺序的 ,这一过程叫作翻译。
2.实质: 。
注意:tRNA和rRNA 蛋白质的合成过程,但是这两种RNA本身不会翻译为蛋白质
3.密码子
(1)含义:mRNA上 的碱基决定1个氨基酸,每3个这样的碱基叫作1个密码子。
(2)种类:64种。
①一般情况下,能编码氨基酸的密码子有 种,其中包含起始密码子 种AUG、GUG。
②不编码氨基酸的密码子有 种,为终止密码子, 、 、 。
注意:1、在正常情况下,UGA是终止密码子,但在特殊情况下,UGA可以编码硒代半胱氨酸。 2、在 生物中,GUG也可以作起始密码子,此时它可以编码 。
(3)密码子与氨基酸对应关系
①一种密码子决定1个氨基酸,GUG除外。②1个氨基酸可能对应 或 密码子。
密码子的特点:
①简并性:绝大多数氨基酸都有 。
②通用性:地球上几乎所有的生物体都 密码子。
4.tRNA
(1)结构:比mRNA小得多,类似 的叶形,一端是携带 的部位,另一端有3个相邻的碱基能和mRNA上的密码子互补配对,叫作 。
(2)功能:携带并转运氨基酸, 。
(3)种类: 种。
(4)与氨基酸对应关系
①每种tRNA只能识别并转运 氨基酸。②一种氨基酸可由 运输。
5.翻译过程
(1)第1步起始:mRNA进入细胞质,与 结合。携带甲硫氨酸的tRNA,通过与碱基AUG ,进入位点1。
(2)第2步运输:携带某个氨基酸的tRNA以同样的方式进入 。
(3)第3步脱水缩合:甲硫氨酸与这个氨基酸形成 ,从而转移到位点2的tRNA上。
(4)第4步延伸: 沿mRNA移动,读取下一个密码子。 的tRNA离开核糖体,原位点2的tRNA进入位点1,一个新的携带氨基酸的tRNA进入 ,继续肽链的合成。
(5)第5步终止:随着核糖体的移动,tRNA以上述方式将携带的氨基酸输送过来,以合成肽链。直到核糖体遇到 ,合成才告终止。
(6)第6步脱离:肽链合成后,就从核糖体与mRNA的复合物上脱离,通常经过一系列步骤,盘曲折叠成具有 的蛋白质分子,然后开始承担细胞生命活动的各项职责。
6.翻译能高效进行的原因:在 中,翻译是一个快速高效的过程。通常,一个mRNA分子上可以 ,同时进行 的合成,因此,少量的mRNA可以 的蛋白质。
7.遗传信息的翻译知识小结
场所:细胞质中的 (rRNA和蛋白质组成) 原料:
模板: 转运工具:
原则: 产物:(具有一定氨基序列的)
【探究案】
1、结合图示和教材P67密码子表,完成下列问题
(1)属于密码子的是 (填序号),位于[④] (填名称)上,其实质是决定一个氨基酸的 的碱基。
(2)属于反密码子的是 (填序号),位于[③] (填名称)上,其实质是与密码子发生碱基互补配对的3个相邻的碱基。
(3)密码子的种类为 种,其中AUG既可以编码甲硫氨酸,又是 密码子;GUG在原核生物中,可以作为起始密码子,此时它编码甲硫氨酸;在其他情况下,它编码 。UGA在正常情况下是 密码子,在特殊情况下可以编码硒代半胱氨酸。
2、根据mRNA中碱基的排列顺序能否准确写出氨基酸的序列?若已知氨基酸的序列,能否确定mRNA中的碱基排列顺序,为什么?
3、下图是翻译过程的示意图,请据图分析:
(1)图甲中Ⅰ、Ⅱ、Ⅳ分别是哪种分子或结构?该过程发生的碱基互补配对与DNA复制和转录相比完全一样吗?
(2)判断甲图中核糖体沿着mRNA移动的方向?根据教材中密码子表,写出甲图中翻译出的氨基酸序列。
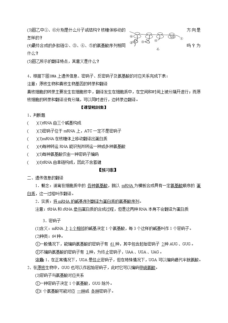
(3)图乙中①、⑥分别是什么分子或结构?核糖体移动的方向是怎样的?
(4)最终合成的多肽链②、③、④、⑤的氨基酸序列相同吗?为什么?
(5)图乙所示的翻译特点,其意义是什么?
4、根据下图DNA上遗传信息、密码子、反密码子及氨基酸的对应关系完成下表:
注意:原核生物和真核生物基因的转录和翻译
真核细胞的转录主要发生在细胞核中,翻译发生在细胞质中,在空间和时间上被分隔开进行;而原核细胞的转录和翻译没有分隔,可以同时进行,边转录边翻译。
【课堂检测案】
1、判断题
( )(1)tRNA由三个碱基构成
( )(2)密码子位于mRNA上,ATC一定不是密码子
( )(3)mRNA在核糖体上移动翻译出蛋白质
( )(4)每种转运RNA能识别并转运一种或多种氨基酸
( )(5)每种氨基酸仅由一种密码子编码
( )(6)tRNA由单链构成,因此不含氢键
【预习案】
二、遗传信息的翻译
1.概念:游离在细胞质中的 各种氨基酸,就以 mRNA为模板合成具有一定氨基酸顺序的 蛋白质,这一过程叫作翻译。
2.实质:将mRNA的碱基序列翻译为蛋白质的氨基酸序列。
注意:tRNA和rRNA参与蛋白质的合成过程,但是这两种RNA本身不会翻译为蛋白质
3.密码子
(1)含义:mRNA上3个相邻的碱基决定1个氨基酸,每3个这样的碱基叫作1个密码子。
(2)种类:64种。
①一般情况下,能编码氨基酸的密码子有 61种,其中包含起始密码子 2种AUG、GUG。
②不编码氨基酸的密码子有 3种,为终止密码子,UAA、UGA、UAG。
注意:1、在正常情况下,UGA是终止密码子,但在特殊情况下,UGA可以编码硒代半胱氨酸。 2、在原核生物中,GUG也可以作起始密码子,此时它可以编码甲硫氨酸。
(3)密码子与氨基酸对应关系
①一种密码子决定1个氨基酸,GUG除外。
②1个氨基酸可能对应 一种或 多种密码子。
密码子的特点:
①简并性:绝大多数氨基酸都有几个密码子。
②通用性:地球上几乎所有的生物体都共用一套密码子。
4.tRNA
(1)结构:比mRNA小得多,类似 三叶草的叶形,一端是携带 氨基酸的部位,另一端有3个相邻的碱基能和mRNA上的密码子互补配对,叫作 反密码子。
(2)功能:携带并转运氨基酸, 识别密码子。
(3)种类: 61种。
(4)与氨基酸对应关系
①每种tRNA只能识别并转运 一种氨基酸。
②一种氨基酸可由 一种或几种tRNA运输。
5.翻译过程
(1)第1步起始:mRNA进入细胞质,与 核糖体结合。携带甲硫氨酸的tRNA,通过与碱基AUG 互补配对,进入位点1。
(2)第2步运输:携带某个氨基酸的tRNA以同样的方式进入位点2。
(3)第3步脱水缩合:甲硫氨酸与这个氨基酸形成 肽键,从而转移到位点2的tRNA上。
(4)第4步延伸: 核糖体沿mRNA移动,读取下一个密码子。原位点1的tRNA离开核糖体,原位点2的tRNA进入位点1,一个新的携带氨基酸的tRNA进入位点2,继续肽链的合成。
(5)第5步终止:随着核糖体的移动,tRNA以上述方式将携带的氨基酸输送过来,以合成肽链。直到核糖体遇到mRNA的 终止密码子,合成才告终止。
(6)第6步脱离:肽链合成后,就从核糖体与mRNA的复合物上脱离,通常经过一系列步骤,盘曲折叠成具有特定空间结构和功能的蛋白质分子,然后开始承担 细胞生命活动的各项职责。
6.翻译能高效进行的原因:在细胞质中,翻译是一个快速高效的过程。通常,一个mRNA分子上可以相继结合多个核糖体,同时进行多条肽链的合成,因此,少量的mRNA可以迅速合成大量的蛋白质。
7.遗传信息的翻译知识小结
场所:细胞质中的核糖体(rRNA和蛋白质组成) 原料:21种氨基酸
模板:mRNA 转运工具:tRNA
原则:碱基互补配对原则 产物:(具有一定氨基序列的)蛋白质
【探究案】
1、结合图示和教材P67密码子表,完成下列问题
(1)属于密码子的是②(填序号),位于[④]mRNA(填名称)上,其实质是决定一个氨基酸的3个相邻的碱基。
(2)属于反密码子的是①(填序号),位于[③]tRNA(填名称)上,其实质是与密码子发生碱基互补配对的3个相邻的碱基。
(3)密码子的种类为64种,其中AUG既可以编码甲硫氨酸,又是起始密码子;GUG在原核生物中,可以作为起始密码子,此时它编码甲硫氨酸;在其他情况下,它编码缬氨酸。UGA在正常情况下是终止密码子,在特殊情况下可以编码硒代半胱氨酸。
2、根据mRNA中碱基的排列顺序能否准确写出氨基酸的序列?若已知氨基酸的序列,能否确定mRNA中的碱基排列顺序,为什么?
提示:能。不能,因为有几种密码子决定同一种氨基酸的情况。
3、下图是翻译过程的示意图,请据图分析:
(1)图甲中Ⅰ、Ⅱ、Ⅳ分别是哪种分子或结构?该过程发生的碱基互补配对与DNA复制和转录相比完全一样吗?
提示 Ⅰ、Ⅱ、Ⅳ分别是tRNA、核糖体、多肽链;不完全一样,复制:A—T、T—A、G—C、C—G,转录:A—U、T—A、C—G、G—C,翻译:A—U、U—A、C—G、G—C。
(2)判断甲图中核糖体沿着mRNA移动的方向?根据教材中密码子表,写出甲图中翻译出的氨基酸序列。
提示 核糖体沿着mRNA从左向右移动;甲图中对应的氨基酸序列为甲硫氨酸—丙氨酸—丝氨酸。
(3)图乙中①、⑥分别是什么分子或结构?核糖体移动的方向是怎样的?
提示 ①、⑥分别是mRNA、核糖体;核糖体移动的方向是由右向左。
(4)最终合成的多肽链②、③、④、⑤的氨基酸序列相同吗?为什么?
提示 相同;因为它们的模板是同一条mRNA。
(5)图乙所示的翻译特点,其意义是什么?
提示 少量的mRNA分子可以迅速合成大量的蛋白质。
(1)DNA上遗传信息、密码子、反密码子的对应关系
(2)基因表达过程中相关的数量关系
基因表达过程中,蛋白质中氨基酸的数目=参加转运的tRNA数目=eq \f(1,3)mRNA的碱基数目=eq \f(1,6)基因中的碱基数目。
(3)原核生物和真核生物基因的转录和翻译
真核细胞的转录主要发生在细胞核中,翻译发生在细胞质中,在空间和时间上被分隔开进行;而原核细胞的转录和翻译没有分隔,可以同时进行,边转录边翻译。
【课堂检测案】
1、判断题
(1)tRNA由三个碱基构成( )
(2)密码子位于mRNA上,ATC一定不是密码子( )
(3)mRNA在核糖体上移动翻译出蛋白质( )
(4)每种转运RNA能识别并转运一种或多种氨基酸( )
(5)每种氨基酸仅由一种密码子编码( )
(6)tRNA由单链构成,因此不含氢键( )
答案 (1)× (2)√ (3)× (4)× (5)× (6)×
比较(不考虑终止密码子)
数目/个
DNA中的碱基数(脱氧核苷酸数)
6n
mRNA中的碱基数(核糖核苷酸数)
蛋白质中的氨基酸数
参与转运氨基酸的tRNA数
比较(不考虑终止密码子)
数目/个
DNA中的碱基数(脱氧核苷酸数)
6n
mRNA中的碱基数(核糖核苷酸数)
3n
蛋白质中的氨基酸数
n
参与转运氨基酸的tRNA数
n
相关学案
这是一份高中生物人教版 (2019)必修2《遗传与进化》第1节 基因指导蛋白质的合成导学案,共8页。学案主要包含了基础学习,巩固练习等内容,欢迎下载使用。
这是一份高中生物人教版 (2019)必修2《遗传与进化》第3节 伴性遗传导学案及答案,共6页。学案主要包含了预习与探究案,课堂检测案等内容,欢迎下载使用。
这是一份人教版 (2019)必修2《遗传与进化》第3节 DNA的复制导学案,共6页。学案主要包含了教学目标,课堂检测案等内容,欢迎下载使用。

