期中测试卷-2021-2022学年道德与法治三年级上册(word版,含答案)
展开
这是一份期中测试卷-2021-2022学年道德与法治三年级上册(word版,含答案),共6页。试卷主要包含了我们的成长,离不开,下面关于学习的说法,正确的是,下面同学的说法,正确的是等内容,欢迎下载使用。
1.我们的成长,离不开( )。
A.玩耍
B.朋友
C.学习
2.下面关于学习的说法,正确的是( )。
A.学习是少年儿童的事,与大人无关
B.学习对大人来说是一种负担
C.学习能开阔眼界,有助于我们健康成长
3.下面同学的说法,正确的是( )。
A.我们要爱护学校的花草树木
B.同学们都在草坪上玩耍,我也要去
C.校园的卫生状况和我们无关
4.下列哪些做法不是尊重老师的表现?( )
A.把作业写得工整些,这样能节省老师批改作业的时间。
B.小亮感冒了没能去上学,也没有请假,班主任打来电话询问情况。
C.和同学好好相处,少让老师操心。
5.在平面图上,上方指向北的时候,左边的方向是( )。
A.南
B.西
C.东
二.填空题
1.我们不仅喜欢校园里的( ),更关心学校的( )、( ),以及在这里发生的一个个( )。
2.
( )从小很爱读书,为了请教一个问题,脚都冻伤了,宋濂这种( )的品格,使他成为了( )著名的( )。
3.如何才能做学习的主人,不同的人有不同的方法,我的经验是( )。
4.我们是相国的( ),老师是辛勤的( )。从幼儿园开始,老师就( )着我们成长,为我们付出了很多( )。
5.我们要尊重学校的每一位工作人员,珍惜( )。
三.判断题
1.小红刚开始写作业,小花猫就跳上了桌子,小红和它开心地玩起来。( )
2.学习的途径很多,我们随时都要注意学习。 ( )
3.我们来学校是学习的,学校发展与我们无关。 ( )
4.在我们的学校里,工作的人们有校长、教导主任、少先队辅导员、班主任、各科教师、图书管理员、门卫等, 他们辛勤地工作,共同把学校办好。( )
5.要想学到本领只能向老师学习。 ( )
四.连线题
1.我知道学习的途径。
从报纸和儿童杂志上 认识了许多植物和昆虫
与同学的交往中 学到了许多知识
在野外玩耍时 使我更喜欢音乐了
跟叔叔学吹笛子 懂得人与人之间要友好相待
五.填表题
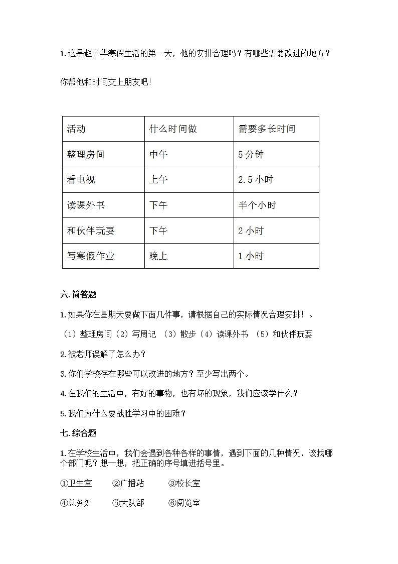
1.这是赵子华寒假生活的第一天,他的安排合理吗?有哪些需要改进的地方?你帮他和时间交上朋友吧!
六.简答题
1.如果你在星期天要做下面几件事,请根据自己的实际情况合理安排!。
(1)整理房间(2)写周记 (3)散步(4)读课外书 (5)和伙伴玩耍
2.被老师误解了怎么办?
3.你们学校存在哪些可以改进的地方?至少写出两个。
4.在我们的生活中,有好的事物,也有坏的现象,我们应该学什么?
5.我们为什么要战胜学习中的困难?
七.综合题
1.在学校生活中,我们会遇到各种各样的事情,遇到下面的几种情况,该找哪个部门呢?想一想,把正确的序号填进括号里。
①卫生室 ②广播站 ③校长室
④总务处 ⑤大队部 ⑥阅览室
1、同桌小红的手指被小刀划破了,需要包扎,应该去( )。
2、我想借几本作文书,应该去( )。
3、小明刚当上班级小记者,写完的广播稿应送去( )。
4、教室的门锁坏了,需要修理,应去( )。
5、丁丁对学校午餐有好的建议,应该去( )反映。
6、强强在操场上捡到一把钥匙,应交到( )。
参考答案
一.选择题
1.C
2.C
3.A
4.B
5.B
二.填空题
1.花草树木;发展;变化;精彩的故事
2.宋濂;勤学好问;明朝;散文家
3.制定计划,并认真执行
4.花朵;园丁;陪伴;心血
5.他们的劳动
三.判断题
1.×
2.√
3.×
4.√
5.×
四.连线题
1.如下:
五.填表题
1.时间安排的不合理。建议在早上认真整理房间,大概15分钟;减少看电视时间;建议不要在晚上写作业,这样有利于按时睡觉。
六.简答题
1.早上起来先整理自己房间,洗漱吃完早饭后就会看课外书,然后午饭后散步,下午和小伙伴玩耍,晚上写周记,总结和记录这一周的事情。
2.当老师的批评不够恰当,或者对我们产生了误会时,我们可以向老师说明情况,也可以向老师提出建议。提建议的时候要注意方式方法,也要尊重老师。
3.操场上两旁的树树枝太长了,容易伤到同学们;学校每天的喇叭铃声太小了,有时候听不到铃声。
4.我们在学习之前应该判断是非,分清好坏,不要盲目学习。
5.学习中遇到的困难有些是自身原因成的,例如缺乏相关的知识基础等。也有一些是外部原因造成的,例如没有安静的学习环境,如果对学习中的困难一味逃避,不仅会影响我们的学习,还会让我们丧失学习的信心。我们只有战胜了学习中的困难,才会有所进步,有所收获。(合理即可)
七.综合题
1.①;⑥;②;⑤;③;⑤
相关试卷
这是一份期中测试卷-2021-2022学年道德与法治三年级上册(word版,含答案) (1),共5页。试卷主要包含了读书不可以等内容,欢迎下载使用。
这是一份期中测试卷-2021-2022学年道德与法治三年级上册(word版,含答案),共6页。试卷主要包含了美国著名的核物学家是,下面小朋友的做法正确的一项是,下面说法错误的是,下面说法正确的是等内容,欢迎下载使用。
这是一份2021-2022学年道德与法治三年级上册期末测试卷(word版,含答案)(1),共5页。

