资料中包含下列文件,点击文件名可预览资料内容
还剩7页未读,
继续阅读
2021-2022学年黑龙江省哈尔滨市第三中学高一上学期期末考试化学试题 PDF版含答案
展开
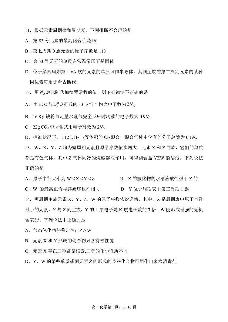
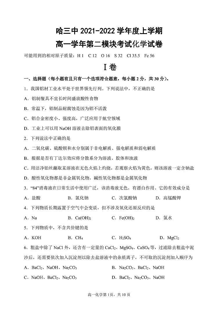
这是一份2021-2022学年黑龙江省哈尔滨市第三中学高一上学期期末考试化学试题 PDF版含答案,文件包含化学试卷pdf、化学答案pdf等2份试卷配套教学资源,其中试卷共11页, 欢迎下载使用。
相关试卷
黑龙江省哈尔滨市第三中学校2022-2023学年高一上学期期末考试化学试题(含答案解析):
这是一份黑龙江省哈尔滨市第三中学校2022-2023学年高一上学期期末考试化学试题(含答案解析),文件包含精品解析黑龙江省哈尔滨市第三中学校2022-2023学年高一上学期期末考试化学试题原卷版docx、精品解析黑龙江省哈尔滨市第三中学校2022-2023学年高一上学期期末考试化学试题解析版docx等2份试卷配套教学资源,其中试卷共27页, 欢迎下载使用。
黑龙江省哈尔滨市第三中学2021-2022学年高二上学期期末考试化学试题 PDF版含答案:
这是一份黑龙江省哈尔滨市第三中学2021-2022学年高二上学期期末考试化学试题 PDF版含答案,文件包含化学试卷pdf、化学答案pdf等2份试卷配套教学资源,其中试卷共8页, 欢迎下载使用。
黑龙江省哈尔滨市第三中学2021-2022学年高一上学期期末考试化学试题PDF版含答案:
这是一份黑龙江省哈尔滨市第三中学2021-2022学年高一上学期期末考试化学试题PDF版含答案

