2021-2022学年吉林省乾安县第七中学高一上学期第三次质量检测物理试卷
展开这是一份2021-2022学年吉林省乾安县第七中学高一上学期第三次质量检测物理试卷,共8页。试卷主要包含了如图所示,质量M = 2等内容,欢迎下载使用。
乾安七中2021—2022学年度第三次质量检测 高一物理试题
本试卷分第一部分(选择题)和第二部分(非选择题),满分100分,考试时间90分钟。考试范围:必修 第一册
第I卷(选择题共48分)
一、选择题(共12小题,每小题4分,共48分.其中1--8题是单向选择题,9--12题有多个选项符合题目要求,全部选对的得4分,选不全的得2分,有选错或不答的得0分)
1.物理学是研究物质运动最一般规律和物质基本结构的学科,在物理学的探索和发现过程中,科学家们运用了许多研究方法如:理想实验法、控制变量法、极限思想法、类比法、科学假说法和建立物理模型法等。以下关于物理学研究方法的叙述中正确的是( )
A. 在不需要考虑物体本身的大小和形状时,用质点来代替物体的方法是微元法
B. 在探究加速度、力和质量三者之间的关系时,先保持质量不变研究加速度与力的关系,再保持力不变研究加速度与质量的关系,这里运用了假设法
C. 在推导匀变速直线运动位移公式时,把整个运动过程划分成很多小段,每一小段近似看作匀速直线运动,再把各小段位移相加,这里运用了理想模型法
D. 根据速度定义式,当Δt→0时,就可以表示物体在t时刻的瞬时速度,该定义运用了极限思维法
2.一个小球由静止释放后,在竖直方向做匀加速直线运动,用频闪照相机在同一底片上多次曝
光,得到了图中1、2、3、4、5所示小球运动中每次曝光的位置。连续两次曝光的时间间隔均为T=0.1s,已知3、4两位置之间的距离为13cm,4、5两位置之间的距离为18cm,则( )
A.位置1、2之间的距离为5cm
B.该物体的加速度a=5m/s2
C.小球释放的位置是在位置“1”
D.小球在位置“5”的速度为1.05m/s
3.甲、乙两辆汽车在一条平直公路上同向行驶,在t=0到t=t1的时间内,它们的v-t图像如图所示。在这段时间内( )
A.汽车乙的平均速度大于
B.汽车乙的平均速度等于
C.汽车甲的平均速度大于
D.汽车甲的加速度大小逐渐减小,汽车乙的加速度大小逐渐增大
4.如图,水平轻杆OB可绕过O点的水平光滑轴转动,B端挂一重物,用长度可变的细线挂于墙上的A点。若保持轻杆OB处于水平状态,改变细线AB的长度将A点沿墙上移的过程中,细线AB所受的力( )
A. 逐渐减小 B. 逐渐增大 C. 大小不变 D. 先减小后增大
5.图(a)为“利用DIS研究小车加速度与力的关系”的实验装置,阻力忽略不计,得到a-F的关系如图(b)所示。则实验过程中需满足的条件为( )
- 小车质量较大且不变
- 小车质量较小且不变
C. 钩码质量较大且不变
D. 钩码质量较小且不变
- 下面单位中,都属于国际单位制基本单位的一组是( )
- kg、m、N/kg B.kg、m、s C.N、kg、m/s2 D.m、N、kg
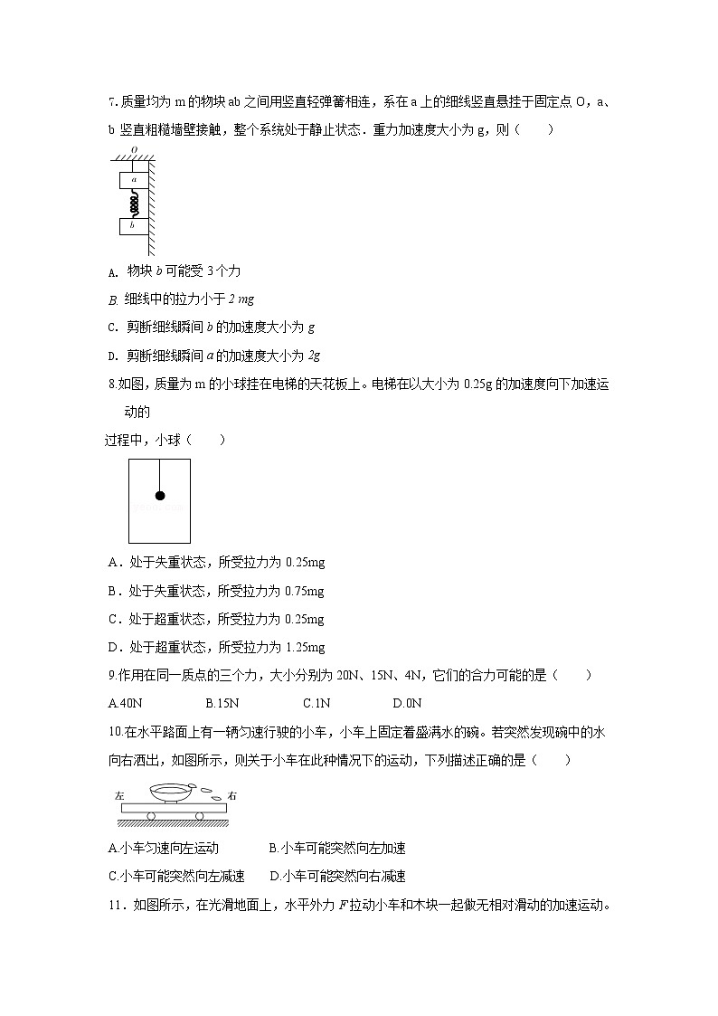
7.质量均为m的物块ab之间用竖直轻弹簧相连,系在a上的细线竖直悬挂于固定点O,a、b 竖直粗糙墙壁接触,整个系统处于静止状态.重力加速度大小为g,则( )
- 物块b可能受3个力
- 细线中的拉力小于2 mg
C. 剪断细线瞬间b的加速度大小为g
D. 剪断细线瞬间a的加速度大小为2g
- 如图,质量为m的小球挂在电梯的天花板上。电梯在以大小为0.25g的加速度向下加速运动的
过程中,小球( )
A.处于失重状态,所受拉力为0.25mg
B.处于失重状态,所受拉力为0.75mg
C.处于超重状态,所受拉力为0.25mg
D.处于超重状态,所受拉力为1.25mg
9.作用在同一质点的三个力,大小分别为20N、15N、4N,它们的合力可能的是( )
A.40N B.15N C.1N D.0N
10.在水平路面上有一辆匀速行驶的小车,小车上固定着盛满水的碗。若突然发现碗中的水向右洒出,如图所示,则关于小车在此种情况下的运动,下列描述正确的是( )
A.小车匀速向左运动 B.小车可能突然向左加速
C.小车可能突然向左减速 D.小车可能突然向右减速
11.如图所示,在光滑地面上,水平外力F拉动小车和木块一起做无相对滑动的加速运动。小车质量是M,木块质量是m,力大小是F,加速度大小是a,木块和小车之间动摩擦因数是μ,则在这个过程中,木块受到的摩擦力大小是( )
A.μmg B. C.μ(M+m)g D.Ma
12.如图甲所示,物体在水平恒力F作用下沿粗糙水平地面由静止开始运动,在t=1s时刻撤去恒力F,物体运动的v-t图像如图乙所示。重力加速度g取10m/s2,下列说法正确的是( )
A.物体在3s内的位移x=3m
B.恒力F与摩擦力f大小之比为F∶f=3∶1
C.物体与地面间的动摩擦因数为μ=0.3
D.在撤去F前后两个阶段的平均速度大小之比为1∶2=2∶1
第Ⅱ卷(非选择题共52分)
二、实验题:本题共2小题,共14分。
13.某同学做“验证力的平行四边形定则”的实验装置如图甲所示,其中A为固定橡皮条的图钉,O为橡皮条与细绳的结点,OB和OC为细绳。根据实验数据在白纸上所作图如图乙所示,已知实验过程中操作正确。
(1)如果没有操作失误,图乙中的F与F′两力中,方向一定沿AO方向的是_________(填“F”或“F′”)。
(2)本实验采用的科学方法是______。
A.理想实验法 B.等效替代法 C.控制变量法 D.建立物理模型法
(3)本实验中以下说法正确的是___________。
A.两根细绳必须等长
B.橡皮条沿同一方向伸长同一长度
C.在使用弹簧测力计时要注意使弹簧测力计与木板平面平行
D.实验中,把橡皮条的另一端拉到O点时,两个弹簧测力计之间夹角必须取90°
(4)丙图是测量中某一弹簧测力计的示数,读出该力大小为 N。
14.为了探究质量一定时加速度与力的关系。一同学设计了如图所示的实验装置。其中M为带滑轮的小车的质量,m为砂和砂桶的质量。(滑轮质量不计)
(1)实验时,一定要进行的操作或保证的条件是___________。
A.用天平测出砂和砂桶的质量
B.将带滑轮的长木板右端垫高,以平衡摩擦力
C.小车靠近打点计时器,先接通电源,再释放小车,打出一条纸带,同时记录弹簧测力计的示数
D.改变砂和砂桶的质量,打出几条纸带
E.为减小误差,实验中一定要保证砂和砂桶的质量m远小于小车的质量M
(2)该同学在实验中得到如图所示的一条纸带(相邻两计数点间还有两个点没有画出)。已知打点计时器采用的是频率为50Hz的交流电,根据纸带可求出小车的加速度为__________m/s2(结果保留两位有效数字)。
(3)以弹簧测力计的示数F为横坐标,加速度a为纵坐标,画出的a-F图像是一条直线,图线与横轴的夹角为θ,求得图线的斜率为k,则小车的质量为___________。
A. B. C.k D.
三、计算题(本题共4个小题,共38分,解答应写出必要的文字说明,方程式和重要的演算步骤,只写出最后答案的不能得分,有数值计算的题,答案中必须明确写出数值和单位)
15.(10分)一辆汽车在十字路口等候绿灯,当绿灯亮时汽车以3m/s2的加速度开始加速行驶,恰在这时一辆自行车以6m/s的速度匀速驶来,从后边超过汽车。试求:
(1)汽车从路口启动后,在追上自行车之前经过多长时间两车相距最远?此时距离是多少?
(2)汽车多长时间后能追及自行车?追上时汽车的速度是多大?
16.(8分)如图所示,质量M = 2.5kg的木块A套在水平杆上,现用轻绳将木块与小球B相连。在小球上施加一个大小为20N、方向水平向右的外力F,它将拉着小球向右做匀速直线运动。已知运动过程轻绳与水平杆间的夹角θ=37°,且A、B的相对位置保持不变,取g =10m/s2,sin37°=0.6,cos37°=0.8,求:
(1)小球的质量m;
(2)木块A与水平杆间的动摩擦因数μ。
17.(8分)如图所示,一个质量m=4kg的小物块放在水平地面上。对小物块施加一个F=10N的恒定拉力,使小物块做初速度为零的匀加速直线运动,拉力与水平方向的夹角θ=37°,小物块与水平地面间的动摩擦因数μ=0.20,已知sin37°=0.60,cos37°=0.80,重力加速度g取10m/s2,不计空气阻力。求:
(1)小物块运动过程中加速度的大小;
(2)小物块运动4.0s位移的大小。
18.(12分)如图甲所示,水平传送带AB逆时针匀速转动,一个质量为M=1.0kg的小物块以某一初速度由传送带左端滑上,通过速度传感器记录下物块速度随时间的变化关系如图乙所示(图中取向左为正方向,以物块滑上传送带时为计时零点).已知传送带的速度保持不变,g取10m/s2.求:
(1)物块与传送带间的动摩擦因数μ;
(2)物块在传送带上的运动时间.
高一物理参考答案
一、选择题:1D、2B、3C、4A、5A、6B、7D、8B、9BC、10BD、11BD、12BC
二、填空题:
13、(1) (2) B (3) BC (4) 3.60
14、(1)BCD (2)1.3 (3)D
三、计算题:
15、(10分)
(1)2s 6m
(2)4s 12m/s
16、 (1) m=1.5kg
(2) μ=0.5
17、(1)a=0.3m/s2
(2)2.4m
- (1)0.2 (2)4.5s
相关试卷
这是一份2021-2022学年吉林省松原市乾安县第七中学高二(上)第三次质量检测物理试题含解析,共25页。试卷主要包含了选择题,填空题,计算题等内容,欢迎下载使用。
这是一份2021-2022学年辽宁省沈阳市第一二0中学高一上学期第三次质量检测物理试卷,共12页。
这是一份2021-2022学年吉林省乾安县第七中学高二第一次质量检测物理试题(Word版),共7页。试卷主要包含了选择题,填空题,计算题等内容,欢迎下载使用。

