小学数学人教版六年级下册3 统计与概率课后复习题
展开小升初专项卷
3.统计与概率
一、认真审题,填一填。(每空1分,共25分)
1.根据所要描述的情况,填写合适的统计图。
(1)为了直观地看出我国几大河流——长江、黄河、黑龙江、松花江、珠江的长度,应绘制( )统计图。
(2)描述小明从一年级到六年级身高变化情况,应绘制( )统计图。
(3)描述花园里各种花卉种植面积占总面积的百分比情况,应绘制( )统计图。
2.盒子里有大小、形状相同的红球、黄球共20个,任意摸1个球,要摸到红球的可能性大,红球至少要有( )个。
3.在92、93、95、93、90、98、94、93、96、91中,平均数是( )。
4.晨晨、莹莹、萍萍玩“手心、手背”的游戏,一共有( )种可能,三人同时出“手心”的可能性是( )。
5.某少年篮球比赛于5月3日开始,第一阶段小组赛中,每小组有5支球队,采用单循环制进行比赛,全小组一共要赛( )场。
6. 在一幅条形统计图里,用1厘米长的直条表示20万元,用( )厘米长的直条表示30万元,用5厘米长的直条表示( )万元。
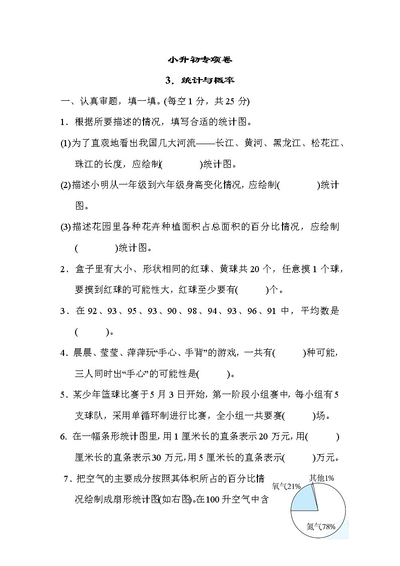
7.把空气的主要成分按照其体积所占的百分比情况绘制成扇形统计图(如右图)。在100升空气中含有( )升氧气,( )升氮气,含有的氮气比氧气多( )升。
8.下面是某地区3月份~9月份的水位情况统计图。
(1)该地区3月份~9月份水位最高是( )cm,最低是( )cm。8月份的水位是( )cm。
(2)7月份以后水位情况的整体变化趋势是( )。
(3)( )月份至( )月份水位持续上涨。
9.思思站在一个路口统计了半小时各种车辆通过的数量,并制成了下面的条形统计图,请你根据图中的数据填空:
(1)这个路口平均每分钟通过( )辆车。
(2)半小时内通过的机动车(包括小汽车、货车和摩托车)比非机动车多( )%。
10.用“ 一定” “可能”或“不可能”填空。
(1)实心铁球放入水中( )会下沉。
(2)如右图,平行四边形的高是8 cm,它的面积( )是56 cm2,( )是80 cm2。
(3)今天开家长会,家长到会率( )是110%。
二、仔细推敲,选一选。(将正确答案的序号填在括号里)(每小题2分,共16分)
1.有甲、乙、丙、丁四个数,已知甲、乙、丙三个数的平均数是26,丁数是22,这四个数的平均数是( )。
A.24 B.25 C.26 D.27
2.抛一枚硬币,连续9次都正面朝上,第10次抛出,反面朝上的可能性为( )。
A. B. C. D.1
3.从下面( )中任选两个数,这两个数的和是奇数的可能性最大。
A.2,3,5 B.1,3,5 C.2,4,6
4.先从左下图的牌中摸两张,再从右下图的牌中摸一张,摸出的三张牌共有( )种可能的结果。
A.6 B.9 C.18 D.20
5.爸爸骑车送玲玲去看电影,看完电影后玲玲步行回家,下面图( )反映了玲玲的活动情况。
6.在我们学过的统计知识中,最能清楚地表示出数量增减变化情况的是( )。
A.扇形统计图
B.统计表
C.折线统计图
D.条形统计图
7.小红和小芹做转转盘游戏,如果指针停在黄色的区域算小红赢,停在红色的区域算小芹赢。下面的( )转盘是公平的。
8.小明和妈妈在家洗澡,热水器内装有250升水,他洗了6分钟,用了的水,然后停止洗澡;6分钟后,妈妈又去洗,她也洗了6分钟,把热水器内的水全部用完了。下面的第( )幅图表示了水量随时间发生变化的过程。
三、动手操作,我能行。(共18分)
(1)求本次被调查的学生人数。(6分)
(2)补全条形统计图。(4分)
(3)若该校有学生1500人,请根据调查结果估计“比较了解”垃圾分类知识的人数。(8分)
四、聪明的你,答一答。(共41分)
1.张叔叔开了甲、乙两个服装店,下面是这两个服装店近几年的营业额的统计图。
(1)从统计图中,能否看出甲、乙两个服装店的经营情况?你能预测这两个服装店未来的经营状况吗?(8分)
(2)张叔叔现在想开一个快餐店,但必须关闭一个服装店。你给张叔叔提出怎样的建议?为什么?(8分)
\
2.“中国梦”演讲比赛中,乐乐演讲结束后,评委给出的分数分别是6.1分、8.8分、8.4分、8.9分、8.6分、8.5分、8.5分、9.4分、9.4分、8.9分。去掉一个最高分和一个最低分,乐乐的最终得分是多少?(12分)
3.育新小学与新的营养餐公司合作,2个月后学校对900名用餐的学生进行了满意度调查,统计情况如图。
(1)你认为营养餐公司还需要继续改进并提高服务质量吗?(6分)(请用百分率或数量说明)
(2)请你提出一个需要两步计算的问题,并解答。(7分)
问题:_____________________________________________
解答:_____________________________________________
答案
一、1.(1)条形 (2)折线 (3)扇形
2.11 3.93.5 4.8 12.5% 5.10
6.1.5 100 7.21 78 57
8.(1)2515 2400 2475 (2)下降 (3)3 5
9.(1)3 (2)100
10.(1)一定 (2)一定 不可能 (3)不可能
二、1.B 2.C 3.A 4.B 5.A 6.C 7.A 8.C
三、(1)36÷18%=200(人)
答:本次被调查的学生人数有200人。
(2)
(3)120÷200×1500=900(人)
答:“比较了解”垃圾分类知识的人数有900人。
四、1.(1)能。甲店营业额整体呈下降趋势,乙店营业额一直呈上升趋势。预测乙店的经营状况会越来越好,而甲店的经营状况会越来越差。
(2)建议关闭甲店,因为甲店的经营状况越来越差。
2.(8.8+8.4+8.9+8.6+8.5+8.5+9.4+8.9)÷8=8.75(分)
答:乐乐的最终得分是8.75分。
3.(1)需要,满意和非常满意的只有80%,还有部分学生不满意和感觉一般。(答案合理即可)
(2)示例一:育新小学营养餐满意度调查中满意的比不满意的多多少人?
900×(35%-4%)=279(人)
示例二:育新小学营养餐满意度调查中满意和非常满意的一共有多少人?
900×(35%+45%)=720(人)(答案不唯一)
小升初专项测试 统计与概率----六年级下册数学人教版: 这是一份小升初专项测试 统计与概率----六年级下册数学人教版,共12页。试卷主要包含了认真审题,填一填,仔细推敲,选一选,动手操作,我能行,聪明的你,答一答等内容,欢迎下载使用。
小升初-数学-超级卷-统计与概率专项训练: 这是一份小升初-数学-超级卷-统计与概率专项训练,共4页。
苏教版六年级下册七 总复习2. 图形与几何一课一练: 这是一份苏教版六年级下册七 总复习2. 图形与几何一课一练,共11页。试卷主要包含了 图形与几何,16 平方分米等内容,欢迎下载使用。

