- 高二化学寒假作业同步练习题化学平衡二含解析 试卷 0 次下载
- 高二化学寒假作业同步练习题化学平衡一含解析 试卷 0 次下载
- 高二化学寒假作业同步练习题难溶电解质的溶解平衡含解析 试卷 0 次下载
- 高二化学寒假作业同步练习题燃烧热能源含解析 试卷 0 次下载
- 高二化学寒假作业同步练习题弱电解质的电离含解析 试卷 0 次下载
高二化学寒假作业同步练习题金属的电化学腐蚀含解析
展开金属的电化学腐蚀
一、金属的腐蚀
1.金属的腐蚀
(1)概念:金属与周围的气体或液体物质发生氧化还原反应而引起损耗的现象。其实质是金属原子失去电子变为阳离子,金属发生氧化反应。
(2)根据与金属接触的气体或液体物质不同,金属腐蚀可分为两类:
①化学腐蚀:金属与接触到的干燥气体(如O2、Cl2、SO2等)或非电解质液体(如石油)等直接发生化学反应而引起的腐蚀。腐蚀的速率随温度升高而加快。
②电化学腐蚀:不纯的金属跟电解质溶液接触时,会发生原电池反应,比较活泼的金属失去电子而被氧化。
2.钢铁的电化学腐蚀
根据钢铁表面水溶液薄膜的酸碱性不同,钢铁的电化学腐蚀分为析氢腐蚀和吸氧腐蚀:
(1)析氢腐蚀:当钢铁表面的电解质溶液酸性较强时,腐蚀过程中有氢气放出。
①负极反应式为Fe-2e-===Fe2+;
②正极反应式为2H++2e-===H2↑;
③总反应方程式为Fe+2H+===Fe2++H2↑。
(2)吸氧腐蚀:当钢铁表面的电解质溶液呈中性或呈弱酸性并溶有一定量的氧气时,将会发生吸氧腐蚀。
①负极反应式为2Fe-4e-===2Fe2+;
②正极反应式为2H2O+O2+4e-===4OH-;
③总反应方程式为2Fe+2H2O+O2===2Fe(OH)2。
铁锈(Fe2O3·xH2O)的形成:4Fe(OH)2+O2+2H2O===4Fe(OH)3,2Fe(OH)3===Fe2O3·xH2O+(3-x)H2O。
【归纳总结】
(1)化学腐蚀和电化学腐蚀往往同时发生,只是电化学腐蚀比化学腐蚀更普遍,危害更大。
(2)析氢腐蚀和吸氧腐蚀取决于金属表面电解质溶液的酸碱性,实际情况中以吸氧腐蚀为主。
(3)钢铁发生析氢腐蚀或吸氧腐蚀时,负极都是铁,失电子生成Fe2+,而非Fe3+。
(4)金属腐蚀类型的判断方法
①发生原电池反应引起的腐蚀为电化学腐蚀,无原电池反应发生的腐蚀为化学腐蚀。
②金属活动性顺序表中氢前面的金属,在酸性较强的电解质溶液中发生析氢腐蚀,在中性或酸性较弱的电解质溶液中发生吸氧腐蚀;金属活动性顺序在氢后面的金属只可能发生吸氧腐蚀。
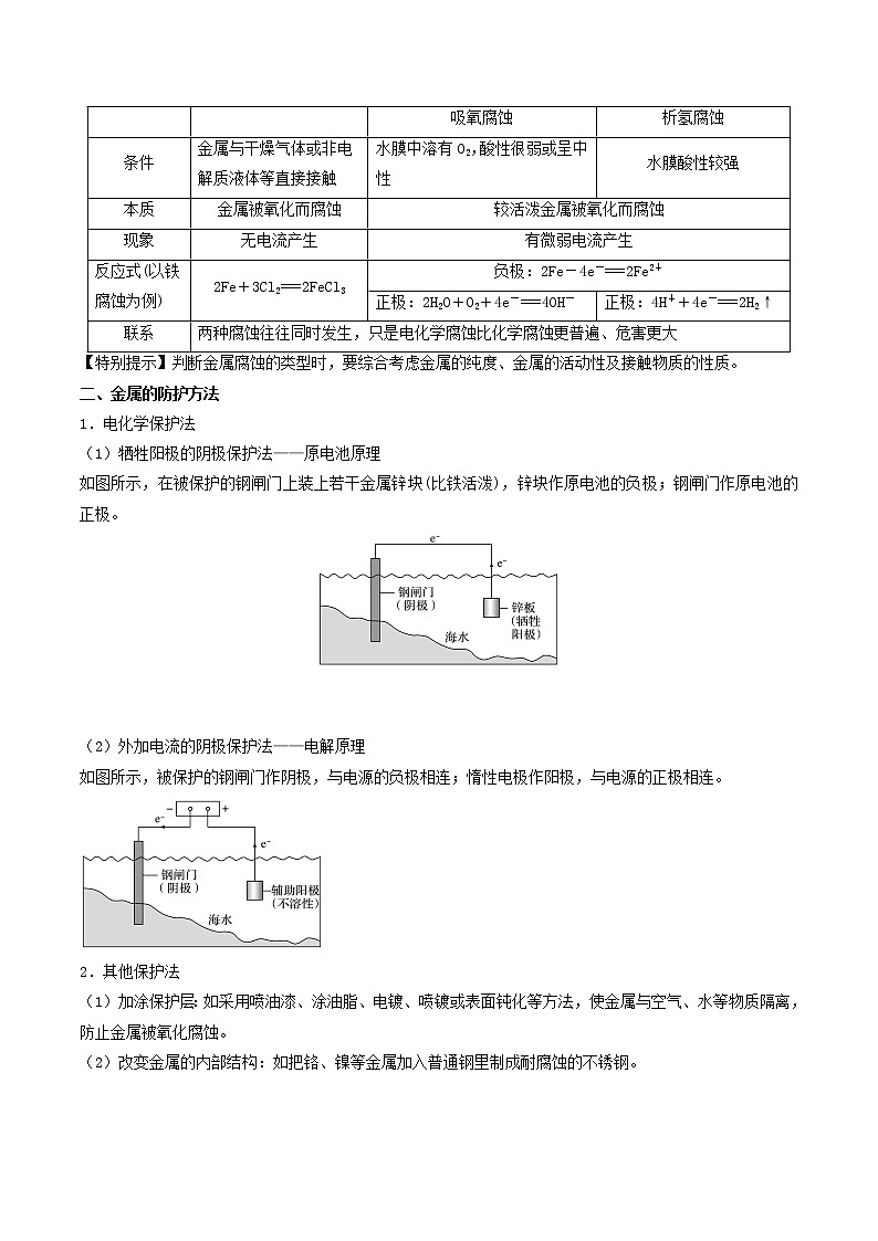
【知识串讲】金属的化学腐蚀和电化学腐蚀的比较
| 化学腐蚀 | 电化学腐蚀 | |
吸氧腐蚀 | 析氢腐蚀 | ||
条件 | 金属与干燥气体或非电解质液体等直接接触 | 水膜中溶有O2,酸性很弱或呈中性 | 水膜酸性较强 |
本质 | 金属被氧化而腐蚀 | 较活泼金属被氧化而腐蚀 | |
现象 | 无电流产生 | 有微弱电流产生 | |
反应式(以铁腐蚀为例) | 2Fe+3Cl2===2FeCl3 | 负极:2Fe-4e-===2Fe2+ | |
正极:2H2O+O2+4e-===4OH- | 正极:4H++4e-===2H2↑ | ||
联系 | 两种腐蚀往往同时发生,只是电化学腐蚀比化学腐蚀更普遍、危害更大 | ||
【特别提示】判断金属腐蚀的类型时,要综合考虑金属的纯度、金属的活动性及接触物质的性质。
二、金属的防护方法
1.电化学保护法
(1)牺牲阳极的阴极保护法——原电池原理
如图所示,在被保护的钢闸门上装上若干金属锌块(比铁活泼),锌块作原电池的负极;钢闸门作原电池的正极。
(2)外加电流的阴极保护法——电解原理
如图所示,被保护的钢闸门作阴极,与电源的负极相连;惰性电极作阳极,与电源的正极相连。
2.其他保护法
(1)加涂保护层:如采用喷油漆、涂油脂、电镀、喷镀或表面钝化等方法,使金属与空气、水等物质隔离,防止金属被氧化腐蚀。
(2)改变金属的内部结构:如把铬、镍等金属加入普通钢里制成耐腐蚀的不锈钢。
1.下列关于金属腐蚀的说法正确的是
A.金属在潮湿空气中腐蚀的实质是M+nH2O===M(OH)n+H2↑
B.金属的化学腐蚀的实质是M-ne-===Mn+,电子直接转移给氧化剂
C.金属的化学腐蚀必须在酸性条件下进行
D.在潮湿的环境中,金属的电化学腐蚀一定是析氢腐蚀
【答案】B
【解析】金属腐蚀的实质是金属失去电子,在酸性较强的电解质溶液中发生析氢腐蚀放出H2,而在中性或酸性较弱的电解质溶液中发生吸氧腐蚀,析氢腐蚀和吸氧腐蚀均属于电化学腐蚀。
2.下列电极反应式与出现的环境相匹配的是
选项 | 电极反应式 | 出现的环境 |
A | O2+4H++4e-=2H2O | 酸性环境下氢氧燃料电池的负极反应 |
B | 4OH--4e-=O2↑+2H2O | 弱酸性环境下钢铁的吸氧腐蚀 |
C | Cu-2e-=Cu2+ | 用铜做电极电解硫酸铜溶液的阳极反应 |
D | Na++e-=Na | 用惰性电极电解Na2SO4溶液的阴极反应 |
【答案】C
【解析】氢氧燃料的特点是,通入燃料的一极为负极,通入氧气的一极为正极,O2+4H++4e-=2H2O为酸性环境下正极的电极反应,负极电极反应为:H2-2e-=2H+,A项错误;在强酸性环境下发生析氢腐蚀,中性或碱性环境下钢铁发生吸氧腐蚀,正极:O2+2H2O+4e-=4OH-,负极:Fe-2e-=Fe2+,B项错误;用铜做电极电解硫酸铜溶液为电解精炼铜,阴阳极都是铜放电,阳极反应发生氧化反应,电极反应为:Cu-2e-=Cu2+,C项正确;用惰性电极电解Na2SO4溶液属于电解水,阴极为阳离子放电,根据放电顺序,氢离子在阳极放电,电极反应为:2H++2e-=H2↑,D项错误。
3.做罐头的马口铁是在铁的表面上镀上一层既耐腐蚀又无毒的锡,但食用时开启后的罐头易生锈,其所发生的反应正确的是
A.负极Sn﹣2e﹣=Sn2+ B.正极Fe﹣2e﹣=Fe2+
C.正极2H2O+O2﹣2e﹣=4OH﹣ D.负极Fe﹣2e﹣=Fe2+
【答案】D
【解析】做罐头的马口铁是在铁的表面上镀上一层既耐腐蚀有无毒的锡,但食用时开启后的罐头易生锈,根据题意和金属活泼性,得出负极为Fe,正极为Sn,负极电极反应为Fe-2e-=Fe2+,正极电极反应为2H2O+O2-4e-=4OH-,D项正确。答案选D。
4.研究金属桥墩腐蚀及防护是跨海建桥的重要课题。下列有关判断中正确的是
A.用装置①模拟研究时未见a上有气泡,说明铁没有被腐蚀
B.②中桥墩与外加电源正极连接能确保桥墩不被腐蚀
C.③中采用了牺牲阳极的阴极保护法保护桥墩
D.①②③中海水均是实现化学能转化为电能的电解质
【答案】C
【解析】装置①是吸氧腐蚀,a极是正极,氧气得电子生成氢氧根离子,即O2+4e-+2H2O=4OH-,铁是负极,发生氧化反应生成亚铁离子,即Fe-2e-=Fe2+,铁被腐蚀,A项错误;金属作电解池的阴极被保护,而钢铁桥墩与电源正极相连是阳极,失电子发生氧化反应,即Fe-2e-=Fe2+,钢铁桥墩被腐蚀,B项错误;.锌比铁活泼,作负极,锌失电子,即Zn-2e-=Zn2+,所以③中采用了牺牲阳极的阴极保护法保护桥墩,C项正确;海水是混合物,不是化合物,既不是电解质,也不是非电解质,D项错误。答案选C。
5.将NaCl溶液滴在一块光亮清洁的铁板表面上,一段时间后发现液滴覆盖的圆周中心区(a)已被腐蚀而变暗,在液滴外沿形成棕色铁锈环(b),如图所示。下列说法不正确的是
A.铁片腐蚀最严重区域不是生锈最多的区域
B.液滴边缘是正极区,发生的电极反应为O2+2H2O+4e-=4OH-
C.液滴下氧气含量少,铁片作负极,发生的还原反应为Fe-2e-=Fe2+
D.铁片腐蚀过程发生的总化学方程式为4Fe+6H2O+3O2=4Fe(OH)3
【答案】C
【解析】NaCl溶液滴到一块光亮清洁的铁板表面上,一段时间后在液滴覆盖的圆周中心区(a)被腐蚀变暗,实际上是发生了吸氧腐蚀,负极电极反应式为Fe-2e-=Fe2+(发生氧化反应),正极电极反应式为O2+2H2O+4e-=4OH-(发生还原反应),在液滴外沿,由于发生反应Fe2++2OH-=Fe(OH)2、4Fe(OH)2+O2+2H2O=4Fe(OH)3形成了棕色铁锈环(b)。
【详解】铁片做负极,腐蚀最严重,但生锈最多的区域在正极,A项正确;由分析可知,液滴边缘是正极区,发生的电极反应为O2+2H2O+4e-=4OH-,B项正确;液滴下氧气含量少,铁片作负极,发生的氧化反应为Fe-2e-=Fe2+,C项错误;由分析可知,铁片腐蚀过程发生的总化学方程式为4Fe+6H2O+3O2=4Fe(OH)3,D项正确。答案选C。
6.为了减缓地下钢管的腐蚀,下列措施可行的是
A.钢管与镁块相连 B.钢管与铜板相连
C.钢管与铅板相连 D.钢管与直流电源正极相连
【答案】A
【解析】由于金属活动性Mg>Fe,所以钢管与镁块相连,构成原电池时,钢管为正极,Fe被保护,首先腐蚀的是镁,A项正确;由于金属活动性Fe>Cu,所以钢管与铜板相连,构成原电池时,钢管为负极,发生氧化反应,导致腐蚀加快,B项错误;金属活动性Fe>Pb,所以钢管与铅板相连构成原电池时,钢管为负极,发生氧化反应,导致腐蚀加快,C项错误;钢管与直流电源正极相连,作阳极,失去电子,发生氧化反应,腐蚀速率大大加快,D项错误。答案选A。
7.某校活动小组为探究金属腐蚀的相关原理,设计了如下图a所示装置,图a的铁棒末段分别连上一块Zn片和Cu片,并静置于含有K3[Fe(CN)6]及酚酞的混合凝胶上。一段时间后发现凝胶的某些区域(如图b所示)发生了变化。已知:3Fe2++2[Fe(CN)6]3-=Fe3[Fe(CN)6]2↓。则下列说法错误的是
A.甲区发生还原反应 B.乙区产生Zn2+
C.丙区呈现红色 D.丁区呈现黄色
【答案】D
【解析】铁棒末段分别联上一块锌片和铜片,并静置于含有K3Fe(CN)6及酚酞的混合凝胶上,则形成原电池装置,实质发生吸氧腐蚀,活泼金属为负极,根据电极反应式来判断各个电极的变化情况。
【详解】甲区为正极,氧气得到电子发生还原反应,正极的电极反应:O2+2H2O+4e-=4OH-,A项正确;乙区为负极,Zn失去电子,发生氧化反应产生Zn2+,B项正确;丙区为正极,正极的电极反应:O2+2H2O+4e-=4OH-,生成的OH-能使附近溶液显碱性,酚酞试液变为红色,所以丙区呈红色,C项正确;丁区为负极,发生电极反应:2Fe-4e-=2Fe2+,生成Fe2+与K3Fe(CN)6作用呈蓝色,D项错误。答案选D。
8.下列有关说法正确的是
A.新制氯水光照时会释放出氧气
B.室温下,铝和浓硫酸不发生反应
C.过量铁粉在氯气中加热生成FeCl2
D.如图装置可以验证铁发生了析氢腐蚀
【答案】A
【解析】新制氯水光照时,2HClO2HCl+O2↑,因此会释放出氧气,A项正确;室温下,铝和浓硫酸发生钝化反应,B项错误;无论铁过量还是少量,铁粉在氯气中加热生成FeCl3,C项错误;该装置是中性环境,因此该装置验证铁发生了吸氧腐蚀,右边中导管形成一段水柱,D项错误。答案选A。
9.下图是某研究性学习小组探究金属腐蚀条件的实验装置示意图,试分析实验并回答下列问题:
(1)若起始时甲、乙、丙三套装置的导管中液面高度相同,过一段时间后液面最高的是__________________。铁粉腐蚀的速率由大到小的排列顺序为(用甲、乙、丙填写)___________________________________。
(2)通过甲、乙装置的对比说明钢铁中碳的含量越________(填“高”或“低”)越易腐蚀。
(3)乙装置中发生电化学腐蚀时正极的电极反应式为______________________________________________。
(4)针对乙、丙装置研究的结果分析,可采用何种防护措施来减缓金属的腐蚀:____________________
________________________(写出一点即可)。
【答案】(1)乙 乙>甲>丙 (2)高 (3)2H2O+O2+4e-===4OH- (4)将金属放在油脂或有机溶剂中
【解析】铁粉-炭粉-食盐水构成原电池,发生吸氧腐蚀,故乙中液面最高;甲中铁粉中的少量碳也能发生吸氧腐蚀,但由于C的含量少,故不如乙中Fe腐蚀得快,丙中乙醇为非电解质,铁粉、炭粉形不成原电池,Fe受到保护,故可把钢铁放在油脂或有机溶剂中进行防护。
10.某研究小组对铁生锈进行研究。
(1)甲同学设计了A、B、C一组实验(如图),探究铁生锈的条件。经过较长时间后,甲同学观察到的现象是:
A.中铁钉生锈;B.中铁钉不生锈;C.中铁钉不生锈。
①通过上述实验现象分析,可得出铁生锈的外部条件是__________。
②由于与金属接触的介质不同,金属腐蚀分成不同类型,本实验中铁生锈属于_____,正极电极反应式为________。
③实验B所用的水要经过_______处理;植物油的作用是__________。
④实验C中碱石灰的作用是_________。
(2)乙同学为了达到同样目的,设计了实验D(如图),发现一段时间后,试管中的液面升高,其原因是_________,该实验_______(填“能”或“不能”)说明水对铁钉生锈产生影响。
(3)丙同学为了防止铁钉生锈,想在铁钉表面镀上一层金属,该金属最好是______。
A.锡 B.铜 C.锌
【答案】(1)①有水(或电解质溶液)和氧气(或空气) ②吸氧腐蚀 O2+4e-+2H2O===4OH- ③煮沸(或除去氧气) 隔绝空气(或防止氧气与铁接触) ④吸收水蒸气(或干燥、保持试管内干燥环境)
(2)铁的腐蚀要吸收O2,使试管内气体压强减小 不能
(3)C
【解析】铁在潮湿的空气中易发生电化学腐蚀,隔绝空气或在干燥的空气中难以形成原电池反应。
【详解】(1)①对比A和B可知铁生锈需要有氧气(或空气),对比A和C可知铁生锈需要有水(或电解质溶液);
②水为中性环境,铁发生吸氧腐蚀,正极为氧气得电子生成氢氧根的反应,电极反应式为O2+4e-+2H2O===4OH-;
③为保证变量唯一,实验B中的水需要煮沸除去氧气;植物油可以隔绝空气,防止氧气与铁接触;
④碱石灰可以吸收水蒸气,保证试管内干燥环境;
(2)铁生锈会消耗氧气,这样会使试管内压强低于大气压,所以液面上升的原因是铁钉生锈消耗了试管内的氧气,使试管内压强低于大气压,不能证明水对铁钉生锈产生影响;
(3)铁钉表面镀的金属应比铁活泼,这样发生电化学腐蚀时,铁作正极才能被保护,答案选C。
1.盐酸的浓度均为1mol/L,下列各烧杯中,铁电极的腐蚀速率由慢到快的顺序为
A.④③②① B.④②③① C.②④③① D.①④②③
【答案】B
【解析】①为电解池,电解池阳极连接原电池正极,则铁为阳极,铜作阴极,铁被腐蚀;②中两个电极相同,不能构成原电池,为盐酸与铁的化学腐蚀;③为原电池,铁比铅活泼,铁作负极,铅作正极,铁被腐蚀;④为原电池,锌比铁活泼,锌作负极,铁作正极,锌被腐蚀,铁被保护,若盐酸足量,当锌完全腐蚀后,铁发生化学腐蚀;根据电解原理引起的腐蚀>原电池原理引起的腐蚀>化学腐蚀>有防护腐蚀措施的腐蚀,并且原电池的正极金属腐蚀速率快于电解池的阴极金属腐蚀速率,则铁电极的腐蚀速率由慢到快的顺序为④②③①。答案选B。
2.验证牺牲阳极的阴极保护法,实验如下(烧杯内均为经过酸化的3%NaCl溶液)。
① | ② | ③ |
在Fe表面生成蓝色沉淀 | 试管内无明显变化 | 试管内生成蓝色沉淀 |
下列说法不正确的是
A.对比②③,可以判定Zn保护了Fe
B.对比①②,K3[Fe(CN)6]可能将Fe氧化
C.验证Zn保护Fe时不能用①的方法
D.将Zn换成Cu,用①的方法可判断Fe比Cu活泼
【答案】D
【解析】对比②③,②Fe附近的溶液中加入K3[Fe(CN)6]无明显变化,②Fe附近的溶液中不含Fe2+,③Fe附近的溶液中加入K3[Fe(CN)6]产生蓝色沉淀,③Fe附近的溶液中含Fe2+,②中Fe被保护,A项正确;①加入K3[Fe(CN)6]在Fe表面产生蓝色沉淀,Fe表面产生了Fe2+,对比①②的异同,①可能是K3[Fe(CN)6]将Fe氧化成Fe2+,B项正确;对比①②,①加入K3[Fe(CN)6]在Fe表面产生蓝色沉淀,①也能检验出Fe2+,不能用①的方法验证Zn保护Fe,C项正确;由实验可知K3[Fe(CN)6]可能将Fe氧化成Fe2+,将Zn换成Cu不能用①的方法证明Fe比Cu活泼,D项错误。答案选D。
【点睛】本题通过实验验证牺牲阳极的阴极保护法,考查Fe2+的检验、实验方案的对比,解决本题的关键是用对比分析法。要注意操作条件的变化,如①中没有取溶液,②中取出溶液,考虑Fe对实验结果的影响。要证明Fe比Cu活泼,可用②的方法。
3.将经酸洗除锈的铁钉,用饱和食盐水浸泡后放入如图所示装置中,下列叙述正确的是
A.过一段时间,Ⅱ试管中的导管内水柱上升
B.Ⅰ试管中铁钉由于发生电解反应而被腐蚀
C.铁钉在该装置中被腐蚀的情况随时间的延长而加快
D.Ⅰ试管中铁钉发生反应的一个电极反应式为:2Cl--2e-=Cl2↑
【答案】A
【解析】生铁遇到氯化钠溶液发生吸氧腐蚀,导致试管中气体压强减小,小于大气压,所以试管中的导管内水柱上升,A项正确;试管中铁钉发生的是原电池反应,而不是电解反应,B项错误;铁钉在该装置中发生吸氧腐蚀,随着氧气量的减少,则被腐蚀的情况随时间的延长而减慢,C项错误;试管中铁钉发生反应电极反应式分别为:负极2Fe-4e-=2Fe2+;正极O2+2H2O+4e-=4OH-,D项错误。答案选A。
4.研究生铁的锈蚀,下列分析不正确的是
序号 | ① | ② | ③ |
实验 | |||
现象 | 8小时未观察 到明显锈蚀 | 8小时未观察 到明显锈蚀 | 1小时观察 到明显锈蚀 |
A.①中,NaCl溶液中溶解的O2不足以使生铁片明显锈蚀
B.②中,生铁片未明显锈蚀的原因之一是缺少H2O
C.③中正极反应:O2+4e−+2H2O=4OH−
D.对比①②③,说明苯能隔绝O2
【答案】D
【解析】根据实验现象,③中1小时观察到明显锈蚀,说明NaCl溶液中溶解有O2,只是苯不能隔绝空气中的氧气进入氯化钠溶液,而①中由于是密闭体系,溶解的O2较少,不足以使生铁片明显锈蚀,A项正确;苯属于非电解质,②中无电解质溶液,不满足电化学腐蚀的条件,B项正确;根据现象,铁在中性环境下发生吸氧腐蚀,正极反应:O2+4e−+2H2O=4OH−,电极反应式合理,C项正确;根据现象,③中发生吸氧腐蚀,①③溶液中均溶解由氧气,③中观察到明显锈蚀,说明苯不能隔绝O2,D项错误。
5.回答下列问题:
(1)如图是实验室研究海水对铁闸不同部位腐蚀情况的剖面示意图。
①该电化腐蚀称为__________________。
②图中A、B、C、D四个区域,生成铁锈最多的是________(填字母)。
③以锌为负极,采用牺牲阳极的阴极保护法防止铁闸的腐蚀,图中锌块的固定位置最好应在________处(填字母)。
(2)石墨可用于自然水体中铜件的电化学防腐,完成如图防腐示意图,并作相应标注:
(3)下图所示的各容器中均盛有海水,铁在其中被腐蚀时由快到慢的顺序是________。
(4)如图,将铁棒和石墨棒插入盛有饱和NaCl溶液的U形管中,下列分析正确的是________(填字母)。
A.K1闭合,铁棒上发生的反应为2H++2e-===H2↑
B.K1闭合,石墨棒周围溶液pH逐渐升高
C.K2闭合,铁棒不会被腐蚀,属于牺牲阳极的阴极保护法
D.K2闭合,电路中通过0.002NA个电子时,两极共产生0.001 mol气体
【答案】 (1)①吸氧腐蚀 ②B ③C
(2) (3)④>②>①>③ (4)B
【解析】 (1)①金属在中性或较弱的酸性条件下发生的是吸氧腐蚀。②发生吸氧腐蚀,越靠近液面接触到的O2越多,腐蚀得越严重。③锌块应固定在腐蚀最严重的C处形成原电池,锌作负极,铁闸作正极,得到保护。(2)要用石墨通过电化学腐蚀保护铜,只能用电解池原理,碳接电源正极,铜接电源负极。(3)当电解质溶液相同时,同一金属腐蚀的快慢是电解池的阳极>原电池的负极>化学腐蚀>原电池的正极>电解池的阴极。故本题中,铁腐蚀由快到慢的顺序为④>②>①>③。(4)A项,K1闭合时,该装置构成了Fe-C-NaCl溶液原电池,铁作负极,发生氧化反应,电极反应式是Fe-2e-===Fe2+;B项,石墨棒作正极,发生的电极反应式是2H2O+O2+4e-===4OH-,故石墨棒周围溶液pH逐渐升高;C项,K2闭合时,该装置构成了Fe-C-外加电源的电解池,石墨棒作阳极,Fe作阴极而不被腐蚀,该方法称为外加电流的阴极保护法;D项,K2闭合时,阳极的电极反应式是2Cl--2e-===Cl2↑,阴极的电极反应式是2H++2e-===H2↑,所以当电路中通过0.002NA个即0.002 mol电子时,生成H2和Cl2的物质的量均为0.001 mol,则两极共产生0.002 mol气体。
高二化学寒假作业同步练习题共价键含解析: 这是一份高二化学寒假作业同步练习题共价键含解析,共9页。试卷主要包含了共价键,共价键的键参数,等电子原理等内容,欢迎下载使用。
高二化学寒假作业同步练习题化学电源含解析: 这是一份高二化学寒假作业同步练习题化学电源含解析,共13页。试卷主要包含了化学电池及其分类,常见的化学电池等内容,欢迎下载使用。
高二化学寒假作业同步练习题电解池含解析: 这是一份高二化学寒假作业同步练习题电解池含解析,共14页。试卷主要包含了电解原理,电解原理的应用等内容,欢迎下载使用。

