精品解析:2020年江西省南昌县三江中学生物中考生物二模试卷(解析版+原卷版)
展开
这是一份精品解析:2020年江西省南昌县三江中学生物中考生物二模试卷(解析版+原卷版),文件包含精品解析江西省南昌县三江中学2020届九年级下学期中考二模生物试题解析版doc、精品解析江西省南昌县三江中学2020届九年级下学期中考二模生物试题原卷版doc等2份试卷配套教学资源,其中试卷共29页, 欢迎下载使用。
2020年江西省南昌县三江中学生物中考生物二模试卷
一、选择题
1. 如图表示制作洋葱鳞片叶表皮细胞临时装片的有关实验步骤,正确的顺序是( )
A. ①②③④ B. ①④③② C. ④③②① D. ①④②③
【答案】D
【解析】
【分析】制作洋葱表皮细胞临时装片的实验步骤简单的总结为:擦、滴、撕、展、盖、染、吸。
【详解】制作洋葱表皮细胞临时装片的实验步骤简单的总结为:擦、滴、撕、展、盖、染、吸。“擦”,用干净的纱布把载玻片和盖玻片擦拭干净;“滴”,把载玻片放在实验台上,用滴管在载玻片的中央滴一滴清水;“撕”,把洋葱鳞片叶向外折断,用镊子从洋葱鳞片叶的内表面撕取一块薄膜;“展”,把撕取的薄膜放在载玻片中央的水滴中,用解剖针轻轻的把水滴中的薄膜展开;“盖”,用镊子夹起盖玻片,使它的一端先接触载玻片上的液滴,然后缓缓放平;“染”,在盖玻片的一侧滴加碘液。“吸”,另一侧用吸水纸吸引,重复2~3次,使染液浸润到标本的全部。所以图中操作正确是顺序是①④②③。故选D。
【点睛】本题考查的是制作洋葱表皮临时装片的步骤。
2. 夏天,人们爱吃味甜多汁的西瓜,原因是西瓜中含有大量的糖。这些糖主要存在于西瓜细胞的( )
A. 细胞壁 B. 细胞膜 C. 细胞核 D. 液泡
【答案】D
【解析】
【分析】
植物细胞具有:细胞壁、细胞膜、细胞质、细胞核、线粒体、液泡,绿色植物细胞还有叶绿体。
【详解】A.细胞壁是细胞外的一层透明的薄壁,起保护和支持细胞的作用,A错误。
B.细胞膜是紧贴细胞壁的一层薄膜,能控制物质的进出,B错误。
C.细胞核里含有与遗传有关的物质染色体等,与生物的遗传有重要意义,C错误,
D.植物细胞的细胞质里有液泡和叶绿体,液泡内的细胞液中溶解着多种物质,如营养物质、有味道的物质、色素等,西瓜汁等蔬果汁就来自于细胞液,D正确。
故选D。
【点睛】正确识记并理解植物细胞的结构和功能是解题的关键。
3. 下列细胞结构中,属于动植物细胞共有的是( )
①细胞壁 ②细胞膜 ③细胞核 ④液泡 ⑤细胞质 ⑥叶绿体.
A. ①②③ B. ②③④ C. ②③⑤ D. ③⑤⑥
【答案】C
【解析】
【分析】动物细胞和植物细胞的结构列表比较:
【详解】动物细胞和植物细胞都具有的结构是细胞膜,细胞质和细胞核;细胞质中都有线粒体。但是动物细胞比植物细胞少了细胞壁(这是动植物细胞的根本区别)、液泡和叶绿体。故选C。
【点睛】本题主要考查动、植物细胞结构的异同点,明确动、植物细胞结构的相同点是解题的关键。
4. 大豆种子结构中,将发育为幼苗枝叶的是( )
A. 子叶 B. 胚芽 C. 胚根 D. 胚乳
【答案】B
【解析】
【分析】种子在萌发过程中先吸收水分,体积膨大,种皮胀破.同时,胚内的生命活动活跃起来,从子叶或胚乳得到营养物质和能量后开始分裂和生长:胚根最先突出种皮,发育成根,然后胚芽发育成茎和叶,胚轴发育成连接茎与根的部分。
【详解】菜豆种子的子叶两片,储存营养物质,为胚胎发育提供营养物质,故A不符合题意;大豆种子结构中,将发育为幼苗枝叶的是胚芽,故B符合题意;由种子的胚根发育而成的根叫主根,主根向土壤深处生长;从主根上生出的根叫侧根,主根与侧根相连,向土壤四周生长,故C不符合题意;大豆种子没有胚乳,有子叶两片,储存营养物质,故D不符合题意。故选B。
【点睛】解题的关键是理解种子的结构和萌发过程。
5. 生产上常利用光合作用和呼吸作用的原理,采取多种措施,以提高大棚中农作物的产量. 下列措施中不合理的是( )
A. 增加光照强度,延长光照时间 B. 增加氧气的浓度
C. 增加二氧化碳的浓度 D. 适当降低夜间温度
【答案】B
【解析】
【分析】植物的光合作用原理是在叶绿体里利用光能把二氧化碳和水合成有机物并放出氧气,同时把光能转变成化学能储存在制造的有机物里,呼吸作用的原理是在线粒体里在氧气的作用下把有机物分解成二氧化碳和水,同时释放能量,可见要想提高作物的产量就要想办法促进光合作用,并抑制呼吸作用。由其原理可知促进光合作用的措施有:增加光照、增加原料二氧化碳和水,同时我们知道适当提高温度可以促进生物的生命活动,因此适当增加白天的温度可以促进光合作用的进行,而夜晚适当降温则可以抑制其呼吸作用。
【详解】A、增加光照强度,光照时间越长,一般情况下植物光合作用的时间越长合成的有机物就越多,能增产,A不符合题意。
B、氧气是呼吸作用的原料,增加氧气促进了呼吸作用,促进了有机物的分解,作物就减产,B符合题意。
C、二氧化碳是光合作用的原料,原料越多合成的有机物就越多,所以适度增加大棚中的二氧化碳气体的含量能增产,C不符合题意。
D、适当提高温度可以促进生物的生命活动,因此适当增加白天的温度可以促进光合作用的进行,让植物合成更多的有机物. 而夜晚适当降温则可以抑制其呼吸作用,使其少分解有机物. 这样白天合成的多,夜晚分解的少,剩余的有机物就多,自然产量就高,D不符合题意。
故选B。
【点睛】掌握光合作用在生产生活中的应用是解题的关键。
6. 如图为探究阳光与有机物关系实验的某一装置,该装置在本实验中的作用是
A. 分解叶片中的有机物 B. 把叶片煮熟
C. 褪去叶片中的绿色 D. 除去叶片中的淀粉
【答案】C
【解析】
【详解】考点:探究光合作用的条件、原料和产物.
分析:在“绿叶在光下制造淀粉”的实验中,为了去除叶片的绿色对实验现象的影响,常用酒精脱去叶片中的叶绿素.
解答:解:绿叶在光下制造有机物食物实验过程包括如下步骤:图示中的装置是将叶片放在盛有酒精的小烧杯中隔水加热,目的是将叶片中的叶绿素脱去,便于观察实验现象.
故选C
点评:“绿叶在光下制造有机物”是关于光合作用的一个重要实验,要正确识别实验中步骤的目的.
7. 下列关于生态平衡的叙述中,错误的是( )
A. 生态系统的自我调节能力是无限的,自然因素不会破坏生态平衡
B. 生态平衡是一种动态和相对的平衡
C. 生态平衡依赖于生态系统的自我调节能力
D. 生态平衡是指一定时间内,生态系统内的能量流动和物质循环保持相对稳定
【答案】A
【解析】
【详解】任何生态系统的调节能力都有一定的限度,如果外来干扰超出了这个限度,生态系统的稳定性就会遭到破坏,A错误;生态系统的各成分并不是一成不变的,而是始终处于动态的平衡之中。一旦某一环节出现问题,生物的数量将会发生变化,B正确;生态系统的结构和功能能够保持相对的稳定状态,是因为它本身具有一定的调节能力,C正确;在一般情况下,生态系统中各种生物的数量和所占的比例总是维持在相对稳定的,即生态平衡,D正确。
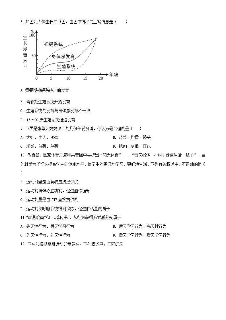
8. 如图为人体生长曲线图,由图中得出正确信息是( )
A 青春期神经系统开始发育
B. 青春期生殖系统开始发育
C. 生殖系统的发育与身体总发育不一致
D. 15~20岁生殖系统迅速发育
【答案】D
【解析】
【分析】青春期是人生长发育和智力发展的黄金时期,身高突增是青春期的一个显著特点,其次是体重增加,另外神经系统和心、肺等器官的功能也显著增强,青春期是人一生中身体发育和智力发展的黄金时期.其次性发育和性成熟也是青春期的重要特征。
【详解】青春期是人生长发育和智力发展的黄金时期,身高突增是青春期的一个显著特点,其次是体重增加,另外神经系统和心、肺等器官的功能也显著增强,青春期是人一生中身体发育和智力发展的黄金时期.其次性发育和性成熟也是青春期的重要特征。青春期神经系统功能增强,故A错误;青春期生殖系统迅速发育,不是开始发育,故B错误;生殖系统的发育与身体总发育一致,故C错误;由图可知,15~20岁生殖系统迅速发育,性发育和性成熟是青春期的重要特征,故D正确。故选D。
【点睛】本题考查青春期发育特点,学会分析图形,掌握青春期的发育特点是解答的关键。
9. 下面是张华为妈妈设计的几份午餐食谱,你认为最合理的是( )
A. 大虾、牛肉、鸡蛋 B. 芹菜、排骨、馒头
C. 米饭、白菜、芹菜 D. 肥肉、冬瓜、面包
【答案】B
【解析】
【详解】食谱设计要注意:主副食合理搭配,荤素搭配。
10. 教育部、国家体育总局和共青团中央提出“阳光体育”﹣﹣“每天锻炼一小时,健康生活一辈子”.目的就是为了切实提高学生的健康水平,使学生能更好地学习、更好地生活.下列有关叙述中,不正确的是( )
A. 运动能量是由食物直接提供的
B. 运动能增强心脏功能,促进血液循环
C. 运动能量是由ATP直接提供的
D. 运动能使呼吸系统得到锻炼,促进肺活量的增长
【答案】A
【解析】
【分析】经常参加体育锻炼的人,心肌发达,搏动有力,每搏输出的血量比一般人的要大,在安静状态下的心率比一般人的慢。经过长期的体育锻炼和体力劳动,就能加强呼吸肌的收缩力量,扩大胸廓的活动范围,增多参与气体交换的肺泡数量,其结果是肺活量增大,呼吸功能加强。运动能量是由ATP直接提供的。
【详解】绿色植物为许多生物直接或间接地提供食物和能量,故A错误;经常参加体育锻炼的人,心肌发达,搏动有力,每搏输出的血量比一般人的要大,在安静状态下的心率比一般人的慢,所以运动能增强心脏功能,促进血液循环,故B正确;动物运动时所需要的能量直接来自于ATP,故C正确;经过长期的体育锻炼和体力劳动,就能加强呼吸肌的收缩力量,扩大胸廓的活动范围,增多参与气体交换的肺泡数量,其结果是肺活量增大,呼吸功能加强,所以运动能使呼吸系统得到锻炼,促进肺活量的增长,故D正确。故选A。
【点睛】解此题的关键是理解体育锻炼对提高心、肺功能和骨骼肌收缩的作用。
11. “家燕筑巢”和“飞鸽传书”,从行为获得方式看分别属于
A. 先天性行为、后天学习行为 B. 后天学习行为、先天性行为
C. 先天性行为、先天性行为 D. 后天学习行为、后天学习行为
【答案】A
【解析】
【详解】家燕筑巢,属于先天性行为,是生来就有的由动物的遗传物质所决定的一种行为,飞鸽传书,属于后天性行为,是在遗传因素的基础上,通过环境因素的作用,由生活经验和学习而获得,所以又叫做学习行为。
12. 下图为模拟膈肌运动的示意图。下列叙述中,正确的是
A. 甲图演示吸气,膈肌舒张
B. 乙图演示吸气,膈肌收缩
C. 甲图演示呼气,膈肌收缩
D. 乙图演示呼气,膈肌舒张
【答案】B
【解析】
【分析】肺与外界环境进行气体交换的过程叫做肺的通气,肺的通气是通过呼吸运动实现的,呼吸运动是由呼吸肌的收缩和舒张引起的,包括吸气和呼气两个过程。
【详解】气球代表肺,瓶底的橡皮膜代表的是膈肌。吸气时,膈肌与肋间肌收缩,引起胸腔前后、左右及上下径均增大,胸廓的容积扩大,肺随之扩张,造成肺内气压减小,小于外界大气压,外界气体进入肺内,形成主动的吸运动;当膈肌和肋间外肌舒张时,肋骨与胸骨因本身重力及弹性而回位,胸廓容积缩小,肺也随之回缩,造成肺内气压大于外界气压,肺内气体排出肺,形成被动的呼气运动。甲图,膈顶部上升,膈肌舒张,胸廓容积缩小,是在呼气;乙图,膈顶部下降,膈肌收缩,胸廓容积扩大,是在吸气。故B正确,ACD错误。
故选B。
【点睛】解答此类题目的关键是掌握吸气、 呼吸时膈肌、胸廓、肺的状态。
13. 下列各项中,属于简单反射的是( )
A. 画饼充饥
B. 一朝被蛇咬,十年怕井绳
C. 谈虎色变
D. 新生儿吮吸乳汁
【答案】D
【解析】
【分析】简单反射是指人生来就有的先天性反射,是一种比较低级的神经活动,由大脑皮层以下的神经中枢(如脑干、脊髓)参与即可完成;复杂反射是人出生以后在生活过程中逐渐形成的后天性反射,是在非条件反射的基础上,经过一定的过程,在大脑皮层参与下完成的,是一种高级的神经活动,是高级神经活动的基本方式。
【详解】简单反射与复杂反射的本质区别是否有大脑皮层的参与。没有大脑皮层参与的,神经中枢在大脑皮层以下的反射是简单反射,反射的神经中枢在大脑皮层上的反射是复杂反射。简单反射是指人生来就有的先天性反射。是一种比较低级的神经活动,由大脑皮层以下的神经中枢(如脑干、脊髓)参与即可完成。如缩手反射等。新生儿吮吸乳汁是人生来就有的,不学就会的,神经中枢不在大脑皮层,是简单反射。复杂反射是人出生以后在生活过程中逐渐形成的后天性反射,是在非条件反射的基础上,经过一定的过程,在大脑皮层参与下完成的,是一种高级的神经活动,是高级神经活动的基本方式。画饼充饥、谈虎色变、一朝被蛇咬,十年怕井绳,是出生后才有的,是在非条件反射的基础上,经过一定的过程,在大脑皮层参与下完成的复杂反射。故选D。
【点睛】此题考查的知识点是复杂反射与简单反射的区别,解答时可以从复杂反射与简单反射的不同特点方面来切入。解答此类题目的关键是理解掌握条件反射和非条件反射的区别。
14. 发酵技术和我们的日常生活息息相关,酿制葡萄酒利用了
A. 醋酸菌的发酵 B. 乳酸菌的发酵
C. 霉菌的发酵 D. 酵母菌的发酵
【答案】D
【解析】
【分析】此题考查的是发酵技术在食品制作中的应用的知识,制酒要用到酵母菌,据此作答。
【详解】在没有氧的条件下,酵母菌能够将葡萄糖分解为二氧化碳和酒精,这个过程叫做发酵。
故选D。
【点睛】解答此题的关键是知道发酵技术在食品制作中的作用。
15. 下列有关染色体、DNA和基因的叙述,不正确的是( )
A. 染色体主要由蛋白质和DNA组成
B. 基因是有遗传效应的DNA片段
C. DNA是主要的遗传物质
D. 细胞中的DNA只存在于染色体上
【答案】D
【解析】
【分析】染色体是细胞核内的容易被碱性颜料染成深色的物质,由DNA和蛋白质组成;DNA是遗传物质的载体,它的结构像一个螺旋形的梯子,即双螺旋结构,是主要的遗传物质;DNA分子上具有特定遗传信息、能够决定生物的某一性状的片段叫做基因,基因决定生物的性状,一条染色体有一个DNA分子组成,一个DNA分子上有许多个基因。
【详解】染色体是细胞核中容易被碱性染料染成深色的物质,染色体是由DNA和蛋白质两种物质组成;DNA是遗传信息的载体,主要存在于细胞核中,DNA分子为双螺旋结构,像螺旋形的梯子;基因是有遗传效应的DNA片段,即DNA上决定生物性状的小单位;基因决定生物的性状。对真核生物来说,大部分DNA在细胞核内以染色体形式存在,但是线粒体、叶绿体中也都各自含有环状DNA分子,是裸露的,不形成染色体。对原核生物或是病毒来说,这两者根本没有染色体,只有遗传物质DNA或RNA。故选D。
【点睛】此题考查了染色体、DNA、基因之间的关系。解此题的关键是理解染色体的组成,染色体、DNA、基因之间的关系。
16. 下列属于我国一级保护植物的是( )
A. 红桧
B. 荷叶铁线蕨
C. 桫椤
D. 龙棕
【答案】C
【解析】
【详解】红桧,又称台湾红桧,由于滥伐,已濒临绝种,目前没有被划为我国一级保护植物,A不符合题意;
荷叶铁线蕨,蕨类植物,中国特有变种,仅分布于四川万县,生殖离不开水,B不符合题意;
桫椤是现存唯一的木本蕨类植物,极其珍贵,堪称国宝,被众多国家列为一级保护的濒危植物,C符合题意;
龙棕,属于被子植物门、棕榈科,国家二级保护植物。龙棕特产于云南西部,由于分布区局限、零星分散,结果量少,自然更新能力差,D不符合题意。
17. 体育课后口渴难耐,如果四位同学回到教室发现每个人只有半杯水,从各位的对话中,你认为需要加强心理健康教育的同学应该是
A “哎,真倒霉!才剩半杯水” B. “哈,还有半杯水,真不错!”
C. “太渴了,有水喝真好!” D. “OK!半杯水也能解决问题。”
【答案】A
【解析】
【详解】世界卫生组织提出健康不仅仅是没有疾病,是指一种身体上、心理上和社会适应方面的良好状态。因此,现代人的健康内容包括:躯体健康、心理健康、社会健康、智力健康、道德健康、环境健康等。由题意可知,体育课后口渴难耐,如果四位同学回到教室发现每个人只有半杯水,从各位的对话中,可以看出B、C、D的语言积极向上、乐观,体现出了其心理健康。而A则消极、悲观,需要加强心理健康教育。
18. 如图是植物根尖模式图,有关叙述正确的是( )
A. ④具有保护作用,主要由导管细胞构成
B. ③处的细胞没有细胞壁
C. ②处的细胞具有较强的分裂能力
D. ①是吸收水分和无机盐的主要部位
【答案】D
【解析】
【分析】根尖是指从根的顶端到生有根毛的一段,它的结构从顶端依次是根冠、分生区、伸长区、成熟区
【详解】④是根冠,根尖最先端的帽状结构,罩在分生区的外面,有保护根尖幼嫩的分生组织,使之免受土壤磨损的功能,故A不符合题意;③分生区也叫生长点,是具有强烈分裂能力的、典型的顶端分生组织,细胞个体小、排列紧密、细胞壁薄、细胞核较大、拥有密度大的细胞质(没有液泡),外观不透明,故B不符合题意;②伸长区,位于分生区稍后的部分。一般长约2~5毫米。是根部向前推进的主要区域,其外观透明,洁白而光滑。 生长最快的部分是伸长区,故C不符合题意;①成熟区也称根毛区,内部某些细胞的细胞质和细胞核逐渐消失,这些细胞上下连接,中间失去横壁,形成导管。导管具有运输作用,表皮密生的茸毛即根毛,是根吸收水分和无机盐的主要部位,故D符合题意。故选D。
【点睛】此题考查的知识点是根尖的结构,解答时可以从根尖的各部分的名称、特点和功能方面来切入。
19. 生物遵循一定的规律不断进化发展。下列不符合生物进化规律的是
A. 从简单到复杂
B. 从体积小到体积大
C. 从低等到高等
D. 从水生到陆生
【答案】B
【解析】
【详解】试题分析:在研究生物的进化的过程中,化石是重要的证据,越古老的地层中,形成化石的生物越简单、低等、水生生物较多,越晚近的地层中,形成化石的生物越复杂、高等、陆生生物较多,因此证明生物进化的总体趋势是从简单到复杂,从低等到高等,从水生到陆生。
考点:本题考查的是生物进化的趋势,解答此题需熟记生物进化的趋势。
20. 下列食物链正确的是( )
A. 草→蚱蜢→食虫鸟→蛇→鹰
B. 蚱蜢→草→食草籽的鸟→鹰→狐
C. 狐→鹰→食虫鸟→蚱蜢→草
D. 草←蚱蜢←食虫鸟←蛇←鹰
【答案】A
【解析】
【分析】食物链是生产者和消费者之间由于食物关系而构成链条,它表示的是生产者和消费者之间的关系,其写法是:起点是生产者,依次是初级消费者、次级消费者、三级消费者…一直到最高消费者,中间用箭头连接,箭头总是指向捕食者。
【详解】A.起点是生产者,依次是初级消费者、次级消费者、三级消费者…一直到最高消费者,中间用箭头连接,箭头指向捕食者。此项符合食物链的写法,A正确。
B.食物链描述的是生产者和消费者间的食物关系,而此选项中蚱蜢→草,箭头指向了被捕食者,B错误。
C.写食物链的时候,箭头总是指向捕食者,而此链条的箭头指向了被捕食者,C错误。
D.食物链的起点应该是生产者,但此链条此链条的箭头指向了被捕食者,D错误。
【点睛】把握食物链中只有生产者和消费者,起点必须是生产者,箭头的指向要注意。
二、判断题
21. 达尔文认为,长颈鹿为吃到高处的树叶颈不断伸长._____.
【答案】错
【解析】
【分析】自然选择学说其核心内容有四点:过度繁殖,生存斗争(也叫生存竞争),遗传和变异,适者生存。
【详解】对于长颈鹿的形成首先正是由于生物的遗传和变异是普遍存在的,长颈鹿的祖先能大量地繁殖后代,在繁殖的后代中,有的颈长一些,有的颈短一些,为选择提供了选择的资料,选择的基础.长颈鹿的祖先有过度繁殖能力,然而自然界生物赖以生存的食物和空间是有限的.长颈鹿的祖先要生存下去都要为争夺足够的食物和空间进行生存斗争,由于食物(草)是有限的,颈长的鹿由于能吃到高处的树叶而生存下来,并繁殖后代;颈短的由于得不到足够的食物而被淘汰,这样长颈鹿的长颈变异经过代代积累而得到加强,就成了现在的长颈鹿。故本题说法错误。
【点睛】本题考查达尔文进化学说的相关知识。理解掌握自然选择学说是解答本题的关键。
22. 保护生物多样性最为有效的措施是就地保护._____.
【答案】对
【解析】
【分析】保护生物多样性最为有效的措施是建立自然保护区,建立自然保护区是指把包含保护对象在内的一定面积的陆地或水体划分出来,进行保护和管理,又叫就地保护。除了建立自然保护区之外,人们还把把濒危物种迁出原地,移入动物园、水族馆和濒危动物繁育中心,进行特殊的保护和管理,又叫迁地保护。此外还建立了种质库,以保护珍贵的遗传资源;加强法制教育。
【详解】保护生物多样性最为有效的措施是建立自然保护区,建立自然保护区是指把包含保护对象在内的一定面积的陆地或水体划分出来,进行保护和管理,又叫就地保护。除了建立自然保护区之外,人们还把濒危物种迁出原地,移入动物园、水族馆和濒危动物繁育中心,进行特殊的保护和管理,又叫异地保护,异地保护是就地保护的一种补救措施。此外还建立了种质库,以保护珍贵的遗传资源;另外为保护生物的多样性,我国相继颁布了《中华人民共和国环境保护法》、《中华人民共和国森林法》、《中华人民共和国野生动物保护法》、《中国自然保护纲要》等法律,此外对破坏者还采取法制教育和处罚等,等等措施对于我国生物多样性的保护起到了重要的作用。故本题说法正确。
【点睛】解题的关键是理解生物多样性的保护措施。
23. 儿童长期缺乏维生素D会患佝偻病._____.
【答案】对
【解析】
【分析】维生素既不参与构成人体细胞,也不为人体提供能量,而且人体对它的需要量很小,但它对人体的各项生命活动有重要的作用;人体一旦缺乏维生素,就会影响正常的生长和发育,还会引起疾病。
【详解】人体一旦缺乏维生素,就会影响正常的生长和发育,还会引起疾病,如图:
可知,儿童长期缺乏维生素D时易患佝偻病,成年人易患骨质疏松症。故本题说法正确。
【点睛】解题的关键是理解食物中的营养物质及作用。
24. 种子萌发的必需条件包括水、土壤、阳光、空气等._____.
【答案】错
【解析】
【分析】种子萌发的外界条件是:适宜的温度、一定的水分和充足的空气,种子萌发需要的自身条件是:种子的胚是完整的、活的等。
【详解】种子的萌发的外界条件是:适宜的温度、一定的水分和充足的空气,种子萌发需要的自身条件是:种子的胚是完整的、活的等。因此,种子萌发的必需条件包括水、适宜的温度、空气,不包括土壤、阳光等。故本题说法错误。
【点睛】解题的关键是理解种子萌发的条件。
25. 张磊放学回家闻到了煤气味,姥姥在床上已不省人事,他马上对姥姥实施人工呼吸._____.
【答案】错
【解析】
【分析】呼吸道是气体进出肺的通道,做人工呼吸前,首先检查呼吸道是否畅通; 保持气道通畅后,做2次人工呼吸的同时做30次胸外心脏按压,而不是先做2次人工呼吸,再做30次胸外心脏按压。
【详解】呼吸道是气体进出肺的通道,做人工呼吸前,首先检查呼吸道是否畅通; 保持气道通畅后,做2次人工呼吸的同时做30次胸外心脏按压,而不是先做2次人工呼吸,再做30次胸外心脏按压。因此,发现有人煤气中毒,迅速关紧煤气阀,打开门窗通风,降低空气中的一氧化碳浓度,缓解病人中毒症状,这是首要要做的。如果情况危急,在专业人士未到前,在通风处对病人实施人工呼吸。故本题说法错误。
【点睛】解题的关键是理解人工呼吸的特点。
三、配伍题
26. 将左右两侧对应正确的用线连接起来
【答案】
【解析】
【分析】病毒没有细胞结构,由蛋白质的外壳和含遗传物质的内核组成。细菌由细胞壁,细胞膜、细胞质和未成形的细胞核组成。生态系统由生产者,消费者,分解者和非生物部分组成。两栖动物是指幼体生活在水中,用鳃呼吸,发育为变态发育,成体既能生活在水中,又能生活在陆地上,用肺呼吸,皮肤辅助呼吸。我国《关于禁毒的决定》(1990年12月28日第七届全国人大第17次会议通过)规定:“毒品是指鸦片、海洛因、吗啡、大麻、可卡因,以及国务院规定管制和其他能够使人形成瘾癖的麻醉药品和精神药品。
【详解】病毒没有细胞结构,由蛋白质的外壳和含遗传物质的内核组成,寄生在活细胞内生活,所以SARS病毒没有细胞结构。细菌的基本结构有细胞壁、细胞膜、细胞质和DNA集中的区域,没有成形的细胞核,没有叶绿体,超级细菌没有成形的细胞核。海洛因原先是从大麻、鸦片(罂粟花)中提取,后来基本是化学合成的了,所以罂粟属于海洛因。两栖动物是指幼体生活在水中,用鳃呼吸,发育为变态发育,成体既能生活在水中,又能生活在陆地上,用肺呼吸,皮肤辅助呼吸,所以青蛙的发育为变态发育;生态系统由生产者,消费者,分解者和非生物部分组成,所以麻雀是动物,属于消费者。因此,
【点睛】解题的关键是理解生态系统的组成和功能,细菌和病毒的形态结构特点,两栖类动物的特征,毒品的种类。
四、简答题
27. 又是一个春暖花开好时节,万亩桃花竞相吐艳,美不胜收,红的似火,粉的如霞,白的像雪.如图为桃花传粉示意图,请据图分析回答:
(1)该图表示桃花传粉的过程,由图可知属于_____ 传粉.
(2)桃花传粉、花谢以后要结出桃子,还要经历的另一个重要生理过程是_____.
(3)“黄河口蜜桃”营养丰富,美味可口,其鲜嫩的果肉主要是由_____发育来的.
(4)“早生蜜桃”的果实个大、味甜,要保持这一优良性转,在生产实践中常采用的法制方法是_____.
【答案】 ①. 异花 ②. 受精 ③. 子房壁 ④. 嫁接
【解析】
【分析】自花传粉是指花粉落到同一朵花的柱头上,异花传粉是指花粉依靠外力落到另一朵花的柱头上。精子和卵细胞结合形成受精卵的过程叫受精。受精后,花的部分结构凋落了,只有子房发育成果实,其中子房壁发育成果皮,胚珠发育成种子,受精卵发育成胚,胚能够发育成新个体。嫁接就是把一个植物体的芽或枝,接在另一个植物体上,使结合在一起的两部分长成一个完整的植物体。
【详解】(1)传粉方式有两种:自花传粉和异花传粉,异花传粉是指一朵花的花粉经过风力、水力、昆虫或人的活动等不同途径传播到另一朵花的花柱上,进行受精的一系列过程。因此,该图表示桃花传粉的过程,由图可知属于异花传粉。
(2)绿色开花植物从开花到结果,中间必须经过传粉和受精过程。花粉从花药落到雌蕊柱头上的过程叫传粉,胚珠内的卵细胞与花粉管中的精子结合,形成受精卵的过程叫受精。因此,桃花传粉、花谢以后要结出桃子,还要经历的另一个重要生理过程是受精。
(3)受精后,花的部分结构凋落了,只有子房发育成果实,其中子房壁发育成果皮,胚珠发育成种子,受精卵发育成胚。因此,“黄河口蜜桃”营养丰富,美味可口,其鲜嫩的果肉主要是由子房壁发育来的。
(4)嫁接就是把一个植物体的芽或枝,接在另一个植物体上,使结合在一起的两部分长成一个完整的植物体,接上去的芽或枝叫接穗,被接的植物体叫砧木。嫁接的关键:接穗与砧木的形成层紧密结合,以确保成活率。因此,“早生蜜桃”的果实个体大、味甜,要保持这一优良性状,在生产实践中常采用的法制方法是嫁接。
【点睛】解题的关键是理解果实和种子的形成过程,嫁接的特点,传粉和受精的过程。
28. 随着生活水平的日益提高,人们对餐桌上食品的安全问题逐渐担忧起来.继三聚氰胺奶粉事件之后,瘦肉精、牛肉膏、地沟油等食品安全问题又一次引起了人们的高度关注.瘦肉精能促进猪的骨骼肌(瘦肉)蛋白质合成和减少脂肪沉积,明显增加瘦肉率.人体对“瘦肉精”十分敏感,食用后会出现头晕、恶心、手脚颤抖等症状.它还能降低人体血红蛋白的携氧能力,特别对心脏病、高血压患者危害更大,长期食用则可能导致慢性中毒.请分析回答:
(1)蛋白质是构成细胞必不可少的成分,先在_____里蛋白质被初步消化,然后被多种蛋白酶消化成_____,最终被小肠绒毛吸收进入循环系统.
(2)瘦肉精能降低血红蛋白的携氧能力,血红蛋白在氧浓度_____的地方容易与氧结合.
(3)如果瘦肉精在肝脏能被分解成含氮废物,则该废物在下列部位中含量最少的是_____.
A.①B.②C.③D.④
【答案】 ①. 胃 ②. 氨基酸 ③. 高 ④. B
【解析】
【分析】蛋白质开始进行化学性消化的起点是胃,蛋白质在胃内初步消化,初步消化的蛋白质在小肠内消化液的作用下分解为氨基酸。血红蛋白特性,在氧浓度高的地方与氧结合,在氧浓度低的地方与氧分离。当血液流经肾小球时,除了血细胞和大分子的蛋白质外,血浆中的一部分水、无机盐、葡萄糖和尿素等物质,都可以经过肾小球滤过到肾小囊内,形成原尿;当原尿流经肾小管时,其中对人体有用的物质,包括大部分水、全部葡萄糖和部分无机盐,被肾小管重新吸收,并且进入包绕在肾小管外面的毛细血管中,重新回到血液里;原尿中剩下的其他废物,如尿素、一部分水和无机盐等由肾小管流出,形成尿液。
【详解】(1)蛋白质是构成生物细胞的基本物质,蛋白质在胃中开始被消化,在胃蛋白酶的作用分解成多肽,然后在小肠在肠液和胰液的作用下被彻底分解成氨基酸;最终被小肠绒毛吸收进入循环系统。因此,蛋白质是构成细胞必不可少的成分,先在胃里蛋白质被初步消化,然后被多种蛋白酶消化成氨基酸,最终被小肠绒毛吸收进入循环系统。
(2)血红蛋白的特性是在氧浓度高的地方容易与氧结合,在氧浓度低的地方容易与氧分离。因此,瘦肉精能降低血红蛋白的携氧能力,血红蛋白在氧浓度高的地方容易与氧结合。
(3)当血液流经肾小球时,除了血细胞和大分子的蛋白质外,血浆中的一部分水、无机盐、葡萄糖和尿素等物质,都可以经过肾小球滤过到肾小囊内,形成原尿;当原尿流经肾小管时,其中对人体有用的物质,包括大部分水、全部葡萄糖和部分无机盐,被肾小管重新吸收,并且进入包绕在肾小管外面的毛细血管中,重新回到血液里;原尿中剩下的其他废物,如尿素、一部分水和无机盐等由肾小管流出,形成尿液。因此,如果瘦肉精在肝脏能被分解成含氮废物,所以在图中②出球小动脉中的尿素含量最少,故选B。
【点睛】解题的关键是理解食物的消化过程,尿的形成过,血液的组成和功能。
29. 由于抗生素的滥用,肺结核病有卷土重来的趋势.肺结核病是由结核杆菌引起的,主要通过飞沫和尘埃传播.年龄越小,对肺结核病的抵抗力越弱.请分析回答:
(1)抗生素已被列为处方药,以规范人们_____用药的行为,避免滥用药物产生危害.
(2)肺结核病是传染病,具有传染性和流行性性的特点.从传染病的起因看,结核杆菌属于病原体;而患者属于_____,应及时隔离治疗
(3)按时接种卡介苗,是保护_____人群的有效措施.
(4)其原理是:注入体内的疫苗,会作为抗原刺激机体产生相应抗体,机体由此获得_____性免疫.
【答案】 ①. 安全 ②. 传染源 ③. 易感 ④. 特异
【解析】
【分析】安全用药的常识处方药是必须凭执业医师或执业助理医师处方才可调配、购买和使用的药品。传染病是由病原体引起的,具有传染性、流行性的特点;传染病的预防措施是控制传染源、切断传播途径、保护易感人群。非特异性免疫是生来就有的,人人都有,能对多种病原体有免疫作用,包括第一、二道防线; 特异性免疫是指第三道防线,产生抗体,消灭抗原,是出生后才有的,只能对特定的病原体有防御作用,是患过这种病或注射过疫苗后获得的。
【详解】(1)处方药是必须凭执业医师或执业助理医师处方才可调配、购买和使用的药品,抗生素被列为处方药,以规范人们安全用药的行为,避免滥用药物产生危害。
(2)肺结核病是传染病,具传染病是由病原体引起的,具有传染性、流行性的特点。从传染病的起因看,结核杆菌属于病原体;而患者属于传染源,应及时隔离治疗。
(3)易感人群是指对某种传染病缺乏免疫力而容易感染该病的人群,保护这些易感人群的有效措施就是按时接种卡介苗,其原理是:注入体内的疫苗,会作为抗原刺激机体产生相应抗体,机体由此获得特异性免疫,特异性免疫就是人们通过淋巴细胞产生抗体预防传染病的免疫功能是后天获得的,只针对某一特定的病原体或异物起作用。因此,按时接种卡介苗,是保护易感人群的有效措施。
(4)通过(3)小题分析可知,其原理是:注入体内的疫苗,会作为抗原刺激机体产生相应抗体,机体由此获得特异性免疫。
【点睛】解题的关键是理解安全用药的原则,传染病的预防措施及特异性免疫的特点。
30. 羊的毛色有黑色和白色之分,观察如图羊的毛色遗传图解,据图回答问题:
(1)羊毛色的黑色和白色在遗传学称为_____。
(2)根据图中所示遗传结果,可推断出羊毛色的_____色是显性性状。
(3)上述两只亲代白羊交配繁殖生出生出黑色小羊的可能性是_____。
(4)克隆羊“多莉”是将苏格兰白脸母羊的乳腺细胞核注入苏格兰黑脸母羊的去核卵细胞中,融合成一个新的“卵细胞”;然后在实验室里让这个新的“卵细胞”发育成胚胎;再植入另一只苏格兰黑脸母羊子宫内发育而成,“多莉”的脸色为_____。
【答案】 ①. 相对性状 ②. 白 ③. 1/4或25% ④. 白脸
【解析】
【分析】同种生物同一性状的不同表现形式称为相对性状。生物体的性状是由一对基因控制的,当控制某种性状的一对基因都是显性或一个是显性、一个是隐性时,生物体表现出显性基因控制的性状;当控制某种性状的基因都是隐性时,隐性基因控制的性状才会表现出来。在一对相对性状的遗传过程中,子代个体中出现了亲代没有的性状,新出现的性状一定是隐性性状,亲代的基因组成是杂合体。克隆是指生物体通过体细胞进行的无性繁殖,以及由无性繁殖形成的基因型完全相同的后代个体组成的种群,通常是利用生物技术由无性生殖产生与原个体有完全相同基因组织后代的过程.不经过两性细胞结合而直接繁衍后代,就叫无性繁殖,也称克隆。
【详解】(1)生物体的形态特征、生理特征和行为方式叫做性状,同种生物同一性状的不同表现形式叫相对性状。羊毛色的黑色和白色是同种生物同一性状的不同表现形式,属于相对性状。
(2)在一对相对性状的遗传过程中,子代个体中出现了亲代没有的性状,新出现的性状一定是隐性性状,亲代的基因组成是杂合体。由图可知,亲代的毛色都是白色,后代个体中却出现了黑色个体,说明白色是显性性状,黑色是隐性性状。
(3)两只亲代白羊生出了黑色小羊,说明亲代的白色基因组成为Bb,黑色小羊的基因组成是bb;如图所示:
上述两只亲代白羊交配繁殖生出黑色小羊的可能性是25%。
(4)细胞核是遗传控制中心,克隆羊“多利”是将苏格兰白脸母羊的乳腺细胞核注入苏格兰黑脸母羊的去核卵细胞中,融合成一个新的“卵细胞”;然后在实验室里让这个新的“卵细胞”发育成胚胎;再植入另一只苏格兰黑脸母羊子宫内发育而成.因为苏格兰白脸母羊提供了细胞核,所以“多利”的脸色为白脸。
【点睛】解答此类题目的关键是理解掌握相对性状、克隆的原理、基因的显性与隐性以及会利用遗传图解分析解答遗传问题。
31. 2019年全国第六次人口普查结果数据显示:男性人口占51.27%,女性人口占48.73%,总人口性别比为105.20(以女性人口为100.00).理论上,生男生女的几率是多少呢?八年级一班六个小组的同学想利用塑料袋和围棋子等材料用具进行探究,请你和他们一起完成以下探究活动:
①取一只塑料袋,注明“母亲”;取另一只塑料袋,注明“父亲”.
②向“母亲”的袋中转入100粒白色棋子,向“父亲”的袋中混合装入白色、黑色棋子若干粒.
③摇动袋子,使两种颜色的棋子混合均匀.
④分别从两个袋中随机抓取一粒棋子,组合在一起,并记录组合方式.
⑤将抓取的棋子放回到原来的袋内,摇匀,按步骤④重复50次.
请分析回答:
(1)注明“父亲”的袋子应该是透明的?还是不透明的?_____.
(2)向“父亲”的袋中混合装入白色、黑色棋子各多少粒?_____.
(3)两粒棋子的组合代表什么?_____.
(4)请你设计表格,记录全班的探究结果._____.
(5)预测探究结果并得出结论:_____.阐明你的理由:_____.
【答案】 ①. 不透明 ②. 各50粒 ③. 精子和卵细胞随机组合形成受精卵,如果两粒白棋子,表示所生“孩子”为女孩(XX);如果一粒白棋子、一粒黑棋子,表示所生“孩子”为男孩(XY) ④. ⑤. 白、白和白、黑组合的比例约为1:1 ⑥. 可见生男生女的机会均等;男性在形成精子时产生的含X染色体和含Y染色体的精子比例是1:1
【解析】
【详解】(1)从甲、乙两袋中分别随机摸出1粒棋子进行组合,克服人为因素的影响,用来装围棋子的袋子应该是不透明的,这样便于排除因其他因素的存在而影响、干扰实验结果的可能。
(2)对照实验是指在研究一种条件对研究对象的影响时,所进行的除了这种条件不同之外,其他条件都相同的实验,其中不同的条件就是实验变量。对照实验的设计原则是:一组对照实验中只能有一个变量,且只能以所研究的条件为变量,其它条件应相同。因此向“父亲”的袋中混合装入白色、黑色棋子各50粒。
(3)男性的性染色体是XY,女性的性染色体是XX,男性产生的精子有两种类型即含X和含Y染色体的精子,女性产生的卵细胞只有一种含有X染色体的。因此用黑棋子模拟表示Y染色体,白棋子表示含X染色体。精子和卵细胞随机组合形成受精卵,如果两粒白棋子,表示所生“孩子”为女孩(XX);如果一粒白棋子、一粒黑棋子,表示所生“孩子”为男孩(XY)。
(4)设计表格,记录全班的探究结果。
没有平均一栏也行,合理即可。
(5)预测探究结果并得出结论:白、白和白、黑组合的比例约为1:1,可见生男生女的机会均等,因为男性在形成精子时产生的含X染色体和含Y染色体的精子比例是1:1,生男生女是随机的,机会是均等的。
相关试卷
这是一份精品解析:2021年广西贺州市中考二模生物试题(解析版+原卷版),文件包含精品解析2021年广西贺州市中考二模生物试题解析版doc、精品解析2021年广西贺州市中考二模生物试题原卷版doc等2份试卷配套教学资源,其中试卷共28页, 欢迎下载使用。
这是一份精品解析:2021年广西贺州市中考二模生物试题(解析版+原卷版),文件包含精品解析2021年广西贺州市中考二模生物试题解析版doc、精品解析2021年广西贺州市中考二模生物试题原卷版doc等2份试卷配套教学资源,其中试卷共28页, 欢迎下载使用。
这是一份精品解析:2021年广西贺州市中考二模生物试题(解析版+原卷版),文件包含精品解析2021年广西贺州市中考二模生物试题解析版doc、精品解析2021年广西贺州市中考二模生物试题原卷版doc等2份试卷配套教学资源,其中试卷共36页, 欢迎下载使用。

