


2022届高考政治一轮总复习 第三单元 收入与分配 课时规范练8 财政与税收 作业
展开
这是一份2022届高考政治一轮总复习 第三单元 收入与分配 课时规范练8 财政与税收 作业,共6页。试卷主要包含了单项选择题,非选择题等内容,欢迎下载使用。
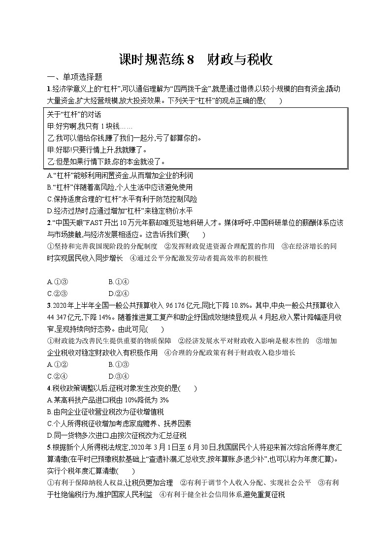
1.经济学意义上的“杠杆”,可以通俗理解为“四两拨千金”,就是通过借债,以较小规模的自有资金,撬动大量资金,扩大经营规模,放大投资效果。下列关于“杠杆”的观点正确的是( )
关于“杠杆”的对话
甲:好穷啊,我只有1块钱……
乙:我可以借给你钱,赚了我们一起分,亏了都算你的。
甲:好耶!只要行情上升,我就赚了。
乙:但是如果行情下跌,你的本金就没了。
A.“杠杆”能够利用闲置资金,从而增加企业的利润
B.“杠杆”伴随着高风险,个人生活中应该避免使用
C.保持适度合理的“杠杆”水平有利于防范控制风险
D.经济过热时,应通过增加“杠杆”来稳定物价水平
2.“中国天眼”FAST开出10万元年薪却难觅驻地科研人才。媒体呼吁,中国科研单位的薪酬体系应该与市场接触,与经济发展相适应。这告诉我们要( )
①坚持和完善我国现阶段的分配制度 ②发挥财政促进资源合理配置的作用 ③在经济增长的同时实现居民收入同步增长 ④通过公平分配激发劳动者提高效率的积极性
A.①③B.①④
C.②③D.②④
3.2020年上半年全国一般公共预算收入96 176亿元,同比下降10.8%。其中,中央一般公共预算收入44 347亿元,下降14%。随着推进复工复产和助企纾困成效继续显现,从4月起,收入累计降幅逐月收窄,呈现持续向好态势。由此可见( )
①财政能为改善民生提供重要的物质保障 ②经济发展水平对财政收入影响是根本性的 ③增加企业税收对稳定财政收入有积极作用 ④合理的分配政策有利于财政收入稳步增长
A.①②B.①③
C.②④D.③④
4.税收政策调整以后,征税对象发生改变的是( )
A.某高科技产品进口税由10%降低为3%
B.由向企业征收营业税改为征收增值税
C.个人所得税征收增加考虑家庭赡养、抚养因素
D.同一货物多次进口,由按次征税改为汇总征税
5.根据新个人所得税法规定,2020年3月1日至6月30日,我国居民个人将迎来首次综合所得年度汇算清缴(在平时已预缴税款基础上“查遗补漏,汇总收支,按年算账,多退少补”,也可以称为年度汇算)。实行个税年度汇算清缴( )
①有利于保障纳税人权益,让税负更加合理 ②有利于调节个人收入分配、实现社会公平 ③有利于杜绝偷税行为,维护国家人民利益 ④有利于健全社会信用体系,避免重复征税
A.①②B.①④
C.②③D.②④
6.“加力提效”是中央经济工作会议赋予2019年财政政策的新内涵。对此,有专家表示,“加力”要求实施更大规模减税降费,加快支出节奏,扩大支出力度,较大幅度增加专项债规模;“提效”要求压缩一般性支出,保障民生等重点支出。专家观点给我们的启示是( )
①调整优化财政支出结构,助力经济高质量发展 ②加大财政支出力度,解决市场调节失灵问题 ③扩大财政支出可增加社会总供给,改善人民生活 ④提高财政资金使用效率,为经济社会发展提供保障
A.①②B.①④
C.②③D.③④
7.根据新修订的个人所得税法,今后计算个税应纳税所得额,在5 000元基本减除费用扣除和“三险一金”等专项扣除外,还可享受子女教育、继续教育、大病医疗、住房贷款利息或住房租金以及赡养老人等专项附加扣除。不考虑其他因素,本次个税修订对经济发展的影响路径是( )
①增加社会各阶层收入 ②释放居民消费潜力 ③推动经济持续发展 ④居民可支配收入增加
A.①→②→③B.①→④→②
C.④→①→③D.④→②→③
8.2020年2月18日,财政部印发《关于加强新冠肺炎疫情防控财税政策落实和财政资金监管工作的通知》,要求各级财政部门及财政部各地监管局加强相关财税政策落实和财政资金监管,确保疫情防控财税政策落到实处,疫情防控财政资金用在实处。这有利于( )
①实现专款专用,提高资金利用效率 ②优化资源配置,加强公共卫生建设 ③扩大社会需求,促进经济平稳发展 ④提高生活水平,维护社会公平正义
A.①②B.①③
C.②④D.③④
9.越是特殊时期,越要加大民生领域投入力度,强化对困难群体救助措施,做好困难群众的兜底保障。近年来,中央出台一系列救助扶持政策,为保障退休职工、低收入和困难群体基本生活提供了有力支撑。对此认识正确的是( )
①社会保障作为“社会减震器”,能有效稳定社会生活秩序 ②搞好社会保障,能够更好地满足城乡居民较高层次的生活需求 ③通过完善保障体系维护弱势群体的利益,促进社会公平正义 ④社会保障是通过国民收入的初次分配来调节社会成员之间的利益关系
A.①②B.①③
C.②④D.③④
10.(2020·广东省实验中学高三月考)摆脱贫困,是古今中外治国安邦的大事,2020年是我国决战脱贫攻坚收官之年。千斤重担挑在肩,越是艰险越向前。实现全年脱贫攻坚的目标任务,越到最后越要绷紧弦,越到交卷时刻,越要保持定力、因地制宜,为贫困地区制定切实可行的政策措施。下列脱贫攻坚的举措合理可行的是( )
①壮大产业“摘穷帽”,通过发展特色产业激发脱贫的内生动力 ②生态补偿“保家园”,通过发展绿色产业维持乡村原貌不变样 ③政策兜底“全保障”,通过财政民生投入满足贫困人口的需要 ④教育就业“绝穷根”,通过发展教育提升素质对接岗位的需求
A.①②B.①④
C.③④D.②③
11.为保障国民经济平稳运行,国家实行科学的宏观调控经常会打出“组合拳”。下列政策、措施最有可能成为“组合拳”的是( )
A.提高存贷款利率 紧缩性财政政策 扩大国债发行规模
B.增加税收 扩大国债发行规模 提高存贷款利率
C.扩大国债发行规模 减少税收 降低存贷款利率
D.减少国债发行规模 增加经济建设支出 降低存贷款利率
12.2019年国家实施了更大规模的减税,将制造业等行业现行16%的税率降至13%,将交通运输业、建筑业等行业现行10%的税率降至9%,确保主要行业税负明显降低。下列对此政策带来影响的推理正确的是( )
①减轻企业税负 ②企业融资增加 ③降低要素成本 ④推动经济高质量发展 ⑤企业营利能力增强 ⑥促进企业转型升级
A.②—③—⑤—⑥B.②—③—④—⑥
C.①—④—⑤—⑥D.①—⑤—⑥—④
二、非选择题
13.(2020·广东省汕头市澄海中学高三月考)阅读材料,完成下列要求。
2020年《政府工作报告》指出了2020年经济工作基调——稳中求进。2019年,我国经济稳中趋进、稳中有变、变中向好,产业结构调整积极推进,这些都与科学的宏观调控密不可分。2020年要继续实施积极的财政政策和稳健的货币政策。财政政策要更加积极有效,预算安排要适应推进供给侧结构性改革、降低企业税费负担、保障民生兜底的需要。适度扩大支出规模,继续加大供给侧结构性改革、战略性新兴产业、民生保障的支出,支持实体经济升级,同时严防各级政府财政性资金流向产能过剩行业。
结合材料,运用《经济生活》知识,说明财政政策是如何促进我国经济稳中求进的。
14.阅读材料,完成下列要求。
2019年,我国继续实施积极的财政政策,加力提效。全年减税降费数额超过2万亿元,减税降费坚持普惠性减税与结构性减税并举,重点聚焦减轻小微企业税负,全年共为小微企业减税1 860.89亿元。这次减税,着眼“放水养鱼”、增强发展后劲并考虑财政可持续,是减轻企业负担、激发市场活力的重大举措。有效发挥地方政府债券作用,安排地方政府专项债券2.15万亿元,比去年增加8 000亿元,为重点项目建设提供资金支持。多管齐下稳定和扩大就业,实施职业技能提升行动,从失业保险基金结余中拿出1 000亿元,用于1 500万人次以上的职工技能提升和转岗转业培训……各级政府把宝贵的资金更多用于为发展增添后劲,也决不让基本民生保障出问题。
(1)结合材料,运用《经济生活》知识,分析我国推行减税降费政策对财政收入的影响。
(2)结合材料,运用财政作用的知识,分析2019年我国积极的财政政策是如何加力提效的。
课时规范练8 财政与税收
参考答案
1.C 通过借债,以较小规模的自有资金,撬动大量资金,扩大经营规模,并不意味着企业的利润就会增加,A项错误,排除;风险与收益成正相关关系,个人生活中该不该使用“杠杆”因人而异,B项说法错误,排除;“如果行情下跌,你的本金就没了”表明投资有风险,保持适度合理的“杠杆”水平有利于防范控制风险,C项正确;经济过热时,应通过降低“杠杆”来稳定物价水平,D项错误,排除。
2.A “中国科研单位的薪酬体系应该与市场接触,与经济发展相适应”,这告诉我们要坚持和完善我国现阶段的分配制度,健全生产要素由市场评价贡献、按贡献决定报酬的机制,在经济增长的同时实现居民收入同步增长,①③符合题意;中国科研单位的薪酬体系应该与市场接触,强调发挥市场促进资源合理配置的作用,②与题意不符;材料强调要健全生产要素由市场评价贡献、按贡献决定报酬的机制,这强调的是效率问题,④与题意不符。
3.C “随着推进复工复产和助企纾困成效继续显现,从4月起财政收入累计降幅逐月收窄,呈现持续向好态势”,表明经济发展和分配制度影响财政收入,②④正确;材料强调的是财政促进企业生产,与改善民生没有直接关系,不选①;③不符合题意。
4.B 征税对象是指税收法律关系中权利义务所指向的对象,即对什么征税。A项是税率的变化,税率不是征税对象,故不选;营业税改征增值税是征税对象由营业额变成了增值额,征税对象发生了改变,故B项符合题意;C项是征税范围的调整,D项是征税方式的变化,均与题意不符。
5.A 个人所得税汇算清缴在平时已预缴税款基础上“查遗补漏,汇总收支,按年算账,多退少补”,充分保障了纳税人的权益,让税负更加公平合理,①正确;个人所得税是国家财政收入的重要来源,也是调节个人收入分配、实现社会公平的有效手段,②正确;“杜绝偷税行为”说法过于绝对,③不选;个税年度汇算清缴与社会诚信体系无关,增值税才能避免重复征税,④不选。
6.B “加力提效”一方面要求实施更大规模减税降费,加快支出节奏,扩大支出力度,较大幅度增加专项债规模,另一方面要求压缩一般性支出,保障民生等重点支出。这启示我们要调整优化财政支出结构,助力经济高质量发展,要提高财政资金使用效率,为经济社会发展提供保障,①④正确;宏观调控可以弥补市场调节的不足,但不能彻底解决市场调节失灵问题,②说法错误;财政支出会形成社会购买力,是社会总需求的一部分,因此扩大财政支出可增加社会总需求,不是增加社会总供给,③错误。
7.D 计算个税应纳税所得额,在5 000元基本减除费用扣除和“三险一金”等专项扣除外,还可享受子女教育、继续教育、大病医疗、住房贷款利息或住房租金以及赡养老人等专项附加扣除,这意味着居民可支配收入增加。收入是消费的基础和前提,收入增加能够提高居民消费水平,释放居民消费潜力。消费反作用于生产,拉动经济增长,促进生产发展。故正确传导顺序为④→②→③;①表述错误,个税修订主要增加了中低收入者的收入。
8.A 加强财政资金的监管,可以提高资金使用效率,①正确;财政支持抗击疫情,体现了财政具有促进资源合理配置的作用,②正确;财政支持抗击疫情与扩大需求无关,排除③;材料强调财政具有促进资源合理配置的作用,不体现财政具有提高生活水平,维护社会公平正义的作用,④与材料无关。
9.B 社会保障是对社会成员基本生活的保障,而不是满足城乡居民较高层次的生活需求,②错误;社会保障属于再分配,④错误;社会保障作为“社会减震器”,能有效稳定社会生活秩序,促进社会公平正义,①③符合题意。
10.B 因地制宜,为贫困地区制定切实可行的政策措施,可以通过发展特色产业激发脱贫的内生动力,助力脱贫,①正确;还可以通过发展教育提升劳动者的素质以对接岗位的需求,助力脱贫,④正确;“维持乡村原貌不变样”的表述不当,同时,生态补偿“保家园”强调的是统筹推进生态环境保护,不属于脱贫攻坚的措施,②错误;③是对政策兜底“全保障”的错误理解。
11.C 提高存贷款利率属于紧缩性的货币政策,扩大国债发行规模又属于积极的财政政策,这样的“组合拳”不配套,A项错误;增加税收属于紧缩性财政政策,扩大国债发行规模又属于积极的财政政策,自相矛盾,B项错误;扩大国债发行规模和减少税收属于积极的财政政策,降低存贷款利率属于积极的货币政策,打出了宏观调控的“组合拳”,C项符合题意;减少国债发行规模属于紧缩性财政政策,增加经济建设支出又属于积极的财政政策,自相矛盾,D项错误。
12.D 国家实施了更大规模的减税,有利于减轻企业税负,减少成本,增强企业营利能力,促进企业转型升级,推动经济高质量发展,故D项正确;国家大规模减税,与企业融资增加无关,故A、B两项不选;促进企业转型升级,才能推动经济高质量发展,故C项错误。
13.答案 ①财政支出的针对性更强、更灵活,且与现行经济运行态势相适应,突出调结构、惠民生、稳增长。
②实施减税降费政策,减轻企业税负,降低企业成本,推动企业发展,扩大有效供给,满足消费需求。
③优化了财政资金流向,兜底民生,促进社会公平;支持实体经济,同时又严防产能过剩。
④适度扩大支出规模,发挥适度赤字的积极作用,防止严重的财政赤字造成经济运行失衡。
14.答案 (1)①税收是财政收入最重要的来源。我国推行减税降费政策会使财政收入增长面临一定的压力。②经济发展水平对财政收入的影响是基础性的。结构性减税有利于减轻企业负担、激发市场活力、为经济发展增添后劲,这又为我国财政收入的增长奠定了坚实的基础。
(2)①通过减税降费,减轻企业负担、激发市场活力、刺激总需求,促进国民经济平稳运行。②发行政府专项债券支持重点项目建设,弥补市场调节的不足,发挥财政在促进资源合理配置方面的积极作用。③通过再分配调节机制稳定和扩大就业,加大民生投入,为促进社会公平、改善人民生活提供物质保障。
相关试卷
这是一份2022版高考政治一轮复习第三单元收入与分配第8课财政与税收练习含解析新人教版必修,共7页。试卷主要包含了选择题,非选择题等内容,欢迎下载使用。
这是一份2023年高考政治一轮复习课时规范练8财政与税收含解析新人教版,共10页。试卷主要包含了选择题,非选择题等内容,欢迎下载使用。
这是一份高考思想政治一轮复习考点规范练8财政与税收含解析新人教版,共6页。试卷主要包含了选择题,非选择题等内容,欢迎下载使用。