





精品解析:2021年内蒙古包头市中考二模生物试题(解析版+原卷版)
展开
这是一份精品解析:2021年内蒙古包头市中考二模生物试题(解析版+原卷版),文件包含精品解析2021年内蒙古包头市中考二模生物试题解析版doc、精品解析2021年内蒙古包头市中考二模生物试题原卷版doc等2份试卷配套教学资源,其中试卷共22页, 欢迎下载使用。
一、选择题(本题包括12个小题,每题2分,共24分。每小题只有一个选项最符合题意)
1. 为了消灭蚊子,人们向其生活的湖里喷洒杀虫剂。只要杀虫剂含量在950ppm以下,都不会对脊椎动物有毒害作用。然而第二年人们发现大量食鱼鸟死在湖中。根据下表(第二年测得的湖中生物体内杀虫剂含量),分析错误的是( )
A. 该湖泊生态系统的浮游植物是生产者,浮游动物、鱼、食鱼鸟是消费者
B. “浮游植物←浮游动物←鱼←食鱼鸟”是该湖泊生态系统一条食物链
C. 在该湖泊生态系统中,除表中所列生物外,还有细菌和真菌等分解者
D. 食鱼鸟营养级别最高,杀虫剂通过食物链在其体内积累超过致死量
2. 某生物兴趣小组预模拟探究人体皮肤防御病菌侵害的作用。取同种大小一致的两个果皮完好的苹果,一个苹果表皮用刀片划“#”伤口并涂上已腐烂的苹果果肉,另一个苹果不作处理然后分别用保鲜袋密封,放在温暖的环境中定期观察。下列叙述错误的是( )
A. 用苹果皮模拟人体的皮肤,因为二者都是有保护功能的组织
B. 实验中腐烂果肉模拟的是病原体
C. “#”伤口模拟人体的非特异性免疫功能减弱
D. 实验在温暖环境中进行是囚为病原微生物的生存需要适宜的温度
3. 杨梅酒,味香甜。它是由杨梅、白酒和冰糖按一定比例制作而成的,含葡萄糖、果糖、柠檬酸、苹果酸及多种维生素。以下说法正确的是( )
A. 冰糖和酒没有进入杨梅细胞内
B. 这时的杨梅细胞的呼吸作用减弱
C. 这时杨梅细胞膜失去了控制物质进出的能力
D. 葡萄糖、果糖、柠檬酸等不是细胞需要的物质,所以能通过细胞膜进入白酒内
4. 某地采用立体化栽种的吊蔓技术种植瓜果,避免瓜果“阴阳脸”,该技术不能实现( )
A. 提高二氧化碳浓度B. 受光更均匀C. 通风更良好D. 提高瓜果的产量
5. 习近平在考察新冠肺炎科研攻关工作指出:“加快药物研发进程,坚持中西医结合、中西药井用要采取恢复期血浆,干细胞,单克隆抗体等先进治疗方式,提升重症危重症治疗水平”上述治疗方式中运用“细胞分裂与分化”知识的是( )
A. 中西药B. 干细胞
C. 单克隆抗体D. 恢复期血浆
6. 大熊猫体细胞中有21对染色体,通常一胎只生一只且性别决定方式与人类相似。下列说法正确的是( )
A. 子代熊猫是雌性还是雄性取决于亲代雌性熊猫卵细胞类型
B. 雄性大熊猫正常精子的染色体组成是20条+Y
C. 雌性大能猫体细胞的染色体组成是20对+XX
D. 一对大熊猫生了一个雌性熊猫,下一胎生雄性熊猫概率是100%
7. 黄瓜是双子叶植物,它的花是单性花,下列关于黄瓜生长和发育的叙述错误的是( )
A 雄花只含有雄蕊一定不能结出果实B. 雌花只含有雌蕊一定能结出果实
C. 黄瓜的受精方式是双受精D. 黄瓜由雌蕊的子房发育而来
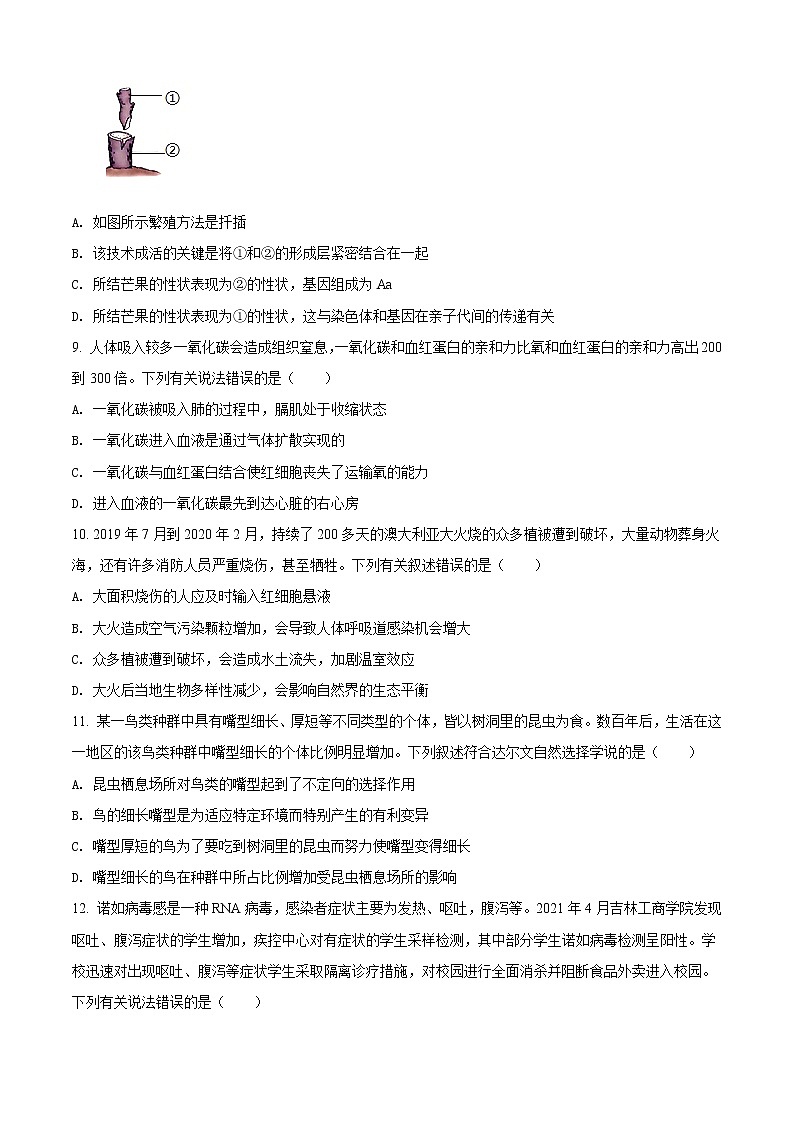
8. 如图所示,芒果枝条①的控制某一性状的基因组成是AA,砧木②的基因组成为aa,分析正确的是( )
A. 如图所示繁殖方法是扦插
B. 该技术成活的关键是将①和②的形成层紧密结合在一起
C. 所结芒果的性状表现为②的性状,基因组成为Aa
D. 所结芒果的性状表现为①的性状,这与染色体和基因在亲子代间的传递有关
9. 人体吸入较多一氧化碳会造成组织窒息,一氧化碳和血红蛋白的亲和力比氧和血红蛋白的亲和力高出200到300倍。下列有关说法错误的是( )
A. 一氧化碳被吸入肺的过程中,膈肌处于收缩状态
B. 一氧化碳进入血液是通过气体扩散实现的
C. 一氧化碳与血红蛋白结合使红细胞丧失了运输氧的能力
D. 进入血液的一氧化碳最先到达心脏的右心房
10. 2019年7月到2020年2月,持续了200多天的澳大利亚大火烧的众多植被遭到破坏,大量动物葬身火海,还有许多消防人员严重烧伤,甚至牺牲。下列有关叙述错误的是( )
A. 大面积烧伤的人应及时输入红细胞悬液
B. 大火造成空气污染颗粒增加,会导致人体呼吸道感染机会增大
C. 众多植被遭到破坏,会造成水土流失,加剧温室效应
D. 大火后当地生物多样性减少,会影响自然界的生态平衡
11. 某一鸟类种群中具有嘴型细长、厚短等不同类型的个体,皆以树洞里的昆虫为食。数百年后,生活在这一地区的该鸟类种群中嘴型细长的个体比例明显增加。下列叙述符合达尔文自然选择学说的是( )
A. 昆虫栖息场所对鸟类的嘴型起到了不定向的选择作用
B. 鸟的细长嘴型是为适应特定环境而特别产生的有利变异
C. 嘴型厚短的鸟为了要吃到树洞里的昆虫而努力使嘴型变得细长
D. 嘴型细长的鸟在种群中所占比例增加受昆虫栖息场所的影响
12. 诺如病毒感是一种RNA病毒,感染者症状主要为发热、呕吐,腹泻等。2021年4月吉林工商学院发现呕吐、腹泻症状的学生增加,疾控中心对有症状的学生采样检测,其中部分学生诺如病毒检测呈阳性。学校迅速对出现呕吐、腹泻等症状学生采取隔离诊疗措施,对校园进行全面消杀并阻断食品外卖进入校园。下列有关说法错误的是( )
A. 诺如病毒靠自己RNA中的遗传信息,利用人体细胞内的物质进行繁殖
B. 对有症状的学生采样检测,测体内或排泄物是否有诺如病毒或它的RNA
C. 在隔离诊疗时,一般不会让患者服用抗生素,因为抗生素对诺如病毒无效
D. 隔离出现呕吐腹泻等症状的学生和对校园全面消杀属于控制传染源
二、非选择题(本题包括3个小题,共26分)
13. 同学们你们知道日常餐桌上的蒜头,蒜苗和蒜苔的关系吗?它们是大蒜植株生长不同时期的不同结构,请结合图甲、乙、丙回答下列问题:
(1)在农业生产中,常用鳞茎作为繁殖材料,这种生殖方式属于_____生殖。蒜叶全部长出后,鳞茎会迅速膨大,从叶中心处长出花替,顶端总苞有多枚花,但花发育不全,不能完成______过程,一般无法形成种子进行播种。
(2)大蒜鳞茎长出的幼苗就是蒜苗,它埋在地下的部分是白色的,而长出地面的部分是绿色的,如果想培养蒜叶是黄色的蒜黄,可行的方法是_______。
(3)为探究不同浓度氮肥对大蒜幼苗光合作用的影响。研究人员在小型温室内,选用生长状况相似的大蒜幼苗分为多个小组,—次性分别施加不同浓度的氮肥,适宜条件培养,时间后测定大蒜幼苗的光合作用速率,结果见图乙。
①施加氮肥的主要目的是为大蒜幼苗生长提供______。
A.有机物 B.水 C.能量 D.无机盐
②该实验结果表明种植大蒜时,合理施加氮肥可增加产量。请结合图乙数据说明理由:_____________。
③在施加某一浓度氮肥的温室内,测定其内的氧气含量,如图丙所示。大蒜光合作用开始时间____(填“早于”或“等于”或“晚于”)第10天。第10~17天之间氧气浓度增加的原因是____________。
(4)蒜苔采收后,放入含氧量为2~5%(空气中含氧量约为21%)的塑料袋内,在0℃冷库中可以保鲜7~10个月。请解释这一方法保鲜时间较长的原因:____________。
14. 小鹿的奶奶经常失眠,陪奶奶就医后,医生建议奶奶服用一段时间褪黑素胶囊。为了弄清褪黑素的作用,小鹿查阅了许多资料,褪黑素是哺乳动物和人类的松果体产生的激素,它的分泌是由反射活动导致的,它能使人入睡时间明显缩短、睡眠时间持续延长。有研究指出,若服用过多褪黑素还有可能引起季节性抑郁症。图1是褪黑素的分泌调节示意图,图2是人体一昼夜褪黑素分泌水平图。请结合所学生物学知识分析:
(1)由图1中可知褪黑素的分泌是反射活动产生的结果,光信号刺激机体产生褪黑素的过程属于_______反射。此反射弧的感受器位于_______中,_______________组成效应器。
(2)褪黑素由松果体分泌后,经体液运输到下丘脑视交叉上核,褪黑素会反过来影响下丘脑视交叉上核的活动,这种调节方式是______调节。
(3)褪黑素俗称“脑白金”,其分泌有昼夜节律,据图2推测一昼夜内,人体内的褪黑素分泌量变化规律是__________。
(4)根据以上信息推测,缺乏有效的光周期信号刺激的致盲小鼠,甘松果体内与褪黑素合成有关酶的活性明显______(填“低于”或“高于”)正常小鼠。—般情况下,婴儿每天的睡眠时间长于老年人,睡眠质量也高于老年人。可见,人体内的键黑素含量随年龄的增长而______(选填“增多”“减少”或“不变”)
(5)综合上述分析,请给出小鹿奶奶改善睡眠的合理建议_______________________。(至少写出一条)
15. 贵宾犬的体型大小属于相对性状。某研究所让巨型贵宾犬和标准贵宾犬杂交,相关基因用A、a表示。结果如下表。请分析回答下列问题;
(1)根据______________组,可以判断________是显性性状。
(2)为测定一只巨型贵宾犬的基因型,最简单的方法是将其与______进行交配。若后代既有巨型贵宾犬,又有标准贵宾犬,其再生一个雌性巨型贵宾犬的概率是_________。
(3)某人长期喂养贵宾犬专用狗粮发现,其能保持原有毛色,如果长期食用馒头等,则其毛色会发生改变,由此说明_____________________。
(4)某雄性贵宾犬与多只杂合雌性贵宾犬交配,共生出了40只狗。若全为巨型贵宾犬,则该雄性贵宾犬的基因型最可能是______。如果小狗中20只为巨型贵宾犬,20只为标准贵宾犬,则该雄性贵宾犬的基因型最可能是_____。简要说明理由______________________。
生物
杀虫剂含量/ppm
浮游植物
1
浮游动物
10
鱼
100
食鱼鸟
1000
组合
亲代性状
子代性状
1
标准贵宾犬×标准贵宾犬
标准贵宾犬
2
巨型贵宾犬×巨型贵宾犬
巨型贵宾犬
3
巨型贵宾犬×巨型贵宾犬
巨型贵宾犬标准贵宾犬
相关试卷
这是一份初中生物中考复习 精品解析:2022年内蒙古包头市中考生物真题(原卷版),共5页。试卷主要包含了选择题,非选择题等内容,欢迎下载使用。
这是一份2021年内蒙古包头市中考生物试题(解析版),共10页。试卷主要包含了选择题,非选择题等内容,欢迎下载使用。
这是一份精品解析:内蒙古包头市青山区中考二模生物试题(解析版+原卷版),文件包含精品解析内蒙古包头市青山区中考二模生物试题解析版doc、精品解析内蒙古包头市青山区中考二模生物试题原卷版doc等2份试卷配套教学资源,其中试卷共20页, 欢迎下载使用。