(必考)部编版三年级下册期末分类—古诗文专项复习考查名师汇编(上)
展开(必考)部编版三年级下册古诗文专项复习考查(上)
前言:
新版语文教材大量增加了古诗词内容,小学语文的古诗词增加87%。87%可不是个小数目,何况增加的是古诗词。
新教材从三到六年级语文教材,还增加了1到2篇小古文(文言文)。小古文和古诗词一样,需要学生记忆和理解,不仅要求背诵,还要求能够理解诗词的含义和意义。
古诗词默写和诗词阅读、文言文阅读理解,是每年的中高考必考项目。
现在文言文进入小学教材,小古文的阅读理解将成为小升初的重要考查内容。
从近几年的中考试卷、19年的小升初试卷、以及19、20年3到6年级市、区统考试卷,可以看出统编版教材考试趋势——小学中高年级主要有以下几个题型:读拼音写汉字、古诗文默写、选择题、非连续性文本阅读、小古文阅读、古诗词阅读、课外阅读、作文等几大题型。
特别是非连续性文本阅读、小古文阅读、古诗词阅读这几种题型,对小学学生来说比较生疏,将会拉开很大的分差,平时的学习中一定要加强这些题型的训练。
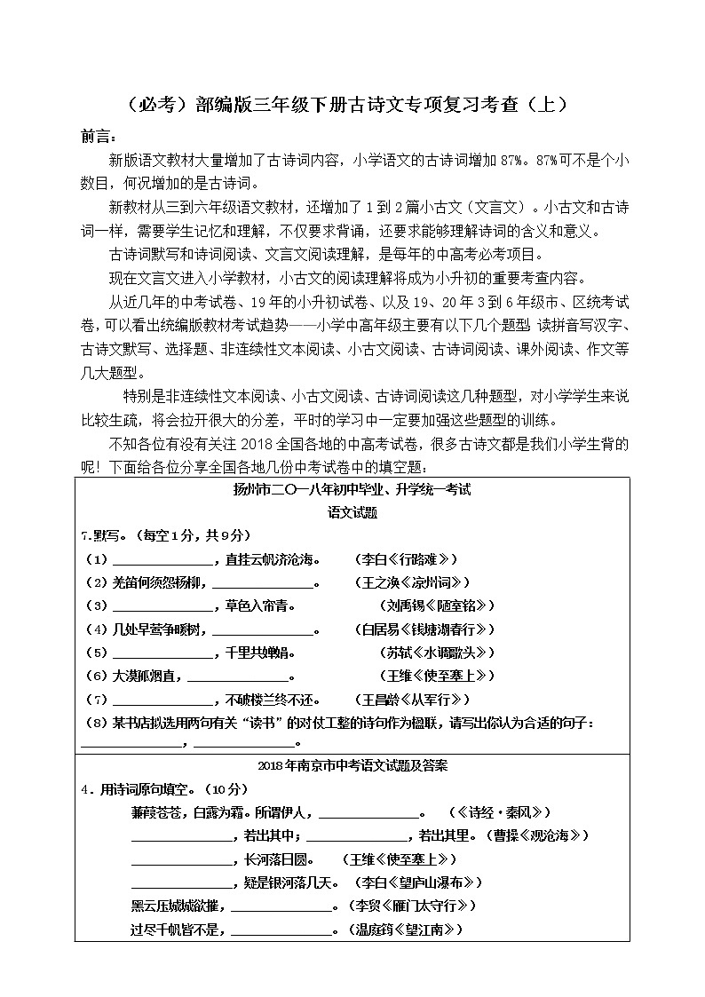
不知各位有没有关注2018全国各地的中高考试卷,很多古诗文都是我们小学生背的呢!下面给各位分享全国各地几份中考试卷中的填空题:
扬州市二〇一八年初中毕业、升学统一考试
语文试题
7.默写。(每空1分,共9分)
(1)________________,直挂云帆济沧海。 (李白《行路难》)
(2)羌笛何须怨杨柳,________________。 (王之涣《凉州词》)
(3)________________,草色入帘青。 (刘禹锡《陋室铭》)
(4)几处早莺争暖树,________________。 (白居易《钱塘湖春行》)
(5)________________,千里共婵娟。 (苏轼《水调歌头》)
(6)大漠孤烟直,________________。 (王维《使至塞上》)
(7)________________,不破楼兰终不还。 (王昌龄《从军行》)
(8)某书店拟选用两句有关“读书”的对仗工整的诗句作为楹联,请写出你认为合适的句子:________________,________________。
2018年南京市中考语文试题及答案
4.用诗词原句填空。(10分)
蒹葭苍苍,白露为霜。所谓伊人,________________。 (《诗经·秦风》)
________________,若出其中;________________,若出其里。(曹操《观沧海》)
________________,长河落日圆。 (王维《使至塞上》)
________________,疑是银河落几天。 (李白《望庐山瀑布》)
黑云压城城欲摧,________________。(李贸《雁门太守行》)
过尽千帆皆不是,________________。(温庭筠《望江南》)
知道古诗文的重要性了吧!这些古诗文难不倒我们五年级学生。下面的题你会做吗?根据本学期积累的古诗填空,可不要写错字哦!
一.课内相关古诗补充完整。
1.迟日江山丽, 。 ,沙暖睡鸳鸯。作者 代诗人 ,诗题是 。
2. ,春江水暖鸭先知。 ,正是河豚欲上时。作者 代诗人 ,诗题是 。
3.梅子黄时日日晴, 。 ,添得黄鹂四五声。作者 代诗人 ,诗题是 。
4.江南好, 。 , 。能不忆江南?作者 代诗人 ,诗题是 。
5.爆竹声中一岁除, 。 , 总把新桃换旧符。作者 代诗人 ,诗题是 。
6. ,路上行人欲断魂。借问酒家何处有? 。作者 代诗人 ,诗题是 。
7.独在异乡为异客, 。 ,遍插茱萸少一人。作者 代诗人 ,诗题是 。
8. , 。 ,野渡无人舟自横。作者 代诗人 ,诗题是 。
9.____________________,山寺桃花始盛开。____________________,不知转入此中来。
作者 代诗人 ,诗题是 。
10.爆竹声中一岁除, 。 , 总把新桃换旧符。作者 代诗人 ,诗题是 。
11. ,路上行人欲断魂。借问酒家何处有? 。作者 代诗人 ,诗题是 。
12.独在异乡为异客, 。 ,遍插茱萸少一人。作者 代诗人 ,诗题是 。
13.有关中秋节的古诗:_____________,_____________。_____________,_____________。
14.有关童真童趣的古诗名句。
(1) , 。
(2) , 。
15.写两句描写春天的诗句。
(1) , 。
(2) , 。
16.写2句描写夏天(赞美荷花)的古诗。
(1) , 。
(2) , 。
17.写2句有关鸟的古诗。
(1) , 。
(2) , 。
二. 必背古诗补充完整。
1.湖光秋月两相和,潭面无风镜未磨。 遥望洞庭山水翠,白银盘里一青螺。望洞庭唐代 刘禹锡
2.解落三秋叶,能开二月花。过江千尺浪,入竹万竿斜。 风 唐代 李峤
3.千山鸟飞绝,万径人踪灭。 孤舟蓑笠翁,独钓寒江雪。 江雪唐代柳宗元
4.爆竹声中一岁除,春风送暖入屠苏。千门万户曈曈日,总把新桃换旧符。元日 宋代 王安石
5.朝辞白帝彩云间,千里江陵一日还。两岸猿声啼不住,轻舟已过万重山。早发白帝城唐代 李白
6.乘舟将欲行,忽闻岸上踏歌声。 桃花潭水深千尺,不及汪伦送我情。 赠汪伦唐代 李白
7. , 。 ,同到牵牛织女家。诗题是 ,作者 代诗人 。
三. 根据古诗词内容填空。
1.《绝句》作者是______代诗人_________,全诗描绘了一幅初春时节清新明丽、生机盎然的图景,表达了诗人对春天的 之情。
2.《惠崇春江晚景 》的作者是 代诗人 ,诗中静的景物有 、 、(江水)、 、 ,动的景物有 、 , 诗人从这些景物中感受到春天来了,表达了诗人 的思想感情。
3.《三衢道中》的作者是 代诗人 ,写了作者 行于三衢山道中所见的幽静秀丽的景色,表现了诗人 的心情。
4.苏轼用诗句“ , ”,把早春时节江水变暖的情景描绘得美妙传神。杜甫吟诵着“ , ”,来赞美春天的明丽之景。
5.春天到了,燕子忙碌地衔着春泥筑巢,河边的沙地上,几只鸳鸯在懒洋洋地晒太阳。这不正是杜甫的诗句“ , ”中描绘的景象吗?
6.周末,我跟爸爸去郊外散步。看到竹林旁边的三两枝桃花悄然开放,不远处的河面上,有几只野鸭在闲游,爸爸不禁吟诵起苏轼的名句“ , ”来赞美眼前的春景。
7.看见江边阳光普照,鲜花似火,春光水碧的景色,我想起白居易的诗句“ , ”。
8.杜甫是唐代伟大的现实主义诗人,被后人称为“诗圣”,他的诗被称为“诗史”。与李白合称“李杜”。
9.《元日》这首诗是____代诗人________所写,描写了新年元日热闹、欢乐和万象更新的祥和景象。
10.《清明》的作者是____代诗人________,诗中描写了清明时节__________的景象,表现了孤身行路之人的悲伤情绪。
11.《九月九日忆山东兄弟》描述了____代诗人________独在异乡,在重阳佳节想起了远方的亲人登高、插茱萸的情景,表达了作者__________的感情。
12 .《元日》这首诗通过描写_____、____、_____传统习俗来表现________(节日)热闹欢快的景象。跟春节有关的成语:辞旧迎新、万象更新、喜气洋洋、张灯结彩、灯火通明。
13.《清明》这首诗反映_______(节日)的情景,人们有________、_______传统习俗。
14.《九月九日忆山东兄弟》通过描写__________、_______传统习俗来表现__________(节日)对家乡及亲人的思念之情。
15.我 独 自 一 人 在 外 地 很 多 年 , 每 到 过 年 时 我 就 会 引 用“_________ _________,________________________”这句诗来表达我的思念之情。
16..“元日”是指农历的 (时间),从《元日》中“_____________________”和“_____________________”两句中 ,我联想到了春节时辞旧迎新的 景象。(2分)
四.下列古诗加点字、诗句意思我会理解。
1、迟日江山丽,春风花草香。
迟日: 。 丽: 。
诗句意思: 。
2.泥融飞燕子,沙暖睡鸳鸯
泥融: 。 鸳鸯 : 。
诗句意思: 。
3. 竹外桃花三两枝,春江水暖鸭先知。
诗句意思: 。
4. 蒌蒿满地芦芽短,正是河豚欲上时。
芦芽: 。 上: 。
诗句意思: 。
5. 梅子黄时日日晴,小溪泛尽却山行。
梅子黄时: 。
泛: 。尽: 。却: 。
诗句意思: 。
6. 绿阴不减来时路,添得黄鹂四五声。
阴: 。 不减: 。
诗句意思: 。
7.江南好,风景旧曾谙。
谙: 。
诗句意思: 。
8.日出江花红胜火,春来江水绿如蓝。
红胜火: 。 如: 。
诗句意思: 。
9.能不忆江南?诗句意思: 。
10.独怜幽草涧边生,上有黄鹂深树鸣。
独怜: 。 幽草: 。深树: 。
诗句意思: 。
11.春潮带雨晚来急,野渡无人舟自横。
春潮: 。 野渡: 。横: 。
诗句意思: 。
12. 人间四月芳菲尽,山寺桃花始盛开。
芳菲: 。 尽: 。
山寺: 。 始: 。
诗句意思: 。
13.长恨春归无觅处,不知转入此中来。
长恨: 。 春归: 。觅: 。
不知: 。 转: 。 此中: 。
诗句意思: 。
14.爆竹声中一岁除, 春风送暖入屠苏。
除, 。 屠苏: 。
诗句意思: 。
15.千门万户曈曈日, 总把新桃换旧符。
千门万户: 。 曈曈: 。
桃: 。
诗句意思: 。
16. 清明时节雨纷纷,路上行人欲断魂。
纷纷: 。欲断魂: 。
诗句意思: 。
17. 借问酒家何处有?牧童遥指杏花村。
借问: 。 遥指: 。
诗句意思: 。
18. 独在异乡为异客,每逢佳节倍思亲。
异乡: 。 异: 。
为异客: 。 佳节: 。
诗句意思: 。
19. 遥知兄弟登高处,遍插茱萸少一人。
遥: 。遍: 。
诗句意思: 。
答案见下一页
答案:
一、
1.迟日江山丽,春风花草香。泥融飞燕子,沙暖睡鸳鸯。《绝句》唐 杜甫
2.竹外桃花三两枝,春江水暖鸭先知。蒌蒿满地芦芽短,正是河豚欲上时。《惠崇春江晚景》 (宋 苏轼)
3.梅子黄时日日晴,小溪泛尽却山行。绿阴不减来时路,添得黄鹂四五声。《三渠道中》 (宋 曾几)
4.江南好,风景旧曾谙(ān)。日出江花红胜火,春来江水绿如蓝。能不忆江南?《忆江南》(唐 白居易)
5.爆竹声中一岁除 春风送暖入屠苏。 千门万户曈曈日 《元日》 (宋)王安石
6.清明时节雨纷纷 路上行人欲断魂 牧童遥指杏花村。《清明》 [唐]杜牧
7.独在异乡为异客 每逢佳节倍思亲 遥知兄弟登高处《九月九日忆山东兄弟》 [唐]王维
8独怜幽草涧边生,上有黄鹂深树鸣。春潮带雨晚来急,野渡无人舟自横。滁州西涧 [唐] 韦应物
9.人间四月芳菲尽,山寺桃花始盛开。长恨春归无觅处,不知转入此中来。《大林寺桃花》(唐 白居易)
10.爆竹声中一岁除 春风送暖入屠苏。 千门万户曈曈日 《元日》 (宋)王安石
11.清明时节雨纷纷 路上行人欲断魂 牧童遥指杏花村。《清明》 [唐]杜牧
12.独在异乡为异客 每逢佳节倍思亲 遥知兄弟登高处《九月九日忆山东兄弟》 [唐]王维
13. 静夜思 [唐] 李白 床前明月光,疑是地上霜。举头望明月,低头思故乡。
14,蓬头稚子学垂纶,侧坐莓苔草映身。路人借问遥招手,怕得鱼惊不应人。
15碧玉妆成一树高,万条垂下绿丝绦。好雨知时节 当春乃发生
16.接天莲叶无穷碧,映日荷花别样红。小荷才露尖尖角,早有蜻蜓立上头。
17.几处早莺争暖树,谁家新燕啄春泥。 泥融飞燕子,沙暖睡鸳鸯。
二.
1.湖光秋月两相和,潭面无风镜未磨。 遥望洞庭山水翠,白银盘里一青螺。望洞庭唐代 刘禹锡
2.解落三秋叶,能开二月花。过江千尺浪,入竹万竿斜。 风 唐代 李峤
3.千山鸟飞绝,万径人踪灭。 孤舟蓑笠翁,独钓寒江雪。 江雪唐代柳宗元
4.爆竹声中一岁除,春风送暖入屠苏。千门万户曈曈日,总把新桃换旧符。元日 宋代 王安石
5.朝辞白帝彩云间,千里江陵一日还。两岸猿声啼不住,轻舟已过万重山。早发白帝城唐代 李白
6.乘舟将欲行,忽闻岸上踏歌声。 桃花潭水深千尺,不及汪伦送我情。 赠汪伦唐代 李白
7. 九曲黄河万里沙,浪淘风簸自天涯。 如今直上银河去,同到牵牛织女家。浪淘沙唐代 刘禹锡
三
1. 唐 杜甫 无比喜爱 唐 苏轼 竹 桃花 蒌蒿 芦芽 鸭 河豚 热爱春天
2. 宋 曾几 初夏时 愉悦欣喜 4.竹外桃花三两枝,春江水暖鸭先知 迟日江山丽,春风花草香 5.泥融飞燕子,沙暖睡鸳鸯 6.竹外桃花三两枝 ,春江水暖鸭先知。
7.日出江花红胜火,春来江水绿如蓝 8.诗圣 诗史 李白
9.宋 王安石 热闹 欢乐 万象更新 10. 唐 杜牧 细雨纷纷
11.唐 王维 怀乡思亲 12.燃放爆竹、和屠苏酒、换新桃符 春节 辞旧迎新、万象更新、喜气洋洋、张灯结彩、灯火通明
13.清明 扫墓 14.登高、插茱萸 重阳节
15.独在异乡为异客,每逢佳节倍思亲
16.正月初一 爆竹声中一岁除 总把新桃换旧符 热闹
四
1. 春日。丽:美丽、秀丽 春天渐长,江山沐浴着春光多么秀丽,春风送来花草的芳香。
2.泥融:这里指泥土湿润。鸳鸯:一种鸟。燕子飞来,衔着湿润的泥土忙着筑巢,暖和的沙子上睡着成双成对的鸳鸯。
3.清翠的竹林外,桃花刚开了三两枝,春天江水回暖,在水中嬉戏的鸭子最先知道。
4.芦芽:芦苇的嫩芽。 上:指鱼逆江而上。
蒌蒿已经长满了河滩,芦苇的芽还很短,这正是河豚将要逆江而上产卵的季节。
5. 梅子黄时:指五月,梅子成熟的季节。(初夏)
泛,乘船。 尽,尽头。 却,再,又的意思。
梅子成熟的时候,天天都是晴朗的好天气,乘小船走到小溪的尽头,再走山间小路。
6. 阴:树荫。 不减:并没有少多少,差不多。
山路上古树苍翠,与来的时候一样浓密,深林丛中传来几声黄鹂的欢鸣声,比来时更增添了些幽趣。
7谙:熟悉。江南的风景多么美好,我对江南的风景曾经是多么的熟悉。
红胜火:颜色鲜红胜过火焰。 如:胜过。
8蓝:蓝草,其叶可制青绿染料。春天到来时,太阳从江面升起,把江边的鲜花照得比火焰还鲜红,碧绿的江水绿得胜过蓝草。
9怎能叫人不怀念江南?
10独怜:唯独喜欢。 幽草:幽谷里的小草。 深树:枝叶茂密的树。
最是喜爱涧边生长的幽幽野草,还有那树丛深处婉转啼唱的黄鹂。
11春潮:春天的潮汐。 ⑸野渡:郊野的渡口。横:指随意飘浮。
春潮夹带着暮雨流的湍急,荒野渡口无人,只有一只小船悠闲地横在水面。
12.芳菲:盛开的花,亦可泛指花。 尽:指花凋谢了。
山寺:指大林寺。 始:才;刚刚。
在人间四月里百花已经凋零,高山古寺之中的桃花才刚刚盛开。
13.长恨:常常惋惜。 春归:春天回去了。觅:寻找。
不知:岂料,想不到。转:反。 此中:这深山的寺庙里。
我常常为春光逝去无处寻觅而惋惜,却不知它已经转到这里来了。
14除,逝去。 屠苏:屠苏草泡的酒,一般在元日饮用,据说可以祛除瘟疫。
爆竹声中旧的一年已经过去,迎着和暖的春风开怀畅饮屠苏酒。
15千门万户:形容门户众多,人口稠密。 曈曈:太阳刚出来时光辉灿烂的样子。
桃:桃符,也作春联。初升的太阳照耀着千家万户,都把旧的桃符取下换上新的桃符。
16纷纷:形容多。欲断魂:形容伤感极深,好像灵魂要与身体分开一样。
江南清明时节细雨纷纷飘洒,路上羁旅行人个个落魄断魂。
17.借问:请问。 遥指:向远处指。
询问当地之人何处买酒浇愁?牧童笑而不答指了指杏花深处的村庄。
18.异乡:他乡、外乡。 异:别的、另外的。
为异客:作他乡的客人。 佳节:美好的节日。
一个人独自在他乡作客,每逢节日加倍思念远方的亲人。
19遥:远。遍:到处、都、全。
遥想兄弟们今日登高望远时,头上插满茱萸只少我一人。
(必考修改版)部编版四年级下册期末分类—文言文、名言、成语专项复习考查名师汇编: 这是一份(必考修改版)部编版四年级下册期末分类—文言文、名言、成语专项复习考查名师汇编,共7页。试卷主要包含了20年3到6年级市等内容,欢迎下载使用。
(必考)部编版五年级下册期末分类—文言文、名言、成语加点字专项复习考查名师汇编: 这是一份(必考)部编版五年级下册期末分类—文言文、名言、成语加点字专项复习考查名师汇编,共6页。试卷主要包含了20年3到6年级市等内容,欢迎下载使用。
(必考)部编版五年级下册期末分类—古诗文专项复习考查名师汇编(下): 这是一份(必考)部编版五年级下册期末分类—古诗文专项复习考查名师汇编(下),共9页。试卷主要包含了20年3到6年级市等内容,欢迎下载使用。

