2021-2022学年上学期期末学科检测 七年级英语试题(有答案,无听力)
展开
这是一份2021-2022学年上学期期末学科检测 七年级英语试题(有答案,无听力),文件包含2021-2022学年上学期期末学科检测七年级英语试题pdf、202201七年级英语参考答案doc等2份试卷配套教学资源,其中试卷共7页, 欢迎下载使用。
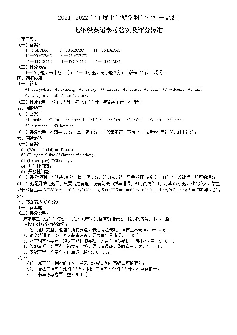
一至三题:
(一)答案:
1—5 BBCDA 6—10 ABCBC 11—15 BADAC
16—20 ADBAD 21—25 ADBCD
26—30 CCCBD 31—35 CACBD 36—40 CEADB
(二)评分标准:
1—25小题,每小题1分;26—40小题,每小题2分;与答案不符,不得分。
四、词汇应用
(一)答案
41. everywhere 42. relaxing 43. Friday 44. Excuse 45. cusin 46. June 47. welcme 48. third
49. daughters 50. phts / pictures
(二)评分说明: 本题共5分,每小题0.5分;与答案不符,不得分。
五、阅读填空
(一)答案
51. thinks 52. fr 53. desn’t 54. her 55. has 56. eighth 57. t 58. them
59. questins 60. because
(二)评分说明: 本题共10分,每小题1分;与答案不符,不得分;出现大小写错误,减半计分。
六、阅读表达
(一)答案:
61. (We can find it) n Taba.
62. (They have) five / 5 (brands f clthes).
63. (He will pay) ¥520/520 yuan.
64. 开放性问题。
65. 开放性问题。
(二)评分说明: 本题共10分,每小题2分; 第61-63题,只要能打出括号外面的这些关键词,即可给满分;64、65题是开放性题目,只要言之有理,没有句法与拼写错误,即可酌情给分;尤其65小题,难度较大,学生只要能答出类似“Welcme t Nancy’s Clthing Stre”“Cme and have a lk at Nancy’s Clthing Stre”就可以给满分。
七、书面表达(10分)
(一)答案略。
(二)评分说明:
要求学生用适当的时态、词汇和句式,完整准确地表述所提示的内容,书写工整。
请按下列五个档次评分:
1、短文通顺完整,能包含所有要点,表达清楚流畅, 语言基本无误,9-10分;
2、短文较通顺完整,表达基本清楚,语言有少量错误,7-8分;
3、能写明基本要点,短文不够通顺完整,语言有较多错误,但尚能达意,5-6分;
4、仅能写明部分要点,短文不完整,语言错误多,影响意思表达,3-4分。
5、仅能写出与文章有关的单词或片语,0—2分。
另外:
(1) 属于第一档次的作文,若无语法错误和拼写错误可给满分。
(2) 语法错误每2处扣0.5分。词汇错误每4个扣0.5分。不重复扣分。
(3) 书写潦草卷面不整洁扣1分。
相关试卷
这是一份10.七年级上学期期中质量检测英语试题,共11页。试卷主要包含了考试卷分试题卷和答题卷两部分,考试结束后,只需上交答题卷,Kim 7等内容,欢迎下载使用。
这是一份2021-2022学年度下学期期中质量检测八年级英语试题(无答案、无听力)(无答案、无听力),共8页。
这是一份2021-2022学年上学期期末学科检测 九年级英语试题(无答案、无听力),共7页。

