所属成套资源:六年级下册语文快乐读书吧阅读检测题及答案+推荐书目
六年级下册必读书目《唐诗宋词三百首》阅读阅读检测(有答案)
展开
这是一份六年级下册必读书目《唐诗宋词三百首》阅读阅读检测(有答案),共8页。试卷主要包含了填空题,选择题,判断题,连线题等内容,欢迎下载使用。
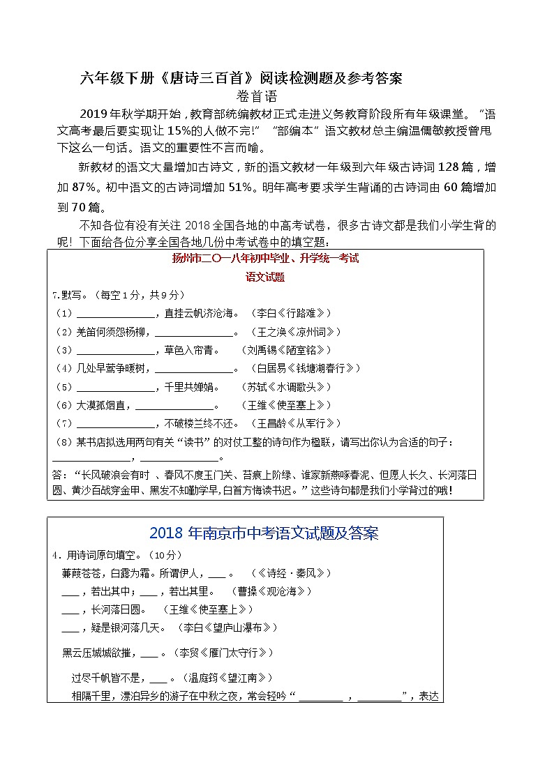
六年级下册《唐诗三百首》阅读检测题及参考答案 卷首语2019年秋学期开始,教育部统编教材正式走进义务教育阶段所有年级课堂。“语文高考最后要实现让15%的人做不完!”“部编本”语文教材总主编温儒敏教授曾甩下这么一句话。语文的重要性不言而喻。新教材的语文大量增加古诗文,新的语文教材一年级到六年级古诗词128篇,增加87%。初中语文的古诗词增加51%。明年高考要求学生背诵的古诗词由60篇增加到70篇。不知各位有没有关注2018全国各地的中高考试卷,很多古诗文都是我们小学生背的呢!下面给各位分享全国各地几份中考试卷中的填空题:扬州市二〇一八年初中毕业、升学统一考试语文试题7.默写。(每空1分,共9分)(1)________________,直挂云帆济沧海。 (李白《行路难》)(2)羌笛何须怨杨柳,________________。 (王之涣《凉州词》)(3)________________,草色入帘青。 (刘禹锡《陋室铭》)(4)几处早莺争暖树,________________。 (白居易《钱塘湖春行》)(5)________________,千里共婵娟。 (苏轼《水调歌头》)(6)大漠孤烟直,________________。 (王维《使至塞上》)(7)________________,不破楼兰终不还。 (王昌龄《从军行》)(8)某书店拟选用两句有关“读书”的对仗工整的诗句作为楹联,请写出你认为合适的句子:________________,________________。答:“长风破浪会有时 、春风不度玉门关、苔痕上阶绿、谁家新燕啄春泥、但愿人长久、长河落日圆、黄沙百战穿金甲、黑发不知勤学早,白首方悔读书迟。”这些诗句都是我们小学背过的哦! 2018年南京市中考语文试题及答案4.用诗词原句填空。(10分) 蒹葭苍苍,白露为霜。所谓伊人, 。 (《诗经·秦风》) ,若出其中; ,若出其里。 (曹操《观沧海》) ,长河落日圆。 (王维《使至塞上》) ,疑是银河落几天。 (李白《望庐山瀑布》) 黑云压城城欲摧, 。(李贸《雁门太守行》)过尽千帆皆不是, 。(温庭筠《望江南》)相隔千里,漂泊异乡的游子在中秋之夜,常会轻吟“ , ”,表达对故乡亲人的祝福。(用苏轼《水调歌头》中的诗句填空)答:“在水一方日月之行 星汉灿烂 大漠孤烟直 飞流直下三千尺 甲光向日金鳞开 斜晖脉脉水悠悠 但愿人长久,千里共婵娟 ” 这些诗句我们小学早就背过!古诗文在语文试卷里有34分左右,北京卷文言文+古诗文的考察分数高达44分!占了语文分数的百分之三十。知道古诗文的重要性了吧!寒假期间让我们一起感受六年级必读书目《唐诗宋词三百首》的无限魅力,赏中华诗词,寻文化基因,你一定会深深地震撼于中国古典诗词的博大精深。尝试着完成下面测试题,检测自己的诗词积淀吧! 一、填空题。(64分)1.海内存知己, 。 2. ,儿女共沾巾。
3.羌笛何须怨杨柳, 。 4. ,天涯共此时。
5. ,波撼岳阳城。 6.但使龙城飞将在, 。
7.蓬头稚子学垂纶, 。 8. ,报得三春晖。
9. , 宝瓷杨花转。 10.人有悲欢离合, 。11._ ,千里共婵娟。 12.晴川历历汉阳树, 。
13. 飞流直下三千尺, 。 14.长凤破浪会有时, 。
15. 天生我材必有用, 。 16.无可奈何花落去, 。
17.泪眼问花花不语, 。 18.六朝旧事随流水, 。
19.细看来不是杨花, 。 20. _ ,曾照彩云归。
21. 桃花一簇开无主, 。 22. 落霞与孤鹜齐飞, 。23. 潮平两岸阔, 。 24. _____________,春风不度玉门关。25. 渭城朝雨浥轻尘,______________。 26. 采得百花成蜜后, 。27. ,青山郭外斜。 28. 会当凌绝顶, 。29.此曲只应天上有, 。30. ____________ _ ,润物细无声。31.众里寻他千百度,蓦然回首, 。
32.莫道不消魂,帘卷西风, 。
33. 春节时,我们吟: , 。34. 中秋时,我们吟: , 。 35.春雨时,我们吟: , 。36.冬雪时,我们吟: , 。 37.思念时,我们吟: , 。38.送别时,我们吟: , 。39.著名女词人《夏日绝句》中“ , 。”鲜明提出做人的价值取向。40.古诗中有哲理,如朱熹的《观书有感》,以“ , 。”启示人们不断学习新如识;《长歌行》以“ , 。”启示我们珍惜时间、发愤立志。41. 古诗中有美景,如李白在《望天门山》中写到 , ;登楼远眺,视野更为开阔,你会想到王之涣《登鹳雀楼》中的诗句 , ;坐在顺水疾驶的船中,两岸景色一晃而过,不由令人想起李白在《早发白帝城》中的诗句: , 。42. 《枫桥夜泊》中写旅途忧愁难以入眠的诗句 , 。《泊船瓜洲》中表达思乡之情的诗句: , 。43.王昌龄是唐朝著名的边塞诗人,他写的《____________》委婉地控诉了对现实的不满,对国无良将的感叹。“洛阳亲友如相问,一片冰心在玉壶。”出自他写的《________________》,现在已成为千古名句。 44.老师指导大家写作时,常常引用宋代著名诗人苏轼的《题西林壁》中的两句诗,“ , ”强调习作是心灵的放飞,是情感的释放,写法要不拘一格,语言要有自己的个性。20.梅,自古以来就倍受人们的称赞。要说古人赞颂梅的诗句,就更是数不胜数了。“ , ” 便是一个例子。梅独自傲立于风雪中的顽强精神,确实令人感慨万千。 二、选择题。(15分)1.晏殊的《浣溪沙》中“无可奈何花落去”的下句是( )。A似曾相识鸟归来 B似曾相识雁归来 C似曾相识燕归来2.《七步诗》的作者是( )。A曹植 B曹丕 C曹操3.杜甫的《春夜喜雨》中“晓看红湿处”的下句是( )。A花重绵阳城 B花重锦州城 C花重锦官城4..“停车坐爱枫林晚,霜叶红于二月花”中“坐”的意思是( )。A因为 B坐下 C座位5.杜牧的《江南春》中“南朝四百八十寺”的下句是( )。A多少楼台烟波中 B多少楼台风雨中 C多少楼台烟雨中6.“野火烧不尽,春风吹又生”一句出自( )。A白居易《赋得古原草送别》 B王昌龄《出塞》 C杜牧《江南春》7.“春蚕到死丝方尽,蜡炬成灰泪始干”出自( )的《无题》。A李贺 B李清照 C李商隐8.“无边落木萧萧下,不尽长江滚滚来”出自杜甫的( )。A《蜀相》 B《登高》 C《茅屋为秋风所破歌》9.“三十功名尘与土,八千里路云和月”是( )的词句。A岳飞 B辛弃疾 C陆游10.《己亥杂诗》“落红不是无情物,化作春泥更护花”句中,“红”是指( )。A红色 B花 C树叶11.“正是江南好风景,落花时节又逢君”中的“君”是指( )。A李延年 B李龟年 C崔九12.以下最能表达诗人和老朋友依依惜别的诗句是( )A落花时节又逢君 B劝君更尽一杯酒 C闻郎江上唱歌声13.“春城无处不飞花,寒食东风御柳斜。” 寒食节即我国传统的( )A中秋节 B清明节 C端午节 14.“天阶夜色凉如水,卧看牵牛织女星。”出自( )A白居易《忆江南》 B杜牧《秋夕》 C李白《古朗夜行》15.“但使龙城飞将在,不教胡马度阴山”中的“龙城飞将”指的是( )A汉朝名将霍去病 B汉朝名将李广 C赵国名将廉颇16. 对季节的判断有误的是( )A感时花溅泪,恨别鸟惊心(春) B小荷才露尖尖角(秋)C明月松间照,清泉石上流(秋) 17.堪称“诗中有画、画中有诗”的诗人是( )。A高适 B岑参 C王维 D孟郊18.“过江千尺浪,入竹万竿斜。” 出自一首构思巧妙的咏( )诗。A风 B雨 C雪 D竹19.唐贾岛在“鸟宿池边树,僧( )月下门” 这句诗中最终是选了A推 B敲 C扣 D拉20.以下哪一句是唐代诗人白居易《忆江南》中的名句。( )A春风送暖入屠苏 B春风不度玉门关 C春江水暖鸭先知 D春来江水绿如蓝21.“春色满园关不住,枝红杏出墙 来"出自叶绍翁的( )A.《游园不值》 B.《春望》 C.《春夜喜雨》22.“海内存知已,天涯若比邻”是( )的诗句。A.王勃 B.李白 C.白居易23.“人生自古谁无死,留取丹心照( )”是文天祥的诗句。A.汉青 B.汗清 C.汗青24.“停车坐爱枫林晚,霜叶红于二月花”中“坐”的意思是( )A.因为 B.坐下 C.座位25.“野火烧不尽,春风吹又生”一句出自( )A、白居易《赋得古草原送别》 B、王昌龄《出塞》C、杜牧《江南春》26.“无边落木萧萧下,不尽长江滚滚来”出自杜甫的(A、《茅屋为秋风所破歌》 B、《登高》 C、《蜀香》27.“三十功名尘与土,八千里路云和月”是( )的诗句。A、岳飞 B、辛弃疾 C、陆游28.“少小离家老大回,乡音无改鬓毛衰”是( )的诗句。A、贺知章 B、陈子昂 C、杜甫29.“东边日出西边雨,道是无晴却有晴。”是出自( )写的《竹枝词》。A、白居易 B、温庭筠 C、刘禹锡30.“即从巴峡穿巫峡,便下襄阳向洛阳”是出自杜甫的( )。A《闻官军收河南河北》 B、《蜀香》 C、《绝句》三、判断题。(10分)1.《静夜思》、《秋浦歌》、《赠汪伦》、《古朗月行》、《望庐山瀑布》、《独坐敬亭山》、《望天门山》、《送孟浩然之广陵》等诗都是李白写的。 ( )2.“夜来风雨声,花落知多少?”写的是秋天花园里美丽的景色。 ( )3.宋代诗人陆游写的《示儿》是一首表现他强烈热爱祖国的诗。 ( )4.“姑苏城外寒山寺,夜半钟声到客船。”出自张继的《枫桥夜泊》。 ( )5.《敕勒歌》是一首汉乐府民歌,“风吹草低见牛羊”是其中的名句之一。( )6.唐白居易《池上》中“不解藏踪迹,浮萍一道开。”中的“不解”的意思是不能解决。 ( )7.“本自同根生,相煎何太急。”抒发了诗人曹植心情急躁的思想感情。( )8.“童孙未解供耕织,也傍桑阴学种瓜。”是宋代诗人范成大《四时田园杂兴》中的诗句。 ( )9.“至今思项羽,不肯过江东。”项羽是我国秦代起义的领袖,人称西楚霸王,后被刘邦打败。 ( )10.“山外青山楼外楼,西湖歌舞几时休。”表达了诗人林升对南宋王朝统治者腐朽生活无尽的谴责。 ( )11.“人面不知何处去,桃花依旧笑春风。”这里的“人面”代指姑娘。( )12.“千山鸟飞绝,万径人踪灭”出自白居易的《江雪》。( )13.“谁言寸草心,报得三春晖。”中的寸草指的是小草,这里比喻游子。( )14.“芙蓉初出水,菡萏露中花。”中的“菡萏”指已经开放的莲花。( )15.人们称杜甫为诗仙,他是浪漫主义诗人。四、连线题。(10分)1.将诗人与对应的称号连在一起。诗佛 杜甫 诗魔 王维 诗鬼 白居易 诗仙 李贺 诗圣 李白2.用线将诗句和试题、作者分别连在一起。一水护田将绿绕,两山排闼送青来。 《黄鹤楼》 韦应物 朱雀桥边野草花,乌衣巷口夕阳斜。 《石灰吟》 王安石 春潮带雨晚来急,野渡无人舟自横。 《滁州西涧》 崔颢 粉身碎骨浑不怕,要留清白在人间。 《书湖阴先生壁》 于谦 日暮乡关何处是,烟波江上使人愁。 《乌衣巷》 刘禹锡 卷尾语:别忘了仔细回头检查哦! 《唐诗宋词三百首》答案 一、填空题(60分) 1.天涯若比邻 2.无为在歧路 3.春风不度玉门关 4.海上升明月5.气蒸云梦泽 6.不教胡马度阴山 7.侧坐莓苔草映身 8.谁言寸草心9.玉钩双语燕 10.月有阴晴圆缺 11.但愿人长久 12.芳草萋萋鹦鹉洲 13.疑是银河落九天 14.直挂云帆济沧海 15.千金散尽还复来 16.似曾相识燕归来 17.乱红飞过秋千去 18.但寒烟衰草凝绿19.点点是离人泪 20.当时明月在 21.可爱深红爱浅红? 22. 秋水共长天一色23.风正一帆悬。 24. 羌笛何须怨杨柳 25. 客舍青青柳色新26. 为谁辛苦为谁甜 27. 绿树村边合 28. 一览纵山小29. 人间能得几回闻30. 随风潜入夜31那人却在灯火阑珊处 32人比黄花瘦 33 爆竹声中一岁除,春风送暖入屠苏。 34.但愿人长久,千里共婵娟。35.随风潜入夜,润物细无声。36.忽如一夜春风来,千树万树梨花开。37.独在异乡为异客,每逢佳节倍思亲。38.海内存知己,天涯若比邻。39.生当作人杰,死亦为鬼雄。40. 问渠哪得清如许,为有源头活水来。少壮不努力,老大徒伤悲。41.天门中断楚江开,碧水东流至此回。欲穷千里目,更上一层楼。 两岸猿声啼不住,轻舟已过万重山。42.月落乌啼霜满天,江枫渔火对愁眠。春风又绿江南岸,明月何时照我还。43.《出塞》 《芙蓉楼送辛渐》44.横看成岭侧成峰,远近高低各不同。45.遥知不是雪,为有暗香来。二、选择题。(15分)1-10 CACAB ACBAB 11-20 BBBBB BCABD 21-30 AACAA BAACA三、判断题。(15分)1-5 √×√√× 6-10 ××√×√ 11-15√×√×× 四、连线题。(10分)1.将诗人与对应的称号连在一起。诗佛 杜甫 诗魔 王维 诗鬼 白居易 诗仙 李贺 诗圣 李白2.用线将诗句和试题、作者分别连在一起。一水护田将绿绕,两山排闼送青来。 《黄鹤楼》 韦应物 朱雀桥边野草花,乌衣巷口夕阳斜。 《石灰吟》 王安石 春潮带雨晚来急,野渡无人舟自横。 《滁州西涧》 崔颢 粉身碎骨浑不怕,要留清白在人间。 《书湖阴先生壁》 于谦 日暮乡关何处是,烟波江上使人愁。 《乌衣巷》 刘禹锡
相关试卷
这是一份六年级下册必读书目《格列佛游记》阅读自测(有答案),共12页。
这是一份六年级下册必读书目《少女的红发卡》阅读检测(有答案),共6页。试卷主要包含了填空,选择题,判断题等内容,欢迎下载使用。
这是一份六年级下册必读书目《今天我当升旗手》阅读检测(有答案),共9页。试卷主要包含了填空,选择题,问答题等内容,欢迎下载使用。

