


易错题卷(试题)2021-2022数学五年级上册 北师大版 含答案
展开
这是一份易错题卷(试题)2021-2022数学五年级上册 北师大版 含答案,共7页。试卷主要包含了填空,判断题,选择题,算一算,解决问题等内容,欢迎下载使用。
1.9÷( )=eq \f(6,16)=( )÷( )=eq \f(( ),56)。
2.一个三角形的面积是24cm2,底是8cm,高是( )cm。
3.eq \f(5,8)的分子加上10,要使分数大小不变,分母应加上( )。
4.一个长方形的周长是16米,它的长、宽的米数是两个质数,这个长方形面积是( )平方米。
5.在○里填上“>”“<”或“=”。
1.83eq \a\vs4\al\c1(○)1.83÷1.02 6.75÷0.95eq \a\vs4\al\c1(○)6.75
9.84eq \a\vs4\al\c1(○)9.84×1.01 7.34×0.99eq \a\vs4\al\c1(○)7.34
6.在( )里填上合适的数。
630平方千米=( )公顷 9.05公顷=( )平方米
16.42平方米=( )平方米( )平方分米
1eq \f(2,3)时=( )时( )分
8平方米4平方厘米=( )平方厘米=( )平方米
7.把8米长的彩带平均分成5段,每段是全长的( ),每段长( )米。
8.平行四边形的底是3分米,高是底的2倍,它的面积是( )分米2。
9.2eq \f(3,8)的分数单位是( ),再加上( )个分数单位就是最小的合数。
10.等腰梯形周长是56厘米,面积是100平方厘米,高是10厘米,则一条腰长( )。
11.做一条裙子用1.8米布,40米布可做( )条这样的裙子,还剩( )米。
12.分母是8的最小假分数是( ),最大真分数是( )。
13.一个直角三角形,直角所对的边长是10cm,其余两边分别是6厘米和8厘米,直角所对边上的高是( )cm。
14.淘气有面值5角和1元的人民币共25.5元,共29张,其中5角( )张,1元有( )张。
15.李明和小红去敬老院看望老人,8月1日他们一起去了敬老院,并约定李明每隔2天去一次,小红每隔3天去一次,那么他们下次一起去是( )日。
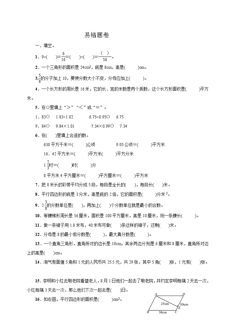
16.如右图,平行四边形的面积是( )cm2。
17.用小棒摆图形,摆1个用6根小棒,摆2个用11根小棒,摆20个用( )小棒,用306根小棒能摆( )个图形。
二、判断题。
1.eq \f(1,7)和eq \f(3,7)之间只有一个真分数eq \f(2,7)。( )
2.0.67676767是循环小数。( )
3.两个质数的积一定是合数。( )
4.一个三角形和一个平行四边形的底相等,高也相等,则它们的面积也相等。( )
5.一个西瓜,淘气吃了它的eq \f(1,3),笑笑吃了剩下的一半,笑笑吃的多。( )
6.分子和分母都是合数的分数,一定不是最简分数。( )
7.一个平行四边形的底扩大3.5倍,高不变,则面积扩大3.5倍。( )
8.任何一个梯形都可以分成两个等高的三角形。( )
三、选择题。
1.下列分数中,eq \f(1,3)、eq \f(3,4)、eq \f(4,7)、eq \f(5,8),最接近eq \f(1,2)的是( )。
A.eq \f(1,3) B.eq \f(3,4) C.eq \f(4,7) D.eq \f(5,8)
2.45.62÷3.8的商是12,余数是( )。
A.2 B.0.2 C.0.02
3.下面图形中,阴影部分占整个图形面积的eq \f(1,2)的有( )个。
A.4 B.3 C.2 D.1
4.aeq \x( )b是一个三位数,已知a+b=11,要使这个数是3的倍数,eq \x( )中可以填的数有( )个。
A.1 B.2 C.3 D.4
5.两根同样长的绳子,第一根用去eq \f(3,5),第二根用去eq \f(3,5)米,哪根用去多?( )
A.第一根 B.第二根 C.无法判断
四、算一算。
1.列竖式计算。
0.528÷0.03= 0.12÷0.25= 7.8÷3.5≈
(得数保留两位小数)
2.递等式计算。
96÷(15.4-12.2) 0.175÷0.25×4
3.64÷5.2×23.8 176.8÷(26.4-5.6)
3.求下列每组数的最大公因数。
30和48 57和12 32和96
4.求下列每组数的最小公倍数。
24和36 42,63和21 7,8和9
五、解决问题
1.一个果园的形状是平行四边形,底是115米,高是80米,如果每棵果树占地10米2,这个果园一共可植多少棵树?
2.小文和小晗从甲地跑向乙地,小文用了eq \f(11,15)分钟,小晗用了eq \f(3,4)分钟,他们俩谁跑得快?
3.有三根木棒,长分别是12cm、36cm、44cm,要把它们截成同样长的小棒而没有剩余,每根小棒最长能有多少厘米?
4.在一个长35米,宽24米的长方形花坛周围修一条2米宽的小路如图,小路的面积是多少?
5.张集小学学前班买来一筐橙子,分给5个人最后余2个,分给7人最后余2个,分给9人也余2个,学前班最少买来多少个橙子?
6.如图,正方形的边长为4厘米,阴影部分的面积比三角形DEF的面积多2平方厘米,求DE的长度。
参考答案
易错题卷
一、1.24 3÷8(不唯一)21 2.6 3.16 4.15
5.> > < <
6.63000 90500 16 42 1 40 80004 8.0004
7.eq \f(1,5) eq \f(8,5) 8.18 9.eq \f(1,8) 13 10.18厘米
11.22 0.4 12.eq \f(8,8) eq \f(7,8) 13.4.8 14.7 22
15.13 16.250 17.101 61
二、1.× 解析:eq \f(1,7)和eq \f(3,7)之间有无数个真分数。
2.× 解析:0.67676767是有限小数。
3.√
4.× 解析:等底等高的三角形面积是平行四边形面积的一半。
5.×
6.× 解析:如:eq \f(4,9)它是最简分数。
7.√
8.√
三、1.C 2.C 3.B 4.C 5.C
四、1.17.6 0.48 2.23
2.30 2.8 16.66 8.5
3.(30,48)=6 (57,12)=3 (32,96)=32
4.[24,36]=72 [42,63,21]=126 [7,8,9]=504
五、1.115×80=9200(m2) 9200÷10=920(棵)
2.eq \f(11,15)=eq \f(44,60) eq \f(3,4)=eq \f(45,60) eq \f(11,15)<eq \f(3,4) 答:小文跑得快。 解析:在路程相同的情况下,用时越短跑的越快。
3.(12,36,44)=4 答:每根小棒最长4厘米。 解析:有三根木棒,长分别是12cm、36cm、44cm,要把它们截成同样长的小棒而没有剩余,其实就是求它们的最大公因数,12,36,44的最大公因数是4,所以每根小棒最长4cm。
4.35×24=840(m2) (35-4)×(24-4)=31×20=620(m2) 840-620=220(m2)
5.[5,7,9]=315 315+2=317(个)
6.从题中可知:S正-S△ABE=2(cm2) S正=4×4=16(cm2),那么S△ABE=16-2=14(cm2),线段AE的长:14×2÷4=7(cm),线段DE的长:7-4=3(cm)。
相关试卷
这是一份期末易错题检测卷(试题)-五年级上册数学北师大版,共7页。试卷主要包含了单选题,判断题,填空题,计算题,解答题等内容,欢迎下载使用。
这是一份期末易错题检测(试题)-五年级上册数学北师大版(含答案),共16页。
这是一份北师大版小学数学五年级上册期末常考易错题专项特训卷5(Word版,含答案),共7页。试卷主要包含了选择题,填空题,判断题,计算题,作图题,解答题等内容,欢迎下载使用。
