


人教部编版七年级语文上册第一学期期末联考质量综合检测试题测试卷 (61)
展开
这是一份人教部编版七年级语文上册第一学期期末联考质量综合检测试题测试卷 (61),共1页。试卷主要包含了积累运用,阅读理解,作文等内容,欢迎下载使用。
一、积累运用(共 26 分)
(一)积累(共 16 分)
阅读下列语段,把其中加点字的注音和拼音所表示的汉字依次填在方格内。(2 分)
遗 hàn( )的是,历代文人不知写了多少春花秋月,却极少有夏的影子。大概,春日融融,秋波澹澹,而夏呢,总是浸.( )在苦涩的汗水里。有闲情逸 zhì( )的人,自然不喜欢这种紧张的旋律.( )。我却想大声赞美这个春秋之间的黄金的夏季。
——梁衡《夏》
默写。(8 分)
①但愿人长久, 。(苏轼《水调歌头》)
②“ ” ,刚起头儿,有的是工夫,有的是希望。(朱自清《春》)
③晴空一鹤排云上, 。(刘禹锡《秋词》)
④ ,草色遥看近却无。(韩愈《早春呈水部张十八员外》)
⑤盈盈一水间, 。(古诗十九首《迢迢牵牛星》)
⑥ ,随风直到夜郎西。(李白《闻王昌龄左迁龙标遥有此寄》)
⑦ 辛弃疾《西江月 夜行黄沙道中》中写急忙避雨迷路, 焦急迷惑之后欣喜的句子是: , 。
名著阅读。(6 分)
①关于《汤姆索亚历险记》,表述不正确的一项是()(2 分)
A.这篇文章的故事发生在 19 世纪上半叶美国密西西比河畔的一个普通小镇上。B.在鬼屋里,印第安人乔听到楼上有人,就立即冲了上去。
《洞中历险》这个片段中描写了汤姆和蓓姬在洞中经历了黑暗、孤独、饥饿的痛苦和死亡、恐怖的威胁的困境。
汤姆是个聪明爱动的孩子,在他身上集中体现了智慧、计谋、正义、勇敢乃至领导等诸多 才能。他是一个多重角色的集合,足智多谋,富于同情心,对现实环境持反感态度,一心要冲
出桎梏,去当绿林好汉,过行侠仗义的生活。
②小说中的“好孩子”“模范儿童”是 ;圣比得堡上公认的野孩子是 ,他后来被寡妇收养。 (2 分)
③汤姆还是一个孩子, 他为什么会觉得“生活说的最好也不过是一场麻烦”,甚至想“愿意离开人世,从此了却这一切烦恼”? (2 分)
(二)运用(共 10 分)
下面这段话在表达上有三处语病,请用规定符号在原文上修改。(3 分)
①换用号:②增补号:③删除号: ④调位号:
①快速公交 BRT ,又叫“地面上的地铁系统”。 ②它是通过开展专用道路实现轨道运营的城市客运系统。③BRT 的开通不仅能提升城市的生活环境质量,而且可以节省市民的乘车时间。
④交通专家表示,我市的快速公交开通后,将彻底解决主城区交通拥挤。5.阅读下面的材料,回答后面的问题。
随
着人民生活水平的日益提高,越来越多的家庭购买了汽车,为此,我校举行了一次“汽车 与现代生活”的主题探究活动。
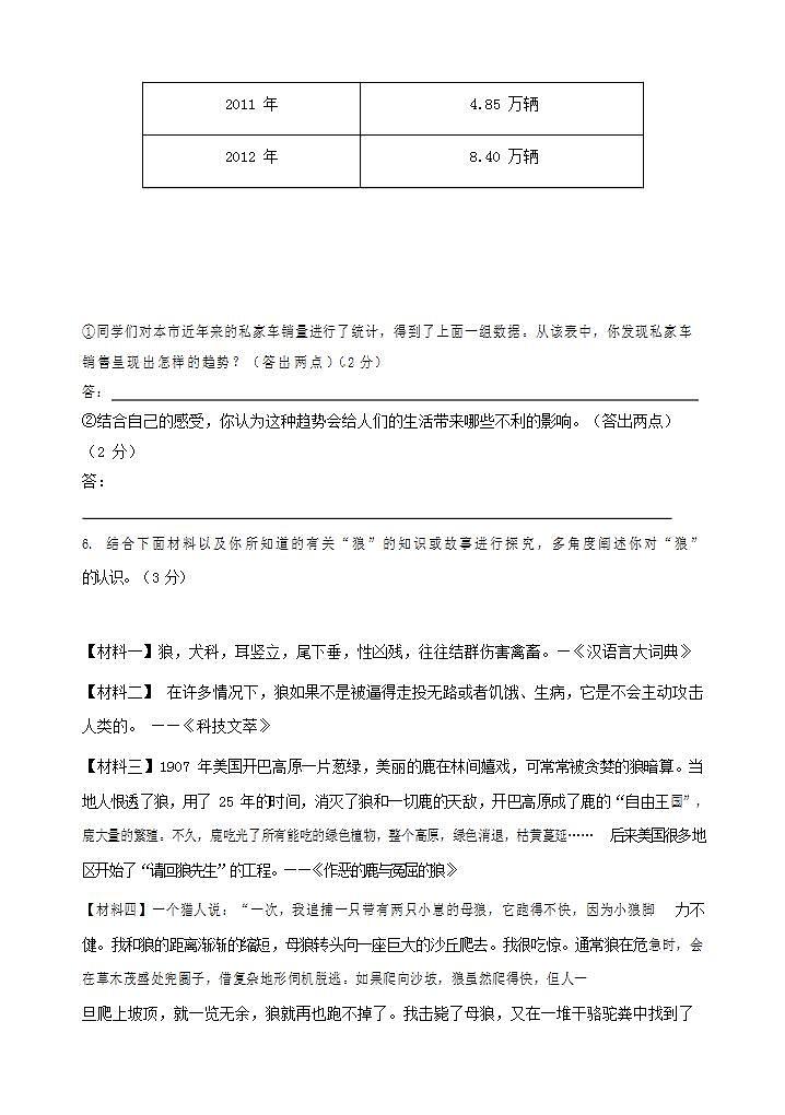
年份
销售数量
2009 年
1.30 万辆
2010 年
1.52 万辆
①同学们对本市近年来的私家车销量进行了统计,得到了上面一组数据。从该表中,你发现私家车销售呈现出怎样的趋势?(答出两点)(2 分)
答:
②结合自己的感受,你认为这种趋势会给人们的生活带来哪些不利的影响。(答出两点)
(2 分)
答:
结合下面材料以及你所知道的有关“狼”的知识或故事进行探究,多角度阐述你对“狼” 的认识。(3 分)
【材料一】狼,犬科,耳竖立,尾下垂,性凶残,往往结群伤害禽畜。—《汉语言大词典》
【材料二】 在许多情况下,狼如果不是被逼得走投无路或者饥饿、生病,它是不会主动攻击人类的。 ——《科技文萃》
【材料三】1907 年美国开巴高原一片葱绿,美丽的鹿在林间嬉戏,可常常被贪婪的狼暗算。当地人恨透了狼,用了 25 年的时间,消灭了狼和一切鹿的天敌,开巴高原成了鹿的“自由王国”,鹿大量的繁殖。不久,鹿吃光了所有能吃的绿色植物,整个高原,绿色消退,枯黄蔓延…… 后来美国很多地区开始了“请回狼先生”的工程。——《作恶的鹿与冤屈的狼》
【材料四】一个猎人说:“一次,我追捕一只带有两只小崽的母狼,它跑得不快,因为小狼脚 力不健。我和狼的距离渐渐的缩短,母狼转头向一座巨大的沙丘爬去。我很吃惊。通常狼在危急时,会在草木茂盛处兜圈子,借复杂地形伺机脱逃。如果爬向沙坡,狼虽然爬得快,但人一
旦爬上坡顶,就一览无余,狼就再也跑不掉了。我击毙了母狼,又在一堆干骆驼粪中找到了
2011 年
4.85 万辆
2012 年
8.40 万辆
两只小狼。我才恍然大悟,那只母狼是为了保护它的幼崽,爬坡延迟我的速度,赢得了掩藏儿 女的时间,并用全力向相反方向奔跑,以一死换回孩子的生。”
——《母狼的智慧》
二、阅读理解(共 44 分)
(一)阅读《斜塔上的实验》(节选),完成 7—11 题。(共 14 分)
伽利略拒绝停止他的实验,因此他们就决定将威胁付诸行动。与亚里士多德的教导相反, 伽利略认为,如果两个不同重量的物体同时从同一高度落下,就会同时落地。这些教授认为, 这完全是胡说八道。“除了傻瓜,没有人会相信一根羽毛同一颗炮弹能以同样速度通过空间下降。”现在正是揭穿伽利略的荒唐,叫他永世不得翻身的时候了。他们要让他在大学的全体教授和学生面前当场出丑,使他愚笨的学说当场被揭穿。
伽利略很乐于接受这个挑战。为这次“表演”选定的地点是比萨斜塔。指定的日期到了, 教授们穿着他们的紫色丝绒长袍,整队走到塔前。学生们和镇上的很多人则走在这些人的前面。 大家吵吵嚷嚷,兴高采烈,准备看伽利略出洋相,对他的人品宣判死刑。
当伽利略一步一步爬上斜塔时,大家都嘘他,他一只手拿着一个 10 磅重的铅球,另一只
手拿着一个 1 磅重的铅球。时间到了,伽利略让两个铅球从塔顶同时落下。大家先是一阵嘲弄的哄笑——然后随之是大吃一惊的窃窃私语。难以相信的事情真的发生了!两个重量不同的铅球,同时从塔顶下落,同时越过空中,同时落到地上。
用简要的语言概括选段的主要内容。(2 分)
伽利略用实验证明了他的理论。请根据选文内容,用准确简洁的语言阐述这一理论的具体 内容。(2 分)
那帮教授和伽利略都同意到比萨斜塔上去进行实验,他们各自怀的目的是什么? (4 分)
伽利略:
那帮教授:
“兴高采烈”是一个褒义词,可选文却用来形容那些嘲笑伽利略的人,你认为这样使用词语合适吗?请结合语境谈谈你的看法。(3 分)
伽利略临终前说的最后一句话是:追求科学,需要特殊的勇气,请结合语段,概括伽利略 “特殊的勇气”表现在哪些方面。(3 分)
(二)阅读文言文《三峡》,完成 12—16 题。(共 14 分)
三峡郦道元
自三峡七百里中,两岸连山,略无阙处。重岩叠嶂,隐天蔽日,自非亭午夜分,不见曦月。至于夏水襄陵,沿溯阻绝。或王命急宣,有时朝发白帝,暮到江陵,其间千二百里, 虽乘奔御风,不以疾也。春冬之时,则素湍绿潭,回清倒影。绝巘多生怪柏,悬泉瀑布,飞漱其间,清荣峻茂,良多趣味。每至晴初霜旦,林寒涧肃,常有高猿长啸,属引凄异,空谷传响, 哀转久绝。故渔者歌曰:“巴东三峡巫峡长,猿鸣三声泪沾裳。”
解释下列加点的词。(4 分)
用现代汉语翻译下列句子。(4 分)
①自非亭午夜分,不见曦月。
②素湍绿潭,回清倒影。
文章写三峡春冬景色时,既描写了“ ”的静景,也描写了“ ”的动景,动静结合,相得益彰。(2 分) 15.从全文看,结尾引用渔者歌谣的作用是什么?(2 分)
总结三峡的景物特点,给下面的对联补出上联。(2 分)
,天高地厚华夏情。
①沿溯.阻绝(
)
②虽乘奔.御风(
)
③属引.凄异(
)
④哀转久绝.(
)
(三)阅读林清玄《野姜花》一文,完成 17-21 题。(16 分)
野姜花林清玄
⑴在通化市场散步,拥挤的人潮中突然飞出来一股清气,使人心情为之一爽;循香而往,发现有一位卖花的老人正在推销他从山上采来的野姜花,每一把有五枝花,一把十块钱。
⑵老人说他的家住在山坡上,他每天出去种作的时候,总要经过横生着野姜花的坡地,从来不觉得野姜花有什么珍贵。只觉得这种花有一种特别的香。今年秋天,他种田累了, 依在村旁午睡, 睡醒后发现满腹的香气,清新的空气格外香甜。老人想:这种长在野地里的香花,说不定有人喜欢,于是他剪了一百把野姜花到通化街来卖,总在一小时内就卖光了,老人说:“台北爱花的人真不少,卖花比种田好赚哩!”
⑶ 我买了十把野姜花,想到这位可爱的老人,也记起买野花的人可能是爱花的,可能其中也深埋着一种甜蜜的回忆;就像听一首老歌,那歌已经远去了,声音则留下来,每一次 听老歌,我就想起当年那些同唱一首老歌的朋友,他们的星云四散,使那些老歌更显得韵味深 长。
⑷第一次认识野姜花的可爱,是许多年前的经验,我们在木栅醉梦溪散步,一位少女 告诉我:“野姜花的花像极了停在绿树上的小白蝴蝶,而野姜花的叶则像船一样,随时准备出 航向远方。”然后我们相偕坐在桥上,把摘来的野姜花一瓣瓣飘下溪里,真像蝴蝶翩翩;将叶 子掷向溪里,平平随溪水流去,也真像一条绿色的小舟。
⑸ 记忆如花一样,温暖的记忆则像花香,在寒冷的夜空也会放散。
⑹我把买来的野姜花用一个巨大的陶罐放起来,小屋里就被香气缠绕,出门的时候, 香气像远远的拖着一条尾巴,走远了,还跟随着。我想到,即使像买花这样的小事,也有许多珍贵的经验。
⑺有一次赶火车要去见远方的友人,在火车站前被一位卖水仙花的小孩拦住,硬要叫人买花,我买了一大束水仙花,没想到那束水仙花成为最好的礼物,朋友每回来信都提起那 束水仙,说:“没想到你这么有心!”
⑻又有一次要去看一位女长辈,这位老妇年轻时曾有过美丽辉煌的时光,我走进巷子时突然灵机一动,折回花店买了一束玫瑰,一共九朵。我说:“青春长久。”竟把她激动得 眼中含泪,她说:“已经有十几年的时间没有人送我玫瑰了,没想到,真是没想到还有人送我 玫瑰。”说完她就轻轻啜泣起来,我几乎在这种心情中看岁月蹑足如猫步,无声悄然走过,隔 了两星期我去看她,那些玫瑰犹未谢尽,原来她把玫瑰连着花瓶冰在冰箱里,想要捉住青春的 最后,看得让人心疼。
⑼每天上班的时候,我会路过复兴甫路,就在复兴南路和南京东路的快车道上,时常有一些卖玉兰花的人,有小孩、有少女,也有中年妇人,他们将四朵玉兰花串成一串,车子经过时就敲着你的车窗说:“先生,买一串香的玉兰花。”使得我每天买一串玉兰花成为习惯,我喜欢那样的感觉——有人敲车窗卖给你一串花,而后天涯相错,好像走过一条乡村的道路, 沿路都是花香鸟语。
⑽因此,我总是感谢那些卖花的人,他们和我原来都是不相识的,因为有了花魂, 我们竟可以在任何时地有了灵犀一点,小小的一把花想起来自有它的魅力。
⑾当我们在随意行路的时候,遇到卖花的人,也许花很少的钱买一把花,有时候留着 自己欣赏,有时候送给朋友,不论怎么样处理,总会值回花价的吧!
野姜花有哪些特点?根据文意简要回答。(4 分)
下列句子极富表现力,请结合上下文作简要赏析。(3 分)
我把买来的野姜花用一个巨大的陶罐放起来,小屋里就被香气缠绕,出门的时候,香气就像远 远的一条尾巴,还跟随着。
如何理解“记忆如花一样,温暖的记忆则像花香,在寒冷的夜空也会放散”这句话的含义。(3 分)
文章题目是野姜花,为什么还在写水仙、玫瑰和玉兰花呢?(3 分)
作者对生活有怎样的感悟?请结合文意简要回答。(3 分)
三、作文(共 50 分)
阅读下列文字,按要求作文。
请以 “这样多好”为题,写一篇文章。
要求:① 除诗歌、戏剧外,文体不限;② 要突出自己的体验和感悟,不得抄袭;
③不少于 500 字;④ 文中不能出现真实的地名、校名和人名。题目:
100
200
300
400
500
600
700
800
七年级语文试卷答案
5、(1)①近四年来,私家车的销售量逐年增长;②2011 年、2012 年私家车销售量增长迅猛。
(其他答案亦可)
(2)①私家车的增加使空气污染更加严重。生活环境日益恶化;②私家车的剧增使城市道路更加拥堵,交通状况更加严峻。(意思对即可)(共 4 分,答对其中 1 点得 1 分,意思对即可) 6、要恰当利用材料形成自己的观点。[示例]①.我们一般认为狼凶残、贪婪等,是一种片面的、 不公正的认识,如《科技文萃》说狼一般不会主动攻击人类。②.在自然中,狼对维持生态平
衡有着重要的作用,如美国开巴高原就“请回狼先生”,来使高原重现绿色。③.狼也是一种聪明、有亲情的动物。如《母狼的智慧》中,母狼骗过老猎人,以自己的死换回孩子的生。(答 对 1 点给 1 分)
(一)
(三)
17、①花像小白蛱蝶,叶则像船,(1 分)写出花的外形美丽(1 分)②满腹的香气,格外香甜,(1 分)写出了野姜花的芳香;(1 分)③横生在坡地(1 分),不觉的珍贵,写出了野姜花不被人重视。(1 分)(答出 4 点即可)
18、比喻,(1 分)写出花香的迷人持久,(1 分)表达了作者的喜爱之情。(1 分)
19、这句话运用了比喻修辞手法,将记忆比成花,将温暖的记忆比成花香(1 分).,形象地写出了记忆的美好,令人流连(1 分),在孤独寂寞抑郁的处境中,这种美丽的回忆会伴随我们,帮助我们驱走孤寂伤感谢,带来丝丝幸福(1 分)
20、这三种花和野姜花一样都给人带来快乐美好,这三种花各引出一个故事,丰富了文章的内容,升华了主旨。(答出 1 点 2 分,答出 2 点满分)
21、善于发现和欣赏生活中的美好,珍惜生活中的美好和感动,要善于将美好和情谊传递。(每 点 1 分)
22、作文评分标准,参照中考评分标准。
相关试卷
这是一份人教部编版九年级语文上册 第一学期期末考试复习质量综合检测试题测试卷及答案 (61),共10页。试卷主要包含了语文积累与综合运用,阅读,写作,卷面书写等内容,欢迎下载使用。
这是一份人教部编版八年级语文上册 第一学期期末考试复习质量综合检测试题测试卷 (61),共6页。试卷主要包含了语文积累及运用,阅读,作文等内容,欢迎下载使用。
这是一份人教部编版七年级语文上册第一学期期末复习质量综合检测试题测试卷 (61),共15页。试卷主要包含了积累与运用,古诗文阅读,现代文阅读,作文等内容,欢迎下载使用。