2022届青海省西宁市大通回族土族自治县高三上学期9月开学摸底考试化学试题 PDF版含答案
展开青海省西宁市大通县2024届高三上学期开学摸底考试 化学 PDF版含解析: 这是一份青海省西宁市大通县2024届高三上学期开学摸底考试 化学 PDF版含解析,文件包含青海省西宁市大通县2024届高三上学期开学摸底考试化学pdf、青海省西宁市大通县2024届高三上学期开学摸底考试化学答案和解析pdf等2份试卷配套教学资源,其中试卷共10页, 欢迎下载使用。
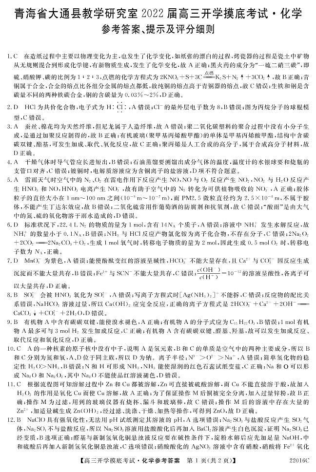
2022届青海省西宁市大通回族土族自治县高三上学期9月开学摸底考试化学试题 PDF版含答案: 这是一份2022届青海省西宁市大通回族土族自治县高三上学期9月开学摸底考试化学试题 PDF版含答案,文件包含22016C-化学pdf、22016C-化学dapdf等2份试卷配套教学资源,其中试卷共8页, 欢迎下载使用。
青海省西宁市大通回族土族自治县2022-2023学年高三下学期开学摸底考试化学试卷(Word版含答案): 这是一份青海省西宁市大通回族土族自治县2022-2023学年高三下学期开学摸底考试化学试卷(Word版含答案),文件包含青海省西宁市大通回族土族自治县2022-2023学年高三下学期开学摸底考试化学试卷docx、高三化学答案pdf等2份试卷配套教学资源,其中试卷共14页, 欢迎下载使用。

