


还剩9页未读,
继续阅读
兴宁市沐彬中学高一历史竞赛试题
展开相关试卷
广东省兴宁市齐昌中学2022-2023学年高一下学期3月阶段性考试历史试题:
这是一份广东省兴宁市齐昌中学2022-2023学年高一下学期3月阶段性考试历史试题,文件包含2022-2023学年度高一第二学期历史第一次阶段考试答案docx、2022-2023学年度高一第二学期历史第一次阶段考试卷pdf等2份试卷配套教学资源,其中试卷共9页, 欢迎下载使用。
2021-2022学年广东省梅州市兴宁市沐彬中学高二(下)期中历史试卷(word版含解析):
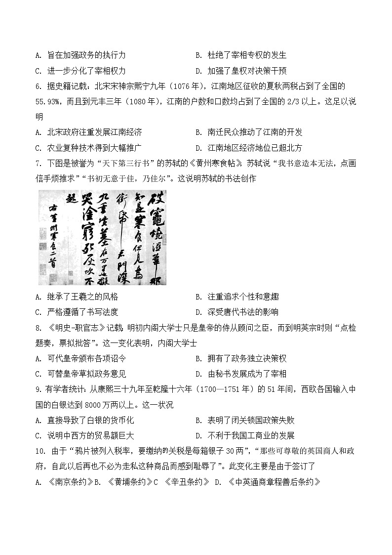
这是一份2021-2022学年广东省梅州市兴宁市沐彬中学高二(下)期中历史试卷(word版含解析),共15页。试卷主要包含了单选题,材料解析题等内容,欢迎下载使用。
广东省兴宁市沐彬中学2022-2023学年高二上学期第二次月考历史试题卷:
这是一份广东省兴宁市沐彬中学2022-2023学年高二上学期第二次月考历史试题卷,共11页。试卷主要包含了请将答案正确填写在答题卡上等内容,欢迎下载使用。