







2019年广西南宁市南宁 高考化学一模试卷 (共3份打包)
展开【答案】
1. A2. C3. A4. B5. D6. B7. C
8. +6 充分粉碎矿石 b 2A1+MO3− 高温 M+Al2O3 90% 母液中杂质的浓度增大,影响产品纯度 (NH4)2CO3和(NH4)2SO3 MnS2+9ClO−+6OH−=MO42−+9Cl−+2SO42−+3H2O
9. △H4=△H1+△H3−2△H2 > 8×10−4ml/(L⋅min) 20% 9 1.3×10−3 AD c(NH4+)=c(I−)>c(H+)=c(OH−)
10. (1)1s22s22p63s23p63d9;N>O>S;
(2)sp3;配位键、离子键;
(3)2NA;C22−;
(4)CuSO4和Cu(NO3)2均为离子晶体,SO42−所带电荷比NO3−大,故CuSO4晶格能较大,熔点较高;
(5)(14,14,14);Cu;
(6)12;74%。
11. 分液漏斗 A BC B A 4Fe(OH)2+O2+2H2O=4Fe(OH)3 铁粉可能随着溶液被压入右边的三颈瓶中 蒸发浓缩,冷却结晶,过滤 49% ACD
【解析】
1. 解:A.蛋白质胶体可发生聚沉,则卤水煮豆腐是Mg2+、Ca2+等使蛋白质胶体发生凝聚过程,故A正确;
B.人体无纤维素酶,纤维素在人体内不水解,故B错误;
C.油脂和蛋白质不能得到乙醇,糖类可用来酿酒,故C错误;
D.煤经过气化生成水煤气,液化生成甲醇,都是化学变化,故D错误;
故选:A。
A.加入电解质可使蛋白质胶体发生聚沉;
B.纤维素在人体内不水解;
C.油脂和蛋白质不能得到乙醇;
D.没有新物质生成的是物理变化。
本题考查有机物的结构与性质、胶体聚沉、镁的气化和液化等,为高频考点,把握物质性质的关系为解答的关键,侧重分析与应用能力的考查,注意有机反应及化学与生活的联系,题目难度不大。
2. 解:A.MnO2+4HCl(浓)− △ MnCl2+Cl2↑+2H2O,当生成1ml氯气,转移的电子数均为2NA,KClO3+6HCl(浓)=KCl+3Cl2↑+3H2O,当生成1ml氯气,转移的电子数均为53NA,故A错误;
B.1个水分子最多可形成4个氢键,但每个氢键被两个水分子共用,所以1ml最多形成2NA,故B错误;
C.常温下,pH=2的溶液中氢离子浓度为0.01ml/L,故1L溶液中氢离子的物质的量为0.01ml,即硫酸和水电离的H+总数为0.01NA,故C正确;
D.NO2与N2O4的最简式均为NO2,故46g混合物中NO2的物质的量为1ml,含3NA个原子,故D错误;
故选:C。
A.浓盐酸和MnO2反应制备氯气,氯元素均由−1价变为0价;而盐酸和KClO3反应,是氯元素的归中反应;
B.1mlH2O可形成2 ml氢键;
C.常温下,pH=2的溶液中氢离子浓度为0.01ml/L;
D.NO2与N2O4的最简式均为NO2。
本题考查了物质的量和阿伏伽德罗常数的有关计算,掌握公式的运用和物质的结构是解题关键,注意均摊法计算氢键个数,题目难度中等。
3. 解:A.分子式为C3H6Cl2的有机物可以看作C3H8中的两个氢原子被两个氯取代,碳链上的3个碳中,两个氯取代一个碳上的氢,有两种:CH3−CH2−CHCl2(取代那面甲基上的氢原子时一样)、CH3−CCl2−CH3,分别取代两个碳上的氢,有两种:CH2Cl−CH2−CH2Cl(两个边上的),CH2Cl−CHCl−CH3(一中间一边上),共有四种,故A正确;
B.乙烯和溴发生加成反应生成1,2−二溴乙烷,1,2−二溴乙烷和四氯化碳互溶,所以二者混合不分层,故B错误;
C.乙醇燃烧生成二氧化碳和水,该反应为氧化反应,所以乙醇发生氧化反应不一定生成乙醛,故C错误;
D.合成材料方便人类生活,所以不能禁止使用,应该合理使用,故D错误;
故选:A。
A.两个氯原子可以在同一个碳原子上,可以在不同碳原子上;
B.乙烯和溴发生加成反应生成1,2−二溴乙烷,有机溶质易溶于有机溶剂;
C.乙醇被氧化可能生成二氧化碳和水;
D.合成材料方便人类生活。
本题考查有机物结构和性质,明确官能团及其性质关系是解本题关键,侧重考查卤代烃和烯烃、醇的性质,C为解答易错点,题目难度不大。
4. 解:因X与Y、Z位于相邻周期,短周期元素X、Y、Z的原子序数依次递增,则X可能为第二周期的元素,即Y、Z位于第三周期,Z原子最外层电子数是X原子内层电子数的3倍或者Y原子最外层电子数的3倍,则Z的最外层电子数为2×3=6,即Z为硫,Y的最外层电子数为63=2,即为镁元素,再由原子的最外层电子数之和为13,则X的最外层电子数为13−2−6=5,即X为氮元素;
A、X的氢化物为氨气,氨气和水反应生成一水合氨,在水中电离生成按很离子合氢氧根离子,则溶液显碱性,故A错误;
B、Y的氧化物为氧化镁,是由镁离子和氧离子构成,则属于离子化合物,故B正确;
C、Z的氢化物为硫化氢,硫元素的化合价为最低价,具有较强的还原性,其水溶液在空气中存放易被氧化,故C错误;
D、N、S的最高价氧化物对应的水化物为硝酸和硫酸,都属于强酸,故D错误;
故选:B。
X与Y、Z位于相邻周期,短周期元素X、Y、Z的原子序数依次递增,则X可能为第二周期的元素,即Y、Z位于第三周期,Z原子最外层电子数是X原子内层电子数的3倍或者Y原子最外层电子数的3倍,则Z的最外层电子数为2×3=6,即Z为硫,Y的最外层电子数为63=2,即为镁元素,再由原子的最外层电子数之和为13,则X的最外层电子数为13−2−6=5,即X为氮元素;
A、利用氨气与水反应即氨水的电离来分析;
B、利用氧化镁的构成微粒来分析;
C、利用硫化氢中硫元素的化合价来分析其性质;
D、X的最高价氧化物对应的水化物为硝酸,Z的最高价氧化物对应的水化物为硫酸.
本题考查学生利用元素的位置及原子的最外层电子数和内层电子数的关系来推断元素,利用X为第二周期元素为突破口是解答本题的关键,学生应熟悉元素化合物知识来解答此类习题.
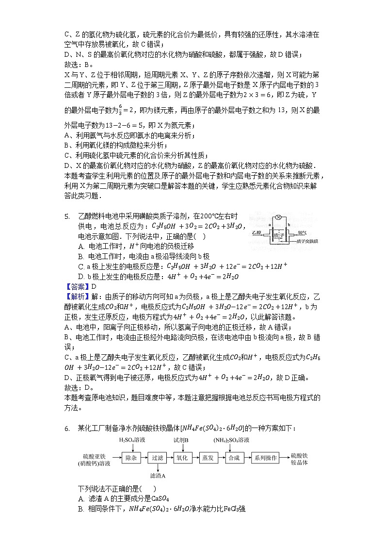
5. 解:由质子的移动方向可知a为负极,a极上是乙醇失电子发生氧化反应,乙醇被氧化生成CO2和H+,电极反应式为C2H5OH+3H2O−12e−=2CO2+12H+,b为正极,发生还原反应,电极方程式为4H++O2+4e−=2H2O,以此解答该题。
A、电池中,阳离子向正极移动,所以氢离子向电池的正极迁移,故A错误;
B、电池工作时,电流由正极经外电路流向负极,在该电池中由b极流向a极,故B错误;
C、a极上是乙醇失电子发生氧化反应,乙醇被氧化生成CO2和H+,电极反应式为C2H5OH+3H2O−12e−=2CO2+12H+,故C错误;
D、正极氧气得到电子被还原,电极反应式为4H++O2+4e−=2H2O,故D正确。
故选:D。
本题考查原电池知识,题目难度中等,本题注意把握根据电池总反应书写电极方程式的方法。
6. 【分析】
本题考查物质分离和提纯,为高频考点,涉及物质分离和提纯方法选取、晶体获取方法、氧化还原反应等知识点,明确反应原理是解本题关键,知道流程图中发生的反应及基本操作方法,题目难度中等。
【解答】
A、硫酸钙微溶于水,滤渣A主要成分是硫酸钙,故A正确;
B、NH4+水解生成H+,抑制Fe3+的水解生成氢氧化铁胶体,所以氯化铁净水能力比硫酸铁铵强,故B错误;
C、“合成”中温度过高,会促进Fe3+的水解,生成硫酸铁铵的产率会降低,故C正确;
D、硫酸铁铵的溶解度随温度降低而减小,宜采用结晶法提纯,所以“系列操作”包括蒸发浓缩、降温结晶、过滤、洗涤、干燥等操作,故D正确;
故选B。
7. 解:A.a点溶液中pH=1.85,则溶液中c(H+)=10−1.85ml/L,H2A的一级电离平衡常数为Ka1=c(H+)c(HA−)c(H2A)=10−1.85,所以c(H+)=Ka1,表明溶液中c(NaHA)=c(H2A),若恰好是10mL NaOH,当不考虑HA−与H2A的水解或电离时,有c(NaHA)=c(H2A),但H2A的电离大于HA−的水解,则平衡时c(H2A)
C.H2A的二级电离平衡常数为Ka2=c(H+)c(A2−)c(HA−)=10−7.19,c点溶液的pH=7.19,即溶液中c(H+)=10−7.19ml/L,则c(H+)=Ka2,表明溶液中c(A2−)=c(HA−),故C正确;
D.d点为加入NaOH溶液40mL,此时溶液中恰好生成Na2A,为第二个滴定终点,此时Na2A水解使溶液显碱性,溶液的pH为9.85,发生水解的方程式为A2−+H2O⇌HA−+OH−,则A2−水解平衡常数Kℎ1=c(HA−)c(OH−)c(A2−)=KwKa2=10−1410−7.19=10−6.81,故D错误。
故选:C。
本题考查弱电解质的电离平衡,滴定原理,根据平衡常数和图象分析,牢牢把握守恒思想是解题的关键,题目难度中等.
8. 解:(1)Na2MO4⋅2H2O中钠元素+1价,氧元素−2价,化合物中元素化合价代数和为0,则M元素化合价为+6;
故答案为:+6;
(2)①增大空气量、充分粉碎矿石可以提高焙烧效率;焙烧后的尾气中含有SO2,SO2为酸性氧化物,可用碱液吸收,ac可以作为吸收剂,b不可以;
故答案为:充分粉碎矿石;b;
②MO3也可以利用铝热反应回收金属钼,则为Al置换MO3,反应为:2A1+MO3− 高温 M+Al2O3;
故答案为:2A1+MO3− 高温 M+Al2O3;
③碱浸时发生反应:MO3+Na2CO3=Na2MO4+CO2↑,气体A为CO2,其电子式为:;
已知Ksp(BaCO3)=1.0×10−9、Ksp(BaMO4)=4.0×10−8,当BaMO4开始沉淀时,溶液中c(Ba2+)=4.0×10−80.4ml/L=1×10−7ml/L,此时溶液中c(CO32−)=1.0×10−91×10−7ml/L=0.01ml/L,故CO32−的去除率是0.1ml/L−0.01ml/L0.1ml/L×100%=90%;
故答案为:; 90%;
④Na2MO4溶液重结晶得到的母液可以在下次重结晶时重复使用,母液中杂质的浓度增大,影响产品纯度,故达到一定次数后必须净化处理;钼酸铵[(NH4)2MO4]和氢氧化钠反应得到氨气,途径Ⅰ所产生的气体有SO2和CO2,一起通入水中,得到正盐为(NH4)2CO3和(NH4)2SO3;
故答案为:母液中杂质的浓度增大,影响产品纯度;(NH4)2CO3和(NH4)2SO3;
(3)在途径Ⅱ中:氧化时反应为:MnS2+9ClO−+6OH−=MO42−+9Cl−+2SO42−+3H2O;
故答案为:MnS2+9ClO−+6OH−=MO42−+9Cl−+2SO42−+3H2O。
根据流程利用钼精矿(主要成分是MS2)制备钼酸钠有两种途径:
途径Ⅰ是先在空气中灼烧生成MnO3,反应为:2MS2+7O2− 高温 2MO3+4 SO2,得到对环境有污染的气体SO2,用碱液可以吸收,然后再用纯碱溶液溶解MnO3,发生反应:MO3+Na2CO3=Na2MO4+CO2↑,得到钼酸钠溶液,最后结晶得到钼酸钠晶体,
途径Ⅱ是直接用NaClO溶液在碱性条件下氧化钼精矿得到钼酸钠溶液,反应为MnS2+9ClO−+6OH−=MO42−+9Cl−+2SO42−+3H2O,结晶后得到钼酸钠晶体,据此分析作答。
本题考查了物质制备流程和方案的分析判断,物质性质的应用,题干信息的分析理解,操作步骤的注意问题和基本操作方法是解题关键,需要学生有扎实的基础知识的同时,还要有处理信息应用的能力,综合性强,题目难度较大。
9. 解:(1))①I2(g)⇌2I(g)△H1
②HI(g)⇌I(g)+H(g)△H2
③H2(g)⇌2H(g)△H3
④I2(g)+H2(g)⇌2HI(g)△H4
根据盖斯定律②×2−③+④计算①I2(g)⇌2I(g)的焓变△H1=2△H2−△H3+△H4,即△H4=△H1+△H3−2△H2,
故答案为:△H4=△H1+△H3−2△H2;
(2)由图可知,A点时反应正向进行,即v正>v逆;碘单质的转化率为0.4,则△n(I2)=0.01ml×0.4=0.004ml,v(I2)=△c△t=△nV⋅△t=0.004ml2L×5min=4×10−4ml/(L⋅min),由I2(g)+H2(g)⇌2HI(g)可知v(HI)=2v(I2)=8×10−4ml/(L⋅min),
故答案为:>;8×10−4ml/(L⋅min);
(3)反应三段式I2(g)+H2(g)⇌2HI(g)
起始量(ml) 0.01 0.01 0
变化量(ml)0.006 0.006 0.012
平衡量(ml)0.004 0.004 0.012
则达到平衡状态时,氢气的物质的量分数=×100%=20%;
平衡分压p(I2)=p(H2)=×436kpa=87.2kPa、p(HI)=436kPa−87.2kPa×2=261.6kPa,所以Kp4=p2(HI)p(H2)⋅p(I2)=(261.6kPa)2(87.2kPa)×(87.2kPa)=9;
由于反应②×2−③+④=①,则Kp1=Kp22⋅Kp4Kp3,则Kp2=Kp1⋅Kp3Kp4=2.00×8×10−69=1.3×10−3,
故答案为:20%;9;1.3×10−3;
A.反应达平衡前,气体颜色在变,颜色不再变化,则说明反应达平衡,故A正确;
B.由于此反应的反应物和生成物均为气体,即体系中气体的总质量不变,而此反应前后气体的物质的量也不变,所以气体的平均相对分子质量始终不变,即不能说明反应体系达到平衡状态,故B错误;
C.由于反应物均为气体,且反应前后质量守恒,且容器为恒容的容器,所以气体密度始终不变,即气体密度不变不能说明反应是否达平衡,故C错误;
D.化学变化过程中伴随着能量的变化,所以温度不再变化说明反应体系达到平衡状态,故D正确,
故选:AD;
(5)HI是一种强酸,一水合氨是弱碱,常温下将1.0ml⋅L−1的HI溶液和 a ml⋅L−1的氨水等体积混合后,溶液呈中性即c(H+)=c(OH−),电荷守恒关系为c(H+)+c(NH4+)=c(I−)+c(OH−),则c(NH4+)=c(I−),故以c(NH4+)=c(I−)>c(H+)=c(OH−),
故答案为:c(NH4+)=c(I−)>c(H+)=c(OH−)。
(1)①I2(g)⇌2I(g)△H1
②HI(g)⇌I(g)+H(g)△H2
③H2(g)⇌2H(g)△H3
④I2(g)+H2(g)⇌2HI(g)△H4
根据盖斯定律②×2−③+④计算①I2(g)⇌2I(g)的焓变△H1;
(2)由图可知,A点时反应正向进行,碘单质的转化率为0.4,则△n(I2)=0.01ml×0.4=0.004ml,根据v=△c△t计算v(I2),结合反应的速率之比等于计量数之比求出v(HI);
(3)根据反应三段式计算达到平衡状态时氢气的物质的量,将平衡分压代入Kp4表达式Kp4=p2(HI)p(H2)⋅p(I2)中计算Kp4;由于反应②×2−③+④=①,即Kp1=Kp22⋅Kp4Kp3,则Kp2=Kp1⋅Kp3Kp4;
(4)反应达到平衡状态时,正逆反应速率相等,各物质的浓度、百分含量不变,以及由此衍生的一些量也不发生变化,解题时要注意,选择判断的物理量,随着反应的进行发生变化,当该物理量由变化到定值时,说明可逆反应到达平衡状态;
(5)HI是一种强酸,一水合氨是弱碱,常温下将1.0ml⋅L−1的HI溶液和 a ml⋅L−1的氨水等体积混合后,溶液呈中性,此时溶质为NH4I和氨水,根据电荷守恒c(H+)+c(NH4+)=c(I−)+c(OH−),因为液呈中性,则c(H+)=c(OH−),所以c(NH4+)=c(I−),据此进行分析。
本题考查盖斯定律的应用、化学平衡常数及计算、化学平衡状态的判定、反应速率计算、图象分析以及三段式计算的应用、离子浓度大小比较等知识,侧重考查学生分析能力和计算能力,注意理解掌握平衡常数及其应用,注意电解质溶液中电荷守恒、物料守恒的应用,题目难度中等。
10. 【分析】
本题是对物质结构与性质的综合考查,涉及核外电子排布、电离能、杂化轨道、化学键、等电子体、离子晶体性质、晶胞结构与计算等,注意同周期第一电离能异常情况,(6)中计算关键明确微粒距离与晶胞棱长关系,注意识记常见晶胞结构特点。
【解答】
(1)阳离子为Cu2+,Cu原子核外电子数为29,阳离子的基态核外电子排布式为:1s22s22p63s23p63d9,
原子形成阳离子时,先失去高能层中电子,同一能层先失去高能级中电子;同主族自上而下元素第一电离能减小,N元素原子2p轨道为半充满稳定状态,第一电离能高于同周期相邻元素的,故第一电离能为:N>O>S,
故答案为:1s22s22p63s23p63d9;N>O>S;
(2)NH3中N原子形成3个N−H,含有1对孤对电子,杂化轨道数目为4,N原子采取sp3杂化;[Cu(NH3)4]2+与NO3−形成离子键,Cu2+与NH3形成配位键,NH3中N原子与H原子之间形成极性键,
故答案为:sp3;配位键、离子键;
(3)CN−与N2互为等电子体,CN−中C、N之间形成C≡N三键,三键含有1个σ键、2个π键,1ml CN‑中含有的2mlπ键,1ml CN‑中含有的π键数目为:2NA;将N原子用碳原子与1个单位负电荷替换可得到与CN−互为等电子体的一种离子:C22−,
故答案为:2NA;C22−;
(4)CuSO4和Cu(NO3)2均为离子晶体,SO42−所带电荷比NO3−大,故CuSO4晶格能较大,熔点较高,
故答案为:CuSO4和Cu(NO3)2均为离子晶体,SO42−所带电荷比NO3−大,故CuSO4晶格能较大,熔点较高;
(5)晶胞原子坐标参数A为(0,0,0)、B为(1,0,0),C为(12,12,12),如图中坐标系,A为处于坐标系中的原点(定义为O),则C处于晶胞体心位置,A、D、C的连线处于体对角线上,且D处于A、C连线的中点位置,故D到晶胞左侧面距离为14、到晶胞前面的距离为14,到晶胞下底面距离为14,故D的参数为(14,14,14);晶胞中白色球数目=1+8×18=2,黑色球数目=4,二者数目之比为1:2,而化学式为Cu2O,故黑色球为Cu原子、白色球为O原子,即D表示Cu原子,
故答案为:(14,14,14);Cu;
(6)金属铜是面心立方最密堆积方式,Cu原子处于顶点与面心,顶点Cu原子与面心Cu原子相邻,每个顶点为8个晶胞共用,每个面为2个晶胞共用,则晶胞中Cu原子配位数=3×82=12;设Cu原子半径为r,则晶胞棱长为22r,晶胞体积=(22r)3,晶胞中Cu原子数目=8×18+6×12=4,晶胞中Cu原子总体积=4×43πr3,该晶胞中Cu原子的空间利用率是=4×43πr3(22r)3×100%=74%,
故答案为:12;74%。
11. 解:(1)此实验目的是制备氢氧化亚铁,先用铁和稀硫酸反应制备硫酸亚铁,此反应在装置2中进行,稀硫酸是溶液,应盛放在分液漏斗中,即应盛放在1处D的分液漏斗中,
故答案为:分液漏斗;
(2)实验时,可关闭开关A,打开开关BC,打开分液漏斗活塞;待反应一段时间排尽空气后,再关闭开关B,打开开关A,可将生成的硫酸亚铁溶液排到右侧装置中生成氢氧化亚铁,防止发生4Fe(OH)2+O2+2H2O=4Fe(OH)3,
故答案为:A;BC; B; A; 4Fe(OH)2+O2+2H2O=4Fe(OH)3;
(3)本实验中应该用铁钉代替铁粉,可防止铁粉可能随着溶液被压入右边的三颈瓶中,故答案为:铁粉可能随着溶液被压入右边的三颈瓶中;
(4)①从摩尔盐水溶液中提取 (NH4)2SO4⋅FeSO4⋅6H2O晶体,应进行蒸发浓缩,冷却结晶,过滤,然后干燥,故答案为:蒸发浓缩,冷却结晶,过滤;
②反应的离子方程式为MnO4−+5Fe2++8H+=Mn2++5Fe3++4H2O,因为第一次与第二次、第三次相差较大,忽略不计,消耗高锰酸钾溶液的体积为25.02+24.982ml=25mL,根据离子反应方程式,得出:n[(NH4)2SO4⋅FeSO4⋅6H2O]=5n(KMnO4)=25×10−3×0.01×5ml,则250mL溶液中含有n[(NH4)2SO4⋅FeSO4⋅6H2O]=25×10−3×0.01×5×25025ml=1.25×10−2ml,
所以质量分数=1.25×10−2×39210×100%=×100%=49%,
A.第一次滴定前滴定管尖嘴有气泡,滴定结束无气泡,导致体积偏大,故A正确;
B.第一次实验结束时俯视刻度线读取酸性高锰酸钾溶液的体积,体积偏小,故B错误;
C.第一次滴定用的锥形瓶用待装液润洗过,消耗标准液体积偏大,故C正确;
D.第一次实验装高锰酸钾的滴定管清洗后没有润洗,则浓度偏小,体积偏大,故D正确。
故答案为:49%;ACD。
用图装置制备氢氧化亚铁并观察其颜色。提供化学药品:铁粉、稀硫酸、氢氧化钠溶液,结合装置分析可知,开启BC,关闭A,需要在三颈瓶2中加入铁单质,分液漏斗中是稀硫酸,利用反应生成氢气排净装置中的空气,可以收集C处的气体检验是否是纯净的氢气,将仪器中的空气排尽后,然后关闭B,开启AC,利用生成的氢气在装置2中压强增大,把硫酸亚铁溶液压入装置3的氢氧化钠溶液中,反应生成白色氢氧化亚铁白色沉淀,可观察到氢氧化亚铁的颜色为白色沉淀,
(1)分液漏斗中为稀硫酸,和装置2中的铁反应生成硫酸亚铁和氢气;
(2)利用反应生成氢气排净装置中的空气,可以收集C处的气体检验是否是纯净的氢气,将仪器中的空气排尽后,然后关闭B,开启AC,利用生成的氢气在装置2中压强增大,把硫酸亚铁溶液压入装置3的氢氧化钠溶液中,反应生成白色氢氧化亚铁白色沉淀;
(3)铁粉可能随着溶液被压入右边的三颈瓶中;
(4)①从摩尔盐水溶液中提取 (NH4)2SO4⋅FeSO4⋅6H2O晶体,应进行蒸发浓缩,冷却结晶,过滤,然后干燥;
②发生反应为MnO4−+5Fe2++8H+=Mn2++5Fe3++4H2O,结合离子方程式计算,且第一次实验数据误差较大,可舍弃。
本题考查了氢氧化亚铁制备,为高考常见题型,侧重考查学生的分析、实验和计算能力,注意把握滴定实验的注意问题和计算应用,注意掌握物质性质,实验过程的理解应用,题目难度中等。
广西省南宁市2020届-2022届高考化学三年模拟(二模)试题汇编-选择题: 这是一份广西省南宁市2020届-2022届高考化学三年模拟(二模)试题汇编-选择题,共16页。试卷主要包含了NA是阿伏加德罗常数的值等内容,欢迎下载使用。
广西省南宁市2020届-2022届高考化学三年模拟(二模)试题汇编-非选择题2: 这是一份广西省南宁市2020届-2022届高考化学三年模拟(二模)试题汇编-非选择题2,共13页。试卷主要包含了实验题,结构与性质等内容,欢迎下载使用。
广西省南宁市2020届-2022届高考化学三年模拟(二模)试题汇编-非选择题1: 这是一份广西省南宁市2020届-2022届高考化学三年模拟(二模)试题汇编-非选择题1,共23页。试卷主要包含了工业流程题,原理综合题,有机推断题等内容,欢迎下载使用。