


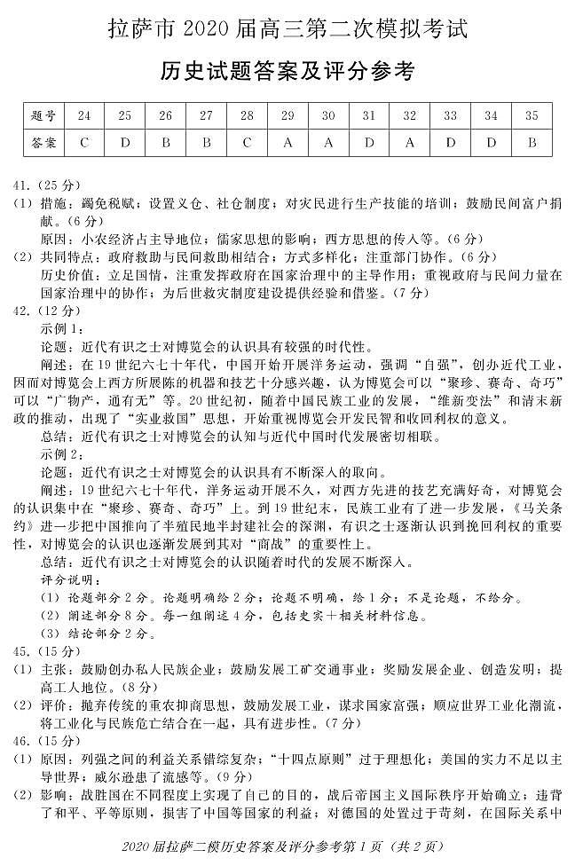
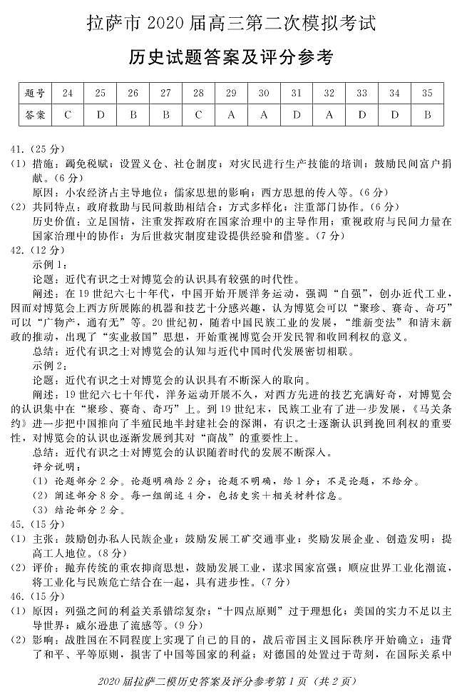
西藏拉萨市2020届高三第二次模拟考试文科综合历史试题 Word版含答案
展开2020黄冈中学高三6月第二次模拟考试文科综合历史试题含答案: 这是一份2020黄冈中学高三6月第二次模拟考试文科综合历史试题含答案试卷主要包含了读右图, 由此可知,1905 年,清政府宣布废科举,读下表,对此解读正确的是等内容,欢迎下载使用。
2021玉林、柳州高三第二次模拟考试文科综合历史试题含答案: 这是一份2021玉林、柳州高三第二次模拟考试文科综合历史试题含答案,文件包含广西玉林市柳州市2021届高三第二次模拟考试文科综合历史试题docx、历史答案doc等2份试卷配套教学资源,其中试卷共10页, 欢迎下载使用。
2021新余高三下学期第二次模拟考试文科综合历史试题含答案: 这是一份2021新余高三下学期第二次模拟考试文科综合历史试题含答案,共7页。试卷主要包含了朱朝时期蔡襄《荔枝谱》,下图所示是1954年的一幅年画等内容,欢迎下载使用。