高中物理人教版 (新课标)必修27.动能和动能定理课后作业题
展开
这是一份高中物理人教版 (新课标)必修27.动能和动能定理课后作业题,共6页。
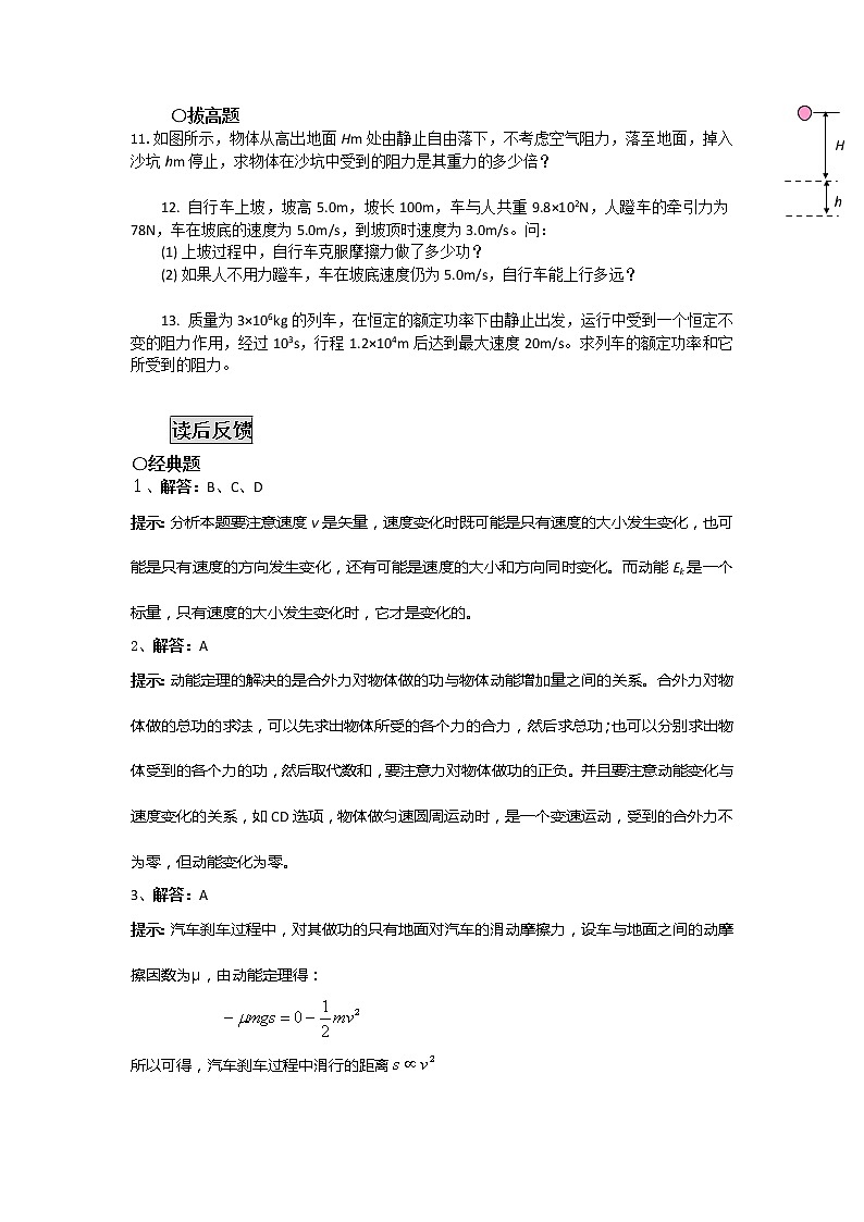
第七节 动能和动能定理○经典题1、下列关于一定质量的物体的速度和动能的说法中,正确的是:A.物体的速度发生变化,其动能一定发生变化B.物体的速度保持不变,其动能一定不变C.物体的动能发生变化,其速度一定变化D.物体的动能保持不变,其速度可能变化2、下列关于运动物体所受合外力做功和动能变化的关系正确的是:A.如果物体所受合外力为零,则合外力对物体做的功为零。B.如果合外力对物体做的功为零,则每个力对物体做的功一定为零。C.物体在合外力作用下做变速运动,动能一定发生变化D.物体的动能不变,所受合外力一定为零。3、一辆汽车以v1=6m/s的速度沿水平路面行驶时,急刹车后能滑行s1=3.6m,如果改以v2=8m/s的速度行驶时,同样情况下急刹车后滑行的距离s2为:A.6.4m B.5.6m C.7.2m D.10.8m4、速度为v的子弹,恰好可以穿透一块固定着的木板,如果子弹速度为2v,子弹穿透木板时阻力视为不变,则可穿透同样的木板:A.2块 B.3块 C.4块 D.1块○活巧题5.水平铁轨上停着一辆煤车,煤矿工人用水平力F推动矿车从静止开始运动了位移s后停止推车,煤车在轨道上又滑行了3s后停下来,那么矿车受到的阻力为;…………( )A.F B.F/2 C.F/3 D.F/46.某人将1.0kg的物体由静止向上提起1.0m,这时物体的速度是2m/s,则人对物体做的功是 。(g取10m/s2) 7、某人用手将质量为1kg的物体由静止向上提起1m,这时物体的速度为2m/s,则手对物体做的功为 J(g=10m/s2) 8、某人从12.5m高处向下抛出一质量为0.8kg的物体,物体落地时的动能是抛出时动能的11倍。不计空气阻力,g取10m/s2,则人抛出物体时,对物体所做的功为 。 ○创新题9、人从较高的地方跳到地面上容易造成骨折,一般成人胫骨的极限抗压强度为1.5×108N/m2,胫骨最小横截面积为3.2cm2,假若一质量为50kg的人从一定高度直膝双足落地,落地时其重心又约下降1cm。试计算一下,这个高度超过多少时,就会导致胫骨骨折? 10.某同学将2kg的铅球以8m/s的速度投出,成绩是6m,则该同学对铅球做的功是 。 ○拔高题11.如图所示,物体从高出地面Hm处由静止自由落下,不考虑空气阻力,落至地面,掉入沙坑hm停止,求物体在沙坑中受到的阻力是其重力的多少倍? 12. 自行车上坡,坡高5.0m,坡长100m,车与人共重9.8×102N,人蹬车的牵引力为78N,车在坡底的速度为5.0m/s,到坡顶时速度为3.0m/s。问:(1) 上坡过程中,自行车克服摩擦力做了多少功?(2) 如果人不用力蹬车,车在坡底速度仍为5.0m/s,自行车能上行多远? 13. 质量为3×106kg的列车,在恒定的额定功率下由静止出发,运行中受到一个恒定不变的阻力作用,经过103s,行程1.2×104m后达到最大速度20m/s。求列车的额定功率和它所受到的阻力。 读后反馈○经典题1、解答:B、C、D提示:分析本题要注意速度v是矢量,速度变化时既可能是只有速度的大小发生变化,也可能是只有速度的方向发生变化,还有可能是速度的大小和方向同时变化。而动能Ek是一个标量,只有速度的大小发生变化时,它才是变化的。2、解答:A提示:动能定理的解决的是合外力对物体做的功与物体动能增加量之间的关系。合外力对物体做的总功的求法,可以先求出物体所受的各个力的合力,然后求总功;也可以分别求出物体受到的各个力的功,然后取代数和,要注意力对物体做功的正负。并且要注意动能变化与速度变化的关系,如CD选项,物体做匀速圆周运动时,是一个变速运动,受到的合外力不为零,但动能变化为零。3、解答:A提示:汽车刹车过程中,对其做功的只有地面对汽车的滑动摩擦力,设车与地面之间的动摩擦因数为μ,由动能定理得:所以可得,汽车刹车过程中滑行的距离代入数据可得s2=6.4m4、解答:C提示:设子弹穿过木板的过程中受到的阻力为f,一块木板的厚度为d,对子弹穿透木板的过程用动能定理得:所以可得,子弹的速度变成2v时,它速度减为为零的过程中,位移变成了原来的4倍,即能穿透4块木板。5. 解答:C。提示:对煤车的全程运动分析可知,在运动过程中对车做功的力有两个:推力F和摩擦力f。对煤车运动的全过程用动能定理得 Fs-3fs=0所以,煤车运动过程中受到的阻力f=F/3。6. 解答:12J提示:物体上升过程中,对物体受力分析可知,对物体做功的有拉力和物体的重力,由动能定理得带入数据可得,人对物体做的功为 W=12J7、解答:12J提示:对物体上升过程分析,对物体做功的有手的拉力和物体的重力,对物体用动能定理:代入数据可得 W=12J8、解答:10J提示:人抛球过程中,对球由动能定理得: W=Ek球下落过程,对球做功得只有球得重力,对球用动能定理 mgh=11Ek-Ek所以,代入数据可得人抛球过程对球做得功为 W=10J分析本题时注意,手抛球时给球得力为一个变力,要用动能定理来求解。9、解答:0.97m提示:一般人的胫骨所能承受的最大压力为F=F0S=1.5×108×3.2×10-4N =4.8×104N设人从H高处落下,在下落过程中对人做功的有重力和地面对人的冲力,对人由动能定理得: 代入数据可得 H=0.97m10. 解答:64J提示:分析本题,需要注意的是:在铅球运动水平位移6m的过程中,该同学是不是一直对铅球有力的作用吗?不是!只有在铅球出手之前,他对铅球才做功,而且他对铅球做的功就是合外力对物体做的功。出手前,对铅球用动能定理11. 解答:提示:设物体落至地面时的速度为v,则由动能定理可得:第二个物理过程中物体受重力和阻力,同理可得:联立上式可得 12. 解答:(1)3700J (2)14.5m提示:(1)当人用力蹬车时,对自行车上坡应用动能定理,有 ,故自行车克服摩擦力做功=78×100JJJ=3700J。(2 ) 自行车上坡时所受的阻力为N=37N。当人不用力蹬车时,对自行车上坡应用动能定理,有 。所以,自行车能上行的距离为m≈14.5m。 13. 解答: P= 1.5×106W。提示:对列车在运行过程中应用动能定理,有;当列车速度达到最大时,有 P=Ff vm。由以上两式可得,列车所受到的阻力 N=7.5×104N;列车的额定功率 P=Ff vm=7.5×104×20W=1.5×106W。 ○专题探究关于系统的动能定理 动能定理是以一个物体为研究对象的,式中W为所有外力(包括重力、弹力)所做的功.这一定理可推广到由几个物体构成的物体系中去.但定理的形式应做相应的变动.因为对一个物体系来说,在状态变化的天字第一号中,不仅有外力做功,还有可能是内力作功,内力作功也会改变整个系统的总动能.例如系统内的爆炸力做功(如手榴弹爆炸)可使整个系统的动能增加;系统内的摩擦力作功又可以使整个系统的动能减少,爆炸力和摩擦力都不是保守力,它们所做的功可以写成.此外,跟中学课本不同,在普通物理中一般把重力和弹力也看作是系统的内力(把地球和弹簧都包括在系统之中),它们所做的功可写成,这样系统的动能定理可以写成: 在系统的动能定理中,因为保守内力(重力和弹力)所做的功等于相应势能的增量的负值,即.代入诉动能定理交移项,得 如果, 则 , 系统的机械能守恒,所以严格讲,机械能守恒的条件是外力不做功,非保守内力也不做功.
相关试卷
这是一份必修27.动能和动能定理当堂达标检测题
这是一份高中物理人教版 (新课标)必修27.动能和动能定理课时作业
这是一份物理必修27.动能和动能定理同步练习题,共5页。试卷主要包含了质量一定的物体,下面有关动能的说法正确的是,如图5所示,,如图8所示,等内容,欢迎下载使用。

