

人教版 (新课标)必修21.行星的运动教案设计
展开
这是一份人教版 (新课标)必修21.行星的运动教案设计,共5页。
课题
1.行星的运动
流水号
N.1
教学要求:
1、了解“地心说”和“日心说”两种不同学说的建立和发展过程;
2、开普勒对行星运动的描述;
3、培养学生在客观事实的基础上通过分析、推理,提出科学假设,再经过实验检验的正确认识事物本质的思维方法。
4、通过学习,培养学生善于观察、善于思考、善于动手的能力。
5、通过开普勒运动定律的建立过程,渗透科学发现的方法论教育、建立科学的宇宙观。
6、激发学生热爱科学、探索真理的求知热情。
知识梳理:
1.“地心说”和“日心说”的发展过程
在浩瀚的宇宙中,存在着无数大小不一、形态各异的星球,而这些天体是如何运动的呢?在古代,人类最初通过直接的感性认识,建立了“地心说”的观点,认为地球是静止不动的,而太阳和月亮绕地球而转动.因为“地心说”比较符合人们的日常经验,太阳总是从东边升起,从西边落下,好像太阳绕地球转动.正好,“地心说”的观点也符合宗教神学关于地球是宇宙中心的说法,所以“地心说”统治了人们很长时间.但是随着人们对天体运动的不断研究,发现“地心说”所描述的天体的运动不仅复杂而且问题很多.如果把地球从天体运动的中心位置移到一个普通的、绕太阳运动的行星的位置,换一个角度来考虑天体的运动,许多问题都可以解决,行星运动的描述也变得简单了.
随着世界航海事业的发展,人们希望借助星星的位置为船队导航,因而对行星的运动观测越来越精确.再加上第谷等科学家经过长期观测及记录的大量的观测数据,用托勒密的“地心说”模型很难得出完美的解答.当时,哥伦布和麦哲伦的探险航行已经使不少人相信地球并不是一个平台,而是一个球体,哥白尼就开始推测是不是地球每天围绕自己的轴线旋转一周呢?他假设地球并不是宇宙的中心,它与其他行星都是围绕着太阳做匀速圆周运动.这就是“日心说”的模型.用“日心说”能较好地和观测的数据相符合,但它的思想几乎在一个世纪中被忽略,很晚才被人们接受.原因有:(1)“日心说”只是一个假设.利用这个“假设”,行星运动的计算比“地心说”容易得多.但著作中有很不精确的数据.根据这些数据得出的结果不能很好地跟行星位置的观测结果相符合.(2)当时的欧洲的统治者还是教会,把哥白尼的学说称为“异端学说”,因为它不符合教会的利益.致使这个正确的观点被推迟一个世纪才被人们所接受.
德国的物理学家开普勒继承和总结了他的导师第谷的全部观测资料及观测数据,也是以行星绕太阳做匀速圆周运动的模型来思考和计算的,但结果总是与第谷的观测数据有8′的角度误差.当时公认的第谷的观测误差不超过2′.开普勒想,很可能不是匀速圆周运动.在这个大胆思路下,开普勒又经过四年多的刻苦计算,先后否定了19种设想,最后终于计算出行星是绕太阳运动的,并且运动轨迹为椭圆,证明了哥白尼的“日心说”是正确的.并总结为行星运动三定律.
同学们,前人的这种对问题的一丝不苟、孜孜以求的精神值得大家学习.我们对待学习更应该是脚踏实地,认认真真,不放过一点疑问,要有热爱科学、探索真理的热情及坚强的品质,来实现你的人生价值.
2、开普勒行星运动定律
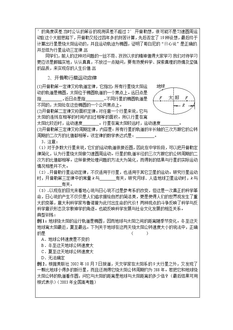
(1)开普勒第一定律又称轨道定律,它指出:所有行星绕太阳运动的轨道是椭圆,太阳位于椭圆轨道的一个焦点上。远日点是指__________,近日点是指_________。不同行星的椭圆轨道是不同的,太阳处在这些椭圆的一个公共焦点上。
(2)开普勒第二定律又称面积定律。对任意一个行星来说,它与太阳的连线在相等的时间内扫过相等的面积。所以行星在离太阳比较近时,运动速度________。行星在离太阳较远时,运动速度_________。
(3)开普勒第三定律又称周期定律,内容是:所有行星的轨道的半长轴的三次方跟它的公转周期的二次方的比值都相等。该定律的数学表达式是:_________。
3.注意:
(1)对于多数大行星来说,它们的运动轨道很接近圆,因此在中学阶段,可以把开普勒定律简化,认为行星绕太阳做匀速圆周运动。行星的轨道半径的三次方跟它的公转周期的二次方的比值都相等。这样做使处理问题的方法大为简化,而得到的结果与行星的实际运动情况相差并不大。
(2).开普勒行星运动定律,不仅适用于行星,也适用于其它卫星的运动。研究行星运动时,开普勒第三定律中的常量k与________有关,研究月球、人造地球卫星运动时,k与____________有关。
(3).以现在的目光来看地心说与日心说不过是参考系的改变,但这是一次真正的科学革命,日心说的产生不仅仅是人们追求描绘自然的简洁美,更是使得人们的世界观发生了重大的变革,意大利科学家布鲁诺曾为此付出生命的代价!两种观点的斗争反映了科学与反科学意识形态及宗教神学的角逐。也能反映科学发展与社会文化发展的相互关系。
典型训练:
例1:地球绕太阳的运行轨道是椭圆,因而地球与太阳之间的距离随季节变化。冬至这天地球离太阳最近,夏至最远。下列关于地球在这两天绕太阳公转速度大小的说法中,正确的是 ( )
A.地球公转速度是不变的
B.冬至这天地球公转速度大
C.夏至这天地球公转速度大
D.无法确定
例2.根据美联社2002年10月7日报道,天文学家在太阳系的9大行星之外,又发现了一颗比地球小得多的新行星,而且还测得它绕太阳公转周期约为288年。若把它和地球绕太阳公转的轨道看作圆,问它与太阳的距离是地球与太阳距离的多少倍?(最后结果可用根式表示)(2003年全国高考题)
图7-1-1
例3.飞船沿半径为R的圆轨道运动,其周期为T,如果飞船要返回地面,可在轨道上的某一点A处减速,将速度降低到适当的数值,从而使飞船沿着以地心为焦点的椭圆轨道运动,椭圆与地面的B点相切,实现着陆,如图7-1-1所示。如果地球半径为R0,求飞船由A点运动到B点的时间。
巩固训练:
1.关于太阳系中行星运动的轨道,以下说法正确的是 ( )
A.所有行星绕太阳运动的轨道都是圆
B.所有行星绕太阳运动的轨道都是椭圆
C.不同行星绕太阳运动的椭圆轨道的半长轴是不同的
D.不同行星绕太阳运动的椭圆轨道是相同的
2.把太阳系各行星的运动近似看作匀速圆周运动,比较各行星周期,则离太阳越远
的行星 ( )
A.周期越小 B.周期越大 C.周期都一样 D.无法确定
3.一年四季, 季节更替. 地球的公转带来了二十四节气的变化. 一年里从立秋到立冬的时间里, 地球绕太阳运转的速度___________, 在立春到立夏的时间里, 地球公转的速度___________. (填“变大”、“变小”或“不变”)
4.有一颗叫谷神的小行星,它离太阳的距离是地球离太阳的2.77倍,那么它绕太阳一周的时间是_________年。
5.一颗近地人造地球卫星绕地球运行的周期为84分钟,假如月球绕地球运行的周期为30天,则月球运行的轨道半径是地球半径的_________倍。
6.天文观测发现某小行星绕太阳的周期是27地球年,它离太阳的最小距离是地球轨道半径的2倍,求该小行星离太阳的最大距离是地球轨道半径的几倍?
7.天文学者观测到哈雷慧星的周期是75年,离太阳最近的距离是8.9×1010m,但它离太阳最远的距离不能测得。试根据开普勒定律计算这个最远距离。(太阳系的开普勒常量k=3.354×1018m3/s2)
8.月球的质量约为7.35×1022kg绕地球运行的轨道半径是3.84×105km,运行周期是27.3天,则月球受到地球所施的向心力的大小是多少?
9.宇宙飞船进入一个围绕太阳运行的近似圆形轨道,如果轨道半径是地球轨道半径的9倍,那么宇宙飞船绕太阳运动的周期是多少年?
10.一个近地(轨道半径可以认为等于地球半径)卫星,绕地球运动的周期为84分钟,而地球同步通信卫星则位于地球赤道上方高空,它绕地球运行的周期等于地球自转的周期,试估算地球同步通信卫星的高度。
[素质提高]
11.现在看来“日心说”和“地心说”两种说法都有局限,都认为宇宙有一个中心天体,它是静止的,区别在于中心天体不同。请你阅读相关资料,谈谈“日心说”的建立在人类对天体运动认识史上的意义。
12.一个近地(轨道半径可以认为等于地球半径)卫星,绕地球运动的周期为84分钟,而地球同步通信卫星则位于地球赤道上方高空。有人认为只要有三颗同步通信卫星作为中继站就可以覆盖全球地面,实现全球国际通信和电视节目传输。 你认为可能吗?为什么?
典型错误及归因分析:
相关教案
这是一份高中物理人教版 (新课标)必修21.行星的运动教案,共2页。
这是一份物理人教版 (新课标)1.行星的运动教学设计,共5页。教案主要包含了行星的运动等内容,欢迎下载使用。
这是一份2021学年1.行星的运动教案设计,共2页。