

江苏省盐都区第一共同体2021-2022学年八年级上学期第三次自主检测生物试卷(Word版含答案)
展开
这是一份江苏省盐都区第一共同体2021-2022学年八年级上学期第三次自主检测生物试卷(Word版含答案),共5页。试卷主要包含了5分,共10分),如图是五种生物的分类图解等内容,欢迎下载使用。
时间:60分钟 分值:20分 考试形式:闭卷
单项选择题(本大题共20小题,每小题0.5分,共10分)
1.某同学在学校附近山坡的背阴处发现了一种矮小的植物,它们有茎和叶,但没有叶脉,据此推测,这种植物可能是( )
A.衣藻B.葫芦藓C.铁线蕨 D.大豆
2.下列动物与其所属动物类群不符的是( )
A.鱿鱼…软体动物 B.水蛭…环节动物 C.蛔虫…腔肠动物 D.蝗虫…节肢动物
3.如图所示,阴影部分表示藻类植物、苔藓植物和蕨类植物的共同特征,这一特征不包括( )
A.由细胞组成 B.都能进行呼吸作用
C.不能用种子繁殖后代 D.有根茎叶的分化
4.鱼在水中游泳时,即使视线不好,也能顺利躲开礁石,这是因为( )
A.嗅觉在起作用 B.侧线在起作用C.听觉在起作用 D.视觉在起作用
5.如图为各种微生物示意图,相关叙述合理的是( )
① ② ③ ④ ⑤
A.①②④都对人类有害,③⑤都对人类有利
B.②的运动器官是鞭毛
C.②和③的细胞结构是最相似的
D.④和⑤都是真核生物
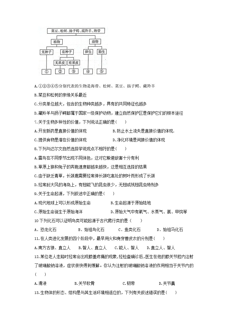
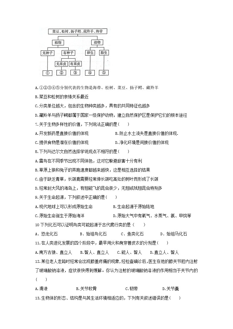
6.如图是五种生物的分类图解。有关生物及分类的叙述,错误的是( )
A.①②③④⑤分别代表的生物是海带、松树、菜豆、扬子鳄、藏羚羊
B.菜豆和松树的亲缘关系最近
C.分类单位越大,包含的生物种类越多,具有的共同特征也越多
D.藏羚羊与扬子鳄都属于国家一级保护动物,建立自然保护区是保护它们的根本途径
7.关于生物多样性的价值,下列说法正确的是( )
A.开发新药是直接价值的体现 B.防止水土流失是直接价值的体现.
C.提供食物是潜在价值的体现 D.净化环境是间接价值的体现
8.下列与达尔文自然选择学说观点不相符的是( )
A.雷鸟在不同季节出现不同体色,这对它躲避敌害十分有利
B.草原上狼和兔子的奔跑速度都越来越快,这是相互选择的结果
C.由于缺乏青草,长颈鹿需要经常伸长颈吃高处的树叶而形成了长颈
D.经常刮大风的海岛上,有翅能飞的昆虫很少,无翅或残翅昆虫特别多
9.关于生命起源,下列叙述中正确的是( )
A.现代地球上可以形成原始生命 B.生命起源于原始陆地
C.原始生命诞生于原始海洋 D.原始大气中有氧气、水蒸气、氨、甲烷等
10下列化石可以证明鸟类可能起源于古代爬行类的是( )
A.恐龙化石B.始祖鸟化石C.鱼类化石D.始祖马化石
11.在人类进化发展的四个阶段中,最早用火和身穿兽皮衣的分别是( )
A.南方古猿、直立人 B.智人、直立人 C.能人、智人 D.直立人、智人
12.某位老人走路时经常会出现膝盖疼痛的现象,经检查确诊后,医生在他的膝关节腔内注射了玻璃酸钠溶液,症状很快得到缓解。你认为注射的玻璃酸钠溶液的作用相当于关节内的( )
A.滑液 B.关节软骨 C.韧带 D.关节囊
13.生物体的形态、结构是与其生活环境相适应的,下列有关叙述错误的是( )
A.蝗虫…背侧有一对前翅和一对后翅,适于飞行 B.袋鼠…后足肌肉发达,利于跳跃
C.鸭…趾间有蹼,善游泳 D.猫头鹰…有锋利的爪,适于飞行
14. 运动是动物主动适应环境的表现,其意义是( )
①有利于繁殖②有利于获取足够的食物③有利于逃避敌害 ④有利于扩大生存空间
A.①② B.③ C.① D.①②③④
15. 在猴群中,“首领”会发出令其他猴驯服的气味,这种行为属于( )
A.攻击行为 B.防御行为 C.捕食行为 D.社会行为
16.如图所示经训练后,欧洲熊蜂能将小球顺利地滚到终点,同时获得糖水作为奖励。关于熊蜂滚球行为,下列叙述错误的是( )
A.从行为获得途径看,熊蜂滚球是学习行为
B.熊蜂滚球行为与遗传因素无关
C.若无糖水奖励,滚球行为会逐渐消退
D.熊蜂将球滚到达终点获得奖励,这有利于熊蜂生存
17.动物的行为多种多样,下列动物行为中属于先天性行为的是( )
A.海狮表演顶球 B.小猪吃奶
C.鸡听到主人的叫唤后赶来抢食D.黑猩猩堆叠木箱摘香蕉
18.火蚁具有社会行为,当洪水来临时,它们分工合作在水面形成一个漂动的“蚁团”,齐心协力到达陆地。下列动物群体中也具有社会行为的是( )
A.土壤中的一群蚯蚓 B.草丛中的一群蚊子 C.池塘中的一群蝌蚪 D.树林中的一群狒狒
19.下列骨骼肌附着骨的模式图中正确的是( )
A. B. C. D.
20.某生物兴趣小组用三种动物来探究动物的绕道取食,得到结果如表,分析数据可知,三种动物从低等到高等的顺序是( )
A.乙、甲、丙 B.甲、丙、乙 C.丙、甲、乙 D.甲、乙、丙
二、综合题(每空1分,共10分)
21.绿荫场上,校园足球队正在进行紧张的训练。据图回答:
(1)“耶!球进了!”队友加油的动作如上图所示,此时队友的肱二头肌处于 状态,肱三头肌处于 状态。当队友们双手放松自然下垂时,肱二头肌和肱三头肌都处于 状态。
(2)赛场上运动员们做任何一个动作时,都会进行以下步骤:①相应的骨受到牵引②骨绕关节活动③骨骼肌接受神经传来的兴奋④骨骼肌收缩 这些步骤发生的正确顺序是( )
A.①②③④ B.②①③④ C.③④①② D.④①②③
(3)球员踢球时肌肉收缩舒张所需能量来自于人体细胞的 作用。
某生物兴趣小组开展“训练小鼠走迷宫获取食物”的实验。随机选取A、B、C、D四只经饥饿处理的1月龄小鼠,在如下图所示迷宫中分别进行寻找食物的实验,实验结果如下表,请据此回答问题:
(1)从行为获得途径来看,小白鼠通过训练走迷宫获取食物的行为属于 (选填“先天性行为’或“学习行为”)。
(2)随着训练次数的增加,小鼠穿越迷宫找到食物所用的时间 ,说明此类行为可通过训练得以强化,该行为的建立,提高了小鼠适应 的能力。
(3)小鼠走迷宫获取食物的行为是 系统和激素协调作用的结果。
(4)该实验选用多只小鼠而不是一只,原因是 。2020/2022学年度第三次自主检测
八年级生物试题
单项选择题(本大题共20小题,每小题0.5分,共10分)
1~5 B C D B D 6~10 C D C C B
11~15 D A D D D 16~20 B B D B A
二、综合题(每空1分,共10分)
21. (1)收缩 舒张 舒张
(2)C
(3)呼吸
22. (1)学习行为
(2)缩短 复杂环境(不断变化的环境)
(3)神经
(4)避免偶然性,使实验结果更准确
相关试卷
这是一份江苏省盐城市盐都区第一共同体2023-2024学年八年级上学期12月月考生物试题,文件包含2023年秋学期12月份课堂练习试题docx、2023年秋学期12月份课堂练习试题答题纸有选择题docx、2023年秋学期12月份课堂练习试题答案docx等3份试卷配套教学资源,其中试卷共8页, 欢迎下载使用。
这是一份江苏省盐城市盐都区第一共同体2022-2023学年八年级下学期5月月考生物试题(解析版),共28页。试卷主要包含了单选题,综合题等内容,欢迎下载使用。
这是一份2023-2024学年江苏省盐城市盐都区第一共同体八年级(上)月考生物试卷(10月份)(含解析),共12页。试卷主要包含了选择题,简答题,实验探究题等内容,欢迎下载使用。