物理必修12 实验:探究加速度与力、质量的关系学案及答案
展开
这是一份物理必修12 实验:探究加速度与力、质量的关系学案及答案,共4页。学案主要包含了实验介绍,实验过程等内容,欢迎下载使用。
教学目标:
★知识与技能
要求学生认真看书,明确用“比较”的方法测量加速度;探究加速度与力、质
量的关系;作出a-F、a-1/m图象。
★过程与方法
在学生实验的基础上得出a∝F、a∝1/m的实验结论,并使学生对牛顿第二定律有
初步的理解。
2.渗透科学的发现、分析、研究等方法。
★情感态度与价值观
通过对a∝F、a∝1/m的探究,在提高学生实验能力的基础上,体验探究带来的乐趣,激发学生学习物理的兴趣。
教学重点与难点:
重点:对a∝F、a∝1/m的探究
难点:对探究性实验的把握。
教学方式:
本节课主要采取的是“实验——探究”教学方式。
教学工具:
1.学生分组实验的器材:木板、小车、打点计时器、电源、小筒、细线、砝码、天平、刻度尺、纸带等。(①附有滑轮的长木板2块;②小车2个;③带小钩或小盘的细线2条;④钩码(槽码),规格:10 g、20 g,用做牵引小车的力;⑤砝码,规格:50 g、100 g、200 g,用做改变小车质量;⑥刻度尺;⑦1 m~2 m粗线绳,用做控制小车运动)
如果没有小规格钩码或槽码,可以用沙桶及沙子替代,增加天平及砝码,用来测质量。
2.计算机及自编软件,电视机(作显示)。
3.投影仪,投影片。
教学设计:
新课导入:
1.复习提问:物体运动状态改变快慢用什么物理量来描述,物体运动状态改变与何因素有关?关系是什么?
教师启发引导学生得出:物体运动状态改变快慢用加速度来描述,与物体质量及物体受力有关。
(学生更详细的回答可能为:物体受力越大,物体加速度越大;物体质量越大,物体加速度越小)
2.教师引导提问进入新课:物体的加速度与物体所受外力及物体的质量之间是否存在一定的比例关系?如果存在,其关系是什么?请同学猜一猜。
(学生会提出很多种猜想,对每一种猜想,教师都应予以肯定)
教师在学生猜想的基础上进一步引导启发学生:我们的猜想是否正确呢,需要用实验来检验。这就是我们这节课所要研究的加速度与力、质量的关系。
指导学生确定实验方案、完成实验操作:
一、实验介绍
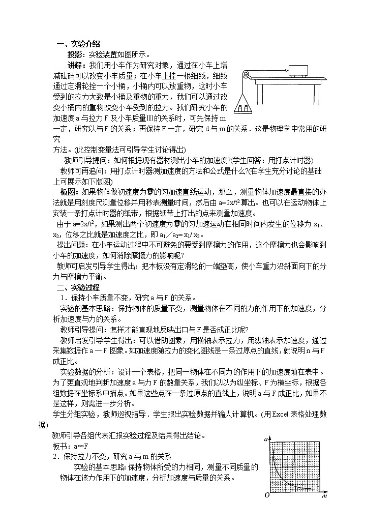
投影:实验装置如图所示。
讲解:我们用小车作为研究对象,通过在小车上增减砝码可以改变小车质量;在小车上挂一根细线,细线通过定滑轮拴一个小桶,小桶内可以放重物,这时小车受到的拉力大致是小桶及重物的重力,我们可以通过改变小桶内的重物改变小车受到的拉力。我们研究小车的加速度a与拉力F及小车质量Ⅲ的关系时,可先保持m一定,研究以与F的关系;再保持F一定,研究d与m的关系.这是物理学中常用的研究
方法。(此控制变量法可引导学生讨论得出)
教师引导提问:如何根据现有器材测出小车的加速度?(学生回答:用打点计时器)
教师可再追问:用打点计时器测加速度的方法和公式是什么?(在学生充分讨论的基础
上可展示如下版图)
板图:如果物体做初速度为零的匀加速直线运动,那么,测量物体加速度最直接的办法就是用刻度尺测量位移并用秒表测量时间,然后由a=2x/t2算出。也可以在运动物体上安装一条打点计时器的纸带,根据纸带上打出的点来测量加速度。
由于a=2x/t2,如果测出两个初速度为零的匀加速运动在相同时间内发生的位移为x1、x2,位移之比就是加速度之比,即a1/a2= x1/ x2。
提出问题:在小车运动过程中不可避免的要受到摩擦力的作用,这个摩擦力也会影响到小车的加速度,如何消除摩擦力的影响呢?
教师可启发引导学生得出:把木板没有定滑轮的一端垫高,使小车重力沿斜面向下的分力与摩擦力平衡。
二、实验过程
1.保持小车质量不变,研究a与F的关系。
实验的基本思路:保持物体的质量不变,测量物体在不同的力的作用下的加速度,分析加速度与力的关系。
教师引导提问:怎样才能直观地反映出口与F是否成正比呢?
教师启发引导学生得出:可以借助图象,用横轴表示拉力,用纵轴表示加速度,通过采集数据作a一F图象。如加速度随拉力的变化图线是一条过原点的直线,就说明n与F成正比。
实验数据的分析:设计一个表格,把同一物体在不同力的作用下的加速度填在表中。为了更直观地判断加速度a与力F的数量关系,我们以以为纵坐标、F为横坐标,根据各组数据在坐标系中描点。如果这些点在一条过原点的直线上,说明a与F成正比,如果不是这样,则需进一步分析。
学生分组实验,教师巡视指导.学生报出实验数据并输人计算机。(用Excel表格处理数据)
教师引导各组代表汇报实验过程及结果得出结论。
板书:a∞F
2.保持拉力不变,研究a与m的关系
实验的基本思路:保持物体所受的力相同,测量不同质量的物体在该力作用下的加速度,分析加速度与质量的关系。
实验数据的分析:设计第二个表格,把不同物体在相同力的作用下的加速度填在表中。根据我们的经验,在相同力的作用下,质量优越大,加速度a越小。这可能是“a与m成反比”,但也可能是“以与m2成反比”,甚至是更复杂的关系。我们从最简单的情况人手,检验是否“a与m成反比”。在数据处理上要用到下面的技巧。
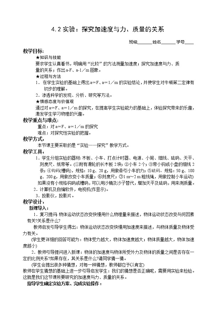
板图:“a与m成反比”实际上就是“a与1/m成正比”,如果以a为纵坐标、1/m为横坐标建立坐标系,根据a-1/m图象是不是过原点的直线,就能判断加速度以是不是与质量m成反比。
(实验前教师指导)
学生分组实验,教师巡视指导,学生实验数据输人计算机。(用Excel表格处理数据)
各实验小组代表汇报实验情况得出结果。
板书:a∞1/m
由实验结果得出结论
在这个实验中,我们根据日常经验和观察到的事实,首先猜想物体的加速度与它所受的力及它的质量有最简单的关系,即加速度与力成正比、与质量成反比a∝F、a∝l/m。
如果这个猜想是正确的,那么,根据实验数据以a为纵坐标、F为横坐标和以a为纵坐标、1/M为横坐标作出的图象,都应该是过原点的直线.但是实际情况往往不是这样,描出的点有些离散,并不是严格地位于某条直线上,用来拟合这些点的直线也并非准确地通变原点。
这时我们会想,自然规律真的是a∝F、a∝l/m吗?如果经过多次实验,图象中的点都十分靠近某条直线,而这些直线又都十分接近原点,那么,实际的规律很可能就是这样的。
可见,到这时为止,我们的结论仍然带有猜想和推断的性质。只有根据这些结论推导出的很多新结果都与事实一致时,它才能成为“定律”。本节实验只是让我们对于自然规律的够究有所体验,实际上一个规律的发现不可能是几次简单的测量就能得出的。
作业设计
1.物体运动状态的变化是指
A.位移的变化 B.速度的变化 C.加速度的变化D.质量的变化
2.以下物体在运动过程中,运动状态不发生变化的是 ( )
A.小球做自由落体运动 B.枪弹在枪筒中做匀加速运动
C.沿斜坡匀速下滑的汽车 D.汽车在水平面上匀速转弯
3.关于力和运动的关系,下列说法中正确的是 ( )
A.物体受力一定运动,力停止作用后物体也立即停止运动
B.物体所受的合力越大,其速度越大
C.物体受力不变时,其运动状态也不变
D.物体受外力的作用,其速度一定改变
4.物体A的质量为10 kg,物体B的质量为20 kg,A、B分别以20 m/s和10 m/s的速度运动,则 ( )
A.A的惯性比B大 B.B的惯性比A大
C.A、B的惯性一样大 D.不能确定
5.关于力下列说法中确的是 ( )
①力是使物体运动状态改变的原因;②力是维持物体运动的原因;③力是改变物体惯性大小的原因;④力是使物体产生加速度的原因.
A.①④ B.①② C.②③ D.③④
6.下列说法中正确的是 ( )
A.物体不受力时,一定处于静止状态
B.物体的速度等于零时,一定处于平衡状态
C.物体的运动状态发生变化时,一定受到外力的作用
D.物体的运动方向,一定是物体所受外力合力的方向
7.一个物体受到四个力作用而静止,当撤去其中的F1,而其他三个力不变时,物体将___________。
相关学案
这是一份物理必修12 实验:探究加速度与力、质量的关系学案,共5页。
这是一份高中物理人教版 (新课标)必修12 实验:探究加速度与力、质量的关系学案设计,共4页。学案主要包含了预习内容,提出疑惑等内容,欢迎下载使用。
这是一份高中物理人教版 (新课标)必修12 实验:探究加速度与力、质量的关系导学案,共2页。学案主要包含了学习目标 细解考纲,知识梳理 双基再现,小试身手 轻松过关,基础训练 锋芒初显,举一反三 能力拓展,名师小结 感悟反思等内容,欢迎下载使用。

