人教版 (新课标)必修23.实验:研究平抛运动…教学设计
展开
这是一份人教版 (新课标)必修23.实验:研究平抛运动…教学设计,共4页。教案主要包含了平抛运动的规律,例题等内容,欢迎下载使用。
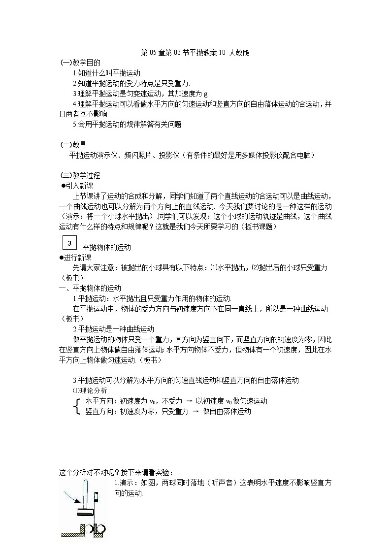
第05章第03节平抛教案10 人教版(一) 教学目的 1.知道什么叫平抛运动. 2.知道平抛运动的受力特点是只受重力. 3.理解平抛运动是匀变速运动,其加速度为g. 4.理解平抛运动可以看做水平方向的匀速运动和竖直方向的自由落体运动的合运动,并且两者互不影响. 5.会用平抛运动的规律解答有关问题 (二) 教具 平抛运动演示仪、频闪照片、投影仪(有条件的最好是用多媒体投影仪配合电脑) (三) 教学过程引入新课 上节课讲了运动的合成和分解,同学们知道了两个直线运动的合运动可以是曲线运动,一个曲线运动也可以分解为两个方向上的直线运动. 今天我们要讨论的是一种这样的运动(演示:将一个小球水平抛出).同学们可以发现:这个小球的运动轨迹是曲线,这个曲线运动有什么样的特点和规律呢?这就是我们今天所要学习的(板书课题)平抛物体的运动 进行新课 先请大家注意:被抛出的小球具有以下特点:⑴水平抛出,⑵抛出后的小球只受重力(板书)一、 平抛物体的运动 1.平抛运动:水平抛出且只受重力作用的物体的运动. 在平抛运动中,物体的受力方向与初速度方向不在同一直线上,所以是一种曲线运动.(板书) 2.平抛运动是一种曲线运动 做平抛运动的物体只受一个重力,其方向为竖直向下,而竖直方向的初速度为零,因此在竖直方向上物体做自由落体运动;水平方向物体不受力,但物体有一个初速度,因此在水平方向上物体做匀速运动.(板书) 3.平抛运动可以分解为水平方向的匀速直线运动和竖直方向的自由落体运动 ⑴理论分析水平方向:初速度为v0,不受力 → 以初速度v0做匀速运动竖直方向:初速度为零,只受重力 → 做自由落体运动 这个分析对不对呢?接下来请看实验:1.演示:如图,两球同时落地(听声音)这表明水平速度不影响竖直方向的运动. 2.分析频闪照片:(用投影仪显示频闪照片,测量平抛小球在相同时间内的水平位移),结论是水平方向为匀速运动,与竖直方向的运动情况无关. (板书) ⑵实验结果: 平抛运动在竖直方向上是自由落体运动,水平方向速度的大小不影响平抛物体在竖直方向上的运动. 平抛运动在水平方向上是匀速直线运动,竖直方向的运动也不影响水平方向的运动. ※4.运动的独立性: 一个复杂运动可以分成几个分运动,各个分运动彼此之间是独立进行、互不影响的. 到此我们已经知道了平抛运动的特点,那么我们能否进一步找到平抛运动的规律呢?(板书)二、平抛运动的规律 以水平向右为x方向,竖直向下为y方向,观察一个做平抛运动物体从抛出开始以后每经过1 s时的情况,结果如下表(投影表格)所示,试找出x与t以及y与t的关系:(已知重力加速度为g=10 m/s2)t/s1234…x/m20406080…y/m5204580…由学生推导、教师总结得出(板书) 1.位置坐标: 作出平抛运动轨迹如右图(用投影仪展示作图过程) 由图可知:平抛运动的轨迹为一条抛物线.那么每一时刻的速度是怎样的呢? 请同学们思考:对于这个曲线运动,我们应如何求出它在任意时刻的速度矢量?由学生推导、教师总结得出(板书) 2.瞬时速度: ⑴速度大小: 水平方向 竖直方向 ∴t s末的速度为: ⑵速度方向:如图,其中θ满足 (投影)三、例题 飞机在高出地面0.81 km的高度,以2.5×102 km/h的速度水平飞行,为了使飞机上投下的炸弹落在指定的目标上,应该在与轰炸目标的水平距离为多远的地方投弹?不计空气阻力.【引导学生分析】1.炸弹的运动为平抛运动——初速度水平,只受重力. 2.炸弹为什么不能在目标正上方投弹?——水平方向有速度. 3.如何确定投弹地点与目标的水平距离——需要知道时间和水平速度. 4.水平速度应为飞机的速度——惯性.5.飞行时间如何确定——运动的独立性,竖直方向运动的时间与水平方向运动的时间相同.【解】炸弹落地所需时间由竖直方向的高度决定,而竖直方向上炸弹的运动为自由落体运动,所以由得:.在此期间炸弹通过的水平距离为.代入数值得:x=0.89 km. 巩固练习(投影) 1.课本第13页第1题 2.课本第13页第2题 3.在5 m高的地方以6 m/s的初速度抛出一个质量是10 kg的物体,则物体落地的速度是多少?(不计空气阻力,g取10 m/s2)作业 课本第14页5、6、7题 (四) 参考题 1.将两个质量不同的物体同时从同一地点以相同的速度水平抛出,则以下说法正确的是 A.质量大的物体先着地 B.质量小的物体飞出的水平距离远 C.两物体着地时间由抛出点与着地点的高度决定 D.两物体飞出的水平距离一样远 2.在水平匀速飞行的飞机上,相隔t s先后落下物体甲和乙,不计空气阻力,在落地前,甲物体将在 A.乙物体的前方 B.乙物体的后方 C.乙物体的正下方 D.乙物体的前下方 3.从距地面高h处水平抛出一质量为m的小球,小球落地点至抛出点的水平距离刚好等于h,若不计空气阻力,则小球的初速度大小为A. B. C. D.(五) 说明 1.本节教材是学生第一次利用运动的分解知识解决实际问题,因此,应使学生能在教师的引导下,主动地获得知识——这既有利于调动学生的积极性,也有利于使学生获得成就感.所以本教案在设计时将公式的推导、规律的得出都交给学生去完成. 2.本节课的重点是掌握平抛运动的分解方法,要使学生能够理解平抛运动为什么可以分解为水平方向的匀速运动和竖直方向的自由落体运动.作为教材已经给我们从理论和实验两个方面提供了素材.因此,既要做好实验,又要注意理论上的简单分析.对于基础较好的学生,这种理论分析可以在学生的讨论过程在进行. 3. 建议有条件的学校使用计算机技术作为辅助手段——在网上有一个很好的课件可以下载后在课堂上使用,该课件是模拟飞机投弹的,可以改变飞机的速度和投弹的时间间隔(具体地址为 http://sq.k12.com.cn/%7Esps/mycai/caimore.htm 该地址同时还有几个其它的有趣的模拟实验). 4.本节课内容较多,建议尽可能使用计算机手段.如利用Powerpoint制作投影片用以演示频闪照片、画图(画抛物线和速度分解)过程以及例题、巩固练习等.
相关教案
这是一份物理必修23.实验:研究平抛运动…教案,共4页。教案主要包含了教学目标,重点,教学方法,教学用具,教学过程,说明等内容,欢迎下载使用。
这是一份高中物理人教版 (新课标)必修23.实验:研究平抛运动…教学设计及反思,共4页。教案主要包含了教学目标,重点,教具,主要教学过程,说明等内容,欢迎下载使用。
这是一份高中人教版 (新课标)3.实验:研究平抛运动…教案设计,共3页。教案主要包含了五班等内容,欢迎下载使用。

