2020-2021学年第四章 牛顿运动定律5 牛顿第三定律教学设计及反思
展开
这是一份2020-2021学年第四章 牛顿运动定律5 牛顿第三定律教学设计及反思,共9页。教案主要包含了作用力和反作用力,牛顿第三定律,作用力反作用力与平衡力的区别等内容,欢迎下载使用。
牛顿第一定律和牛顿第二定律解决的是单个物体在不同的力学情境下所遵循的规律问题,但是自然界是物质的,不同的物体之间是相互联系、相互影响、相互作用的.对于力,不能脱离受力物体和施力物体而独立存在,讨论时必然要涉及施力物体与受力物体间的相互作用及它们之间所遵循的规律,牛顿第三定律揭示的恰恰就是这一规律.正是由于牛顿第三定律才使得我们更加全面地认识到物质世界的关系及其运动规律,现实生活中许多实际问题得以圆满顺利地解决.事实上,牛顿第三定律是如此地重要和深入人心,以致我们常常是不自觉地应用却感觉不到它的存在.但是,对具体问题的研究过程中,若细致深入追究起来,又似乎不是那么顺理成章.
教材对于牛顿第三定律的讨论是渐次深入逐层推进的:先通过司空见惯的实例得到物体之间的作用力和反作用力的概念,再通过实验总结出作用力反作用力的定量关系,然后分析汇总得出牛顿第三定律.最后再回到实际应用中去,让学生体会牛顿第三定律的应用,以达到定律的深入理解和融汇贯通的目的.
教学重点
对牛顿第三定律的理解及应用.
教学难点
作用力、反作用力与平衡力的区别.
课时安排
1课时
三维目标
知识与技能
1.知道力的作用是相互的,知道作用力和反作用力的概念.
2.理解牛顿第三定律的确切含义,会用它解决有关问题.
3.会区分平衡力与作用力和反作用力.
过程与方法
1.观察生活中力的相互作用现象,思考力的相互作用的规律.
2.通过实验探究力的相互作用规律.
3.通过鼓励学生动手、大胆质疑、勇于探索,可提高学生自信心并养成科学思维习惯.
情感态度与价值观
1.经历观察、实验、探究等学习活动,培养尊重客观事实、实事求是的科学态度.
2.通过研究性学习,获得成功的喜悦,培养学好物理的信心.
3.培养与人合作的团队精神.
课前准备
弹簧、弹簧测力计两个、力传感器、钩码、计算机.
教学过程
导入新课
实验导入
拔河比赛是一项很有趣的娱乐活动,为探究双方作用力的情况,把两队运动员简化为两个人,一个高大强壮的男生与一个瘦小柔弱的女生.让他们各拿着一个完全相同的测力计对拉.将实验分成如下步骤并让学生仔细观察.
1.让女生“主动”施力,两测力计的示数情况如何?
2.让男生“主动”施力,两测力计的示数情况又如何?
3.让男生穿上溜冰鞋站在水泥地上,女生穿运动鞋与之对拉,在男生运动过程中,两弹簧秤的示数情况又有何特点?
实验中我们能得到什么结论?
复习导入
力的概念及其特点是什么?
力是物体间的相互作用,力具有物质性、相互性、同时性、矢量性和独立性的特点.
推进新课
一、作用力和反作用力
力是物体对物体的作用.只要谈到力就一定存在施力物体和受力物体.
演示:用手拉弹簧,弹簧受到手的拉力,弹簧发生形变.手也因而受到弹簧力的作用而产生形变.
(课件展示)平静的湖面上停着两只小船.一只船上的人用船桨用力去推另一只小船,结果两只小船同时从静止开始向相反的方向运动.
设定情景:让学生坐在椅子上,用力推桌子,让他们体会有何感觉.
教师设疑:
1.以上情况中,施力物体和受力物体各是什么?
2.以上事例中,各力的作用方向有何关系?作用点位置有何特点?各是什么性质的力?
3.各事例中,力的先后顺序有何特点?
4.各事例中所涉及的两个力的作用效果能否抵消?
合作探究
1.对弹簧来说,手是施力物体,弹簧是受力物体;对手而言,弹簧是施力物体,手是受力物体.两船事例中,每个小船都可以是施力物体,又是受力物体,这取决于研究对象的选择.同样,学生推桌子事例,桌子和学生既可以是施力物体,也可以是受力物体.
2.手对弹簧的作用力与弹簧对手的作用力,方向相反,彼此作为对方的作用点.弹簧对手的作用力与手对弹簧的作用力都是由形变引起的,都是弹力.下两例与之相类似.
3.以上事例,力总是同时出现、同时消失,无先后顺序.
4.作用效果不能抵消.
以上所举事例所涉及的力均为弹力.是否只有弹力才具有以上的特点呢?
提示:地面上的物体受到地球的吸引,其实地球也在受到地面上物体的吸引,这种吸引力也是相互的.
归纳结论:两物体之间的作用总是相互的.一个物体对另一个物体施加了力,后一物体一定同时对前一个物体也施加了力.物体间相互作用的这一对力,通常叫做作用力和反作用力.作用力和反作用力总是互相依存、同时存在、性质相同.我们可以把其中任何一个力叫做作用力,另一个叫做反作用力.它们分别作用在两个不同的物体上.
二、牛顿第三定律
作用力和反作用力间的关系:从上述事例中我们得到的相关信息是:方向相反,同时作用.它们之间的大小关系是一个定量的问题,而定量的问题只靠日常观察和经验是解决不了的,它需要通过实验来测量.
实验演示
探究作用力与反作用力的关系
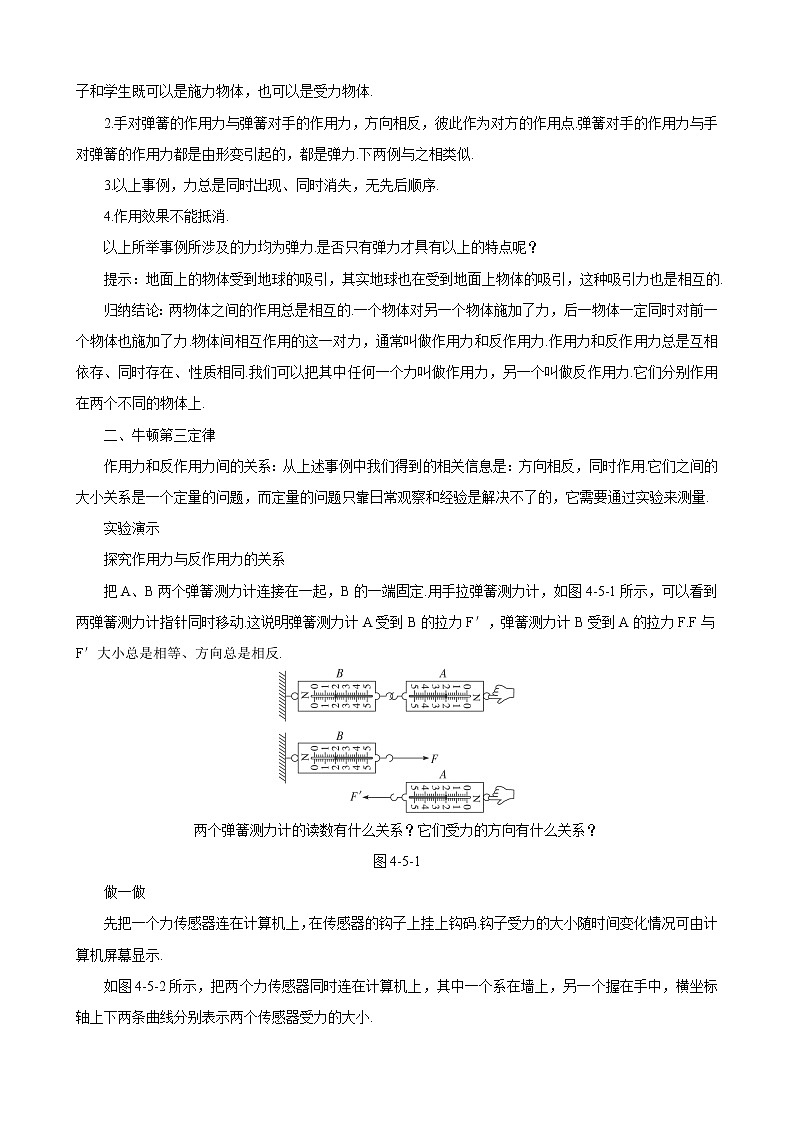
把A、B两个弹簧测力计连接在一起,B的一端固定.用手拉弹簧测力计,如图4-5-1所示,可以看到两弹簧测力计指针同时移动.这说明弹簧测力计A受到B的拉力F′,弹簧测力计B受到A的拉力F.F与F′大小总是相等、方向总是相反.
两个弹簧测力计的读数有什么关系?它们受力的方向有什么关系?
图4-5-1
做一做
先把一个力传感器连在计算机上,在传感器的钩子上挂上钩码.钩子受力的大小随时间变化情况可由计算机屏幕显示.
如图4-5-2所示,把两个力传感器同时连在计算机上,其中一个系在墙上,另一个握在手中,横坐标轴上下两条曲线分别表示两个传感器受力的大小.
图4-5-2 用传感器显示作用力和反作用力
用力拉一个传感器,可以看到在一个传感器受力的同时,另一个传感器也受到力的作用.而且在任何时刻两个力的大小都是相等的,力的方向都是相反的.如图4-5-3.
两个钩子受力的情况可以由计算机屏幕显示.
横坐标是时间,纵坐标是力的大小
图4-5-3
结论:两个物体之间的作用力和反作用力总是大小相等、方向相反,作用在同一条直线上,这就是牛顿第三定律.
教师设疑:以上实验中,相互作用的两个物体都是静止不动的,处在平衡状态.那么两个运动中的物体之间的相互作用力是否满足上述规律呢?
合作探究
把一个传感器系在一个物体上,另一个握在手中.如图4-5-4,当通过传感器用力拉物体时,物体的运动状态可随着力的变化而变化.但在任何时刻,作用力和反作用力总是大小相等、方向相反.
图4-5-4 用传感器显示运动中两物体间的作用力和反作用力
结论:牛顿第三定律所揭示的规律与物体的运动状态无关,与参考系的选择也无关.
综上所述,我们可以总结出作用力与反作用力的特点:
四同:同大小,同直线,同性质,同时性.
三不同:方向相反,作用点分别在两物体上,作用效果不能相互抵消.
在生活和生产中牛顿第三定律的例子是很多的.
交流讨论:划船时桨向后推水,水就向前推桨,从而将船推向前进.
汽车发动机驱动车轮转动,由于轮胎和地面间的摩擦,车轮向后推地面,地面给车轮一个向前的反作用力,使汽车前进.如图4-5-5,把驱动轮架起悬空,不让它跟地面接触,这时车轮虽然转动,但车轮不接触地面,不产生向前推车的力,汽车不会前进.
汽车驱动轮向后推动地面,
它们获得的反作用力成为汽车的牵引力
图4-5-5
课堂训练
1.以卵击石,鸡蛋“粉身碎骨”,而石头“安然无恙”.对于这一过程的描述,下列说法正确的是( )
A.在以卵击石的过程中,鸡蛋“粉身碎骨”说明石头对鸡蛋的作用力大,所以鸡蛋碎了
B.在以卵击石的过程中,石头“安然无恙”说明鸡蛋对石头的力小,所以石头无恙
C.在以卵击石的过程中,石头对鸡蛋的作用力与鸡蛋对石头的作用力,二者大小相等
D.以卵击石的过程中,石头无恙而鸡蛋“粉身碎骨”是因为蛋壳能承受的力远小于石头所能承受的力
解析:以卵击石过程中,鸡蛋对石头的力与石头对鸡蛋的力是作用力和反作用力.由牛顿第三定律知,这两个力总是大小相等.鸡蛋之所以“粉身碎骨”是因为蛋壳的承受力小于石头对它的作用力.
答案:CD
2.一物体受绳拉力的作用,由静止开始前进,先做加速运动,然后改为匀速运动,再改为减速运动,下列说法正确的是( )
A.加速前进时,绳拉物体的力大于物体拉绳的力
B.减速前进时,绳拉物体的力小于物体拉绳的力
C.只有匀速前进时,绳拉物体的力才与物体拉绳的力大小相等
D.不管物体如何前进,绳拉物体的力与物体拉绳的力大小总相等
解析:作用力、反作用力总是大小相等、方向相反,并作用在一条直线上.与相互作用的物体所处的状态没有关系.
答案:D
3.甲、乙两人质量相等,分别站在质量也相同的两条小船上.如图4-5-6,开始时两船均静止.甲的力气远比乙的力气大.让甲、乙二人各自握紧绳子的一端,并用力拉对方.两人均相对船静止,则下列判断中正确的是( )
图4-5-6
A.甲船先到达中点 B.乙船先到达中点
C.两船同时到达中点 D.无法判断
解析:甲对绳的作用力与绳对甲的作用力是作用力与反作用力,总是等大反向.乙对绳的作用力与绳对乙的作用力是作用力和反作用力,也总是等大反向.而由轻绳状态可知,绳所受的两个力是一对平衡力,等大反向.由此可知绳对甲、乙两人的力等大,两船运动加速度时刻大小相等,因而只能是同时到达中点.
答案:C
三、作用力反作用力与平衡力的区别
前面我们曾经学过平衡力的概念.若二力平衡,则这两个力大小相等、方向相反,作用在同一条直线上.那么一对平衡力与作用力反作用力有什么区别呢?
学生交流讨论后归纳总结.
相同点:一对平衡力与作用力反作用力都是大小相等、方向相反,作用在同一条直线上.
不同点:作用力反作用力必定是同种性质的力,而一对平衡力性质可以不相同;作用力反作用力同时产生、同时消失.一对平衡力却不具有同时性;作用力反作用力分别作用在两个不同的物体上,但平衡力的作用点是同一个物体;就作用效果而言,作用力反作用力分别对两个物体起作用,而平衡力对一个物体起作用,效果可以相抵消.
课堂训练
1.物体放在水平桌面上,则下列说法中正确的是( )
A.桌面对物体支持力的大小等于物体的重力,它们是一对平衡力
B.物体所受的重力和桌面对它的支持力,是一对作用力反作用力
C.物体对桌面的压力就是物体的重力,这两个力是同种性质的力
D.物体对桌面的压力与桌面对物体的支持力是一对平衡力
解析:平衡力作用在同一物体上,且大小相等、方向相反,作用力反作用力分别作用在两个物体上,性质相同,具有同时性.
答案:A
2.如图4-5-7所示,在等臂托盘天平两盘中,一盘放着一个质量为m的物体,另一盘放着电磁铁和铁块,天平平衡.当电磁铁接通的瞬间,铁块被吸引而离开盘底,则铁块未到达电磁铁的过程中,下列说法中,正确的是( )
A.天平右盘下降 B.天平左盘下降
C.天平仍保持平衡 D.无法确定天平状态
图4-5-7
解析:电磁铁接通后,铁块向上加速运动,磁铁对它向上的吸引力势必大于铁块的重力,由牛顿第三定律知,铁块对磁铁向下的吸引力大于铁块本身的重力,因而天平左盘下降.
答案:B
说一说
牛顿第三定律研究的现象司空见惯,所以不难相信它的正确性.但是,遇到一些具体问题时,似乎又不尽然.
一个孩子与一个大力士“掰腕子”,两手之间的作用力一样大吗?若两者一样大,大力士怎么会赢呢?如图4-5-8所示.
图4-5-8
参考:大力士与孩子两手之间的力一样大.大力士之所以会赢是因为孩子的承受力小,大力士的承受力大.
课堂小结
本节课主要学习了作用力、反作用力的概念及其特点,牛顿第三定律的内容及在简单情境中的应用.从日常生活中司空见惯的现象入手,符合由感性知识到理性知识发展的认知规律.从实验现象的观察分析、归纳、总结中逐步得出牛顿第三定律所揭示的内容,突出了实验在物理学发展中的重要地位,让学生体会到物理学是基于实验发展起来的一门精密科学.本节课主要的知识点有:1.作用力和反作用力的概念及特点.2.牛顿第三定律的内容.3.作用力和反作用力与平衡力的区别.
布置作业
1.教材第83页“问题与练习”4、5题.
2.课下组织合作小组,分析讨论人行走过程中所涉及的作用力反作用力,平衡力的情况.
板书设计
5 牛顿第三定律
1.作用力和反作用力:物体间相互作用的一对力,通常叫做作用力和反作用力
2.牛顿第三定律:两物体之间的作用力和反作用力总是大小相等、方向相反,作用在同一条直线上
3.平衡力与作用力反作用力的区别:(1)性质不同 (2)同时性关系 (3)作用点不同 (4)效果不同
活动与探究
课题:拔河比赛中的力学问题
习题详解
1.解答:涉及木箱和地球的作用力和反作用力有两对,一对是木箱受到的重力和木箱吸引地球的力;一对是木箱受到地面对它的支持力和木箱对地面的压力.木箱受到的是重力和支持力,地球受到的是木箱对它的引力和压力.
2.解答:物体静止地放在台式弹簧秤上,物体受到重力G和支持力FN的作用,因为物体处于平衡状态,故G-FN=0,G=FN.台式弹簧秤受到物体对它的压力F,物体受到的支持力与弹簧秤受到的压力为一对作用力和反作用力,根据牛顿第三定律,FN和F大小相等、方向相反,故F的大小与G相等.
3.解答:当你轻轻地推巨石时,你和巨石同时受到大小相等、方向相反的力的作用,你和巨石均由静止状态变为运动,二者分离后均做匀速直线运动,但二者的速度不一定相同.
如果巨石放在地面上,结果会不同,如果巨石与地面的摩擦力足够大,你将推不动巨石,只有当你给巨石的力大于巨石受到的最大静摩擦力时,巨石才能运动起来.
4.解答:(1)因为A拉B匀速运动(图4-5-9),即物体处于平衡状态,因此B车厢所受的合力为零,故FAB=F阻.而FAB与FBA是一对相互作用力,根据牛顿第三定律,它们总是大小相等、方向相反.
图4-5-9
(2)因为A拉B加速行驶,根据牛顿第二定律:
FAB-F阻=ma,所以FAB>F阻.
而FAB与FBA是一对相互作用力,根据牛顿第三定律,它们总是大小相等、方向相反.
由牛顿第二定律:FAB-F阻=ma
FAB=ma+F阻=4.0×103×0.3 N+2.0×103 N=3.2×103 N
由牛顿第三定律:FAB与FBA是一对相互作用力,它们总是大小相等、方向相反,即
FAB=FBA=3. 2×103 N.
5.解答:小强没有注意到,相互平衡的两个力是作用在同一物体上的,而作用力和反作用力是分别作用在发生相互作用的两个物体上的,它们不可能是相互平衡的力.
设计点评
作用力反作用力之间的关系问题在生产和生活中经常遇到.在某些现象当中又似是而非,常被定势思维所干扰而得出错误的结论.教学过程中从常见现象入手先得到定性的浅显的关系再通过实验、分析论证得出定量的深入的关系.最后通过对比作用力反作用力与平衡力,让学生产生清晰、明确的认识.
步骤
学生活动
教师指导
目的
1
到图书馆、上网查阅有关拔河比赛方面的书籍
介绍相关网站和书籍
1.让学生更多地了解拔河中的力学2.在实践中体会力的无处不在
2
通过初步了解,知道拔河比赛中常见的力学知识
指导学生进行探讨、思考
3
不同力学知识在拔河比赛中的应用,怎样使用这些知识才能赢得比赛的胜利
进一步帮助学生研究,解决学生的疑难问题
4
参与一场拔河比赛,具体体会一下比赛中力学知识的应用
和体育教师一起组织一场拔河比赛,让学生参与到实践中去
相关教案
这是一份人教版 (新课标)必修15 牛顿第三定律教案,共3页。教案主要包含了知识和技能,情感和价值观等内容,欢迎下载使用。
这是一份高中物理人教版 (新课标)必修15 牛顿第三定律教学设计及反思,共3页。教案主要包含了教学设计,教学过程,多媒体显示等内容,欢迎下载使用。
这是一份高中物理人教版 (新课标)必修15 牛顿第三定律教案及反思,共1页。

