人教版三年级数学上册 第一学期期末复习综合检测试题测试卷 (138)
展开
这是一份人教版三年级数学上册 第一学期期末复习综合检测试题测试卷 (138),共15页。试卷主要包含了填空题.,判断题.,选择题.,五个百,计算.,解答题求下面各图形的周长.,解决问题.等内容,欢迎下载使用。
人教版三年级数学上册期末复习检测试卷
一、填空题.(每空 1 分,共 25 分)
1.(2 分)640÷4 的商的末尾有 个 0,250×8 的积的末尾有 个 0.
2.(1 分)在□÷3=23…2 中,□里应填 .
3.(6 分)在横线上填上“>”、“<”、或“=”.
5460 5530 6×128 125×6
5900 克 59 千克 96÷2÷4 96÷8
4.(4 分)填上合适的单位名称.一个冬瓜重约 6
一个鸡蛋约重 60
一个铅球重 4
一枚 1 分硬币重 4 .
5.(2 分)一个数除以 8,余数最大是 ,4×345 的积是 位数.
6.(2 分)一个面包重 50 克, 个面包重 500 克, 个面包重 1 千克.
7.(2 分)把一块饼干平均分成 5 份,小芳吃了其中的 3 份,小芳吃了这块饼的 ,还剩 没有吃.
8.(2 分)256÷5 的商是 位数,最高位是 位.
9.(1 分)用 3 个边长为 3 厘米的正方形拼成一个长方形,这个长方形的周长为 厘米.
10.(1 分)48 名同学去滨江森林公园野营,每 5 人一个帐篷,一共需 个帐篷.
11.(2 分)风车的运动是 现象,打开车窗是 现象.
二、判断题.(5 分,每题 1 分)
12.(1 分)5 千克的海绵比 5000 克的石头轻得多. (判断对错)
13.(1 分)三位数除以一位数,商要么是三位数,要么是两位数. .(判断对错)
14.(1 分)200÷4 商的末尾有两个 0. .(判断对错)
15.(1 分)把一个西瓜分成 5 份,每份占西瓜的. .(判断对错)
16.(1 分)在 、 、 这三个分数中,最大的是 ,最小的是 . .(判断对错)
三、选择题.(10 分,每题 2 分)
17.(2 分)( )的质量大约是 1 千克.
A.20 只鸡蛋 B.1 袋大米 C.1 个苹果18.(2 分)192×8 的积最接近于( ) A.800 B.1600 C.2000
19.(2 分)由三个十、五个百、四个一组成的数是( ) A.534 B.345 C.354
20.(2 分)下面哪个图形是轴对称图形?( )
A. B. C.
21.(2 分)下面各图的涂色部分能用表示的是 ( )
A. B. C.
四、计算.
22.(10 分)直接写得数.
5×60= 96÷3= 84÷2= 21×4= 270÷3=
68+17= 71﹣24= 500×8= + = ﹣ =
23.(18 分)用竖式计算,除法要验算.
307×6= 360×8= 985×8=
72÷4= 268÷4= 473÷7=
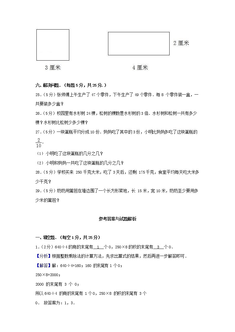
五、解答题(共 1 小题,满分 7 分) 24.(7 分)求下面各图形的周长.
六、解决问题.(每题 5 分,共 25 分.)
25.(5 分)张师傅上午生产了 47 个零件,下午生产了 49 个零件.每 8 个零件装一盒,一共要装多少盒?
26.(5 分)校园里有水杉树 24 棵,松树的棵数是水杉树的 3 倍.水杉树和松树一共有多少棵?水杉树比松树少多少棵?
27.(5 分)一块蛋糕平均分成 10 份.妈妈吃了其中的 3 份,小明比妈妈多吃了这块蛋糕的
.
(1) 小明吃了这块蛋糕的几分之几?
(2) 小明和妈妈一共吃了这块蛋糕的几分之几?
28.(5 分)学校买来 250 千克大米,吃了 3 天后,还剩 175 千克,食堂平均每天吃大米多少千克?
29.(5 分)奶奶用篱笆在墙边围了一个长方形菜地,长 15 米,宽 10 米,奶奶至少要用多少米的篱笆?
参考答案与试题解析
一、填空题.(每空 1 分,共 25 分)
1.(2 分)640÷4 的商的末尾有 1 个 0,250×8 的积的末尾有 3 个 0.
【分析】根据整数乘除法的计算方法,先求出算式的结果,然后再进一步解答即可.
【解答】解:640÷4=160;160 的末尾有 1 个 0; 250×8=2000;
2000 的末尾有 3 个 0;
所以 640÷4 的商的末尾有 1 个 0,250×8 的积的末尾有 3 个 0. 故答案为:1,3.
【点评】要求末尾有几个 0,可以先求出它们结果,然后再进一步解答即可.
2.(1 分)在□÷3=23…2 中,□里应填 71 .
【分析】我们根据在有余数的除法中,被除数=商×除数+余数,因此列式解答即可.
【解答】解:23×3+2
=69+2
=71
答:□里应填 71. 故答案为:71.
【点评】在有余数的除法中,余数一定小于除数,被除数=商×除数+余数.
3.(6 分)在横线上填上“>”、“<”、或“=”.
5460 < 5530 < 6×128 > 125×6
5900 克 < 59 千克 < 96÷2÷4 = 96÷8
【分析】6×128 与 125×6 先分别求出两边算式的得数,进而比较得解;5900 克与 59 千克先统一单位,再比较大小; 96÷2÷4 与 96÷8 根据除法的性质即可求解;整数比较大小的办法是:比较两个整数的大小,要看他们的数位,如果数位不同,那么数位多的数就大,如 果数位相同,相同数位上的数大的那个数就大;分数比较大小的方法:分母相同,分子大则 分数大;分子相同,则分母小的分数大.依此即可求解.
【解答】解:
5460<5530 < 6×128>125×6
5900 克<59 千克 < 96÷2÷4=96÷8
故答案为:<;<;>;<;<;=.
【点评】做此类比较数的大小的题时,要看它们的数位,如果数位不同,那么数位多的数就 大,如果数位相同,相同数位上的数大的那个数就大.同时考查了分数大小的比较.
4.(4 分)填上合适的单位名称.一个冬瓜重约 6 千克
一个鸡蛋约重 60 克
一个铅球重 4 千克
一枚 1 分硬币重 4 克 .
【分析】根据生活经验,对质量单位和数据的大小认识,可知计量一个冬瓜重用“千克”做 单位;可知计量一个鸡蛋约重用“克”做单位;计量一个铅球重用“千克”做单位,计量一 枚 1 分硬币重用“克”做单位.
【解答】解:一个冬瓜重约 6 千克
一个鸡蛋约重 60 克
一个铅球重 4 千克
一枚 1 分硬币重 4 克;
故答案为:千克,克,千克,克.
【点评】此题考查根据情景选择合适的计量单位,要注意联系生活实际、计量单位和数据的 大小,灵活的选择.
5.(2 分)一个数除以 8,余数最大是 7 ,4×345 的积是 4 位数.
【分析】根据在有余数的除法中,余数总比除数小;
求 4×345 的积是几位数,先求出它们的积,然后数出是几位数即可.
【解答】解:除数是 8,余数最大是:8﹣1=7; 4×345=1380,1380 是 4 位数;
故答案为:7,4.
【点评】解答此题的关键:根据在有余数的除法中,余数总比除数小.
6.(2 分)一个面包重 50 克, 10 个面包重 500 克, 20 个面包重 1 千克.
【分析】首先根据整数除法的运算方法,用 500 除以每个面包的重量,求出多少个面包重
500 克;然后根据 1 千克=1000 克,用 1000 除以每个面包的重量,求出多少个面包重 1 千克即可.
【解答】解:500÷50=10(个) 1 千克=1000 克
1000÷50=20(个)
答:一个面包重 50 克,10 个面包重 500 克,20 个面包重 1 千克.
故答案为:10、20.
【点评】此题主要考查了整数除法的运算方法和应用,以及质量单位间的换算,要熟练掌握.
7.(2 分)把一块饼干平均分成 5 份,小芳吃了其中的 3 份,小芳吃了这块饼的 ,还剩 没有吃.
【分析】根据分数的意义可知;把一块饼平均分成 5 份,就是把一块饼看作单位“1”,平
均分为 5 份,小芳吃了其中的 3 份,小芳吃了这块饼的 ,还剩(1﹣ )没有吃;由此解答即可.
【解答】解:3÷5= , 1﹣ =
答:小芳吃了这块饼的 ,还剩 没有吃. 故答案为: , .
【点评】本题主要考查分数的意义,注意找准单位“1”,看看是平均分为几份,取了几份.
8.(2 分)256÷5 的商是 两 位数,最高位是 十 位.
【分析】根据整数除法的运算方法,可得:256÷5 的商是两位数,最高位是十位.
【解答】解:256÷5 的商是两位数,最高位是十位. 故答案为:两、十.
【点评】此题主要考查了整数除法的运算方法和应用,要熟练掌握.
9.(1 分)用 3 个边长为 3 厘米的正方形拼成一个长方形,这个长方形的周长为 24 厘米.
【分析】用三个边长是 2 厘米的正方形拼成一个长方形的方法只有一种.求出拼成后长方形
的长是(3+3+3)厘米,宽是 3 厘米,据此解答.
【解答】解:[(3+3+3)+3]×2,
=[9+3]×2,
=12×2,
=24(厘米).
答:这个长方形的周长是 24 厘米. 故答案为:24.
【点评】本题的关键是求出拼成后长方形的长和宽,再根据周长公式求出它的周长.
10.(1 分)48 名同学去滨江森林公园野营,每 5 人一个帐篷,一共需 10 个帐篷.
【分析】求每 5 人一个帐篷,一共需几个帐篷,即求 48 里面有几个 5,根据求一个数里面有几个另一个数,用除法解答即可.
【解答】解:48÷5=9(个)…3(人) 至少:9+1=10(个)
答:一共需 10 个帐篷. 故答案为:10.
【点评】解答此题应根据题意,进行认真分析,弄清数量间的关系,解答即可,本题要用进 一法取值.
11.(2 分)风车的运动是 旋转 现象,打开车窗是 平移 现象.
【分析】根据平移不改变图形的形状和大小,只改变位置,旋转不改变图形的形状和大小, 改变位置和方向,即可解答.
【解答】解:由分析知:风车的运动是旋转现象,打开车窗是平移现象. 故答案为:旋转,平移.
【点评】关键是根据平移与旋转的不同点,平移不改变图形方向,旋转改变图形方向.
二、判断题.(5 分,每题 1 分)
12.(1 分)5 千克的海绵比 5000 克的石头轻得多. × (判断对错)
【分析】把 5 千克乘进率 1000 化成 5000 克,即海绵是 5000 克,石头也是 5000 克,二者相
等.或把 5000 克除以进率 1000 化成 5 千克,即石头是 5 千克,海绵也是 5 千克,二者相等.
【解答】解:5 千克=5000 克, 或 5000 克=5 千克,
因此,5 千克海绵与 5000 克石头的质量相等; 故答案为:×.
【点评】本题主要是考查质量的单位换算.解答此题的关键是理解 5 千克=5000 克.
13.(1 分)三位数除以一位数,商要么是三位数,要么是两位数. √ .(判断对错)
【分析】三位数除以一位数,当三位数的百位上的数字大于除数时,商是三位数;当三位数 的百位上的数字小于除数时,商是两位数,据此判断即可.
【解答】解:三位数除以一位数,当三位数的百位上的数字大于除数时,商是三位数; 当三位数的百位上的数字小于除数时,商是两位数,
所以三位数除以一位数,商要么是三位数,要么是两位数, 所以题中说法正确.
故答案为:√.
【点评】此题主要考查了整数除法的运算方法和应用,要熟练掌握,解答此题的关键是要明 确:三位数除以一位数,商的位数取决于三位数的百位上的数字和除数的关系.
14.(1 分)200÷4 商的末尾有两个 0. × .(判断对错)
【分析】200÷4 的商的末尾有一个 0,要通过计算最后再确定商的末尾 0 的个数.据此判断.
【解答】解:200÷4=50,
所以 200÷4 的商的末尾有一个 0. 所以题干说法错误.
故答案为:×.
【点评】此题考查商末尾有 0 的除法,看商的末尾有几个 0,不能只看被除数的末尾有几个0,就确定商的末尾有几个 0,一定要通过计算后再确定 0 的个数.
15.(1 分)把一个西瓜分成 5 份,每份占西瓜的. × .(判断对错)
【分析】把一个西瓜平均分成 5 份,求每份占总数的分率,平均分的是单位“1”,求的是分率;用除法计算.
但是本题没有“平均”两个字,因此说法错误.
【解答】解:若把一个西瓜平均分成 5 份,则每份占 1÷5=,
因为本题没有“平均”两个字,所以每份大小不同,或大或小. 故答案为:×.
【点评】解决此题关键是弄清是不是有“平均”两个字.
16.(1 分)在 、 、 这三个分数中,最大的是 ,最小的是 . √ .(判断对错)
【分析】根据“分子相同,则分母小的分数大;分母大的分数小”判断即可.
【解答】解:因为,2<3<4,
所以,> > ,
所以,在 、 、 这三个分数中,最大的是 ,最小的是 ,所以原题说法正确. 故答案为:√.
【点评】掌握同分子分数的大小比较方法是解答的关键.
三、选择题.(10 分,每题 2 分)
17.(2 分)( )的质量大约是 1 千克.
A.20 只鸡蛋 B.1 袋大米 C.1 个苹果
【分析】根据生活经验、对质量单位和数据大小的认识,可知:20 只鸡蛋的质量大约是 1 千克;据此解答.
【解答】解:在所给的几个选项中,20 只鸡蛋的质量大约是 1 千克,一袋大米的重量是 10
千克或 20 千克,一个苹果的重量大约是 200 克; 故选:A.
【点评】此题考查根据情景选择合适的计量单位,要注意联系生活实际、计量单位和数据的 大小,灵活的选择.
18.(2 分)192×8 的积最接近于( ) A.800 B.1600 C.2000
【分析】在估算中,一般要把因数看作是整十、整百、整千…的数来进行计算.据此解答.
【解答】解:192×8≈200×8=1600, 故选:B.
【点评】本题考查了学生基本的估算能力.
19.(2 分)由三个十、五个百、四个一组成的数是( ) A.534 B.345 C.354
【分析】由三个十、五个百、四个一组成的数是一个三位数,最高位百位上是 5,十位上是3,个位上是 4,写这个数时,从高位到低位,写出即可.
【解答】解:由三个十、五个百、四个一组成的数是 534; 故选:A.
【点评】本题主要是考查整数的写法,整数的写法是:从高位到低位,一级一级地写,哪一 个数位上一个单位也没有,就在那个数位上写 0.
20.(2 分)下面哪个图形是轴对称图形?( )
A. B. C.
【分析】根据轴对称图形的意义:如果一个图形沿着一条直线对折后两部分完全重合,这样 的图形叫做轴对称图形,这条直线叫做对称轴;依次进行判断即可.
【解答】解:根据轴对称图形的意义可知:B 是轴对称图形,而 A、C 不是轴对称图形; 故选:B.
【点评】此题考查了轴对称图形的意义,判断轴对称图形的关键是寻找对称轴,看图形对折 后两部分是否完全重合.
21.(2 分)下面各图的涂色部分能用表示的是 ( )
A. B. C.
【分析】选项 A 是把一条线段的长度看作单位“1”,把它平均分成 3 份,每份表示它的 ; 选项 B 是把一个三角形的面积看作单位“1”,把它平均分成 4 份,每份是它的,涂色部分是 1 份,是这个三角形的;
选项 C 不是把大正方形平均分成 4 份,不能用分数表示它的一份.
【解答】解:下面各图的涂色部分能用 表示的是:
. 故选:B.
【点评】本题是考查分数的意义及写法,属于基础知识.把单位“1”平均分成若干份,用分数表示,分母是分成的份数,分子是要表示的份数.关键是把单位“1”平均分.
四、计算.
22.(10 分)直接写得数.
5×60= 96÷3= 84÷2= 21×4= 270÷3=
68+17= 71﹣24= 500×8= + = ﹣ =
【分析】根据整数加减乘除法、分数加减法的计算方法进行计算即可.
【解答】解:
5×60=300 96÷3=32 84÷2=42 21×4=84 270÷3=90
68+17=85 71﹣24=47 500×8=4000 + = ﹣ =
【点评】考查了整数加减乘除法、分数加减法的口算能力,按照各自的计算方法进行计算即 可.
23.(18 分)用竖式计算,除法要验算.
307×6= 360×8= 985×8=
72÷4= 268÷4= 473÷7=
【分析】根据整数乘除法的竖式计算方法进行解答即可.
【解答】解:(1)307×6=1842;
(2)360×8=2880;
(3)985×8=7880;
(4)72÷4=18;
(5)268÷4=67;
(6)473÷7=67…4.
【点评】此题考查了整数乘除法的竖式计算方法及计算能力,注意除法的验算方法即可.
五、解答题(共 1 小题,满分 7 分) 24.(7 分)求下面各图形的周长.
【分析】根据正方形的周长=边长×4,长方形的周长=(长+宽)×2,代入数据即可解答.
【解答】解:3×4=12(厘米)
(4+2)×2
=6×2
=12(厘米)
答:正方形的周长是 12 厘米,长方形的周长是 12 厘米.
【点评】此题考查了正方形和长方形的周长公式的计算应用.
六、解决问题.(每题 5 分,共 25 分.)
25.(5 分)张师傅上午生产了 47 个零件,下午生产了 49 个零件.每 8 个零件装一盒,一共要装多少盒?
【分析】根据题意先计算出生产的零件的总数量,再除以每盒装的零件的数量,即可得解.
【解答】解:(47+49)÷8
=96÷8
=12(盒)
答:一共要装 12 盒.
【点评】此题主要依据加法和除法的意义解决实际问题.
26.(5 分)校园里有水杉树 24 棵,松树的棵数是水杉树的 3 倍.水杉树和松树一共有多少棵?水杉树比松树少多少棵?
【分析】要求水杉树和松树一共有多少棵,先用 24 乘 3 求出松树的棵数,再加水杉树的棵数即可;要求水杉树比松树少多少棵,用松树的棵数减去水杉树的棵数即可.
【解答】解:24×3+24
=72+24
=96( 棵 ) 72﹣24=48(棵)
答:水杉树和松树一共有 96 棵,水杉树比松树少 48 棵.
【点评】考查了求一个数的几倍是多少用乘法解答;求一个数比另一个数少多少,用减法解 答.
27.(5 分)一块蛋糕平均分成 10 份.妈妈吃了其中的 3 份,小明比妈妈多吃了这块蛋糕的
.
(1) 小明吃了这块蛋糕的几分之几?
(2) 小明和妈妈一共吃了这块蛋糕的几分之几?
【分析】(1)把这个蛋糕看作单位“1”,根据分数的意义,妈妈吃了其中的 3 份,则吃了
这个蛋糕的 ;小明比妈妈多吃了这块蛋糕的 ,用妈妈吃的分率加上 就是小明吃了这块蛋糕的几分之几;
(2)把小明和妈妈吃的分率相加即是小明和妈妈一共吃了这块蛋糕的几分之几.
【解答】解:(1)+=答:小明吃了这块蛋糕的 .
(2) + =
答:小明和妈妈一共吃了这块蛋糕的 .
【点评】本题考查了分数的意义:将单位是“1”平均分成若干份,表示其中这样一份或几份的数为分数,以及加法意义的灵活运用.
28.(5 分)学校买来 250 千克大米,吃了 3 天后,还剩 175 千克,食堂平均每天吃大米多少千克?
【分析】首先用学校买来的大米的重量减去吃了 3 天后,还剩的大米的重量,求出 3 天吃了多少千克;然后用它除以 3,求出食堂平均每天吃大米多少千克即可.
【解答】解:(250﹣175)÷3
=75÷3
=25(千克)
答:食堂平均每天吃大米 25 千克.
【点评】此题主要考查了整数除法的运算方法和应用,以及平均数的含义和求法,要熟练掌 握.
29.(5 分)奶奶用篱笆在墙边围了一个长方形菜地,长 15 米,宽 10 米,奶奶至少要用多少米的篱笆?
【分析】要想所用篱笆最少,则需要一条长边靠墙,那么篱笆的长=长+宽×2,据此代数计算即可.
【解答】解:由题意得:一条长边靠墙时所用篱笆最少,所用篱笆的长度是:
15+10×2
=15+20
=35(米).
答:奶奶至少要用 35 米的篱笆.
【点评】关键是明确只有一条长边靠墙时所用篱笆最少.
相关试卷
这是一份人教版二年级数学上册 第一学期期末质量综合检测试题测试卷 (138),共3页。试卷主要包含了口算,填空,选择,认真做计算,列式计算,看图计算,解决问题等内容,欢迎下载使用。
这是一份人教版五年级数学上册 第一学期期末复习综合检测试题测试卷 (138),共3页。试卷主要包含了填空题,判断题,选择题,计算,解决问题等内容,欢迎下载使用。
这是一份人教版四年级数学上册 第一学期期末复习综合检测试题测试卷 (138),共4页。试卷主要包含了填空题,判断题,选择题,画一画,解决问题等内容,欢迎下载使用。

