


期末检测试题 2021-2022学年部编版道德与法治七年级上册(word版 含答案)
展开期末检测试题 2021-2022学年部编版九年级道德与法治上册(word版 含答案): 这是一份期末检测试题 2021-2022学年部编版九年级道德与法治上册(word版 含答案),共7页。试卷主要包含了单项选择题,非选择题等内容,欢迎下载使用。
期末检测试题-2021-2022学年部编版道德与法治九年级上册(word版 含答案): 这是一份期末检测试题-2021-2022学年部编版道德与法治九年级上册(word版 含答案),共7页。试卷主要包含了单项选择题,非选择题等内容,欢迎下载使用。
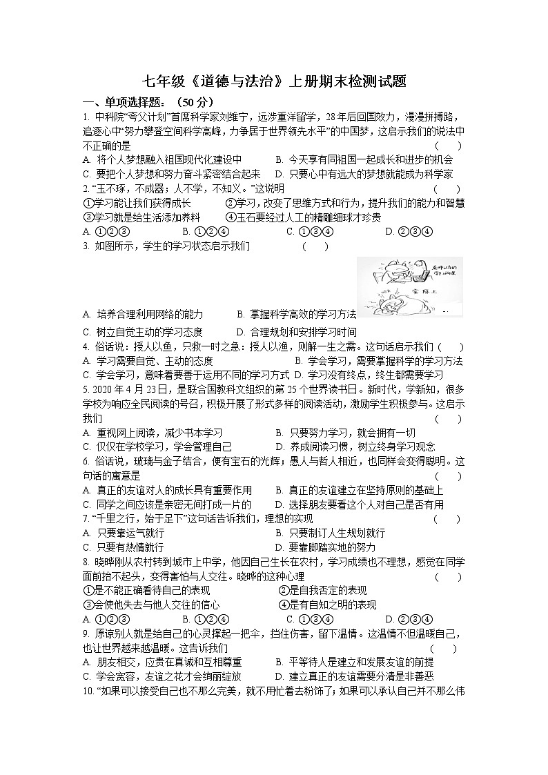
期末检测试题-2021-2022学年部编版道德与法治七年级上册(word版 含答案): 这是一份期末检测试题-2021-2022学年部编版道德与法治七年级上册(word版 含答案),共7页。试卷主要包含了单项选择题,非选择题等内容,欢迎下载使用。