高中地理人教版 (2019)选择性必修2 区域发展第二节 生态脆弱区的综合治理课时作业
展开
这是一份高中地理人教版 (2019)选择性必修2 区域发展第二节 生态脆弱区的综合治理课时作业,共7页。
[合格过关练]
我国是世界上荒漠化面积大、分布广、危害严重的国家之一,在下图中A、B、C地区都存在不同程度的荒漠化。据此完成1~2题。
1.下列关于荒漠化的叙述,正确的是( )
A.荒漠化只发生在图中三个地区
B.A地区的荒漠化是气候异常造成的
C.荒漠化是土地退化的一种表现
D.次生盐渍化不属于土地荒漠化
2.A地区的荒漠化主要类型属于( )
A.沙漠化 B.石漠化
C.盐渍化 D.三种类型都有
1.C 2.A [第1题,荒漠化是一种土地退化现象,表现为沙漠化、石漠化、次生盐渍化等,在干旱、半干旱地区以及某些半湿润地区都有可能发生,气候异常等自然因素是其形成的基础,但人类过度的经济活动起主导作用。第2题,A地区位于我国西北内陆地区,主要表现为土地沙漠化。]
读新疆塔里木河下游绿洲环境恶化示意图,回答3~4题。
3.图中甲表示( )
A.土地盐碱化严重 B.冰川融水减少
C.河流水量减少 D.沙丘移向绿洲
4.综合治理和保护塔里木盆地绿洲的合理措施是( )
A.禁止游牧活动 B.大力发展畜牧业
C.加强资源勘探开发 D.发展节水农业
3.C 4.D [第3题,新疆塔里木河是内流河,河流水主要来自高山冰雪融水;根据因果关系图:滥牧破坏植被,水源减少,垦荒扩大耕地面积,用水量加大,导致河流水量减少,从而引起地下水位下降,最终形成荒漠化。第4题,塔里木盆地深居内陆、远离海洋,降水稀少,保护绿洲主要是保护这里的水资源,发展节水农业,减少水资源的浪费。]
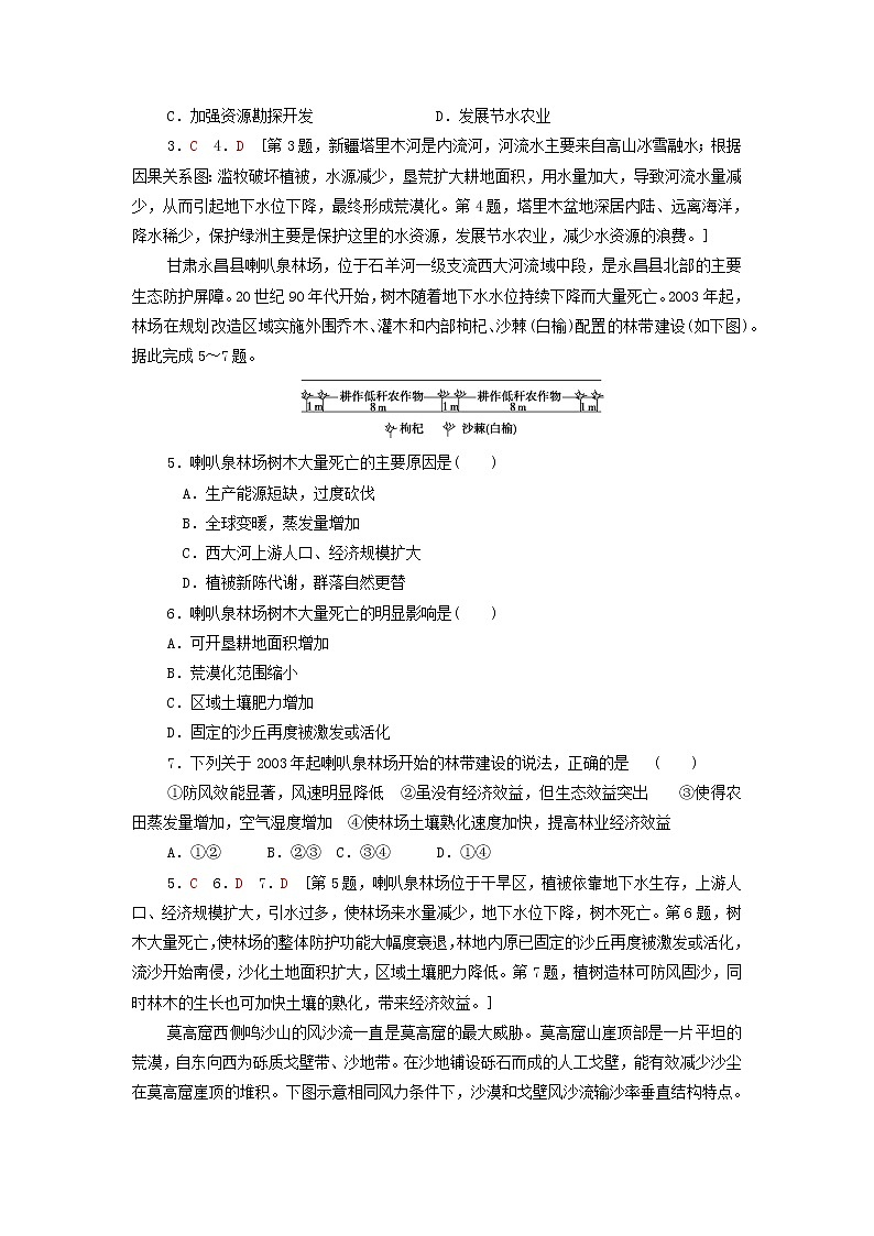
甘肃永昌县喇叭泉林场,位于石羊河一级支流西大河流域中段,是永昌县北部的主要生态防护屏障。20世纪90年代开始,树木随着地下水水位持续下降而大量死亡。2003年起,林场在规划改造区域实施外围乔木、灌木和内部枸杞、沙棘(白榆)配置的林带建设(如下图)。据此完成5~7题。
5.喇叭泉林场树木大量死亡的主要原因是( )
A.生产能源短缺,过度砍伐
B.全球变暖,蒸发量增加
C.西大河上游人口、经济规模扩大
D.植被新陈代谢,群落自然更替
6.喇叭泉林场树木大量死亡的明显影响是( )
A.可开垦耕地面积增加
B.荒漠化范围缩小
C.区域土壤肥力增加
D.固定的沙丘再度被激发或活化
7.下列关于2003年起喇叭泉林场开始的林带建设的说法,正确的是 ( )
①防风效能显著,风速明显降低 ②虽没有经济效益,但生态效益突出 ③使得农田蒸发量增加,空气湿度增加 ④使林场土壤熟化速度加快,提高林业经济效益
A.①② B.②③ C.③④ D.①④
5.C 6.D 7.D [第5题,喇叭泉林场位于干旱区,植被依靠地下水生存,上游人口、经济规模扩大,引水过多,使林场来水量减少,地下水位下降,树木死亡。第6题,树木大量死亡,使林场的整体防护功能大幅度衰退,林地内原已固定的沙丘再度被激发或活化,流沙开始南侵,沙化土地面积扩大,区域土壤肥力降低。第7题,植树造林可防风固沙,同时林木的生长也可加快土壤的熟化,带来经济效益。]
莫高窟西侧鸣沙山的风沙流一直是莫高窟的最大威胁。莫高窟山崖顶部是一片平坦的荒漠,自东向西为砾质戈壁带、沙地带。在沙地铺设砾石而成的人工戈壁,能有效减少沙尘在莫高窟崖顶的堆积。下图示意相同风力条件下,沙漠和戈壁风沙流输沙率垂直结构特点。据此完成8~10题。
8.当前,风沙流对莫高窟危害最大的是( )
A.磨蚀崖壁壁画 B.降低窟内能见度
C.降低窟内湿度 D.掩埋和堵塞洞口
9.与沙漠风沙流相比,相同风力条件下的戈壁风沙流( )
A.输沙量更大
B.输沙率更小
C.2~4 cm高度输沙量更大
D.4~6 cm高度输沙率更大
10.人工戈壁能有效减少沙尘在莫高窟山崖顶部的堆积,主要的原因是人工戈壁可以( )
A.阻碍风沙流高层沙尘运动
B.降低风沙流搬运沙尘能力
C.提高防沙工程的“输导”作用
D.促进沙地固沙植物的生长
8.A 9.D 10.C [第8题,风沙流对莫高窟危害最大的是磨蚀崖壁壁画,A项正确。第9题,由图可知,图中横坐标表示输沙率,进而从图中可以读出4~6 cm高度戈壁风沙流输沙率更大,D项正确。第10题,由图可知,在0~4cm高度戈壁的输沙率较小,这样可有效减少沙尘在莫高窟山崖顶部堆积,提高防沙工程的“输导”作用。选C。]
11.读影响我国土地荒漠化面积扩大的因素统计图,回答下列问题。
(1)图中显示导致我国土地荒漠化面积扩大的各因素中影响程度最大和最小的分别是________________、________________。
(2)我国西北地区荒漠化面积广大,试从气候、地形、河流、植被等方面描述该地区的自然地理环境特征,并分析新疆绿洲地区荒漠化的最主要的人为原因。
(3)针对我国草原地区过度开垦、过度放牧现象,我们应采取哪些有效的措施,以防治日渐扩大的土地荒漠化?
[解析] 第(1)题,图中坐标图为玫瑰坐标图,中心点为坐标原点,六个因素对应六个坐标轴,其中,过度放牧代表的数值离原点最远、数值最大、所占比重最大,同理,城市交通建设所占比重最小。第(2)题,新疆处于西北地区,深居内陆的位置、地形决定了本区气候干旱,以及气候影响下相应的植被、河流等特征。因为缺水,在荒漠的绿洲区,过度樵采和水资源利用不当是荒漠化的最主要的人为原因。第(3)题,一方面,合理利用土地,在一些地区退耕还牧;另一方面,对牧区进行相应的管理和建设,保护草场。
[答案] (1)过度放牧 城市交通建设
(2)特征:我国西北地区深居内陆,远离海洋,气候干旱,日照强,温差大,风力强;高山环绕盆地,以风蚀地貌为主,沙漠戈壁广布,河流稀疏短小,以内流河为主;植被以草原荒漠为主。原因:过度樵采、水资源利用不当。
(3)退耕还草;确定合理载畜量;划区轮牧;建设人工草场等。
[素养培优练]
绿洲与荒漠的交错带生态环境脆弱,在其附近的绿洲区过量开采地下水会使交错带生态环境退化,形成“生态裂谷”。读甘肃省民勤北部荒漠草场至县城(绿洲)地下水位变化图,完成12~13题。
12.“生态裂谷”的位置距县城距离为( )
A.0~20 km B.20~40 km
C.40~60 km D.60~80 km
13.“生态裂谷”地区( )
A.植被覆盖率较高 B.流水侵蚀作用较强
C.风力侵蚀作用弱 D.固定沙丘转为流动沙丘
12.A 13.D [第12题,过量开采地下水会使交错带生态环境退化,形成“生态裂谷”。仔细读图,距县城距离为0~20 km处,地下水位特别低,最可能出现过量抽取地下水。第13题,绿洲与荒漠的交错带的“生态裂谷”,由于地下水位低,植被覆盖率较低,A错;流水侵蚀作用较弱,B错;由于气候干旱,外力作用以风力侵蚀作用为主,C错;由于植被减少,固定沙丘会转为流动沙丘,D对。答案选D。]
“黄土坡、黄土塬,沟里头望不到外头的天……”歌词中的“黄土塬”是我国西北地区群众对顶面平坦宽阔、周边为沟谷的黄土堆积高地的俗称。读黄土塬地貌等高线图,回答14~15题。
14.下图为该地区水土流失原因分析图,图中自然因素中的动力是( )
A.冬季所刮的西北风 B.植被稀少
C.农业生产活动 D.夏季的暴雨
15.为合理利用土地、保持水土,下列做法正确的是( )
①甲处打坝淤地 ②乙处整修梯田 ③丙处修建水库
④丁处平整土地
A.①② B.②③ C.③④ D.②④
14.D 15.A [第14题,由材料及所学知识可知,该地区位于黄土高原。黄土高原夏季降水集中且多暴雨,冲刷力强,是水土流失问题产生的自然动力。第15题,读等高线地形图可知,甲处为沟谷,应打坝淤地;乙处为缓坡,可以整修梯田;丙处为塬面,应平整土地;丁处为陡坡,应植树种草,营造护坡林。]
16.阅读图文材料,完成下列问题。
西柳沟是黄河内蒙古段的一级支流,流域面积1 356 km2(图1),是黄河粗泥沙的重要来源区之一。2019年5月,某中学地理研学小组在水土保持专家许教授指导下,对西柳沟开展了以“黄河上游流域治理与生态文明建设”为主题的考察活动。他们来到西柳沟上游,放眼望去,沟壑纵横,植被稀疏。当地农民说这里“遇水成泥、遇风成沙”。两天后,他们到达中游的风沙区,只见河流两岸有新月形沙丘分布。许教授说这里每年冬春季节常有大风和沙尘暴出现。穿过沙漠继续北行,研学小组发现地势变得低平,河流蜿蜒,河岸两侧遍布绿油油的农田。龙头拐水文站工作人员介绍,每逢汛期,这里会泛滥成灾,入黄口处常形成沙坝,造成黄河干流严重淤堵。
图1
图2
(1)研学小组依据水文站提供的资料绘制了西柳沟多年平均月输沙率和月流量变化图(图2),发现西柳沟汛期易形成峰高量大、陡涨陡落的高含沙量洪水。从外力作用的角度分析西柳沟高含沙水流的形成原因。
(2)研学小组从所绘图中进一步发现,西柳沟3月的流量与7月、9月的相近,但3月的输沙率却小得多。分析形成该现象的原因。
(3)通过本次研学活动,研学小组对西柳沟流域的自然地理概况、水土流失状况等有了深入了解,对西柳沟流域治理有了一定认识。为减少西柳沟入黄泥沙,从黄土丘陵沟壑区、风沙区和冲积平原区中,任选一区提出针对性的治理措施。
[解析] 第(1)题,设问关键词为外力作用、高含沙水流。答题时需要分析沙源、洪水的成因。由材料可知,河流两侧有沙丘,冬春季节风力较大,沙源丰富。夏秋季节暴雨多发,侵蚀搬运作用强,增加了入河泥沙量。进入河道的泥沙被洪水搬运,易形成高含沙水流。第(2)题,主要从径流来源和特点角度分析。3月份径流主要来自融雪补给,流速小,输沙能力弱,输沙率小。7月份和9月份,径流主要来自降雨补给,补给强度大,径流流速大,输沙能力强,输沙率大。第(3)题,需要选一个区域作答。黄土丘陵沟壑区应主要从加强沟道坝系建设、蓄水拦沙等角度采取措施。风沙区可以采取设置草方格沙障、引洪入沙等措施。冲积平面区需要疏浚河道、引洪淤地等。
[答案] (1)冬春季节,大风将大量的沙尘吹送到河道里堆积,提供了丰富沙源;夏秋季节暴雨多发,侵蚀搬运作用强,增加了入河泥沙量;进入河道的泥沙被洪水搬运,易形成高含沙水流。
(2)3月份,径流主要来自融雪补给,流速小,输沙能力弱,输沙率小;7月份和9月份,径流主要来自降雨补给,流速大,输沙能力强,输沙率大。
(3)(任选一区作答即可)黄土丘陵沟壑区:加强沟道坝系建设(淤地坝、谷坊等);缓坡修梯田,挖鱼鳞坑;实施退耕还林还草、植树造林、封育等水土保持措施,蓄水拦沙。
风沙区:设置沙障(草方格等)防风固沙;结合工程措施引洪入沙;恢复植被。
冲积平原区:疏浚河道;引洪淤地(引洪灌溉)。
相关试卷
这是一份高中地理人教版 (2019)选择性必修2 区域发展第二节 生态脆弱区的综合治理精品课时作业,文件包含高中地理新人教版2019选择性必修222生态脆弱区的综合治理同步测试原卷版doc、高中地理新人教版2019选择性必修222生态脆弱区的综合治理同步测试解析版doc等2份试卷配套教学资源,其中试卷共19页, 欢迎下载使用。
这是一份高中地理人教版 (2019)选择性必修2 区域发展第二节 生态脆弱区的综合治理课时作业,共5页。试卷主要包含了解析等内容,欢迎下载使用。
这是一份高中地理人教版 (2019)选择性必修2 区域发展第二章 资源、环境与区域发展第二节 生态脆弱区的综合治理课后复习题,共9页。试卷主要包含了选择题,非选择题等内容,欢迎下载使用。

