+2021-2022学年高一上学期化学人教版(2019)必修第一册+期末复习试题+
展开Cl 35.5、K 39、Ca 40、Mn 55、Fe 56、Cu 63.5、Zn 65、Ag 108
一、选择题(共21小题,每小题只有一个正确选项)
1. 氢化钠(NaH)可在野外用作生氢剂,其中氢元素为-1价。NaH用作生氢剂时的化学反应原理为:NaH+H2O=NaOH+H2↑。下列有关该反应的说法中,正确的是
A. 该反应属于置换反应B. 该反应属于复分解反应
C. NaH被氧化,作还原剂D. H2O中的氢元素都被还原
2.某同学将金属钠露置于空气中,观察到下列现象:银白色→变灰暗→变白色→出现液滴→白色固体。其变质过程中不可能产生物质是
A. Na2OB. NaOH
C. Na2CO3D. NaHCO3
3.下列关于碱金属的原子结构和性质的叙述中不正确的是( )
A.碱金属原子最外层都只有1个电子,在化学反应中容易失去最外层这个电子
B.都是强还原剂
C.都能在O2中燃烧生成过氧化物
D.都能与水反应生成碱
4..将30mL0.5ml/ L NaOH溶液加水稀释到 0.03 ml/L ,则选用的容量瓶规格为
A. 100 mLB. 250 mL C. 500 mL D. 1000 mL
5.卤素是最活泼的一族非金属,下列关于卤族元素的说法正确的是( )
A.卤素单质的最外层电子数都是7
B.从上到下,卤素原子的电子层数依次增多,半径依次减小
C.从F到I,原子核对最外层电子的吸引能力依次减弱,原子得电子能力依次减弱
D.卤素单质与H2化合的容易程度为F2
A. 氧化亚铁与稀盐酸反应:FeO+2H+=Fe3++H2O
B. 向氯化铜溶液中加入氢氧化钠溶液:Cu2++OH-=Cu(OH)2↓
C. 氯化铁溶液与铜反应:Fe3++Cu=Fe2++Cu2+
D. 向氯化亚铁溶液中通入氯气:2Fe2++Cl2=2Fe3++2Cl-
7.实验室利用下图所示的装置制备干燥、纯净的氯气。下列有关叙述不正确的是( )
A. 本实验操作顺序为:检验装置气密性→添加固体药品→添加液体药品→加热
B. 装置Ⅱ、Ⅲ中的试剂依次为浓硫酸、饱和NaCl溶液
C. 氯气密度比空气大,故装置Ⅳ中长导管进气,短导管出气
D. 装置Ⅴ中反应的离子方程式为:Cl2+2OH﹣=Cl﹣+ClO﹣+ H2O
8.下表为元素周期表的一部分,其中X、Y、Z、W为短周期元素,W元素原子的核电荷数为X元素的2倍。下列说法正确的是
A. X、W、Z元素的原子半径及它们的气态氢化物的热稳定性均依次增大
B. Y、Z、W元素在自然界中均不能以游离态存在,它们的最高价氧化物的水化物的酸性依次增强
C. YX2晶体熔化、液态WX3汽化均需克服分子间作用力
D. 根据元素周期律,可以推测T元素的单质具有半导体特性,T2X3具有氧化性
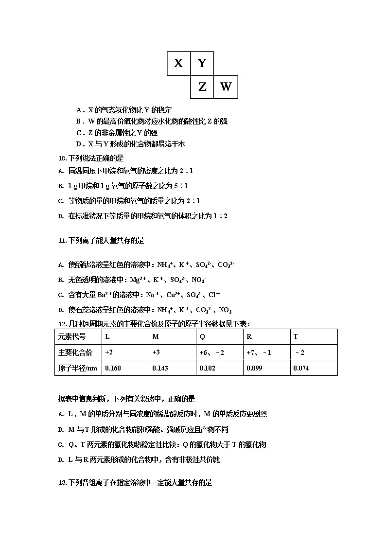
9.X、Y、Z、W均为短周期元素,它们在周期表中相对位置如图所示。若Y原子的最外层电子是内层电子数的3倍,下列说法正确的是( )
A.X的气态氢化物比Y的稳定
B.W的最高价氧化物对应水化物的酸性比Z的强
C.Z的非金属性比Y的强
D.X与Y形成的化合物都易溶于水
10.下列说法正确的是
A. 同温同压下甲烷和氧气的密度之比为2∶1
B. 1 g甲烷和1 g氧气的原子数之比为5∶1
C. 等物质的量的甲烷和氧气的质量之比为2∶1
D. 在标准状况下等质量的甲烷和氧气的体积之比为1∶2
11.下列离子能大量共存的是
A. 使酚酞溶液呈红色的溶液中:NH4+、K+、SO42-、CO32-
B. 无色透明的溶液中:Mg2+、K+、SO42-、NO3-
C. 含有大量Ba2+的溶液中:Na+、Cu2+、SO42-、Cl-
D. 使石蕊溶液呈红色的溶液中:NH4+、K+、CO32-、NO3-
12.几种短周期元素的主要化合价及原子的原子半径数据见下表:
据表中信息判断,下列有关叙述中,正确的是
A. L、M的单质分别与同浓度的稀盐酸反应时,M的单质反应更剧烈
B. M与T形成的化合物能和强酸、强碱反应且产物不同
C. Q、T两元素的氢化物热稳定性比较:Q的氢化物大于T的氢化物
D. L与R两元素形成的化合物中,含有非极性共价键
13.下列各组离子在指定溶液中一定能大量共存的是
A. 无色溶液中:K+、Na+、MnO4-、SO42-
B. 使无色酚酞试液显红色的溶液:S2-、K+、HCO3-、Na+
C. 酸性溶液中:Na+、Fe3+、SO42-、Cl-
D. 0.1ml/L 的 FeCl3溶液中:Na+、H+、SCN-、I-
14.2019年是元素周期表发表150周年,期间科学家为完善周期表做出了不懈努力。中国科学院院士张青莲教授曾主持测定了铟(49In)等9种元素相对原子质量的新值,被采用为国际新标准。铟与硼(5B)同主族,与铷(37Rb)同周期。下列说法不正确的是
A. In是第五周期第ⅢA族元素B. 的中子数与电子数的差值为17
C. 原子半径:In>AlD. 碱性:In(OH)3>RbOH
15.KClO3 在酸性溶液中可将 VO2+氧化成 VO2+ ,而自身被还原为 Cl-。欲使 3 ml VO2+成 VO2+ ,则需要氧化剂KClO3 的物质的量是( )
A. 0.2 mlB. 0.5mlC. 1 mlD. 3ml
16.FeCl3、CuCl2的混合溶液加入铁粉,充分反应后仍有固体存在,下列判断不正确的是( )
A. 加入KSCN溶液一定不变红色B. 溶液中一定含Fe2+
C. 溶液中一定含Cu2+D. 剩余固体中一定含铜
17.关于钠的描述正确的是
①钠在自然界既有游离态又有化合态存在
②金属钠着火可以用泡沫灭火器救火
③钠的密度比煤油大,保存在煤油中
④钠与水反应浮在水面上、熔成小球、发出嘶嘶响声
⑤钠可以从CuCl2溶液中置换出铜
⑥钠易失去电子表现强的还原性
A. ③④⑤⑥ B. ③④⑥C. ③④⑤D. ①②③④⑥
18.16O和18O是氧元素的两种核素,NA表示阿伏伽德罗常数。下列说法正确的是
A. 16O2和18O2互为同位素
B. 16O和18O核外电子数不同
C. 通过化学变化可以实现16O和18O间的相互转化
D. 标准状况下,1.12 L16O2和1.12 L 18O2均含0.1NA个氧原子
19. 如图铁与水反应的实验中,下列做法不正确的是( )
A. 试管中的铁粉用绕成团的细铁丝代替
B. 将试管底部的湿棉花移到试管口部
C. 用铁丝网罩住酒精灯火焰
D. 点燃肥皂泡验证氢气的生成
20.下列有关叙述正确的是
A. 碳酸氢钠是抗酸药,服用时喝些醋能提高药效
B. Na2O2可与CO2反应放出氧气,可用于制作呼吸面具
C. 钾、钠、镁等活泼金属着火时,可用泡沫灭火器灭火
D. 灼烧白色粉末,火焰呈黄色,证明原粉末中有Na+,无K+
21.下列说法正确的是
A. 所有的不锈钢都只含有金属元素
B. 我国流通的硬币材质是金属单质
C. 镁合金的硬度和强度均高于纯镁
D. 广东打捞出的明代沉船上存在大量铝质餐具
二、填空题(共有4道填空题)
22. 用化学方法除去下列物质中混有的少量杂质,其中括号内为杂质,写出除杂需加入的试剂以及发生反应的离子方程式。
23.下列说法正确的是________________。
①胶体区别于其他分散系的本质特征是光线透过胶体时,胶体中可发生丁达尔效应
②胶体能够稳定存在的主要原因是胶体带电
③石墨转化成金刚石是化学变化
④过氧化钠是碱性氧化物,阴阳离子个数比等于1:1
⑤某无色溶液中加入稀盐酸,产生的气体可使澄清石灰水变浑浊,则原溶液中一定含有CO32-
⑥不能用铝制的器皿来盛放酸梅汤或碱水是因为铝会和酸或碱反应
⑦KNO3固体不导电,因此KNO3不是电解质
⑧液氯不导电是非电解质,氯水能导电是电解质
24.按要求回答下列问题:
(1)某种粒子有1个原子核,核中有17个质子,20个中子,核外有18个电子,该粒子的化学符号是__。
(2)下列关于化学键的说法正确的是____。
① 含有金属元素的化合物一定是离子化合物
② 第IA族和第ⅦA族元素原子化合时,一定生成离子键
③ 由非金属元素形成的化合物一定不是离子化合物
④ 活泼金属与非金属化合时,能形成离子键
⑤ 离子键就是阴、阳离子间的相互引力
⑥离子化合物中可能含有非极性共价键
(3)写出下列物质的电子式:Mg(OH)2:____, N2:_______,NH4I:_______。
(4)用电子式表示下列化合物的形成过程:Na2S:_______;H2O:_______。
25.(1)某化工厂用氯气与石灰乳生产漂白粉,该厂出厂产品说明书如下:
①漂白粉长期露置在空气中会变质,写出漂白粉变质过程中涉及的化学方程式______,____。
②某实验室研究员将完全变质后的漂白粉溶于水,向其中加入足量稀硝酸,收集到标准状况下448 mL气体,则该漂白粉中所含有效成份的质量为_____________(假设漂白粉中的其它成份不与硝酸反应)。
(2)将14 g Na2O和Na2O2的混合物加入足量的水中充分反应后,生成标准状况下的气体1.12 L,所得溶液的体积为400 mL。试计算:原混合物中Na2O的质量为______g,所得溶液的物质的量浓度为______ ml·L-1。
试题答案
选择题
1-5 CDCCC 6-10 DBDBB 11-15 BBCDB 16-21 CBDBBC
二、22 . (1). CO2 (2). CO2+H2O+CO32-=2HCO3- (3). NaOH溶液 (4). 2Al+2H2O+2OH-=2AlO2-+3H2↑
23. 【答案】③⑥
【解析】
【详解】①胶体区别于其他分散系的本质特征是胶体中的分散质粒子直径在1nm到100nm之间,溶液中溶质粒子直径小于1nm,浊液中的粒子直径大于100nm,错误;
②胶体能够稳定存在的主要原因是胶粒带同种电荷,互相排斥,胶体不带电,错误;
③石墨转化成金刚石有新物质生成,是化学变化,正确;
④过氧化钠不是碱性氧化物,阳离子是Na+,阴离子是O22-,阴阳离子个数比等于1:2,错误;
⑤某无色溶液中加入稀盐酸,产生的气体可使澄清石灰水变浑浊,则原溶液中可能含有CO32-或HCO3-或SO32-或HSO3-,错误;
⑥铝既能和酸反应也能和碱反应,所以不能用铝制的器皿来盛放酸梅汤或碱水,正确;
⑦KNO3固体不导电,但溶于水或熔融状态下能导电,因此KNO3是电解质,错误;
⑧液氯是单质,既不是电解质,也不是非电解质,氯水是混合物,虽然能导电,但既不是电解质,也不是非电解质,错误;
故正确的是③⑥。
24.【答案】 (1). (2). ④⑥ (3). (4). (5). (6). (7).
25.【答案】 (1). Ca(ClO)2+H2O+CO2=CaCO3+2HClO (2). 2HClO2HCl+O2↑ (3). 2.86 g (4). 6.2 (5). 1.0
X
Y
Z
W
T
元素代号
L
M
Q
R
T
主要化合价
+2
+3
+6、﹣2
+7、﹣1
﹣2
原子半径/nm
0.160
0.143
0.102
0.099
0.074
除杂试剂
发生反应的离子方程式
(1)
NaHCO3溶液(Na2CO3)
____
________________________
(2)
Fe (Al)
____
__________________________
(3)
FeCl2溶液(FeCl3)
_____
________________________
(4)
CO2(HCl)
______
____________________
第三章+铁+金属材料+期末复习模拟卷+++2021-2022学年高一上学期化学人教版(2019)必修第一册: 这是一份第三章+铁+金属材料+期末复习模拟卷+++2021-2022学年高一上学期化学人教版(2019)必修第一册,共17页。试卷主要包含了单选题,非选择题等内容,欢迎下载使用。
2021-2022学年高一上学期化学人教版(2019)必修第一册+期末复习试题+: 这是一份2021-2022学年高一上学期化学人教版(2019)必修第一册+期末复习试题+,共8页。试卷主要包含了C 12,K 39等内容,欢迎下载使用。
2021-2022学年高一上学期化学人教版(2019)必修第一册期末复习试题: 这是一份2021-2022学年高一上学期化学人教版(2019)必修第一册期末复习试题,共9页。试卷主要包含了C 12,K 39等内容,欢迎下载使用。

