所属成套资源:2022年高考英语毕业班二轮热点题型归纳与变式专题40份演练(新高考专用)
专题15 说明文类七选五 -2022年高考英语毕业班二轮热点题型归纳与变式演练(新高考专用)
展开
这是一份专题15 说明文类七选五 -2022年高考英语毕业班二轮热点题型归纳与变式演练(新高考专用),文件包含专题15说明文类七选五原卷版doc、专题15说明文类七选五解析版doc等2份试卷配套教学资源,其中试卷共75页, 欢迎下载使用。
专题15 说明文类七选五(原卷版)
试题模式为:给出一篇缺少5个句子的文章,对应有七个选项,要求同学们根据文章结构、内容,选出正确的句子,填入相应的空白处。《考试说明》对该题型命题目的的表述为“主要考查考生对文章的整体内容和结构以及上下文逻辑意义的理解和掌握。”
新题型七选五其实跟传统题型完形填空有相似之处,完形填空空出的是词,而七选五空出的是句子,但是他们的考察方式都是一样的,只要考生选择的答案能够使行文连贯,符合英文的语法以及习惯表达就行,因此,这两类题型在做题方法上有共通之处。另外,从该题型给出的选项中我们可以发现一些特点:该题型选项大致可分为主旨概括句(文章整体内容)、过渡性句子(文章结构)和注释性句子(上下文逻辑意义)三类。
另外两个多余的干扰项也可以通过这三个特点来排除,例如主旨概括句要么过于宽泛要么以偏概全或偏离主题,过渡性句子不能反映文章的行文结构,注释性句子与上文脱节等。根据这些,我们总结一些关于七选五的做题方法供大家参考。
一、解题技能训练
1. 考情分析
阅读理解七选五要求从短文后的七个选项中(均为完整的句子)选出五个能填入文章空处的最佳选项,主要考查考生对文章的整体内容和结构以及上下文逻辑意义的理解和掌握。其命题形式深受英语四六级和考研阅读多项选择题的影响,体现了《新课标》"用英语获取、处理和运用信息的能力;逐步获取用英语思维的能力。"的阅读学习和教学理念。该题型命题形式仍然具有客观题的特点,又与完形填空具有异曲同工之妙,只是选项少,以句子形式出现,考查目的和侧重点不完全相同而已。
从《考试说明》对该题型命题目的的表述"主要考查考生对文章的整体内容和结构以及上下文逻辑意义的理解和掌握。"可以得出以下判断:该题备选项可分为主旨概括句(文章整体内容)、过渡性句子(文章结构)和注释性句子(上下文逻辑意义)三类。其多余的两个干扰项也往往从这三方面进行设置,例如主旨概括句或过于宽泛或以偏概全或偏离主题,过渡性句子不能反映文章的行文结构,注释性句子与上文脱节等。
文章体裁以说明文为主,语篇模式较为固定:提出问题——提供解决方案。文章题材较为固定:与学生的日常生活学习紧密相关。
2. 考试方向
分析篇章结构,把握全篇文脉是阅读填空题解题的关键,英语的语篇(discourse)通常是由句子和语段(sentence group)构成的,语段是句子和语篇之间的中间层次,句子虽然能够单独地表达相对完整的思想,但是它不能表达多方面的、比较复杂的思想,只有把几个句子结合为较大的言语片段,才能表达一个相对独立的层意,所谓的"积句而成章,积章而成篇。"就是这个道理。
分析文章的层次包含两种形式:一种是分析整篇文章的层次,也就是段落,另一种是分析每一个段落内部的层次,也就是语篇层次。
语篇与段落是有区别的,语段是篇章结构的中间层次,是由句子到篇的一种过渡形式,段落(paragraph)是在某些语体(如记叙文、议论文)中比语段更大的意义单位,较小的段落可以只包括一个语段或一个句子,一般来说,一个段落通常由几个语段构成。构成语段的方式有两种,一是靠句际间意义的结合,二是靠句际间的关联词,逻辑性插入语来连接,在分析语段层次时,可以借助句际间的连接词语作出判断,但最主要的还是要真正体会句际间的意义关系,把握作者的思路,从语序上去发现断续点,理清层次,好文章的层次非常清晰,只有层层入手,才能真正理解文章。
3. 答题策略
1. 先看选项
跟完形填空不一样,七选五的答案选项较少,并且给出的都是句子,因此,我们可以通过句子的完整性或者句子后面的标点符号来判断该句在文章中的位置。另外,通过阅读选项,有可能找出跟其它选项表达完全不同意思的句子,这样的话我们就可以直接将该选项排除。
2. 再看空前空后
由于七选五空出的是整个句子,而这些句子与句子之间,必然有一种联系,因此我们可以通过选项中某个名词或动词跟空前或空后的一致性或者相关性来确定这两个句子之间有一种关联性,从而选择正确的答案。
3. 注意代词或定冠词
在做这类题目的时候,一定要注意句子中出现的人称代词或者指示代词,因为我们知道,代词是指代一个名词或者一个句子的,然后通过代词在句子中所做的成分我们可以推断出它指代的句子的类型,我们要做的就是从选项中找这类句型就可以了。
4. 注意一些特殊疑问词
如果选项中或空前出现特殊疑问词,一定要把这句话仔细读几遍,因为对于不同特殊疑问词的回答方式是不一样的,比如对why的回答,后面要有because等表原因的词,对when的回答,后面要有表时间的状语,对where的回答,后面要有表地点的名词,对how的回答,后面要有方式状语等。
5. 注意一些连词
如一些表示转折的连词,but,However,yet,though,nevertheless等,另外还有一些表示并列关系的连词如and,also,as well as,neither nor,either or,not only...but also,on the one hand....on the other hand等。因为这些连词可以表现句子与句子之间的关系,通过不同的连词我们可以推知句子与句子之间不同的关系。
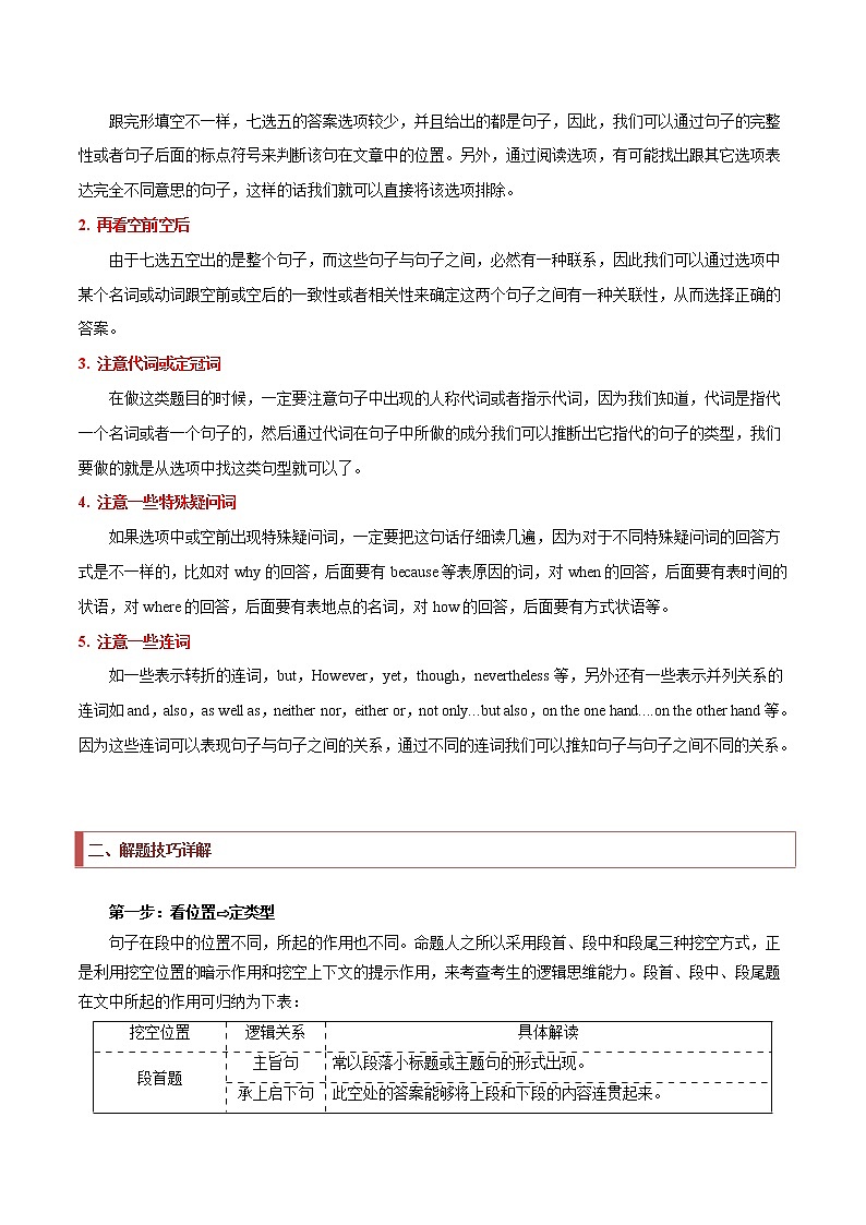
二、解题技巧详解
第一步:看位置⇨定类型
句子在段中的位置不同,所起的作用也不同。命题人之所以采用段首、段中和段尾三种挖空方式,正是利用挖空位置的暗示作用和挖空上下文的提示作用,来考查考生的逻辑思维能力。段首、段中、段尾题在文中所起的作用可归纳为下表:
挖空位置
逻辑关系
具体解读
段首题
主旨句
常以段落小标题或主题句的形式出现。
承上启下句
此空处的答案能够将上段和下段的内容连贯起来。
段中题
例证关系
前后的某句是为了证明另一句而举的例子。例证的形式具有多样性,思维过程基本是归纳(从例子到观点)和推理(从观点到例子)。常见的表示例证关系的标志词语有:for example, for instance, in fact/as a matter of fact, actually, in other words/that is to say等。
转折关系
若空格前后两句之间是逻辑上的逆转, 则空格处很有可能表示转折。表示转折关系的标志词语有: but, however, yet, while/though/although, or/otherwise, on the contrary, instead, nevertheless(然而), still, in contrast/comparison, by comparison等。
因果关系
表示因果关系的标志词语有:so, therefore, thus, consequently(结果), as a result (of), so/such ...that ..., so that ...等。
递进关系
若空格前后两句之间是逻辑上的层进关系,则空格处很有可能是个表示递进的句子。表示递进关系的标志词语有:too, also, besides, further, furthermore, moreover, likewise, similarly, what's more, what's worse, in addition, as well, to make matters worse, not ... but ..., not only ... but also等。
并列关系
表示并列关系的标志词语有:and, first(ly), second(ly); first, then/next; to begin with, some ... others ...; for one thing, for another thing; then/next, finally/last等。
段尾题
总结句
用于总结本段内容,常含有总结性的词语。
承上启下句
此空处的答案能够将上段和下段的内容连贯起来。
例子1…
●__40__ If you work out bright and early in the morning, you will be more likely to stick to healthy food choices throughout the day. Who would want to ruin their good workout by eating junk food? You will want to continue to focus on positive choices.
…
A.You will stick to your diet.
B.Your quality of sleep improves.
C.You prefer healthy food to fast food.
D.There is no reason you should exercise in the morning.
E.You can keep your head clear for 4-10 hours after exercise.
F.After you exercise, you continue to burn calories throughout the day.
G.If you are planning to do exercise regularly, or you're doing it now, then listen up!
[分析] 设空处位于段首,应是该段落的小标题。该段的主要内容是“如果晨练,你就更有可能会坚持一整天吃健康的食物”,故该段的主旨是“坚持健康饮食”;再结合本段中的“healthy food”“junk food”与A项中的diet相关,故选A。
例子2
…
●Your metabolism (新陈代谢) gets a head start. __38__ If you work out in the mornings, then you will be getting the calorie (卡路里) burning benefits for the whole day, not in your sleep.
…
A.You will stick to your diet.
B.Your quality of sleep improves.
C.You prefer healthy food to fast food.
D.There is no reason you should exercise in the morning.
E.You can keep your head clear for 4-10 hours after exercise.
F.After you exercise, you continue to burn calories throughout the day.
G.If you are planning to do exercise regularly, or you're doing it now, then listen up!
[分析] 设空处位于段中,属于段中题。这一段说的是晨练有助于人体的新陈代谢,能让你一整天都感受到晨练消耗卡路里带来的好处。F项“晨练之后你还会在一天时间里继续消耗卡路里”中的关键词“throughout the day”与文中的“the whole day”呼应。故选F。
例子3…
The large color decisions in your rooms concern the walls, ceilings, and floors. Whether you're looking at wallpaper or paint, the time, effort and relative expense put into it are significant. __40__.
A.While all of them are useful
B.Whatever you're looking for
C.If you're experimenting with a color
D.Small color choices are the ones we're most familiar with
E.It's not really a good idea to use too many small color pieces
F.So it pays to be sure, because you want to get it right the first time
G.Color choices in this range are a step up from the small ones in two major ways
[分析] 该空位于段尾,应属于总结句。根据空前的“the time, effort and relative expense put into it are significant”可知,大型物品的颜色选择所需要的时间、精力、费用很大,这恰与F项构成因果关系。
第二步:由类型⇨定技法
1.主旨概括题
主旨概括题主要考查考生对文章或段落进行概括的能力,它要求考生在阅读文章时,能够提炼其中心思想,体会作者的写作意图,充分运用概括能力提取文章的主题、观点以及作者的情感态度。这类题常以考查段落标题为主,设题位置一般在段首,有时总结性的语句也会出现在段中或段尾。这类题有时也会考查整篇文章的主旨大意,即文章的主题句,一般会在首段设空。概括起来讲,命题人通常从两个方面设题:①概括文章或段落的主题句或结论性语句;②段落标题。
解答主旨概括题通常采用浏览的方式,即重点搜索本段的主题线索词并快速理清主旨大意,然后浏览选项,准确判定出与主旨大意匹配的选项。
例子3
●__39__ Studies found that people who woke up early for exercise slept better than those who exercised in the evening. Exercise energizes you, so it is more difficult to relax and have a peaceful sleep when you are very excited.
A.You will stick to your diet.
B.Your quality of sleep improves.
C.You prefer healthy food to fast food.
D.There is no reason you should exercise in the morning.
E.You can keep your head clear for 4-10 hours after exercise.
F.After you exercise, you continue to burn calories throughout the day.
G.If you are planning to do exercise regularly, or you're doing it now, then listen up!
[分析] 设空位于段首,应为本段主题句。主题句一般是对上文或下文内容的总结,快速浏览本段,本段提到slept better, difficult to relax, a peaceful sleep,依据这些关键词汇可概括本段说的是晨练比晚上锻炼更能改善睡眠,因此选B。
2.语段过渡题
语段过渡题所涉及的句子是过渡句,具有承上启下的作用,该题型主要考查考生对篇章的理解能力和对上下文之间逻辑关系的分析能力。其设空位置比较灵活,可位于段尾、段首或段中。解这类题通常可采用位置判断法。
如果设空位于段首,要前瞻后望找提示,即阅读上一段结尾部分,通常正确答案与之衔接,并结合本段内容,看所选的答案是否能将两段内容连贯起来。
如果设空位于段中,重点阅读该空的前一句和后一句,找出它们之间的逻辑关系或根据意义的连贯性得出答案;如果还没有把握,再分析该段的中心句。
如果设空位于段尾,在选项中找不出与前文之间的关联时,可考虑与下一段开头之间的衔接。仔细阅读下一段开头几句,看是否能与所选选项紧密连接起来。
例子4
Medium color choices are generally furniture pieces such as sofas, dinner tables or bookshelves. __39__. They require a bigger commitment than smaller ones, and they have a more powerful effect on the feeling of a space.
A.While all of them are useful
B.Whatever you're looking for
C.If you're experimenting with a color
D.Small color choices are the ones we're most familiar with
E.It's not really a good idea to use too many small color pieces
F.So it pays to be sure, because you want to get it right the first time
G.Color choices in this range are a step up from the small ones in two major ways
[分析] 设空处在段中,所填句子应是过渡句。该空前一句主要内容是“medium color choices”,是G项中“small ones”的升级。该空后一句介绍了两种方式的颜色选择,与G项中的“two major ways”相呼应,故选G。
3.细节线索题
细节线索类的试题要求考生更加注重文章中的细节,比如某个关键的单词或数字等。解答这类试题经常用到的方法有:词汇复现法、词汇同现法、代词线索法、逻辑关系线索法等。
1.词汇复现法
复现法是保证文章前后衔接而经常使用的一种写作手段,即在文章中不同的位置对同一个概念进行重复描述,从而使得同样的意思在文章中不同的地方重复出现。复现的形式主要包括原词复现、同(近)义词复现、反义词复现等。考生可利用文章的这一特点,在解题时注意选项中出现的与正文意思相同、相近或相反的词。
例子5
__38__. They're the little spots of color like throw pillows, mirrors and baskets that most of us use to add visual interest to our rooms. Less tiring than painting your walls and less expensive than buying a colorful sofa, small color choices bring with them the significant benefit of being easily changeable.
A.While all of them are useful
B.Whatever you're looking for
C.If you're experimenting with a color
D.Small color choices are the ones we're most familiar with
E.It's not really a good idea to use too many small color pieces
F.So it pays to be sure, because you want to get it right the first time
G.Color choices in this range are a step up from the small ones in two major ways
[分析] 解此题可运用词汇复现法,该空所在段最后一句中的“small color choices”是D项“Small color choices”的原词复现。故选D。
2.词汇同现法
词汇同现是指属于同一词汇范畴或者某一领域的词汇在文章中同时出现,达到语意衔接的目的。一般来说,上下文中词汇的范畴越小,上下文的衔接关系越紧密。
例子6
I was, nevertheless, talked into going on another funfilled holiday in the wilderness.__38__ Instead, we had a popup camper with comfortable beds and an air conditioner.My natureloving friends had remembered to bring all the necessities of life.
A.This time there was no tent.
B.Things are going to be improved.
C.The trip they took me on was a rough one.
D.I was to learn a lot about camping since then, however.
E.I must say that I have certainly come to enjoy camping.
F.After the trip, my family became quite interested in camping.
G.There was no shade as the trees were no more than 3 feet tall.
[分析] 解此题可运用词汇同现法。该空前面的部分说明了作者被说服参加另一次野营活动,而空后则说这次野营活动有舒服的床和空调,因此空处的论述应该是在“住宿”这一范畴内,几个选项中只有A项合适。
3.代词线索法
英语文章中代词出现的频率极高,代词一般用来指代前面提及的名词,考生如果能巧妙地利用这样的指代关系或根据代词的单复数就可以准确而快速地解题。
例子7
Over the years, there have been a number of different techniques to help designers approach this important point. __37__, they can get a little complex. But good news is that there're really only three kinds of decisions you need to make about color in your home: the small ones, the medium ones, and the large ones.
A.While all of them are useful
B.Whatever you're looking for
C.If you're experimenting with a color
D.Small color choices are the ones we're most familiar with
E.It's not really a good idea to use too many small color pieces
F.So it pays to be sure, because you want to get it right the first time
G.Color choices in this range are a step up from the small ones in two major ways
[分析] 解此题可运用代词线索法。空格后的they指代上文中的techniques,且与A项中的all of them相呼应,代入A项“尽管它们都很有用”,符合语境,故选A。
4.逻辑关系线索法
一篇文章往往是一个有机的整体,各部分之间存在着一定的联系。从逻辑意义上来看,句子与句子之间常常有并列、顺承、递进、转折、总分、解释、因果、过渡、例证等关系,有时甚至包含不止一种这样的关系。因此,理解阅读材料时一定要把握文章脉络,弄清其中的逻辑关系。如果文中或选项中出现了逻辑关系词,考生就可以利用其来进行推理判断;如果文中或选项中未出现逻辑关系词,这就需要考生全面理解文章大意,根据上下文语境弄清文章内在的逻辑关系,作出正确的判断。
例子8
If anyone had told me three years ago that I would be spending most of my weekends camping, I would have laughed heartily.Campers, in my eyes, were people who enjoyed insect bites, illcooked meals, and uncomfortable sleeping bags.They had nothing in common with me.__36__
The friends who introduced me to camping thought that it meant to be a pioneer ...
I was, nevertheless, talked into going on another funfilled holiday in the wilderness ...
...We have done a lot of it since ...
__40(E)__ It must be true that sooner or later, everyone finds his or her way back to nature.I recommend that you find your way in style.
A.This time there was no tent.
B.Things are going to be improved.
C.The trip they took me on was a rough one.
D.I was to learn a lot about camping since then, however.
E.I must say that I have certainly come to enjoy camping.
F.After the trip, my family became quite interested in camping.
G.There was no shade as the trees were no more than 3 feet tall.
[分析] 解此题可运用逻辑关系线索法。首句“如果三年前有人告诉我我会花大部分的周末时间去野营,我将会开怀大笑”使用了虚拟语气,预示了后面的转折关系。接着讲述了作者过去对野营的看法。由下文可知作者起初和后来对野营的态度不一样。D项表示“但是,从那时起我就学习了很多关于野营的知识”,however与上文构成转折关系,因此是最佳选项。此题的关键是however这个逻辑关系词,承上启下,为下文内容作铺垫。
例子9
...
●Recall (回忆) your childhood memories
Our model of what a garden should be often goes back to childhood. Grandma's rose garden and Dad's vegetable garden might be good or bad, but that's not what's important. __39__ — how being in those gardens made us feel. If you'd like to build a powerful bond with your garden, start by taking some time to recall the gardens of your youth. 40(G). Then go outside and work out a plan to translate your childhood memories into your grownup garden. Have fun.
A.Know why you garden
B.Find a good place for your own garden
C.It's our experience of the garden that matters
D.It's delightful to see so many beautiful flowers
E.Still others may simply enjoy being outdoors and close to plants
F.You can produce that kind of magical quality in your own garden, too
G.For each of those gardens, write down the strongest memory you have
[分析] 解此题可运用逻辑关系线索法。空格前说“但那不是重要的事情”,由此可推测空格处会指出什么才是重要的,前后为顺承逻辑关系,C项“我们做园艺工作的体验才是重要的”符合题意。故选C项。
例子10...
Unfortunately, we've all been victims of betrayal. Whether we've been stolen from, lied to, misled, or cheated on, there are different levels of losing trust. Sometimes people simply can't trust anymore. __37__ It's understandable, but if you're willing to build trust in a relationship again, we have some steps you can take to get you there.
...
A.Learn to really trust yourself.
B.It is putting confidence in someone.
C.Stop regarding yourself as the victim.
D.Remember that you can expect the best in return.
E.They've been too badly hurt and they can't bear to let it happen again.
F.This knowledge carries over in their attitude toward their future relationships.
G.Seeing the positive side of things doesn't mean you're ignoring what happened.
[分析] 此题从行文逻辑上判断属因果关系。上句意为“有时候,人们简直无法再信任(别人)了”,而本句应是解释人们无法信任别人的原因。故E项符合题意。
三、高考真题
一、2021年高考真题
1.【2021年新高考1卷】
My husband and I just spent a week in Paris. 1 So the first thing we did was rent a fantastically expensive sixth-floor apartment the size of a cupboard. It was so tiny that we had to leave our suitcases in the hallway.
The place wasn't entirely authentic, though. Unlike a normal Parisian apartment, the plumbing (水管)worked. 2 Our building even had a tiny lift with a female voice that said, "Ouverture des portes, " in perfect French. That is the only French phrase I mastered, and it's a shame l don't have much use for it.
Parisians are different from you and me. They never look lazy or untidy. As someone noted in this paper a couple of weeks ago, they eat great food and never gain weight. 3 French strawberries do not taste like cardboard. Instead, they explode in your mouth like little flavor bombs.
4 On our first morning in Paris, I went around the corner to the food market to pick up some groceries. I bought a handful of perfectly ripe small strawberries and a little sweet melon. My husband and I agreed they were the best fruit we had ever eaten. But they cost $18!
In France, quality of life is much more important than efficiency (效率). You can tell this by café life. French cafés are always crowded. 5 When do these people work? The French take their 35-hour workweek seriously—so seriously that some labor unions recently struck a deal with a group of companies limiting the number of hours that independent contractors can be on call.
A.Not all the customers are tourists.
B.The quality of life in France is equally excellent.
C.There was a nice kitchen and a comfortable bed.
D.The amazing food is mainly consumed by local farmers.
E.That's not the only reason the French eat less than we do.
F.Our aim was to see if we could live, in some way, like real Parisians.
G.The food is so delicious that you don't need much of it to make you happy.
2.【2021年全国甲卷】
You keep hearing about recycling, right? But it doesn't end with bottles, cans, and paper. Clothing takes a huge amount of natural resources (资源) to make, and buying loads of new clothing (or throwing out old clothing) is not healthy for the environment. So what to do with all those perfectly-good-but-you're-maybe-a-little-sick-of-them clothes piled on your bedroom floor? 1 . It's the best way to get rid of your used clothes, score clothes from your friends, and have a party all at the same time.
A successful swap depends on the selection of clothes, the organization of the event, and, obviously, how much fun is had. It's really easy to do! Here are a few pointers.
• Invite 5-10 people so you have a nice selection. 2 , and there may not be enough things to choose from; more than that, and it becomes uncontrollable.
• 3 . They should also prepare plenty of reusable bags to carry their "new" clothes home.
• Put different types of clothing on different surfaces in the room. 4 . Place a few mirrors around your room so people can see how things look when they try them on. One of the ground rules of the swap should be that everyone must try on the clothes before they take them —things always look different when you put them on.
• Set a starting time. Maybe you say "go, " or turn on a certain song, or whatever. 5 . And don't forget to put out some cookies and fruits. Remember, it's a party!
A.Less people than that
B.Hold a clothing swap
C.If two people are competing
D.Just keep music playing throughout
E.Donate whatever clothes are left over
F.Have everyone put their clothes in the right spots
G.Tell everyone to bring clean clothes in good condition
3.【2021年全国乙卷】
According to Jessica Hagy, author of How to Be Interesting, it's not difficult to make yourself interesting at a dinner party.
1 , if you're out of your comfort zone or if you're wandering into somebody's house for the first time. So the main thing is just to show up and be adventurous, trying different foods and talking to strangers.
People love to talk about themselves. If you can start the conversation with a question other than "What do you do for a living? ", you'll be able to get a lot more interesting conversation out of whomever it is you're talking to. 2 , it can bring in "I have this old, broken-down vehicle" or "I rode the bus with these crazy people who were laughing at silly jokes in the back." It just opens up conversation.
3 ? If you can't take their wine away, you should certainly try to take away their soapbox(讲台). If you're the host, you can ask them to help you in the kitchen with something and just remove them from the situation. 4 .
And what about that other dinner-party killer: awkward silence? If you're faced with an awkward silence at a dinner party, the only thing that always gets everyone talking again is to give the host a compliment (赞扬). 5 . Just quickly turn around and say, "This cake is extremely delicious and you have to tell me all about it."
So being interesting at a dinner party isn't that hard.
A.How do you know the host
B.The first step is to go exploring
C.If you ask the question "How did you get here?"
D.Be prepared to have awkward conversations with strangers
E.Or turn the conversation into a topic where they have little to say
F.What about that person who has had too much to drink or won't stop talking
G.He or she is the person who is feeling the weight of that awkwardness the most
4.【2021年6月浙江卷】
You've got mail…and it's a postcard
Paulo Magalhaes, a 34-year-old Portuguese computer engineer, loves to open his mailbox and find a brightly colored picture of Rome's Colosseum. Or Africa's Victoria Falls. Or China's Great Wall. 1
"I often send postcards to family and friends, " he says to China Daily, "but you can imagine that after a while, you never receive as many as you send, and you realize that not everyone is into it, 2 " Seeking other like-minded souls, however, Paulo started looking in a somewhat unlikely place: online, Many would say the Internet is a place for people who have given up on the traditional postal service, but Paulo's hunch(直觉)paid off.
Today his hobby has developed into the website postcrossing. com, a social network that has grown to 575, 217 registered users in 214 countries and regions since he started it 10 years ago. 3 Running the website has almost turned into a full-time job.
Language is certainly a barrier for many people. For postcrossing to work worldwide, a common communication language is needed so that everyone can understand each other. As cool as it may be to receive a postcard written in Chinese, the concept doesn't work if one doesn't understand it. 4 So a common language is required and in postcrossing that's English since it's widely spoken.
"Many people in China have limited exposure to Engish. 5 That said, we know of many postcrossing members, including Chinese, who have actually improved their English skills through their use of postcrossing. " Paulo says.
A.And that's totally fine.
B.That makes it extra hard to learn and practice it.
C.He likes to think of sending postcards as a family-friendly hobby.
D.Many love to make a connection with someone from across the world.
E.On August 5, the number of postcards exchanged by members topped 31 million.
F.Similarly, if you speak only Chinese, receiving a card in Swedish takes part of the fun away.
G.In short, he loves postcards, and the excitement of getting a hand-written note from someone far away.
二、2020年高考真题
1. 【2020·全国卷I】
A Few Tips for Self-Acceptance
We all want it… to accept and love ourselves. But at times it seems too difficult and too far out of reach. 36. Here’s a handful of ways that will set you in the right direction.
●37. Do not follow the people who make you feel not-good-enough. Why do you follow them? Are you hoping that eventually you will feel empowered because your life is better than theirs? Know that your life is your own;you are the only you in this world.
●Forgive yourself for mistakes that you have made. We are often ashamed of our shortcomings, our mistakes and our failures. 38. You will make mistakes, time and time again. Rather than getting caught up in how you could have done better, why not offer yourself a compassionate (有同情心) response? "That didn’t go as planned. But, I tried my best."
●Recognize all of your strengths. Write them down in a journal. Begin to train your brain to look at strength before weakness. List all of your accomplishments and achievements. You have a job, earned your degree, and you got out of bed today. 39.
●Now that you’ve listed your strengths, list your imperfections. Turn the page in your journal. Put into words why you feel unworthy, why you don’t feel good enough. Now, read these words back to yourself. 40. Turn to a page in your journal to your list of strengths and achievements. See how awesome you are?
A. Feeling upset again?
B. Where do you start?
C. Nothing is too small to celebrate.
D. Remember, you are only human.
E. Set an intention for self-acceptance.
F. Stop comparing yourself with others.
G. When does the comparison game start?
2. 【2020·全国卷II】
Emoji(表情符号) and Workplace Communication
In Asia, messaging platforms are growing rapidly, with users in the hundreds of millions, both at work and play. 36. . It’s been reported that 76 percent of employees in some western countries are using emojis at work.
Written communications can often read as cold and dull. Using emojis can add humor and feeling, keeping intention clear. 37. , encouraging better and more frequent communication.
In any given office, employees can range from age 22 to 70 and beyond, and finding common ground in communication style can be a challenge. 38. . While the younger generations prefer to communicate visually, for those used to working with traditional tools like email, it may feel like a learning curve(曲线). The good news is that it’s simple to learn and can be worth the effort.
There is also the matter of tone(语气). Who hasn’t received an email so annoying that it ruined an entire day? 39. . Emoji can help communication feel friendlier, and even a serious note can be softened with an encouraging smile.
40. , and emoji can contribute directly to that positive outcome. And when your employees begin adding smiling emojis to their business communication, you’ll know you have succeeded in improving your work culture.
A. Message with emojis feel more conversational
B. Even a formal email can seem cold and unfriendly
C. Sending smiling faces to colleagues may seem strange
D. The popularity of these platforms is spreading globally
E.Giving employees the tools enables them to communicate honestly
F.Studies show that friendlier communication leads to a happier workplace
G.An easy way to bring all work generations together is with a chat platform
3. 【2020·全国卷III】
A housewarming party is a special party to be held when someone buys or moves into a new apartment or house. The person who bought the house or moved is the one who throws the party. The party is a chance for friends and family to congratulate the person on the new home. 36. And it is good time to fill the new space with love and hopeful presents.
37. Some people register a list of things they want or need for their new home at a local stores. Some common things people will put on a gift registry include kitchen tools like knives and things like curtains. Even if there isn’t a registry, a good housewarming gift is something to decorate the new house with, like a piece of art or a plant.
38. This is often appreciated since at a housewarming there isn’t a lot of food served. There are usually no planned activities like games at a housewarming party. The host or hostess of the party will, however, probably give all the guests a tour of their new home. Sometimes, because a housewarming party happens shortly after a person moves into their new home, people may be asked to help unpack boxes. 39.
Housewarming parties get their name from the fact that a long time ago people would actually bring firewood to a new home as a gift. 40. Now most homes have central heating and don’t use fires to keep warm.
A. This isn’t usual though.
B. It is traditional to bring a gift to a housewarming party.
C. You can also bring food or drinks to share with the other guests.
D. If you’re lucky enough to receive gifts, keep them in a safe place.
E.It also gives people a chance to see what the new home looks like.
F.The best housewarming parties encourage old friends to get together.
G.This was so that the person could keep their home warm for the winter.
4. 【2020·山东卷】
Some individuals are born with a gift for public speaking.16. Do you want to be a good public speaker? Here are some principles you must master.
People want to listen to someone who is interesting, relaxed and comfortable. Too often when you stand up to give a speech, you focus on the “public”at the expense of the”speaking. “ 17. Focus on the speaking. Talk directly to your audience, be yourself and make a connection.
Even the most successful public speaker will make mistakes. Yet, the only one who cares about any mistake is the one who is speaking. People’s attention wanders constantly. In fact,most people only absorb about 20 percent of a speaker’s message. So, don’t stop speaking when you make a mistake unless it’s a truly serious one.18.
Your goal is not to be a perfect public speaker.19. And like everything else in life, that takes practice. Remember, even world champion athletes practice their skills on a consistent basis.
20. It’s rare to hear someone say, “I wish that speaker had spoken longer. “On the other hand, you probably can’t count the times that you’ve thought, “I’m glad that talk is over. It seemed to go on forever! “So surprise your audience. Always make your presentation just a bit shorter than anticipated. It’s better to leave your listeners wishing for more than shifting restlessly in their seats waiting for your speech finally to end.
A. Do the opposite.
B. You want to be an effective public speaker.
C. You don’ t need to apologize for a minor slip.
D. When it comes to public speaking, less is usually more.
E.The objective of most speeches is to benefit the audience
F.Take the fear out of public speaking by focusing on your listeners
G.However, the majority of people are effective speakers because they train to be.
5. 【2020·浙江卷】
I experienced years of loneliness as a child. 31. His friends teased him about babysitting his sister and his interests were far different from mine. With no other kids of my age in the neighborhood, I had to spend hours by myself.
A bright spot for me turned out to be reading. My love of the written word began early as my mother read to me every evening. 32. I started reading books on my own before age 5 and my mother took me to the public library once a week to borrow several books. I quickly graduated from typical children’s books to ones with fewer pictures and longer chapters. Reading opened new worlds to me. 33.
My mother also encouraged me to make what I wanted. I tried making toy cars with cardboard boxes and constructing buildings from leftover cardboard and bits of wood my father gave me. When my mother saw my creations, she told me how creative my designs were. 34. I learned a lot about how to extend the life of objects and transform them into something new and useful. It was a trait(特点) others found helpful, and I soon had friends who wanted to make things with me.
35. My parents made it a point for their two kids to spend time outside, no matter the weather or season. My brother, of course, raced off to be with his friends, while I had plenty to do myself. There was making leaf houses in autumn, ice skating in winter, and so much more. They’re all memories I treasure today.
A. I wasn't alone any longer.
B. I enjoyed reading stories aloud.
C. I was invited to play with another kid.
D. I loved the colorful photographs in the books.
E. Another habit I formed early was being outdoors.
F.Thus, I began my lifelong interest in making things.
G.My older brother couldn’t be bothered to play with me.
四、模拟演练
1.(湖南省长沙市一中2021-2022学年度高三月考)
Capture spirit of youth
“Youth is like the early spring,like the morning sun,like the budding flowers,like the sharp blade fresh off the grinding stone. Youth is the most valuable time of life. "Chen Duxiu,one of the founders of the Communist Party of China,once wrote the Spirit of Youth.
16. During this time,habits and interests that will continue for the rest of your life are formed and developed--so it's important to get off to a good start.
But what is the spirit of youth?It's a time to begin the process of self-reliance and self-motivation. Sure,you might have parents and friends to help you. 17. It builds your character and makes you independent,a necessity to get through the challenges of life. No one can force you to get good grades or get the perfect job-those responsibilities are yours and yours alone. Only you can be the author of your own life.
When times get tough,please be persevering. Train yourself to be strong. Tell yourself that you can summon(召唤)the will to overcome whatever obstacles come your way. Anything worth doing isn't easy. 18. In the end,conquering a difficult task is always worth it,and you can thank perseverance for guiding you there.
Work hard. There's nothing better than relaxing at the end of a long day,knowing that you did all you could do for yourself,your family and friends,and your community. Be a person that others admire. Do the work that others won't and never complain. The process of working hard will teach you valuable lessons along the way;most importantly,it will teach you that failure is inevitable(不可避免的)but isn't something you should ever allow to hold you back. 19.Following these principles will surely bring success in school,work and life in general. Listen to the spirit of youth inside you and follow your instincts. 20.A.Youth is a state of mind.
B.Change your strategy and try again.
C.It's best to learn that lesson early.
D.Be self-reliant,persevere through hard times and always work hard to achieve your dreams.
E.Dealing with obstacles is not that easy.
F.Youth is a relatively brief period in a man's life.
G.But ultimately,you must rely on yourself.
2.(湖南省长郡中学2021-2022学年高三月考)
What makes you cry? Being moved by a sad movie, waving a loved one off, or getting emotional after splitting up with your partner can all cause tears to roll down our faces. 16.When you think about it, shedding tears from your eyes can cause embarrassment or confusion. But it seems to be an automatic reaction when we get sad or upset. 17. However, the feeling is the same – your cheeks puff up, your eyes tighten and before you know it, tears are streaming down your face. Some of us may weep a little while others might cry like a baby.
A study in the UK in 2017 found that women admitted they cry 72 times a year. This was, on average, more than men. Adam Rutherford, lead researcher, says that the result has been pretty much consistent with previous research. 18.Are they just more embarrassed about showing their true feelings? The debate continues.
One place where we experience emotional and tearful outbursts is in the workplace.19. Someone might be stressed with a heavy workload. And, as therapist Joanna Cross put it, “crying is often a build-up of frustration and undealt-with situations and it’s a bit of a final straw moment.” She describes how someone might start weeping when they’re just asked to make a cup of tea. Actually, their stress has accumulated to the breaking point.
But crying in the office or elsewhere can be an effective stress reliever. It can actually make you feel better.20.Crying your eyes out shows others how you feel, so perhaps it’s a crying shame that more of us, particularly men, don’t cry more often.
A.Then how do we cope with it?
B.This can be where emotions run high.
C.People reach their breaking point in different ways.
D.We all have the power to cry, but is that a good thing?
E.Maybe it dissolves or clears the negative feelings you’ve had.
F.What brings about this reaction differs from person to person.
G.But does this mean men don’t get as upset or emotional as women?
3.(江苏省如皋市2021-2022学年高三调研)
Scientists have implanted memories into the brins of birds, helping young zebra finches to learn a song normally taught to them by their fathers. 16.Like humans, zebra finches learn how to vocalize by imitating their parents. By listening to them sing, young birds memorize the notes.
“17..” Todd Roberts, from the University of Texas Southwestern Medical Center, told Newsweek. “In fact, there are amazing similarities between songbirds learning their song and the early stages of speech learning."
Roberts, together with colleagues, used “optogenetic manipulation"— where light is used to monitor and control brain activity—to guide the learning of songs. 18. In this way, memories of syllables of a song were created—the length of a note agrees with the length of light exposure.
As a result, they guided the learning of the zebra finch with these implanted memories. Their findings are published in the journal Science.
“We learn many behaviors during development by copying the behavior of our parents, older siblings or teachers. 19. But our research in young songbirds shows that select synapses connecting sensory and motor circuits play a powerful role in laying down these types of memories and that activation of these connections in the brain can help form memories that can guide learning. We were very surprised by the outcome of our experiments," Roberts said.
Roberts said it is unlikely that a similar approach could be used in humans to implant memories.
20. However, he did say that understanding these pathways could help us understand conditions where developmental disorders cause speech problems.
A.They are active throughout the day.
B.Songbirds provide an excellent model.
C.Such experiments would give rise to debate.
D.The brain activities involved in this are still poorly understood.
E.They controlled the interactions between two regions of the brain
F.It may not be too many years before the measurements of brain activity.
G.The breakthrough has given an insight into the development of vocal learning.
4.(江苏省扬州中学2021-2022学年高三调研)
When it comes to hobbies and career, all of us have our own stories. As a little girl, my favorite thing to do was read — same as today. So I figured I’d be a librarian when I grew up. 16. The library had a two-book limit, but she knew I’d blow through those in just a few days, so she always let me check out a big stack.
Time passed quickly and I was in fourth grade. Our school librarian, Mrs. Ketelsen, sent some poems I’d written about dinosaurs to Highlights magazine. 17.At the University, though majoring in journalism, I quickly learned that I did not want to be a newspaper reporter. 18. It amuses almost everyone who knows me and thinks I’m outgoing. (I am, but only with people I know!) So I was thrilled when I was selected for a summer internship at Reader’s Digest.
Ten years after that, I came back to RD to work as an editor. 19. I’ve worked at other magazines too, but I’ve spent most of my career here, reading magazines, newspapers, websites, and books for stories we could condense (简缩); writing articles; even choosing jokes.
20. “The Tractor War” takes me home to the Midwest. “Something to Sneeze At” reminds me of all the sneezing I did when I moved to New York City and was suddenly allergic to grasses and trees... I relate to lots of our stories this month, and I hope you do too. Enjoy!
A.It was a long road home.
B.I lost my interest in it soon.
C.My first published writing!
D.I’m shy about interviewing people.
E.My dream of becoming a librarian encouraged me.
F.The stories in this issue seem to introduce myself to you.
G.Our town librarian, Mrs. Tonne, was really important to me becoming me.
5.(辽宁省沈阳市郊联体2021-2022学年高三月考)
Calligraphy(书法)is the art of writing letters beautifully. These days, a lot of writing is done on computers and phones.16.The best thing about calligraphy is having fun doing art with pen and ink, and not worrying too much about what you create. It's about making marks on paper, and then practicing the letter forms over and over.17.Eleanor Winters, author of Calligraphy for Kids, says the best way to learn the art is to join a local calligraphy club. If your school doesn't run one, ask if they could start one up. "It's easy and inexpensive to start learning.18.I would recommend beginning with markers(马克笔)and paper," says Winters.
Normal marker pens with a pointed tip are perfect to start, so that you can learn the shapes of the letters "19.They can make the thick- and-thin lines that are characteristic of traditional calligraphy," says Winters. In terms of paper, lined is much easier to write on because it's easier to control the height of the letters. "Practice and patience are both important," says Winters. "You'll learn much better if you take time to practice each step before you move on to the next one."
20.It provides a beautiful way to express yourself, whether you are making a birthday card, creating a letter or poem, or writing in your diary. It's also a very relaxing and quiet activity, making for a nice break from the stresses of the school day.
A.All you need is a pen, ink and paper
B.Practicing calligraphy has many advantages.
C.After that, you could use calligraphy markers.
D.Like anything, the more you practice, the better you will do.
E.The next important thing is to know how to hold the marker.
F.So calligraphy is a way to celebrate writing artistically on paper.
G.Modern calligraphy is quite different from traditional calligraphy.
6.(辽宁省实验中学2021-2022学年高三月考)
The carbon footprint shows how much carbon dioxide a person emits(排放)in everyday life. It measures the amount offossil(化石)fuels and electricity someone uses up as well as the carbon footprint of the products they buy. When we use our cars or heat our homes with carbon dioxide,various other gases are set free. 16.You can measure your carbon footprint by using a calculator that you can find on various websites. 17. In America for example,every citizen produces about 28 tons of carbon dioxide and other dangerous gases a year;in Great Britain the amount is about 10 tons.
18. The way we travel,for example,has a major effect on our environment. Use your bike or walk for short distances. Public transport is a way of getting to places without putting a burden on the environment. 19. Many environmental experts,however,argue that it often saves energy to buy food that is produced naturally in faraway places than consuming food grown locally in greenhouses. In your home you can contribute to saving energy by turning off lights if you don’t need them or by avoiding the use of air conditioners. Recycling plastic glass and paper can also reduce your carbon footprint dramatically.
20. Only if we concentrate on reducing carbon emissions together can we hope to make our environment better.
A.Many people travel between cities and suburbs every day.
B.The carbon footprint is usually measured in tons of CO2 per year.
C.These emissions lead to a thicker atmosphere and global warming.
D.It is also vital to persuade others to take the same steps that you do.
E.There are many actions you can take to reduce your carbon footprint.
F.The websites also provide carbon storage tools and methods for individuals.
G.Buying local food is another way of restricting emission into the atmosphere.
7.(山东省潍坊市五县市2022届高三联考)
Do you have an important or favorite memory from the past? Perhaps it was clapping for goals. 16. By sharing our memories, we can feel closer to other people and more positive about what we've been through.
How does memory work?
Scientists believe there are two levels of memory. One is short-term or working memory, which stays in your brain for only 15-30 seconds. The other level is long-term or permanent memory, which can be stored for days, months or even years.
17. Motor-skill memories help you remember how to ride a bike; factual memories help you to recognize faces. These types of memories can be short or long term. Emotional memories recall how you felt about something and can be strong and powerful. Remembering the sadness of missing your friends during lockdown, and being happy and excited to see them again afterwards, are emotional memories. 18.Why are memories important?
Memories tell you the story of yourself. Information such as which school you go to and who your friends are is stored inside your brain, ready for when you need it. 19. “If I miss seeing my grandparents, I remember staying with them in Devon. It makes me feel happy, like when I was there.” Heidi, 12, told The Week.
20. When people think of shared experience, what usually comes to mind is being with close others, such as friends or family, and talking with them. By telling a funny or embarrassing story-perhaps the time the dog stole the Christmas ham -we share feelings of joy or recognition of difficulties overcome, large or small. By sharing similar or not-so-similar experiences, we empathize with and understand one another better.
A.There are many uses for memory.
B.Memories can help you own wellbeing.
C.Shared memories can connect you to others.
D.Time cannot erase his memories of the past.
E.Memories can also help you manage feelings.
F.Or it was seeing rainbow pictures in the windows.
G.They are long term and can sometimes last a lifetime.
8.(山东师大附中2021-2022学年高三月考)
When you’ve lost something, you’ll feel upset and fear that you will never find the lost object. Actually, if you think about it for a moment, you’ll find it soon.
16.This won’t help you find the lost object but it helps you calm down. Only when you regain your calm can you focus on finding the object again. Often when we’ve lost something, especially if it’s an important object like a set of keys or a passport, we get worried. 17.Have you lent the object out?
Of course, this is unlikely to be the case with keys or other ID stuff. But it can easily be the case with books, magazines, DVDS, etc. If there is a chance that you have lent an object to someone else, then send a quick email or text message out to the likely people. 18. Make the message more along the lines that you’re worried because of this particular object.
Slow down.
The more important the object is, the more we are likely to run around like a headless chicken with the mistaken idea that our rush will speed up finding the object. 19. Slowing down will give you a chance to think back to the last time and place you saw the missing object. This may give you a clue or two as to where the object is.
Get help from others.
Getting the help of someone else anyone who knows what the object looks like will do fine. 20. Also, this gives an extra thought pattern to the search. In fact, It may be the best way to find lost objects fast.
A.Take a long deep breath.
B.Try your best to calm down.
C.You can even turn to those you don’t know at all.
D.In fact, it’s almost always a case of more hurry, less speed.
E.These long deep breaths will help you to regain your calm.
F.This doubles the number of people looking for the lost object.
G.However, make sure that the message doesn’t accuse others of taking the object in question.
9.(重庆市巴蜀中学2022届月考)
Magnet schools are public schools that have specialized curricula in areas such as the sciences, arts, leadership, or languages. Students often choose magnet schools to challenge themselves in fields that appeal to their interests.16.
Magnet schools were born in the late 1960s, when students attended schools closest to their homes. 17. Students from diverse neighborhoods would choose to attend a school that might be further from home because the school catered to their particular strengths and interests.
Many magnet schools have remained true to their original goals of promoting diversity through educational choice. Connecticut, for example, has 95 magnet schools across the state, and all have admissions policies designed to promote both socioeconomic and racial diversity. 18.
Admissions to some schools will be all but guaranteed while other schools reject more applicants than they admit.19. Some operate on a simple lottery that assures equal opportunity for attendance across all applicants. Other schools have deliberate procedures for assuring a balanced mix of students from different neighborhoods. More selective schools may have tests and interviews as part of the application process.
20. Funded by taxpayers, they have no other cost for attendance. Students get a high quality education for free. Magnet schools typically have very high graduation and college placement rates. Yet students may live far away and transportation may not be provided by schools. These are things you need to take into consideration when thinking of applying for a magnet school.
A.It clearly places an added burden on parents.
B.You can access the requirements from their websites.
C.These schools consistently rank among the top in the state.
D.The term “magnet”,in fact, refers to this idea of attraction.
E.The processes vary greatly from school to school and city to city.
F.Magnet schools come with a mix of advantages and disadvantages.
G.Magnet schools were designed to draw students from different zones.
10.(重庆市开州中学2021-2022学年高三月考)
It can be very easy to stick with what you know, instead of trying to meet people who are different from you. 16.Here's what you can do:
Become self-aware. 17.This includes biases(偏见)about your own cultural background. It can be confronting, but by doing this you'll be able to think about how these traits might impact on your approach to and understanding of differences. You could try: Think about what assumptions you make about your friends, peers, and people you work with.
Talk to someone from a different cultural background. Try and get to know someone from a different cultural background better. 18.You'll automatically find out more about their life and experiences. Just being curious and open-minded can be helpful.
Be more accepting. Sometimes, for one reason or another, it's not all that easy to understand some cultural differences. 19. In other words, you don't have to understand, or even agree with, someone in order to accept them.
20. One of the biggest difficulties to overcome in understanding cultural differences is making judgments based on one opinion. You should do some research to actually learn about people, instead of making broad-brush assessments. Stereotyping(模式化)people from different cultural backgrounds can impact their quality of life and opportunities.
A.Do your own research.
B.Think beyond stereotypes.
C.Practice being sympathetic towards people.
D.Work out your own beliefs, values and personal biases.
E.Instead of asking them questions directly, treat them as friends.
F.And the best approach is to acknowledge people are different and to accept that's okay.
G.However, trying to understand people from other countries can help you experience more.
相关试卷
这是一份专题27 短文类02(投稿、宣传稿、观点类、活动介绍) -2022年高考英语毕业班二轮热点题型归纳与变式演练(新高考专用),文件包含专题27短文类02投稿宣传稿观点类活动介绍解析版doc、专题27短文类02投稿宣传稿观点类活动介绍原卷版doc等2份试卷配套教学资源,其中试卷共58页, 欢迎下载使用。
这是一份专题18 记叙文类完形填空 -2022年高考英语毕业班二轮热点题型归纳与变式演练(新高考专用),文件包含专题18记叙文类完形填空解析版doc、专题18记叙文类完形填空原卷版doc等2份试卷配套教学资源,其中试卷共78页, 欢迎下载使用。
这是一份专题14 说明文体类阅读理解 -2022年高考英语毕业班二轮热点题型归纳与变式演练(新高考专用),文件包含专题14说明文体类阅读理解解析版doc、专题14说明文体类阅读理解原卷版doc等2份试卷配套教学资源,其中试卷共90页, 欢迎下载使用。

