资料中包含下列文件,点击文件名可预览资料内容





还剩3页未读,
继续阅读
所属成套资源:四川省成都市蓉城名校联盟-2022学年高一上学期期末考试试卷及答案
成套系列资料,整套一键下载
四川省成都市蓉城名校联盟2021-2022学年高一上学期期末考试历史PDF版含解析
展开
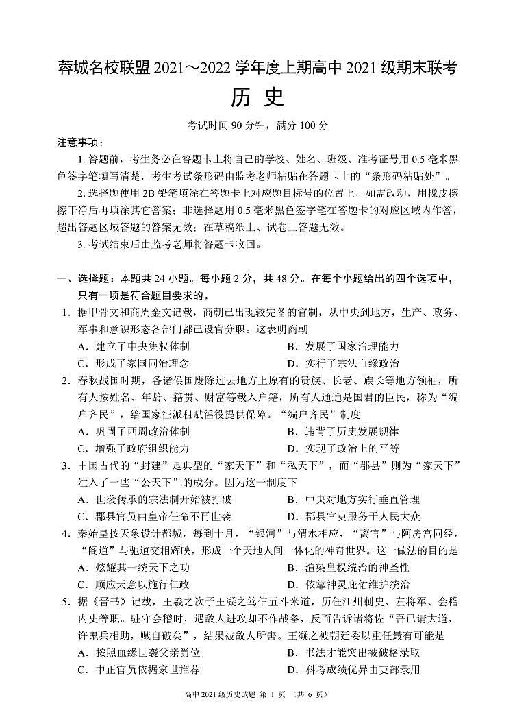
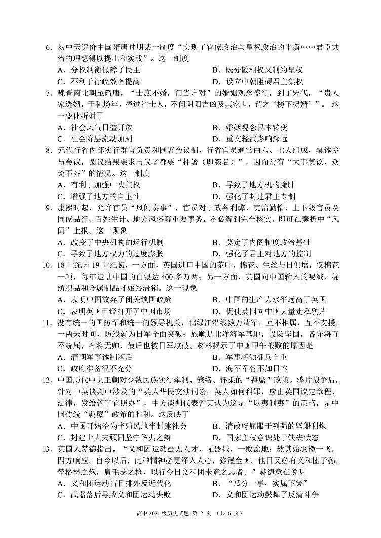
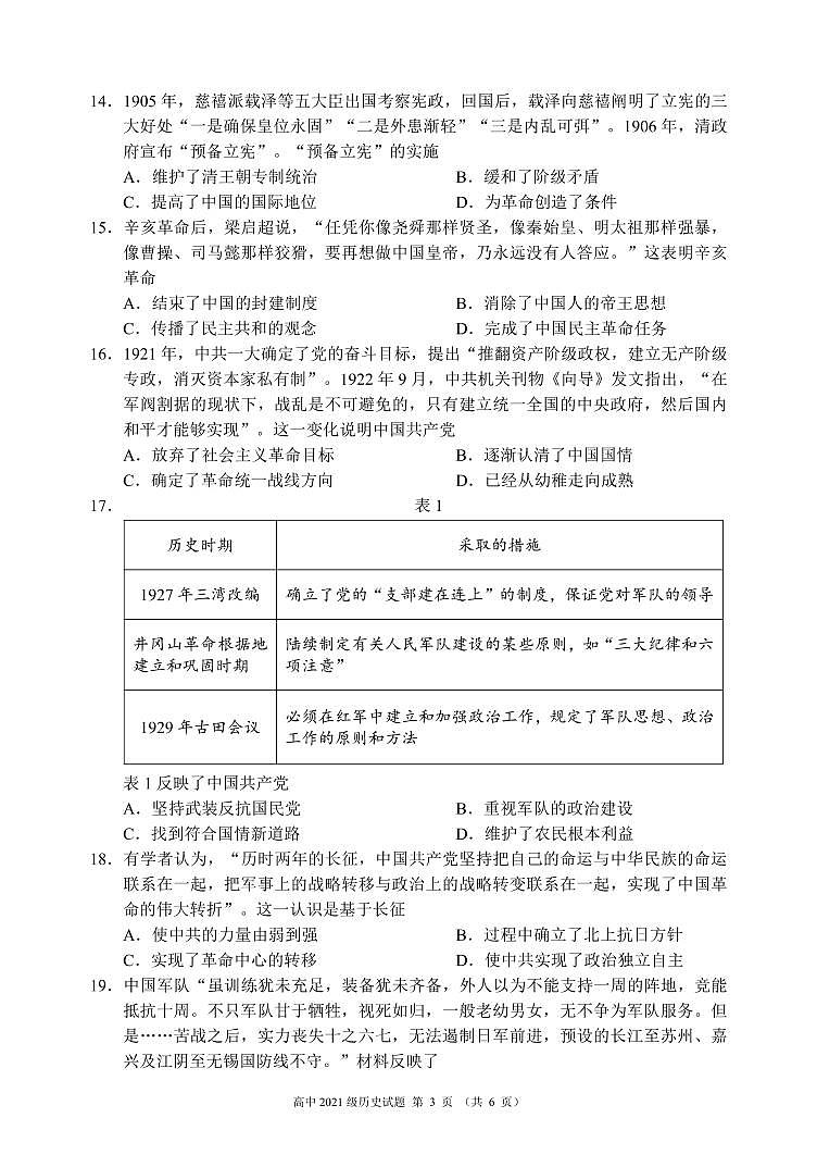
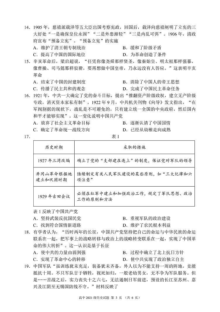
这是一份四川省成都市蓉城名校联盟2021-2022学年高一上学期期末考试历史PDF版含解析,文件包含四川省成都市蓉城名校联盟2021~2022学年度上期高一期末联考历史参考答案及评分标准pdf、四川省成都市蓉城名校联盟2021~2022学年度上期高一期末联考历史试题pdf等2份试卷配套教学资源,其中试卷共10页, 欢迎下载使用。
相关试卷
四川省成都市蓉城名校联盟2022-2023学年高一上学期期中联考历史试题(PDF版含答案):
这是一份四川省成都市蓉城名校联盟2022-2023学年高一上学期期中联考历史试题(PDF版含答案),共7页。
四川省成都市蓉城名校联盟2022-2023学年高一上学期期中联考历史试题:
这是一份四川省成都市蓉城名校联盟2022-2023学年高一上学期期中联考历史试题,共7页。试卷主要包含了图是东晋南迁移民分布图等内容,欢迎下载使用。
2022-2023学年四川省成都市蓉城名校联盟高二上学期入学联考历史试题(PDF版):
这是一份2022-2023学年四川省成都市蓉城名校联盟高二上学期入学联考历史试题(PDF版)