精品解析:2021年江苏省苏州市张家港市梁丰初中中考二模化学试题(解析版+原卷版)
展开一、单项选择题
1. 苏州拥有众多非物质文化遗产项目,下列过程涉及化学变化的是
A. 制作苏州刺绣B. 烹制藏书羊肉C. 雕刻光福核雕D. 印刷桃花坞年画
2. 下列物质由离子构成的是
A. 氯化钠B. 干冰C. 氧气D. 金刚石
3. 下列物质属于氧化物的是
A. SO2B. H2SO4C. NaOHD. KNO3
4. 粗盐提纯实验包含称量、溶解、过滤和蒸发等步骤,下列操作正确的是
A. 称取粗盐B. 溶解粗盐
C. 过滤悬浊液D. 蒸发滤液
5. 近日,GIST的研究人员采用草酸钻(CC2O4)作为锂硫电池的电化学催化剂,提高电池的寿命、性能和储能能力。草酸钴中钴元素显+2价,则碳元素的化合价为
A. -4B. 0C. +3D. +4
6. 下列有关化学用语表示正确的是
A. 60个碳原子:C60B. 氖原子结构示意图:
C. 2个钙离子:2Ca +2D. 碳酸钠:NaCO3
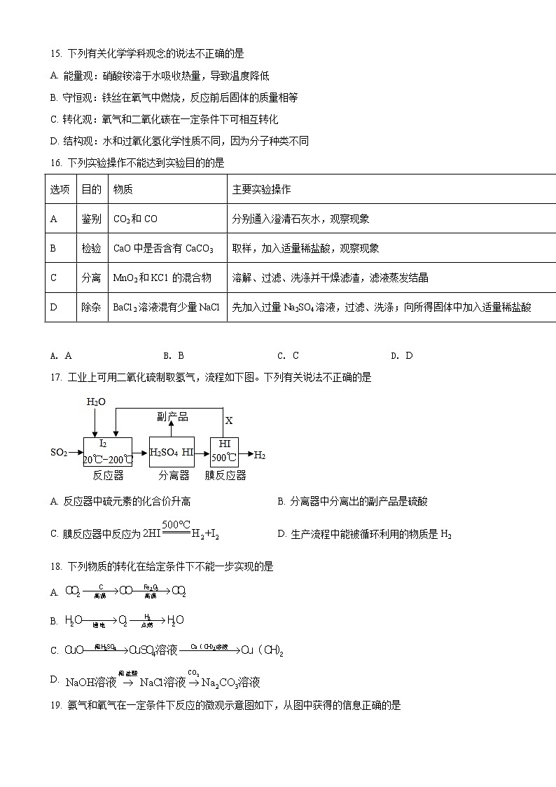
7. 下列有关二氧化碳的说法正确的是
A. CO2 排放过多是导致酸雨的主要原因
B. 压强减小,CO2在水中的溶解能力减弱
C. CO2不可燃、不助燃,因此任何火灾都可以用CO2灭火
D. 光合作用把二氧化碳和水转变成氧气和葡萄糖,同时释放能量
8. 下列物质的性质与用途对应关系不正确的是
A. 一氧化碳有可燃性,可用作燃料B. 干冰升华吸热,用于冷链运输新冠疫苗
C. 碳酸氢铵易分解,可用作氮肥D. 金刚石硬度大,用于切割玻璃
9. 下列关于金属的说法中正确的是
A. 常温下金属都是银白色的固体B. “真金不怕火炼”,因为黄金熔点高
C. 生铁能完全溶解于足量稀盐酸D. 铝不易腐蚀,因为表面易形成致密氧化膜
10. 下列各组离子在溶液中能大量共存的是
A. K+、、、OH-B. H+、Ba2+、Cl-、OH-
C. Fe3+、Na+、H+、D. Ca2+、Cl-、、Na+
11. 下列关于水和溶液的说法不正确的是
A. 水通过三态变化实现天然循环,主要是通过物理变化完成
B. 天然淡水经沉降、过滤和灭菌等过程,可以变为生活用的自来水
C. 通过电解水与氢气燃烧实验,都可以说明水由氢元素和氧元素组成
D. 一定温度下,某物质的饱和溶液不能继续溶解其他物质
12. 下列有关物质组成或分类说法正确的是
A. 塑料、铝合金都属于合成材料B. 钙和铁都是人体必需的微量元素
C. 纯碱和烧碱都属于碱D. 葡萄糖、油脂都属于有机化合物
13. 2019年4月15日傍晚,因电线短路引发火灾,巴黎圣母院被熊熊大火吞噬,精美绝伦的木质塔尖轰然坍塌,大理石质地的左塔也损毁严重。下列分析中不正确的是
A. 木质塔尖的镂空设计增大了木材与空气的接触面积
B. 电线短路产生的高温使木材达到着火点
C. 大理石受损是因为碳酸钙具有可燃性
D. 火灾烟雾具有较大的毒害性且降低能见度
14. 在实验室配制50 g质量分数为6%的氯化钠溶液。下列说法正确的是
A. 实验中用的玻璃仪器有烧杯、玻璃棒、量筒、铁架台等
B. 只用游码就可称量所需氯化钠,称量时把氯化钠放在右盘
C. 用12%的氯化钠溶液25 g和25 g水配制也可达到实验目的
D. 量取水时仰视读数,使所配溶液的溶质质量分数大于6%
15. 下列有关化学学科观念的说法不正确的是
A. 能量观:硝酸铵溶于水吸收热量,导致温度降低
B. 守恒观:铁丝在氧气中燃烧,反应前后固体的质量相等
C. 转化观:氧气和二氧化碳在一定条件下可相互转化
D. 结构观:水和过氧化氢化学性质不同,因为分子种类不同
16. 下列实验操作不能达到实验目的的是
A. AB. BC. CD. D
17. 工业上可用二氧化硫制取氢气,流程如下图。下列有关说法不正确的是
A. 反应器中硫元素的化合价升高B. 分离器中分离出的副产品是硫酸
C. 膜反应器中反应为D. 生产流程中能被循环利用的物质是H2
18. 下列物质的转化在给定条件下不能一步实现的是
A.
B.
C.
D.
19. 氨气和氧气在一定条件下反应的微观示意图如下,从图中获得的信息正确的是
A. 生成物均为氧化物B. 生成的c和d的分子个数为1:1
C. d表示二氧化氮分子D. 参加反应的 a 和 b 的质量比为 17:32
20. 某同学设计如图实验探究铜和浓硫酸的反应及产物的性质。(知: ;脱脂棉团蘸有紫色石蕊试液)下列说法不正确的是
A. 铜丝绕成螺旋状的目的是加快铜和浓硫酸的反应速率
B. 紫色石蕊试液变红,说明二氧化硫显酸性
C. 氢氧化钠溶液的作用是吸收二氧化硫防止污染环境
D. 稀硫酸与铜丝不反应,说明反应物的浓度不同会导致性质差异
二、非选择题
21. “姑苏八点半,狮山新动夜”,每当华灯初上,绿宝步行街美食的香味便引来络绎不绝的食客。
(1)美食香气四溢,微观角度的原因是___________。
(2)下列食品富含维生素的是___________。(填序号)
a烤肉串 b苏式汤面 c珍珠奶茶 d凉拌马兰头
(3)鲜肉小馄饨汤鲜味美,用漏勺捞起小馄饨的过程与化学实验中的___________操作原理相同。
(4)糖粥中的红豆可以补充人体所需的铁元素,预防___________。
22. 阅读下面的科普短文,回答相关问题。
自热火锅、自热米饭的发热包主要成分一般是:生石灰、铁粉、铝粉、焦炭粉、活性炭、盐、焙烧进藻土、氢化钙(CaH2)等。向发热包中加水,生石灰与水反应快速放热、金属粉、碳粉、盐等物质相互反应持续放热。硅藻土孔隙较大,可起到缓冲反应的作用,为发热包的安全性提供保障。氢化钙能与水反应(生成氢氧化钙和氢气)用来吸收渗入包装内的微量水分,防止氧化钙逐渐失效。发热剂成分不同,发热效果不同。如表为不同发热剂(30 g)对不同食物的加热效果表(加热时间为5min),如图为自热米饭在不同测温点的温度变化曲线。
使用加热包的注意事项:
①加热前,将自热锅盖上的透气孔打开,加入冷水。
②发热包中反应较为复杂,会产生一定量的氢气和一氧化碳,不能在汽车等密闭、狭小环境中使用,使用时避免明火。
③使用后的发热包按有害垃圾分类处置。
(1)发热包中所含硅藻土疏松多孔,与______(填物质名称)的作用相似。
(2)表中等量的八宝粥与矿泉水比较,八宝粥的吸热率更______(填“高”或“低”)。
(3)写出氢化钙与水反应的化学方程式:______。
(4)下列说法正确的是______(填序号)。
a高铁车厢内可以多人同时制作不同口味的自热火锅
b为快速使自热火锅升温,应密封锅盖上的透气孔
c自热米饭“自热”后保温时间极短,“自热”后需立即食用
d等质量的MgC12和AlCl3作发热剂为相同食物加热时,AlCl3“发热”效果更好
(5)推测发热包里不能改加热水的原因是______。
23. 利用如图所示实验装置制备常见气体,请回答有关问题:
(1)实验室用高锰酸钾制取氧气的化学方程式为______。若用B装置收集氧气,集满时的现象为______。若用C装置收集干燥氧气,氧气从______端(选填“a”或“b”)进入。
(2)D装置是用软塑料管自制的气体发生装置,可控制反应的发生和停止。若利用该装置制取氢气,药品加入完毕后(如图所示),通过______操作使反应发生。
(3)E装置模拟氢氧焰实验:
①关闭止水夹K,通入氢气并点燃。为保证安全,点燃氢气之前应先______。将铁丝网放在火焰上灼烧,铁丝网只发红,不熔断。
②打开止水夹K,通入氧气。火焰更明亮,铁丝熔断,说明______。
(4)F装置中将少量稀盐酸滴加到盛有碳酸钙的U形管中,可观察到脱脂棉剧烈燃烧。
①碳酸钙与稀盐酸反应的化学方程式为______。要确认碳酸钙与稀盐酸反应后的残留液中是否有盐酸剩余,下列方案中可行的是______(填序号)。
a取样,加入少量锌粒,观察是否有气泡产生
b取样,滴加少量碳酸钠溶液,观察是否有气泡产生
c取样,滴加少量硝酸银溶液,观察是否产生沉淀
d取样,滴加少量紫色石蕊溶液,观察溶液是否变红
②脱脂棉燃烧因为Na2O2与CO2反应生成了Na2CO3和一种气体,写出化学方程式______,且该反应______(填“吸收“或”“释放”)热量。
24. 为了研究外界条件对过氧化氢分解速率的影响。某同学用FeCl3溶液和H2O2溶液做了以下实验:
查阅资料:氯化铁能催化过氧化氢分解。
(1)实验③的化学方程式为___________,实验③与实验④中滴加相同滴数FeCl3溶液的目的是___________,对比实验③与实验④的现象得出的结论是___________。
(2)实验①与②对比,未观察到预期的实验现象。可用实验中所提供的试剂对上述操作作出改进___________。
(3)某同学在50mL某浓度的H2O2溶液中加入一定量的二氧化锰,放出气体的体积与反应时间的关系如图所示,则A、B、C三点所表示的瞬时反应速率最慢的是___________,速率变化的原因可能是___________。
25. 智能手机的各项功能令人眼花缭乱,几乎无所不能,如图为某品牌手机拆解图。
(1)金属钛(Ti)的硬度大、熔点高,常温下耐酸碱。
①选择钛合金作为螺丝材料,是因为合金的硬度比组成金属的硬度___________(填“大”或“小”)。
②工业上可通过下面两种方法制金属钛:
方法一:TiC14在高温下与过量的Mg反应可制取金属钛,同时生成氯化镁。除去所得金属钛中混有的少量金属镁可用的试剂是___________。
方法二:高温条件下电解熔融的TiO2来制取金属钛,电解过程中需定期更换石墨电极,原因是___________。
(2)硅酸铝玻璃属于___________材料,常用于制作手机屏幕。据此推断其可能具有的化学性质___________。
(3)手机所用电池为锂电池,具有质量轻、充电时间短、放电时间长等优点。
①某锂电池放电时反应: ,能量转化形式为___________。电池级碳酸锂生产反应之一为氯化锂(LiC1)溶液与碳酸钠溶液发生复分解反应,该反应的化学方程式为___________。
②电池的电压与电池内部所发生的化学反应速率有关。如图是某锂电池手机在不同温度下的电压与待机时间的关系变化图像。当电压低于3.6V,手机会自动关机。请分析手机电池在冬天不耐用的原因是___________。
26. 工业上用硫铁矿(主要成分是FeS2)在空气中焙烧去硫后烧渣(主要成分为Fe2O3、FeO、Al2O3、SiO2,不考虑其他杂质)制取七水合硫酸亚铁(FeSO4·7H2O)的流程如图所示:
已知:①焙烧过程主要反应为:
②Fe3+、A13+、Fe2+在溶液中开始沉淀至沉淀完全的pH值如下表:
(l)“浸取”时生成Fe3+的化学方程式为___________。能提高烧渣浸取速率的措施有___________(填字母)。
a将烧渣粉碎 b降低硫酸的浓度 c快速搅拌
(2)“还原”的目的是将溶液中的Fe3+完全转化为Fe2+。若还原剂X是铁粉,反应化学方程式
为___________。若还原剂X是SO2,反应方程式为: ,采用SO2作还原剂的优点是___________。
(3)“调pH”时,pH的最佳范围是___________(用不等式表示),滤渣Ⅱ的成分是___________(写化学式)。
(4)FeSO4·7H2O的溶解度曲线如图所示,“过滤Ⅱ”后,经___________、___________、过滤、少量冰水洗涤、低温干燥等步骤可得到FeSO4·7H2O晶体。
27. 碳酸氢钠 (NaHCO3)是一种重要的化工原料。某化学兴趣小组同学对碳酸氢钠的性质进行探究。
【查阅资料】
①碳酸氢钠的溶解度如下:
②碳酸氢钠固体在潮湿的空气中久置或受热分解均生成 Na2CO3、H2O和CO2。
【实验探究】
探究1:NaHCO3溶液与盐酸反应的热效应
室温下(20℃),边搅拌边向盛有0.5 g NaHCO3固体的烧杯中加入10mL水,测得温度为18.5℃;恢复至室温后,向烧杯中加入过量10mL质量分数为20%的盐酸(20℃),搅拌,测得温度为20.8℃。
(1)实验中配制的 NaHCO3溶液___________(填“是”或“不是”)饱和溶液。
(2)由上述实验可知:NaHCO3固体溶于水___________(填“放热”或“吸热”)。有同学认为由上述实验得出 NaHCO3溶液与盐酸反应放热的结论并不可靠,理由是___________。
探究2:NaHCO3溶液与CaCl2溶液的反应。
分别向10mL0.5%和5% NaHCO3溶液中滴加10%的CaCl2溶液,发现均有白色浑浊出现,通过传感器测得CO2浓度与时间的关系如图所示。
(3)由上图得出的实验结论是___________。
(4)该条件下, NaHCO3溶液和CaC12溶液反应的化学方程式为:________ 。
探究3:久置的 NaHCO3样品中 NaHCO3含量的测定:
将一瓶在潮湿空气中久置 NaHCO3样品(假设只有NaHCO3和Na2CO3)混合均匀后,称取19.0g混合物,加热至恒重,称其质量为15.9g。
(5)①计算样品中 NaHCO3的质量分数(结果精确至0.01%)________。
②若上述测定过程中未加热至恒重,则测得 NaHCO3的质量分数将___________(填“偏大”、“偏小”或“无影响”)。
28. 过氧化钙(CaO2)是一种温和的氧化剂,无毒,不污染环境。常温下为白色固体,极易与水和二氧化碳反应。
Ⅰ.过氧化钙制备
(一)某实验小组利用氧气和钙发生化合反应制备过氧化钙,拟用下图装置进行。已知钙是一种很活泼的金属,常温下极易和水反应生成氢氧化钙和氢气。你认为图中装置 B 的作用是___________。
实验步骤如下:
①检查装置的气密性后,装入药品;
②打开分液漏斗活塞,通入一段时间气体,加热药品;
③反应结束后,先熄灭酒精灯,待反应管冷却至室温后,停止通入气体;
③拆除装置,取出产物。
实验步骤③的操作目的是_________________。
(二)利用反应 ,在碱性环境下也可以制取 CaO2·8H2O 的装置如下图:
(1)反应结束后,经___________(填操作名称)、洗涤、低温烘干可获得 CaO2·8H2O。
(2)装置 A 试管中反应化学方程式为___________;装置 B 中用冰水浴控制温度,其可能的原因是___________。
Ⅱ.过氧化钙的应用
(三)为解决鱼池中氧气不足的问题,通常向水中撒一些过氧化钙(CaO2)。过氧化钙与水反应的化学方程式为 。
(1)某兴趣小组同学称取 7.2g 过氧化钙加入到足量的水中,计算生成氧气的质量是多少?_________
(2)小组同学另取少量过氧化钙固体于一定量的水中,一段时间后,烧杯中存在白色浊液。
【猜想】甲同学认为:白色浊液中含有 CaCO3.
【实验一】为了验证甲同学的猜想,进行如下实验。
取少量白色浊液于试管中,滴加稀盐酸,白色浑浊物消失,没有观察到有气泡产生。
【实验二】为了进一步验证甲同学的猜想,进行如图的实验。
【解释与结论】
①甲同学提出白色浊液中含有 CaCO3的理由是___________。
②由实验二得出的结论是__________ , 相关反应的化学方程式为___________。选项
目的
物质
主要实验操作
A
鉴别
CO2和CO
分别通入澄清石灰水,观察现象
B
检验
CaO中是否含有CaCO3
取样,加入适量稀盐酸,观察现象
C
分离
MnO2和KC1的混合物
溶解、过滤、洗涤并干燥滤渣,滤液蒸发结晶
D
除杂
BaCl2溶液混有少量NaCl
先加入过量Na2SO4溶液,过滤、洗涤;向所得固体中加入适量稀盐酸
发热剂
理论放热量/kJ
矿泉水(250kg)
八宝粥(250kg)
∆T/℃
吸热量/kJ
∆T/℃
吸热量/kJ
H2O+MgC12
43.38
25
26.17
22
20.14
H2O+AlCl3
73.29
38
39.77
32
29.31
编号
实验操作
实验现象
①
取5mL3%H2O2溶液于试管中,观察现象
无明显气泡产生
②
取5mL6%H2O2溶液于试管中,观察现象
无明显气泡产生
③
取5mL3%H2O2溶液于试管中,滴2滴FeCl3溶液
有明显气泡产生
④
取5mL3%H2O2溶液于试管中,滴2滴FeCl3溶液,放入盛有40℃热水中没泡
有明显气泡,放入热水后气泡量增大
氢氧化物
Fe(OH)3
Al(OH)3
Fe(OH)2
开始沉淀的pH
1.1
3.5
6.5
沉淀完全的pH
3.2
4.7
9.7
温度
10℃
20℃
30℃
40℃
溶解度
8.1g
9.6g
11.1g
12.7g
实验装置图
实验操作
实验现象
将注射器内稀盐酸推入瓶中,并用二氧化碳传感器测得装置内二氧化碳的体积分数
I. 白色浑浊消失,没有观察到有气泡产生
II. 检测到二氧化碳含量随时间的变化如图所示
2023年江苏省苏州市张家港市梁丰中学中考化学二模试卷: 这是一份2023年江苏省苏州市张家港市梁丰中学中考化学二模试卷,共29页。试卷主要包含了 下列物质由离子构成的是, 下列实验操作正确的是等内容,欢迎下载使用。
2023年江苏省苏州市张家港市梁丰初级中学中考二模化学试题(含答案): 这是一份2023年江苏省苏州市张家港市梁丰初级中学中考二模化学试题(含答案),共15页。试卷主要包含了单选题,综合应用题,流程题,科学探究题等内容,欢迎下载使用。
精品解析:2020年江苏省苏州市吴中区中考二模化学试题(解析版+原卷版): 这是一份精品解析:2020年江苏省苏州市吴中区中考二模化学试题(解析版+原卷版),文件包含精品解析2020年江苏省苏州市吴中区中考二模化学试题原卷版doc、精品解析2020年江苏省苏州市吴中区中考二模化学试题解析版doc等2份试卷配套教学资源,其中试卷共31页, 欢迎下载使用。

