


所属成套资源:2021-2022学年北师大版小学数学四年级上册期末考试试卷多套汇总(含答案,可编辑)
北师大版小学数学四年级上册期末常考易错题专项特训卷8(word版,含答案)
展开
这是一份北师大版小学数学四年级上册期末常考易错题专项特训卷8(word版,含答案),共8页。试卷主要包含了选择题,填空题,判断题,计算题,作图题,解答题等内容,欢迎下载使用。
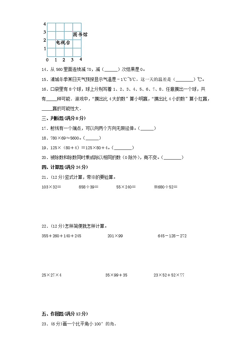
北师大版小学数学四年级上册期末常考易错题专项特训卷8一、选择题(满分16分) 1.人大约有十二万根头发,十二万是( )。A.精确数 B.近似数 C.不确定2.把两个锐角拼在一起,拼成的角不可能是( )。A.锐角 B.直角 C.钝角 D.平角3.三位数乘两位数,积可能是( )。A.四位数 B.五位数 C.四位数或五位数4.计算100×[60÷(2+3)]时,运算顺序是( )。A.乘法—除法—加法 B.加法—除法—乘法 C.加法—乘法—除法5.用一副三角尺不能拼出( )的角.A.15° B.135° C.85°6.长江流域面积是1783000平方千米,大约是178万平方千米,是四舍五入到( ).A.万位 B.十万位 C.百万位7.在 328+276 - 159〇328 - 259+276 中,〇应该填( )A.> B.< C.—8.小明和小兰是同班同学,他们都向南而坐.小明的位置是(4,6),小兰的位置是(5,4),小明在小兰的 ( )A.左前方 B.左后方 C.右前方 D.右后方二、填空题(满分16分)9.一个五位数,千位上的数是十位上数的3倍,万位上的数比千位上的数小3,其他各位上都是0,且这个数比60000大,比70000小,这个数是(________)。10.用一副三角板,分别可以拼成度数是(________)和(________)的钝角。11.估算603×29时,应把603看成(______),29看成(______),所以603×29≈(______)。12.102×a=(________)×a+(________)×a,这是根据(________)律。13.图中,电视台的位置用数对表示是(________),图书馆的位置用数对表示是(________); 如果气象台和电视台同列,与图书馆同行,那么气象台的位置是(________)。14.从560里面连续减70,减(______)次结果是0。15.浦城冬季某日天气预报显示气温是﹣1℃~5℃,这一天的温差是(________)℃。16.口袋里有8个球,球上分别写着1、2、3、4、5、6、7、8.任意摸出一个球,共有_____种可能.游戏中,“摸出比4大的数”算小明赢,“摸出比4小的数”算小红赢,_____赢的可能性大.三、判断题(满分8分)17.射线有一个端点,可以向两个方向无限延伸。(______)18.780×69≈5600。(______)19.125×(80+4)=125×80+4。(________)20.被除数和除数同时乘或除以相同的数(0除外),商不变。(________)四、计算题(满分24分)21.(12分)竖式计算,带※的要验算。 103×32= 858÷39= 55×240= ※680÷52= 22.(12分)怎样简便就怎样计算。355+260+140+245 201×99 645-128-272 25×27×4 35×99+35 23×52+52×77 五、作图题(满分12分)23.(6分)画一个比平角小100°的角。24.(6分)按要求画一画.1.超市西面50米处有一个书店,请用“●”标出它的位置.2.书店北面30米处有一所学校,请用“▲”标出它的位置.六、解答题(满分24分)25.(6分)2008年8月24日,第29届奥运会在北京圆满落下帷幕.为了奥运各项赛事的顺利进行,在北京、上海、青岛新建或改建了一系列奥运场馆:
占地面积/m2
容纳人数/人
总投资/万元
国家体育馆
二十五万八千
91000
311000
国家游泳中心
七万九千五百三十二
17000
102000
北京体育馆
八万零八百九十
18000
108500
上海体育场
十九万
56000
129000
青岛奥帆中心
八万
5000
153000
香港赛马场
八千
18000
148000
(1)用数字表示各体育馆的占地面积.(2)把容纳人数改写成以万人作单位的数.(3)把总投资数四舍五入到亿元. 26.(6分)王叔叔今年种植的西瓜丰收了,农用三轮车装了24车,平均每车装276个西瓜。王叔叔一共采收了多少个西瓜? 27.(6分)元旦快到了,学校准备了280个气球,如果每人拿18个气球,那么这些气球可以分给多少人?还剩几个? 28.(6分)某快递公司分拣仓库计划平均每天分拣20万件包裹,但实际每天分拣量与计划相比有出入,下表是该仓库10月份第一周分拣包裹的情况。(超过计划量记为正、未达计划量记为负)星期一二三四五六日分拣情况(单位:万件)该仓库本周内分拣包裹数量,最多的一天比最少的一天多多少万件?
参考答案1.B2.D3.C4.B5.C6.A7.A8.D9.6903010.105度或者120度 135度或者150度 11.600 30 18000 12.100 2 乘法分配或整数乘法分配 13.(1,2) (3,3) (1,3) 14.815.616.8 小明 17.×18.×19.×20.√21.103×32=3296 858÷39=22 55×240=13200 ※680÷52=13……4 验算:52×13+4=680 22.355+260+140+245 =(355+245)+(260+140)=600+400=1000201×99 =(200+1)×99=200×99+1×99=19800+99=19899645-128-272=645-(128+272)=645-400=24525×27×4 =(25×4)×27=100×27=270035×99+35 =35×(99+1)=35×100=350023×52+52×77=52×(23+77)=52×100=520023.180°-100°=80°如图:24.25.(1)二十五万八千写作:258000,七万九千五百三十二写作:79532,八万零八百九十写作:80890,十九万写作:190000,八万写作:80000,八千写作:8000,(2)91000=9.1万,17000=1.7万,18000=1.8万,56000=5.6万,5000=0.5万,18000=1.8万.(3)311000万≈31亿,102000万≈10亿,108500万≈11亿,129000万≈13亿,153000万≈15亿,148000万≈15亿.26.24×276=6624(个)答:王叔叔一共采收了6624个西瓜。27.280÷18=15(人)……10(个)答:这些气球可以分给15人,还剩10个。28.(万件)答:最多的一天比最少的一天多15万件。
相关试卷
这是一份北师大版小学数学四年级上册期末常考易错题专项特训卷2(word版,含答案),共10页。试卷主要包含了选择题,填空题,判断题,计算题,作图题,解答题等内容,欢迎下载使用。
这是一份北师大版小学数学四年级上册期末常考易错题专项特训卷7(word版,含答案),共7页。试卷主要包含了选择题,填空题,判断题,计算题,作图题,解答题等内容,欢迎下载使用。
这是一份北师大版小学数学四年级上册期末常考易错题专项特训卷10(word版,含答案),共8页。试卷主要包含了选择题,填空题,判断,计算题,作图题,解答题等内容,欢迎下载使用。
