



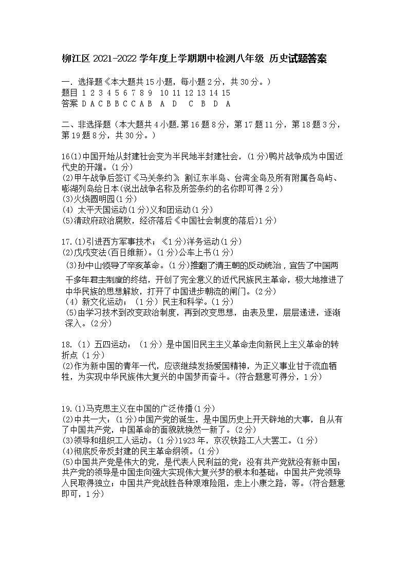
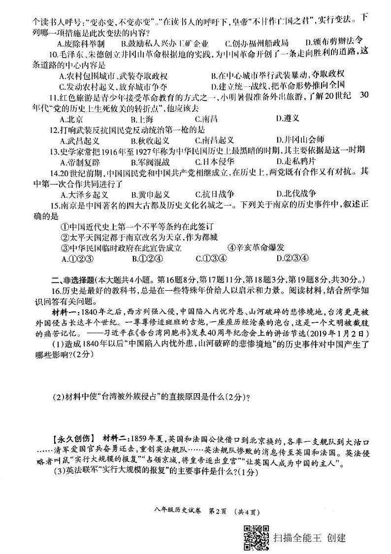
广西柳州市柳江区2021-2022学年第一学期八年级历史期中试题(扫描版,含答案)
展开广西柳州市柳江区中考历史模拟试卷(含答案): 这是一份广西柳州市柳江区中考历史模拟试卷(含答案),共15页。试卷主要包含了吕思勉在《两晋南北朝史》中写道等内容,欢迎下载使用。
广西柳州市柳江区穿山中学2021-2022学年七年级下学期第一次质检历史试卷(含答案): 这是一份广西柳州市柳江区穿山中学2021-2022学年七年级下学期第一次质检历史试卷(含答案),共14页。试卷主要包含了单选题,问答题,材料解析题等内容,欢迎下载使用。
广西柳州市柳江区2020-2021学年八年级(下)期中历史试卷(含解析): 这是一份广西柳州市柳江区2020-2021学年八年级(下)期中历史试卷(含解析),共14页。试卷主要包含了单选题,材料解析题等内容,欢迎下载使用。