中考数学《一轮专题讲义》(41专题)第38讲 与圆有关的概念(解析版)学案
展开中考数学一轮复习讲义
考点三十八:与圆有关的概念
聚焦考点☆温习理解
1、圆的定义
在一个个平面内,线段OA绕它固定的一个端点O旋转一周,另一个端点A随之旋转所形成的图形叫做圆,固定的端点O叫做圆心,线段OA叫做半径。
2、弦
连接圆上任意两点的线段叫做弦。(如图中的AB)
3.直径
经过圆心的弦叫做直径。(如图中的CD)
直径等于半径的2倍。
4.半圆
圆的任意一条直径的两个端点分圆成两条弧,每一条弧都叫做半圆。
5.弧、优弧、劣弧
圆上任意两点间的部分叫做圆弧,简称弧。
弧用符号“⌒”表示,以A,B为端点的弧记作“”,读作“圆弧AB”或“弧AB”。
大于半圆的弧叫做优弧(多用三个字母表示);小于半圆的弧叫做劣弧(多用两个字母表示)
5、垂径定理及其推论
垂径定理:垂直于弦的直径平分这条弦,并且平分弦所对的弧。[来源:Zxxk.Com]
推论1:(1)平分弦(不是直径)的直径垂直于弦,并且平分弦所对的两条弧。
(2)弦的垂直平分线经过圆心,并且平分弦所对的两条弧。
(3)平分弦所对的一条弧的直径垂直平分弦,并且平分弦所对的另一条弧。
推论2:圆的两条平行弦所夹的弧相等。
6、圆的对称性
1、圆的轴对称性
圆是轴对称图形,经过圆心的每一条直线都是它的对称轴。
2、圆的中心对称性
圆是以圆心为对称中心的中心对称图形。
3、弦心距
从圆心到弦的距离叫做弦心距。
名师点睛☆典例分类
考点典例一、垂径定理
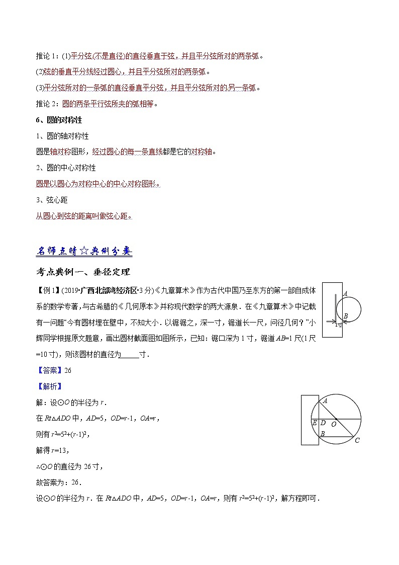
【例1】(2019•广西北部湾经济区•3分)《九章算术》作为古代中国乃至东方的第一部自成体系的数学专著,与古希腊的《几何原本》并称现代数学的两大源泉.在《九章算术》中记载有一问题“今有圆材埋在壁中,不知大小.以锯锯之,深一寸,锯道长一尺,问径几何?”小辉同学根据原文题意,画出圆材截面图如图所示,已知:锯口深为1寸,锯道AB=1尺(1尺=10寸),则该圆材的直径为______寸.
【答案】26
【解析】
解:设⊙O的半径为r.
在Rt△ADO中,AD=5,OD=r-1,OA=r,
则有r2=52+(r-1)2,
解得r=13,
∴⊙O的直径为26寸,
故答案为:26.
设⊙O的半径为r.在Rt△ADO中,AD=5,OD=r-1,OA=r,则有r2=52+(r-1)2,解方程即可.
本题考查垂径定理、勾股定理等知识,解题的关键是学会利用参数构建方程解决问题,属于中考常考题型.
【举一反三】
(2018年湖北省黄梅濯港镇中心学校数学中考模拟)关于圆的性质有以下四个判断:①垂直于弦的直径平分弦,②平分弦的直径垂直于弦,③在同圆或等圆中,相等的弦所对的圆周角相等,④在同圆或等圆中,相等的圆周角所对的弦相等,则四个判断中正确的是( )
A. ①③ B. ②③ C. ①④ D. ②④
【答案】C
【解析】垂直于弦的直径平分弦,所以①正确;
平分弦(非直径)的直径垂直于弦,所以②错误;
在同圆或等圆中,相等的弦所对的圆周角相等或互补,所以③错误;
在同圆或等圆中,相等的圆周角所对的弦相等,所以④正确.
故选:C.
点睛:本题考查了圆周角定理:在同圆或等圆中,同弧所对的圆周角线段,都等于这条弧所对的圆心角的一半.推论:半圆(或直径)所对的圆周角是直角,90°的圆周角所对的弦是直径.
考点典例二、求弦心距
【例2】(2018贵州黔东南中考模拟)小颖同学在手工制作中,把一个边长为12cm的等边三角形纸片贴到一个圆形的纸片上,若三角形的三个顶点恰好都在这个圆上,则圆的半径为( )
A.cm B.cm C.cm D.cm
【答案】B.
考点:三角形的外接圆与外心;等边三角形的性质.
【点睛】作出几何图形,再由外接圆半径、边心距和边长的一半组成的三角形中,已知外接圆半径和特殊角,可求得边心距.考查了等边三角形的性质.注意:等边三角形的外接圆和内切圆是同心圆,圆心到顶点的距离等于外接圆半径,边心距等于内切圆半径.
【举一反三】
如图,半径为5的⊙A中,弦BC,ED所对的圆心角分别是∠BAC,∠EAD. 已知DE=6,∠BAC+∠EAD=180°,则弦BC的弦心距等于( )
A. B. C. 4 D. 3
【答案】D.
考点:1.圆周角定理;2.全等三角形的判定和性质;3.垂径定理;4.三角形中位线定理.
【分析】如答图,过点A作AH⊥BC于H,作直径CF,连接BF,
∵∠BAC+∠EAD=180°,∠BAC+∠BAF=180°,
∴∠DAE=∠BAF.[来源:学_科_网Z_X_X_K]
在△ADE和△ABF中,∵,
∴△ADE≌△ABF(SAS).∴DE=BF=6.
∵AH⊥BC,∴CH=BH.
又∵CA=AF,∴AH为△CBF的中位线. ∴AH=BF=3.
故选D.
考点典例三、最短路线问题
【例3】(2019年黄冈市中考模拟)如图,MN是半径为1的⊙O的直径,点A在⊙O上,∠AMN=30°,点B为劣弧AN的中点.点P是直径MN上一动点,则PA+PB的最小值为( )
A. B.1 C. 2 D. 2[来源:学科网ZXXK]
【答案】A.
【解析】作点B关于MN的对称点B′,连接OA、OB、OB′、AB′,
则AB′与MN的交点即为PA+PB的最小时的点,PA+PB的最小值=AB′,
∵∠AMN=30°,
∴∠AON=2∠AMN=2×30°=60°,[来源:学科网]
∵点B为劣弧AN的中点,
∴∠BON=∠AON=×60°=30°,
由对称性,∠B′ON=∠BON=30°,
∴∠AOB′=∠AON+∠B′ON=60°+30°=90°,
∴△AOB′是等腰直角三角形,
∴AB′=OA=×1=,
即PA+PB的最小值=.
故选A.
【点睛】本题考查了轴对称确定最短路线问题,在同圆或等圆中,同弧所对的圆心角等于圆周角的2倍的性质,作辅助线并得到△AOB′是等腰直角三角形是解题的关键.
【举一反三】
(2018浙江温州中考模拟)如图,在△ABC中,AB=10,AC=8,BC=6,以边AB的中点O为圆心,作半圆与AC相切,点P,Q分别是边BC和半圆上的动点,连接PQ,则PQ长的最大值与最小值的和是( )
A. 6 B. C. 9 D.
【答案】C.
【解析】
试题分析:如图,设⊙O与AC相切于点E,连接OE,作OP1⊥BC垂足为P1交⊙O于Q1,此时垂线段OP1最短,P1Q1最小值为OP1﹣OQ1,∵AB=10,AC=8,BC=6,∴AB2=AC2+BC2,∴∠C=90°,∵∠OP1B=90°,∴OP1∥AC
∵AO=OB,∴P1C=P1B,∴OP1=AC=4,∴P1Q1最小值为OP1﹣OQ1=1,如图,当Q2在AB边上时,P2与B重合时,P2Q2最大值=5+3=8,∴PQ长的最大值与最小值的和是9.故选C.
考点:切线的性质;最值问题.
课时作业☆能力提升
一.选择题
1.(山东省济南市长清区2018届九年级3月质量(模拟)检测数学试题)如图,直径为10的经过点C和点O,点B是y轴右侧优弧上一点,∠OBC=30°,则点C的坐标为( )
A. B. C. D.
【答案】A
故选A.
点睛:此题考查了圆周角定理与含30°角的直角三角形的性质.此题难度适中,注意掌握辅助线的作法是解此题的关键,注意数形结合思想的应用.
2. 如图,AB为⊙O的直径,CD是⊙O的弦,∠ADC=35°,则∠CAB的度数为( )
A. 35° B. 45° C. 55° D. 65°
【来源】江苏省盐城市2018年中考数学试题
【答案】C
点睛:本题考查了同弧所对的圆周角相等以及直径所对的圆周角是直角等知识.
3.已知⊙O的直径CD=10cm,AB是⊙O的弦,AB⊥CD,垂足为M,且AB=8cm,则AC的长为( )
A. B. C. 或 D. 或
【答案】C.
【解析】
试题分析:根据题意画出图形,由于点C的位置不能确定,故应分两种情况进行讨论
连接AC,AO,
∵⊙O的直径CD=10cm,AB⊥CD,AB=8cm,∴AM=AB=×8=4cm,OD=OC=5cm.
当C点位置如答图1所示时,
∵OA=5cm,AM=4cm,CD⊥AB,∴cm.
∴CM=OC+OM=5+3=8cm. ∴在Rt△AMC中,cm.
当C点位置如图2所示时,同理可得OM=3cm,
∵OC=5cm,∴MC=5﹣3=2cm.
∴在Rt△AMC中,cm.
综上所述,AC的长为或.
故选C.
考点:1.垂径定理;2.勾股定理;3.分类思想的应用.
4. (2019•黄冈)如图,一条公路的转弯处是一段圆弧(),点O是这段弧所在圆的圆心,AB=40 m,点C是的中点,且CD=10 m,则这段弯路所在圆的半径为
A.25 m B.24 m C.30 m D.60 m
【答案】A
【解析】∵OC⊥AB,∴AD=DB=20 m,在Rt△AOD中,OA2=OD2+AD2,
设半径为r得:r2=(r-10)2+202,解得r=25 m,∴这段弯路的半径为25 m,故选A.
5. 如图,MN是⊙O的直径,点A是半圆上的三等分点,点B是劣弧AN的中点,点P是直径MN上一动点.若MN=2,则PA+PB的最小值是( )
A.2 B. C.1 D.2
【答案】D.
6. (西藏拉萨北京实验中学等四校2018届九年级第一次联考数学试题)如图,△ABC为⊙O的内接三角形,∠BOC=80°,则∠A等于( )
A. 80 B. 60 C. 50 D. 40
【答案】D
【解析】试题解析:由圆周角定理得,
故选D.
点睛:在同圆或等圆中,同弧或等弧所对的圆周角等于圆心角的一半.学&科网
二.填空题
7. (安徽省合肥市2018届九年级第五次十校联考)如图,⊙O是△ABC的外接圆,∠BAC=120°,若⊙O的半径为2,则弦BC的长为__________.
【答案】.
∵四边形ABEC是圆内接四边形,
又∵OD⊥BC,
故答案为:
点睛:圆内接四边形的对角互补.
8. (新疆乌鲁木齐市第九十八中学2018届九年级下学期第一次模拟考试)如图,△ABC是⊙O的内接锐角三角形,连接AO,设∠OAB=α,∠C=β,则α+β=______°。
【答案】90
点睛:本题考查了圆周角定理、等腰三角形的性质.圆周角定理:同弧所对的圆周角是所对的圆心角的一半.
9. (天津市和平区 汇文中学 2018年九年级数学中考夯基卷)如图,AB为⊙O的直径,CD为⊙O的弦,∠ACD=54°,则∠BAD= .
【答案】36°
故答案为:
点睛:在同圆或等圆中,同弧或等弧所对的圆周角相等.
10. (2017浙江嘉兴第13题)如图,小明自制一块乒乓球拍,正面是半径为的,,弓形(阴影部分)粘贴胶皮,则胶皮面积为 .
【答案】(32+48π)cm2
【解析】
试题解析:连接OA、OB,
∵=90°,
∴∠AOB=90°,
∴S△AOB=×8×8=32,
扇形ACB(阴影部分)==48π,
则弓形ACB胶皮面积为(32+48π)cm2
考点:1.垂径定理的应用;2.扇形面积的计算.
11. (2019•广西)《九章算术》作为古代中国乃至东方的第一部自成体系的数学专著,与古希腊的《几何原本》并称现代数学的两大源泉.在《九章算术》中记载有一问题“今有圆材埋在壁中,不知大小.以锯锯之,深一寸,锯道长一尺,问径几何?”小辉同学根据原文题意,画出圆材截面图如图所示,已知:锯口深为1寸,锯道AB=1尺(1尺=10寸),则该圆材的直径为__________寸.
【答案】26
【解析】设⊙O的半径为r.在Rt△ADO中,AD=5,OD=r-1,OA=r,则有r2=52+(r-1)2,解得r=13,
∴⊙O的直径为26寸,故答案为:26.
12. 如图,△ABC内接于⊙O,,点为上的动点,且.
(1)求的长度;
(2)在点D运动的过程中,弦AD的延长线交BC的延长线于点E,问AD•AE的值是否变化?若不变,请求出AD•AE的值;若变化,请说明理由.
(3)在点D的运动过程中,过A点作AH⊥BD,求证:.
【来源】广东省深圳市2018年中考数学试题
【答案】(1) ;(2) ;(3)证明见解析.
【解析】【分析】(1)过A作AF⊥BC,垂足为F,交⊙O于G,由垂径定理可得BF=1,再根据已知结合RtΔAFB即可求得AB长;
(2)连接DG,则可得AG为⊙O的直径,继而可证明△DAG∽△FAE,根据相似三角形的性质可得AD•AE=AF•AG,连接BG,求得AF=3,FG=,继而即可求得AD•AE的值;
(3)连接CD,延长BD至点N,使DN=CD,连接AN,通过证明△ADC≌△ADN,可得AC=AN,继而可得AB=AN,再根据AH⊥BN,即可证得BH=HD+CD.
【详解】(1)过A作AF⊥BC,垂足为F,交⊙O于G,
∵AB=AC,AF⊥BC,∴BF=CF=BC=1,
在RtΔAFB中,BF=1,∴AB=;
(2)连接DG,
∵AF⊥BC,BF=CF,∴AG为⊙O的直径,∴∠ADG=∠AFE=90°,
又∵∠DAG=∠FAE,∴△DAG∽△FAE,
∴AD:AF=AG:AE,
∴AD•AE=AF•AG,
连接BG,则∠ABG=90°,∵BF⊥AG,∴BF2=AF•FG,
∵AF==3,
∴FG=,
∴AD•AE=AF•AG=AF•(AF+FG)=3×=10;
(3)连接CD,延长BD至点N,使DN=CD,连接AN,
∵∠ADB=∠ACB=∠ABC,∠ADC+∠ABC=180°,∠ADN+∠ADB=180°,
∴∠ADC=∠ADN,
∵AD=AD,CD=ND,
∴△ADC≌△ADN,
∴AC=AN,
∵AB=AC,∴AB=AN,
∵AH⊥BN,
∴BH=HN=HD+CD.
【点睛】本题考查了垂径定理、三角函数、相似三角形的判定与性质、全等三角形的判定与性质等,综合性较强,正确添加辅助线是解题的关键.
中考数学《一轮专题讲义》(41专题)第01讲 实数及有关概念(解析版)学案: 这是一份中考数学《一轮专题讲义》(41专题)第01讲 实数及有关概念(解析版)学案,共16页。学案主要包含了倒数,科学记数法和近似数,平方根,立方根,实数的分类,绝对值,相反数等内容,欢迎下载使用。
中考数学《一轮专题讲义》(41专题)第38讲 与圆有关的概念(原卷版)学案: 这是一份中考数学《一轮专题讲义》(41专题)第38讲 与圆有关的概念(原卷版)学案,共7页。学案主要包含了垂径定理,求弦心距,最短路线问题等内容,欢迎下载使用。
中考数学《一轮专题讲义》(41专题)第39讲 与圆有关的角(解析版)学案: 这是一份中考数学《一轮专题讲义》(41专题)第39讲 与圆有关的角(解析版)学案,共25页。学案主要包含了圆周角与垂径定理的关系,解答题等内容,欢迎下载使用。

