小学数学苏教版六年级上册六 百分数同步达标检测题
展开
这是一份小学数学苏教版六年级上册六 百分数同步达标检测题,共8页。试卷主要包含了5纳税和利息,傅老师的月工资为5800元,王叔叔说,存入银行2000元,年利率是2等内容,欢迎下载使用。
2020-2021学年苏教版数学六年级上学期6.5纳税和利息一、填空题1.小红在2011年4月份将2000元钱存人银行,定期3年,当时年利率为4.75%,三年后小红可取回________元的利息。 2.王老师的月工资是1800元,若个人所得税法规定每月收入超过800元的部分按比例缴纳个人所得税,那么刘老师每月交税后实得工资是________元。若他把5000元人民币存入银行3年,年利率是2.5%,到期交纳20%的税后可得利息________元。 3.小红今年内10月1日在银行存入活期储蓄6000元,月利率0.325%,存满半年时可以得到税后利息________元. 4.李阿姨得到一笔3000元的劳务费。按国家税法规定,其中800元是免税的,其余部分要按20%的税率缴税。这笔劳务费所应缴纳的税款是________元。 5.傅老师的月工资为5800元。按照国家新税法规定,超过5000元的部分应缴纳3%的个人所得税。傅老师每个月要交个人所得税________元,实际工资收入是________元。 6.王叔叔2018年8月份的工资是8000元,按规定,超过3500元不超过5000元的部分按3%征个人所得税,超过5000元不超过8000元的部分按10%征个人所得税。王叔叔实际收入________元。 二、判断题7.存入银行的钱叫本金,取款时银行多支付的钱叫做利息。( ) 8.王叔叔说:“我付出劳动,得到工资,不需要纳税。”( ) 9.存入银行2000元,年利率是2.25%,一年后可得到利息450元。( ) 10.国债的利息和教育储蓄存款的利息,不需要缴纳利息税. 11.银行活期储蓄一年期利率是2.25%,张叔叔有10万元本金,在银行活期储蓄一年后又续存了一年,他两年后获得的利息是多少钱?列式:10×2.25%×2(万元)。
12.叔叔五年前买国家建设债券12000元,按年利率9.72%计算,今年到期后用利息购买一台4800元的电脑,钱不够。
三、选择题13.妈妈用1万元钱买了3年期国债,年利率3.8%,到期时,妈妈一共可取出( )元。 A. 10114 B. 11140 C. 114014.李伟将压岁钱2000元存入银行,存期三年,年利率是2.75%。到期后,银行支付的利息是( )元。 A. 55 B. 165 C. 216515.妈妈买了一瓶香水花了240元,其中消费税为售价的25%,妈妈为此支付消费税( )元。 A. 60 B. 192 C. 48 D. 18016.张叔叔在银行存了10000万元,到期算得利息为450元,根据以下利率表,请你判断出他存了( )。 存期半年一年两年三年五年年利率(%)1.551.752.252.752.95A. 半年 B. 一年 C. 两年 D. 五年17.欣欣超市一个月的营业额中应纳税的部分是76万元,如果按应纳税部分的3%缴纳增值税,应缴纳( )万元。 A. 73.72 B. 2.28 C. 22.8 D. 78.2818.2018年,小军的爸爸每月工资6000元,按规定收入超过5000元的部分按3%的税率缴纳个人所得税,小军的爸爸每月应缴纳个人所得税的算式为( )。 A. 6000×3% B. 5000×3% C. (6000-5000)×3%19.爸爸在银行存入50000元,定期两年,年利率为2.25%。到期时,爸爸应根据( )算出他应得的利息。 A. 利息=本金×利率 B. 利息=本金+利率
C. 利息=本金×利率×存期 D. 利息=本金+本金×利率×存期四、解答题20.自2011年9月1日起,我国实行新的个人所得税征收标准:月收入不超过3500元的不纳税;月收入超过3500元的,超过部分按下面的标准征税。 级数全月应纳税所得额税率1不超过1500元的部分3%2超过1500元∼4500元的部分10%3超过4500元∼9000元的部分20%4超过9000元∼35000元的部分25% … (1)王芳的妈妈2012年3月份收入4200元,她应纳个人所得税多少元? (2)王芳的爸爸2012年3月应纳个人所得税150元,他纳税后的收入是多少元? 21.妈妈把10000元存入银行,存期为3年定期,年利率为3.57%,到期时妈妈能够拿到本金和利息一共多少元? 22.只列式不计算。 (1)列式:(2)书店第一季度的销售额为15万元,第二季度的销售额为16.5万元,笫二季度的销售额比第一季度增长了百分之几? 列式:(3)李叔叔月工资是7600元,按照规定,月工资超过5000元的部分要按3%的税率缴纳个人所得税,李叔叔每月要缴纳个人所得税多少元? 列式:23.只列式,不计算。 (1)李阿姨把8000元钱存入银行,存期3年,年利率为3.45%.到期支取时,李阿姨一共能取回多少钱? (2)小红折了32只纸鹤,比小丹折的少 ,两人一共折了多少只纸鹤? (3)养鸡场有母鸡3280只,比公鸡只数的4倍少120只。养鸡场有公鸡多少只? 24.刘华今年3月1日将300元压岁钱存入银行,定期一年,年利率2.95%,到明年3月1日,交纳5%的利息税后,他一共可取出多少元钱? 25.2018年3月,张爷爷把儿子寄来的10000元钱存入银行,存期为3年,年利率为4.75%。到期支取时,张爷爷一共能取回多少钱?
答案解析部分一、填空题1.【答案】 285 【考点】百分数的应用--利率 【解析】【解答】解:2000×4.75%×3
=95×3
=285(元)
故答案为:285。 【分析】利息=本金×利率×存期,根据公式计算可以取回的利息即可。2.【答案】 1750;300 【考点】百分数的应用--税率,百分数的应用--利率 【解析】【解答】解:第一问:
1800-(1800-800)×5%
=1800-1000×5%
=1800-50
=1750(元)
第二问:5000×2.5%×3×(1-20%)
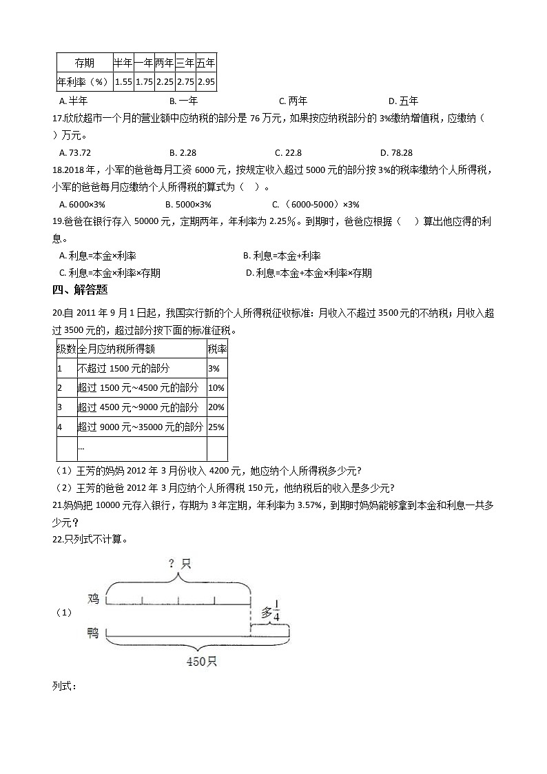
=375×80%
=300(元)
故答案为:1750;300。 【分析】第一问:超出800元的部分按照5%缴纳个人所得税,用1800减去800再乘5%即可求出应缴纳的个人所得税,用工资总额减去应缴纳个人所得税的金额即可求出实际工资;
第二问:利息=本金×利率×存期,先计算出利息,缴纳利息税后得到的是利息的(1-20%),再根据分数乘法的意义求出税后利息即可。3.【答案】 117 【考点】百分数的应用--利率 【解析】【解答】6000×0.325%×6
=6000×0.00325×6
=19.5×6
=117(元)
故答案为:117。
【分析】利息=本金×利率×时间。4.【答案】 440 【考点】百分数的应用--税率 【解析】【解答】解:(3000-800)×20%
=2200×20%
=440(元)
所以这笔劳务费所应缴纳的税款是440元。
故答案为:440.
【分析】应缴纳的税款=(总共的劳务费-免税部分的钱数)×税率,代入数值计算即可。5.【答案】 24;5776 【考点】百分数的应用--税率 【解析】【解答】解:(5800-5000)×3%=24元,所以傅老师每个月要交个人所得税24元;5800-24=5776元,所以实际工资收入是5776元。
故答案为:24;5776。 【分析】傅老师每个月要交个人所得税的钱数=(傅老师的月工资-5000)×税率;傅老师每个月的实际工资收入=傅老师的月工资-傅老师每个月要交个人所得税的钱数。6.【答案】 7655 【考点】百分数的应用--税率 【解析】【解答】应交税额:(5000-3500)×3%+(8000-5000)×10%
=1500×3%+3000×10%
=45+300
=345(元)
实际收入:8000-345=7655(元)
【分析】税额=第一缴税基数×3%+第二缴税基数×10%,实际收入=工资金额-缴税金额。二、判断题7.【答案】 正确 【考点】百分数的应用--利率 【解析】【解答】解:存入银行的钱叫本金,取款时银行多支付的钱叫做利息。原题说法正确。
故答案为:正确。
【分析】本金就是存入银行的钱数,取钱时银行多支付的钱数叫做利息。利息=本金×利率×存期。8.【答案】 错误 【考点】百分数的应用--税率 【解析】【解答】 根据国家规定:劳务报酬所得、工资薪金所得也需要纳税,因此王叔叔自己付出劳动得到的工资,需要纳税,原题说法错误。
故答案为:错误。
【分析】此题主要考查了纳税的知识,纳税指根据国家各种税法的规定,按照一定的比率,把集体或个人收入的一部分缴纳给国家,劳务报酬所得、工资薪金所得也需要纳税,据此判断。9.【答案】 错误 【考点】百分数的应用--利率 【解析】【解答】解:2000×2.25%=45元,所以一年后可得利息45元。
故答案为:错误。
【分析】利息=存入银行的钱数×年利率×年份数,据此作答即可。10.【答案】 正确 【考点】百分数的应用--利率 【解析】【解答】解:国债的利息和教育储蓄存款的利息,不需要缴纳利息税;教材中的原话; 故答案为:正确.【分析】国债利息不需交利息税(其实就是不需交所得税);教育储蓄存款是自然人储蓄的,现在自然人储蓄的利息收入都免征个人所得税,也就是所谓的利息税.11.【答案】 错误 【考点】百分数的应用--利率 【解析】【解答】根据分析可知,两年后的利息是:(10×2.25%×1+10)×2.25%×1(万元),原题说法错误.
故答案为:错误.【分析】根据利息的公式:利息=本金×利率×存期,先求出存一年后得到的利息,然后用本金和利息的和作为第二年的本金,然后再用利息公式即可求出两年后获得的利息,据此解答.12.【答案】 错误 【考点】百分数的应用--利率 【解析】【解答】解:今年到期后的利息是:12000×9.72%×5=5832元,5832>4800,所以钱够。
故答案为:错误。【分析】叔叔五年前买国家建设债券,那么叔叔今年到期后拿到的利息=叔叔买国家建设债券的钱数×年利率×5,算出利息后,再与4800作比较,比4800大,说明钱够用,比4800小,说明钱不够用。三、选择题13.【答案】 B 【考点】百分数的应用--利率 【解析】【解答】10000+10000×3.8%×3=10000+1140=11140(元)。
故答案为:B。 【分析】利息=本金×年利率×存期,最后取钱的时候,拿到的钱应该是本金加利息。14.【答案】 B 【考点】百分数的应用--利率 【解析】【解答】解:2000×2.75%×3
=55×3
=165(元)
故答案为:B。
【分析】利息=本金×利率×存期,根据公式计算利息即可。15.【答案】 C 【考点】百分数的应用--税率 【解析】【解答】240÷(1+25%)×25%=192×25%=48(元)。
故答案为:C。
【分析】一瓶香水售价÷(1+25%)=香水的原价,香水的原价×25%=消费税。16.【答案】 C 【考点】百分数的应用--利率 【解析】【解答】若存半年,则利息=10000×1.55%×0.5=77.5(元),
若存一年,则利息=10000×1.75%×1=175(元),
若存两年,则利息=10000×2.25%×2=450(元),
若存三年,则利息=10000×2.75%×3=825(元),
若存五年,则利息=10000×2.95%×5=14755(元),
即存两年符合题意。
故答案为:C。
【分析】利息=本金×利率×时间,根据公式分别求出半年、一年、两年、三年、五年的利息,找出符合的即可。17.【答案】 B 【考点】百分数的应用--税率 【解析】【解答】76×3%=2.28(万元),所以应缴纳2.28万元。
故答案为:B。
【分析】应缴纳的钱数=营业额中应纳税部分的钱数× 缴纳增值税的百分数,注意带%的计算方法(数值相乘(即忽略%),再将小数点向左移动两位)。18.【答案】 C 【考点】百分数的应用--税率 【解析】【解答】解:根据所得税的计算方法列式:(6000-5000)×3%。
故答案为:C。
【分析】先用减法计算出超出5000元的部分,然后用这部分钱数乘个人所得税税率即可求出应缴纳的税款。19.【答案】 C 【考点】百分数的应用--利率 【解析】【解答】 爸爸在银行存入50000元,定期两年,年利率为2.25%。到期时,爸爸应根据:利息=本金×利率×存期,计算出他应得的利息。
故答案为:C. 【分析】根据利息的公式:利息=本金×利率×存期,据此列式解答.四、解答题20.【答案】 (1)解:4200−3500=700(元) 700×3%=21(元)答:王芳的妈妈应交税21元。
(2)解:1500×3%=45(元) 150−45=105(元)105÷10%=1050(元)王芳的爸爸税前收入是:3500+1500+1050=6050(元)王芳的爸爸实际收入是:6050−150=5900(元)答:王芳的爸爸的实际收入是5900元。【考点】百分数的应用--税率 【解析】【分析】(1)王芳妈妈个人所得税缴费金额=(工资收入-免税金额)×3%;
(2)按3%缴税金额=1500×3%;按10%缴税金额=(150-按3%缴税金额)÷10%,王芳爸爸实际工资收入=税前工资收入即(免税工资金额部分+3%纳税工资金额部分+10%纳税工资金额部分)-个人所得税。21.【答案】 解:10000×3.57%×3+10000=11071(元)
答:到期时妈妈能够拿到本金和利息一共多少11071元。 【考点】百分数的应用--利率 【解析】【分析】到期时妈妈能够拿到本金和利息一共的钱数=本金+利息,其中利息=本金×存期×年利率。22.【答案】 (1)450÷(1+)
(2)(16.5-15)÷15×100%
(3)(7600-5000)×3% 【考点】百分数的应用--增加或减少百分之几,百分数的应用--税率 【解析】【分析】(1)鸡的只数=鸭的只数÷(1+鸭比鸡多几分之几),据此列式作答即可; (2)笫二季度的销售额比第一季度增长了百分之几=(第二季度的销售额-第一季度的销售额)×第一季度的销售额×100%,据此列式作答即可。
(3)李叔叔每月要缴纳的个人所得税=(李叔叔的月工资-5000)×个人所得税税率,据此列式作答即可。23.【答案】 (1)8000×3.45%×3
(2)32÷(1-)+32
(3)(3280+120)÷4 【考点】分数除法的应用,百分数的应用--利率 【解析】【分析】(1)根据利率的公式:利率=本金×存期×利率,据此列式解答;
(2)根据条件“ 小红折了32只纸鹤,比小丹折的少 ”可以先求出小丹折的只数,小红折的只数÷(1-)=小丹折的只数,然后用小丹折的只数+小红折的只数=两人一共折的只数,据此列式解答;
(3)根据题意可知,(养鸡场养母鸡的只数+120)÷4=养鸡场养公鸡的只数,据此列式解答。24.【答案】 解:3000×2.95%×1=88.5(元) 88.5×5%=4.425(元)3000+88.5-4.425=3084.075(元)答:一共可以取出3084.075元。【考点】百分数的应用--利率 【解析】【分析】利息=本金×利率×存期,利息税=利息×5%,最后取得的钱=本金+利息-利息税。25.【答案】 解:10000×4.75%×3=1425(元)
答:张爷爷一共能取回1425元。 【考点】百分数的应用--利率 【解析】【分析】张爷爷一共能取回的钱数=存的钱数×年利率×存期,据此代入数据作答即可。
相关试卷
这是一份数学六年级上册14、利息和纳税同步训练题,文件包含214利息和纳税同步练习浙教版数学六年级上册解析版docx、214利息和纳税同步练习浙教版数学六年级上册原卷版docx等2份试卷配套教学资源,其中试卷共10页, 欢迎下载使用。
这是一份小学数学苏教版六年级下册四 比例当堂检测题,共4页。试卷主要包含了八折=%, 0.75= %=,杨树的棵数比柏树多百分之几 =,选择题,只列式不计算等内容,欢迎下载使用。
这是一份数学六 百分数练习,共8页。试卷主要包含了1百分数的意义和读写,请将“50%、0等内容,欢迎下载使用。

