

所属成套资源:2022届高考化学一轮复习教案
2022高考化学一轮复习教案:专题突破(十五) 分子或离子的空间构型的判断
展开
这是一份2022高考化学一轮复习教案:专题突破(十五) 分子或离子的空间构型的判断,共5页。
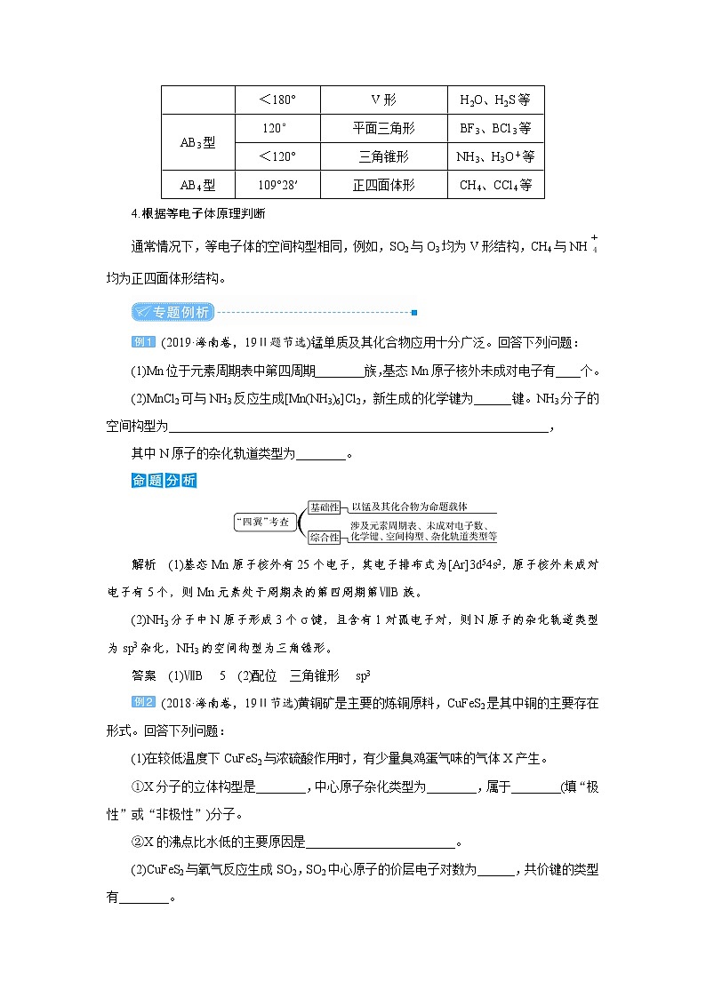
专题突破(十五) 分子或离子的空间构型的判断分子或离子的空间构型的判断是高考命题的重要角度,主要涉及价层电子对互斥理论及应用(中心原子的价层电子对数、键角的比较、空间构型的判断等)、杂化轨道理论(中心原子杂化方式的判断、空间构型的判断)等,考查考生进行新颖的推测和设想并周密论证的能力,考查考生综合运用知识和能力应对复杂问题的水平,要求建立观点、结论和证据之间的逻辑关系,建立认知模型,并能运用于解释化学现象,揭示现象的本质和规律。1.根据VSEPR理论判断(1)中心原子上的价电子都用于形成共价键,例如,CO2、CH4等分子中的碳原子,它们的空间构型可用中心原子周围的原子数n来预测,概括如下表:ABn型分子分子(或离子)的空间构型实例n=2直线形CS2、BeCl2等n=3平面三角形BF3、CH2O等n=4正四面体形CCl4、SiH4等(2)中心原子上有孤对电子的分子,例如H2O、NH3等,中心原子上的孤对电子也要占据中心原子周围的空间,并参与相互排斥。先分析分子的中心原子的σ键电子对数和孤电子对数,确定VSEPR模型,再去除孤电子对,得出分子的实际空间构型。2.根据杂化轨道类型判断由于杂化轨道类型不同,杂化轨道的夹角也不同,其成键时键角也不相同,故杂化轨道的类型与分子的空间构型有关,具体如下表:杂化类型用于杂化的原子轨道数杂化轨道间的夹角空间构型sp杂化2180°直线形sp2杂化3120°平面三角形sp3杂化4109°28′四面体形3.根据共价键的键角判断分子的空间构型与共价键的键角的关系如下表:分子类型键角分子的空间构型实例AB2型180°直线形CO2、BeCl2等<180°V形H2O、H2S等AB3型120°平面三角形BF3、BCl3等<120°三角锥形NH3、H3O+等AB4型109°28′正四面体形CH4、CCl4等4.根据等电子体原理判断通常情况下,等电子体的空间构型相同,例如,SO2与O3均为V形结构,CH4与NH均为正四面体形结构。(2019·海南卷,19Ⅱ题节选)锰单质及其化合物应用十分广泛。回答下列问题:(1)Mn位于元素周期表中第四周期________族,基态Mn原子核外未成对电子有____个。(2)MnCl2可与NH3反应生成[Mn(NH3)6]Cl2,新生成的化学键为______键。NH3分子的空间构型为_____________________________________________________________,其中N原子的杂化轨道类型为________。解析 (1)基态Mn原子核外有25个电子,其电子排布式为[Ar]3d54s2,原子核外未成对电子有5个,则Mn元素处于周期表的第四周期第ⅦB族。(2)NH3分子中N原子形成3个σ键,且含有1对孤电子对,则N原子的杂化轨道类型为sp3杂化,NH3的空间构型为三角锥形。答案 (1)ⅦB 5 (2)配位 三角锥形 sp3(2018·海南卷,19Ⅱ节选)黄铜矿是主要的炼铜原料,CuFeS2是其中铜的主要存在形式。回答下列问题:(1)在较低温度下CuFeS2与浓硫酸作用时,有少量臭鸡蛋气味的气体X产生。①X分子的立体构型是________,中心原子杂化类型为________,属于________(填“极性”或“非极性”)分子。②X的沸点比水低的主要原因是________________________。(2)CuFeS2与氧气反应生成SO2,SO2中心原子的价层电子对数为______,共价键的类型有________。解析 (1)①H2S分子中,价层电子对为4对,VSEPR模型为四面体形,价层电子对之间的夹角均为109°28′,但S原子有2对孤电子对,故H2S分子的立体构型为V形,中心原子杂化类型为sp3杂化,属于极性分子;②H2S的沸点比水低的主要原因是水分子间形成氢键,H2S只存在范德华力。(2)二氧化硫为共价化合物,硫原子和两个氧原子间分别形成一个σ键,同时氧原子和硫原子间形成一个4电子离域π键,SO2中心原子的价层电子对数为3对,共价键的类型有:σ键和π键。答案 (1)①V形 sp3 极性 ②水分子间存在氢键 (2)3 σ键和π键1.(2021·天津耀华中学检测)下列分子中,中心原子的杂化方式为sp杂化,分子的空间构型为直线形且分子中不含π键的是( )A.CO2 B.BeCl2C.BF3 D.HCNB [A项CO2分子中C原子采取sp杂化,为直线形分子,含有2个σ键和2个π键;B项BeCl2分子中Be原子采取sp杂化,为直线形分子,不含π键;C项BF3分子中B原子采取sp2杂化,为平面三角形结构;D项HCN分子中C原子采取sp杂化,为直线形分子,含有2个σ键和2个π键。]2.(2021·安徽亳州期中)已知原子总数相同、价电子数相同的离子或分子的空间结构相似,例如SO3、NO都是平面三角形。下列分子或离子中与SO具有相似结构的是( )A.PCl5 B.CCl4C.NF3 D.NB [原子总数相同、价电子数相同的离子或分子互为等电子体,具有相似的空间结构。SO离子中含有5个原子,其价电子数为32。CCl4分子中含有5个原子,价电子总数为4+4×7=32,显然与SO互为等电子体,二者的空间结构相似。]3.(2021·山东日照实验中学检测)CH、—CH3、CH都是重要的有机反应中间体,下列有关它们的说法正确的是( )A.碳原子均采取sp2杂化B.CH与NH3、H3O+立体构型均为三角锥形C.CH中碳原子采取sp3杂化,所有原子均共面D.CH与OH-形成的化合物中含有离子键B [CH中C原子采取sp2杂化,—CH3中原子采取sp3杂化,CH中C原子采取sp3杂化,A错误;三者均为三角锥形结构,B正确;CH中C的价层电子对数为3,为sp2杂化,微粒立体构型为平面三角形,C错误;CH3OH中不含离子键,D错误。]4.(2021·天津塘沽一中检测)芦笋中的天冬酰胺(结构如下图)和微量元素硒、铬、锰等,具有提高身体免疫力的功效。(1)天冬酰胺所含元素中,____________(填元素名称)元素基态原子核外未成对电子数最多。(2)天冬酰胺中碳原子的杂化轨道类型有________种。(3)H2S和H2Se的参数对比见下表。化学式键长/nm键角沸点/℃H2S1.3492.3°-60.75H2Se1.4791.0°-41.50①H2Se的晶体类型为________,含有的共价键类型为______________。②H2S的键角大于H2Se的原因可能为______________________________。解析 (3)①H2S和H2Se的熔、沸点均较低,为分子晶体,不同种元素原子形成的为极性键。②S的电负性强于Se,形成的共用电子对斥力大,故H2S键角大。答案 (1)氮 (2)2 (3)①分子晶体 极性键 ②S的电负性强于Se,形成的共用电子对斥力大,键角大
相关教案
这是一份高考化学二轮复习教案专题突破(十五) 分子或离子的空间构型的判断(含解析),共4页。
这是一份高考化学一轮复习教案第2章第4讲 离子方程式的判断及书写(含解析),共18页。
这是一份2022高考化学一轮复习教案:专题突破(十七) 有序思维突破同分异构体的书写及数目判断,共7页。