所属成套资源:四川省遂宁市射洪中学-2022学年高二上学期第三次(12月)月考试题试卷及答案
四川省遂宁市射洪中学2021-2022学年高二上学期第三次(12月)月考化学试题含答案
展开
这是一份四川省遂宁市射洪中学2021-2022学年高二上学期第三次(12月)月考化学试题含答案,共9页。试卷主要包含了答卷前, 考生务必将自己的姓名,考试结束后, 将答题卡交回,下列性质递变关系正确的是,下列有关说法正确的是,下列说法中不正确的是等内容,欢迎下载使用。
射洪中学高2020级高二上期第三次月考
化学试题
(考试时间:90分钟 总分:100分)
命题人:李萍 陈贵兵 审题人:袁发奇 校对人:曹鲜
注意事项:
1.答卷前, 考生务必将自己的姓名.准考证号填写在答题卡上。
2.回答选择题时, 选出每小题答案后, 用铅笔把答题卡上对应题目的答案标号涂黑。如需改动, 用橡皮擦干净后, 再选涂其他答案标号。回答非选择题时, 将答案写在答题卡上, 写在本试卷上无效。
3.考试结束后, 将答题卡交回。
可能用到的相对原子质量: O-16 Na-23 Si-28 Cl-35.5 Ni-59 Zn-65 Se-79
第I卷(选择题 共50分)
一、选择题(本题共20小题,1题至10题每小题2分,11题至20题每题3分,共50分。每小题只有一个选项符合题意。)
1.绿色能源是指使用过程中不排放或排放极少污染物的能源。下列属于绿色能源的是( )
①太阳能 ②风能 ③石油 ④煤 ⑤潮汐能 ⑥木材 ⑦地热能
A.①②③⑤ B.②④⑤⑥ C.③④⑤⑦ D.①②⑤⑦
2.下列表达方式正确的是( )
A.Cr的外围电子排布式:3d44s2
B.NaHCO3在水中的电离方程式:NaHCO3Na++H++CO32-
C.基态碳原子的价电子排布图为:
D.二氧化硅的分子式为SiO2
3.用VSEPR理论预测下列粒子的立体结构,其中正确的( )
A.NO3- 为平面三角形 B.SO2为直线形
C.BeCl2为V形 D.BF3为三角锥形
4.下列配合物中的中心原子或离子的配位数不是6的是( )
A.K3[Fe(SCN)6] B.Na2[SiF6]
C.Na3[AlF6] D.[Cu(NH3)4]Cl2
5.某元素原子价电子排布式为3d54s2,下列说法错误的是( )
A. 该元素位于周期表第四周期ⅦB族 B. 该元素的最高化合价为+7价
C. 该元素的某些化合物常用作催化剂 D. 该元素位于周期表ds区
6.下列性质递变关系正确的是( )
A.Na、K、Cs的熔点依次升高 B.HCl、H2S、PH3的还原性依次减弱
C.单晶硅、CsCl、干冰的熔点依次降低 D.NaF、KF、CsF的晶格能依次增强
7.下列有关说法正确的是( )
A.丙烯(CH3-CH=CH2)分子中含2个σ键,1个π键
B.H2O、NH3、CH4分子中键角依次减小
C.用作高温结构陶瓷材料的Si3N4固体是原子晶体
D.Fe(SCN)3中Fe3+和SCN-通过离子键结合
8.下列说法中不正确的是( )
A.氢键是一种特殊的化学键
B.酸性强弱:H2SO4>H2SO3
C.I2在CCl4中溶解度较好,可由相似相溶原理解释
D.乳酸分子CH3CH(OH)COOH含有一个手性碳原子
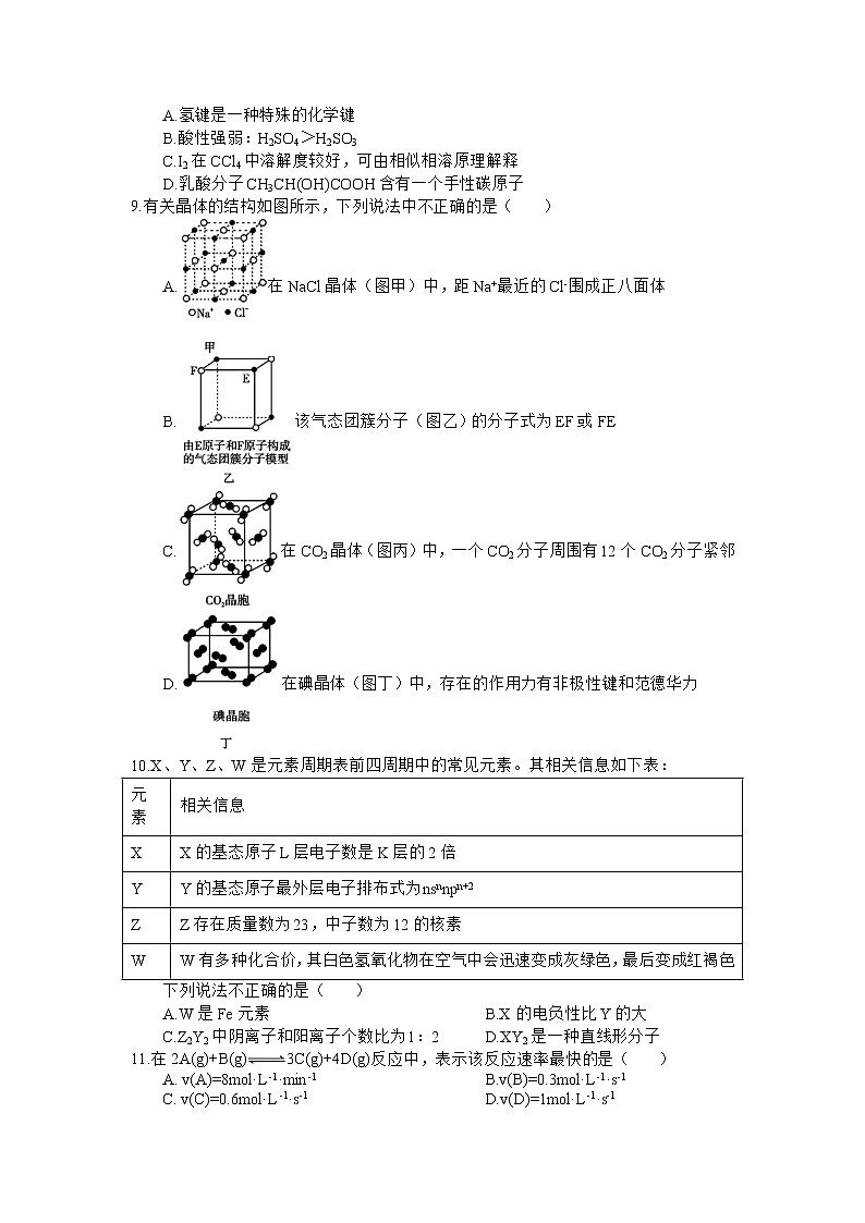
9.有关晶体的结构如图所示,下列说法中不正确的是( )
A.在NaCl晶体(图甲)中,距Na+最近的Cl-围成正八面体
B.该气态团簇分子(图乙)的分子式为EF或FE
C.在CO2晶体(图丙)中,一个CO2分子周围有12个CO2分子紧邻
D.在碘晶体(图丁)中,存在的作用力有非极性键和范德华力
10.X、Y、Z、W是元素周期表前四周期中的常见元素。其相关信息如下表:
元素
相关信息
X
X的基态原子L层电子数是K层的2倍
Y
Y的基态原子最外层电子排布式为nsnnpn+2
Z
Z存在质量数为23,中子数为12的核素
W
W有多种化合价,其白色氢氧化物在空气中会迅速变成灰绿色,最后变成红褐色
下列说法不正确的是( )
A.W是Fe元素 B.X的电负性比Y的大
C.Z2Y2中阴离子和阳离子个数比为1:2 D.XY2是一种直线形分子
11.在2A(g)+B(g)3C(g)+4D(g)反应中,表示该反应速率最快的是( )
A. v(A)=8mol·L-1·min-1 B.v(B)=0.3mol·L-1·s-1
C. v(C)=0.6mol·L-1·s-1 D.v(D)=1mol·L-1·s-1
12.下列说法正确的是( )
A.101kPa时,2H2(g)+O2(g)=2H2O(l) ΔH=-572kJ·mol-1,则H2的燃烧热ΔH=-572kJ·mol-1
B.一定条件下发生反应:N2(g)+3H2(g)2NH3(g) ΔH=-92.4kJ·mol-1,此条件下将1.5mol H2和过量N2充分反应,放出热量46.2kJ
C.若将等质量的硫蒸气和硫固体分别完全燃烧,后者放出热量多
D.已知:2C(s)+2O2(g)=2CO2(g) ΔH1,2C(s)+O2(g)=2CO(g) ΔH2,则ΔH1<ΔH2
13.下列实验操作、现象、目的或结论均正确的是( )
A
B
C
D
前者产生气泡速率快
①、②溶液红色均变深
加压后颜色变深
测量一定时间内收集到O2的体积
FeCl3对H2O2分解催化效果比CuSO4更好
探究浓度对化学
平衡移动的影响
加压后NO2体积
分数增大
测H2O2分解速率
14.下列说法不正确的是( )
A.能量较高、有可能发生有效碰撞的分子称为活化分子
B.其他条件不变时,浓度增大不能增大活化分子百分数
C.催化剂能参与反应,可降低原反应所需活化能
D.非活化分子也有可能发生有效碰撞
15.下列措施能明显增大原反应的化学反应速率的是( )
A.Na与水反应时增大水的用量
B.将稀H2SO4改为98%的浓H2SO4与Zn反应制取H2
C.恒温、恒容条件下,在工业合成氨反应中,增加氢气的量
D.在H2SO4与NaOH两溶液反应时,增大压强
16.锡是大名鼎鼎的“五金”——金、银、铜、铁、锡之一。早在远古时代,人们便发现并使用锡了。灰锡(以粉末状存在)和白锡是锡的两种同素异形体。已知:
①Sn(s,白)+2HCl(aq)=SnCl2(aq)+H2(g) ΔH1
②Sn(s,灰)+2HCl(aq)=SnCl2(aq)+H2(g) ΔH2
③Sn(s,灰) Sn(s,白) ΔH3=+2.1 kJ·mol-1
下列说法正确的是( )
A.ΔH1>ΔH2
B.锡在常温下以灰锡状态存在
C.灰锡转化为白锡的反应是放热反应
D.锡制器皿长期处在低于13.2 ℃的环境中,会自行毁坏
17.对可逆反应4NH3(g)+5O2(g)4NO(g)+6H2O(g),下列叙述正确的是( )
A.达到化学平衡时,4v正(O2) = 5v逆(NO)
B.若单位时间内生成x mol NO的同时,消耗x mol NH3,则反应达到平衡状态
C.达到化学平衡时,若增加容器体积,则正反应速率减小,逆反应速率增大
D.化学反应速率关系是:2v正(NH3) = 3v正(H2O)
18.根据如图所示示意图,下列说法不正确的是( )
A.反应的热化学方程式可表示为C(s)+H2O(g)===CO(g)+H2(g)ΔH=+(b-a) kJ·mol-1
B.该反应过程中反应物断键吸收的能量大于生成物成键放出的能量
C.a mol C和a mol H2O反应生成a mol CO和a mol H2吸收的热量一定为131.3a kJ
D.1 mol C(g)、2 mol H、1 mol O转变成1 mol CO(g)和1 mol H2(g)放出的热量为a kJ
19.将2 mol X和2 mol Y充入2 L密闭容器中发生如下反应:X(g)+3Y(g)2Z(g)+nQ(g),2 min达到平衡时生成0.8 mol Z,测得Q的浓度为0.4 mol·L-1,下列叙述错误的是( )
A.n的值为2 B.平衡时X的浓度为0.2 mol·L-1
C.Y的转化率为60% D.反应速率v(Y)=0.3 mol·(L·min)-1
20.据相关资料报道,一种新型漂白剂 ( 如下图 ) 可用于漂白羊毛等,其中 W、Y、Z 为不同周期不同主族的短周期元素,W、Y、Z 的最外层电子数之和等于X的最外层电子数,W、X 对应的简单离子核外电子排布均与Ne原子相同。下列叙述正确的是
A.W、X元素的简单离子半径相比,W 简单离子的半径大
B.该化合物中X元素的化合价均为-2 价
C.Z3YX3可能是一种一元弱酸
D.工业上电解熔融的WX来制得W
第II卷(非选择题,共50分)
二.填空(本题包括4小题,共50)
21.(15分)化学反应的能量变化通常表现为热量的变化,因此反应热的研究对于化学学科发展具有重要意义。
Ⅰ.已知反应:①101 kPa时,2C(s)+O2(g)=2CO(g) ΔH=-221kJ·mol-1
②稀溶液中,H+(aq)+OH-(aq)=H2O(l) ΔH=-57.3kJ·mol-1
下列结论中正确的是 ▲ 。
A.碳的燃烧热等于110.5kJ·mol-1
B.①的反应热为221kJ·mol-1
C.稀硫酸与稀NaOH溶液反应的中和热为114.6kJ·mol-1
D.含20.0g NaOH的稀溶液与稀盐酸完全中和,放出28.65kJ的热量
Ⅱ.利用如图所示装置测定中和热的实验步骤如下:
①用量筒量取100mL 0.50mol·L-1盐酸倒入小烧杯中,测出盐酸温度;
②用另一量筒量取100mL 0.55mol·L-1 NaOH溶液,并用同一温度计测出其温度;
③将NaOH和盐酸溶液一并倒入小烧杯中,设法使之混合均匀,测得混合液最高温度。
回答下列问题:
(1)仪器a的名称是 ▲ 。烧杯间填满碎泡沫塑料的作用是 ▲ 。
(2)配制100mL 0.55mol/L的氢氧化钠溶液,需要用到的仪器有托盘天平(附砝码)、烧杯、药匙、镊子、玻璃棒、量筒以及 ▲ 。
(3)实验中改用80mL0.50mol/L盐酸跟80mL0.55mol/LNaOH溶液进行反应,与上述实验相比,所放出的热量 ▲ (填“相等”“不相等”)。反应过程中NaOH溶液的浓度为0.55mol·L-1不是0.50mol·L-1 的原因是 ▲ 。用Ba(OH)2溶液和硫酸代替上述试剂,所测中和热的数值 ▲ 。(填“偏大”、“偏小”或“不变”)
(4)倒入NaOH和盐酸溶液的正确操作是 ▲ (填字母)。
A.沿玻璃棒缓慢倒入 B.分三次倒入
C.一次迅速倒入 D.一边搅拌一边一次滴入
(5)现将一定量的稀氢氧化钠溶液、稀氢氧化钙溶液、稀氨水分别和1L 1mol·L-1的稀盐酸恰好完全反应,其反应热分别为ΔH1、ΔH2、ΔH3,则ΔH1、ΔH2、ΔH3的大小关系为 ▲ 。
(6)假设盐酸和氢氧化钠溶液的密度都是1g·cm-3,又知中和反应后生成溶液的比热容c=4.18J·g-1·℃-1。为了计算中和热,某学生实验记录数据如下:
实验序号
起始温度t1/℃
终止温度t2/℃
盐酸
氢氧化钠溶液
混合溶液
1
20.0
20.2
23.3
2
20.2
20.4
23.5
3
20.3
20.5
25.6
依据该学生的实验数据计算,该实验测得的中和热ΔH= ▲ (结果保留一位小数)。
22.(10分)甲醇作为燃料,在化石能源和可再生能源时期均有广泛的应用前景。
甲醇可以替代汽油和柴油作为内燃机燃料。
(1)汽油的主要成分之一是辛烷[C8H18(l)]。已知:25℃、101 kPa时,1 mol C8H18(l)完全燃烧生成气态二氧化碳和液态水,放出5518 kJ热量。该反应的热化学方程式为 ▲ 。
(2)某研究者分别以甲醇和汽油做燃料,实验测得在发动机高负荷工作情况下,汽车尾气中CO的百分含量与汽车的加速性能的关系如右所示。
根据图信息分析,与汽油相比,甲醇作为燃料的优点是 ▲ 。
甲醇的合成
(3)以CO2(g)和H2(g)为原料合成甲醇,反应的能量变化如下图所示。
该反应需要加入铜-锌基催化剂。加入催化剂后,该反应的ΔH ▲ (填“变大”“变小”或“不变”)。
(4)已知: CO(g)+1/2 O2(g) ==== CO2(g) ΔH1=-283 kJ/mol
H2(g)+1/2 O2(g) ==== H2O(g) ΔH2=-242 kJ/mol
CH3OH(g) + 3/2 O2(g) ==== CO2 (g) + 2H2O(g) ΔH3=-676 kJ/mol
以CO(g)和H2(g)为原料合成甲醇的反应为CO(g) + 2H2(g) ==== CH3OH(g) 。该反应的ΔH为 ▲ kJ/mol。
(5)CO与H2反应还可制备CH3OH,CH3OH可作为燃料使用,用CH3OH和O2组合形成的质子交换膜燃料电池的结构示意图如图:
电池总反应为2CH3OH+3O2=2CO2+4H2O,则d电极是 ▲ (填“正极”或“负极”),c电极的反应方程式为 ▲ 。
23.(15分)镍是一种硬而有延展性并具有铁磁性的金属,它能高度磨光和抗腐蚀,其中一种制备金属镍的方法为NiSO4+H3PO3+H2O==Ni+H3PO4+H2SO4。回答下列问题:
(1)Ni的价电子排布式为 ▲ ,金属Ni是面心立方最密堆积,则其配位数为 ▲ 。
(2)O、P、S三种元素电负性从小到大排列为 ▲ 。SO42— 的VSEPR模型名称是 ▲ 。
(3)NiSO4在熔融状态时能导电,上述制备反应所涉及的的六种物质中,所属晶体类型有 ▲ 种。NiSO4水溶液中,Ni2+总是以 [ Ni(H2O)6]2+离子存在,Ni2+与H2O之间形成的化学键称为 ▲ ,提供孤电子对的原子是 ▲ 。
(4)H3PO3称为亚磷酸,结构式可表示为,其中心原子的杂化轨道类型为 ▲ ,亚磷酸为 ▲ 元酸。
(5)丁二酮肟是检验Ni2+的灵敏试剂,可与Ni2+生成丁二酮肟镍红色沉淀(结构如右图所示)。丁二酮肟镍分子内存在的作用力有 ▲ (填标号)。
A. 金属键 B. 氢键 C. π键
D. 配位键 E. 范德华力
(6)NiO晶体的结构与NaCl相同,该晶胞中Ni2+与最邻近的O2-核间距离为a nm,NiO晶体的密度为d g/cm3,则阿伏加德常数NA可表示为 ▲ (列出计算式)。
24. (10分)(1)碳是形成化合物种类最多的元素,其单质及其化合物是人类生产生活的主要能源物质。有机物M经过太阳光光照可转化成N,转化过程如下:
ΔH= + 88.6kJ/mol ,则M、N相比,较稳定的是 ▲ 。
“金山银山不如绿水青山”,汽车尾气治理是我国一项重要的任务。经过化学工作者的努力,在汽车尾气系统中装置催化转化器,可有效降低NOx和CO的排放。
已知:①CO的燃烧热为283kJ·mol-1
②N2(g)+O2(g)2NO(g) ΔH= + 180.5kJ·mol-1
③2NO(g)+O2(g)2NO2(g) ΔH= - 116.5kJ·mol-1
回答下列问题:
(2)若1molN2(g)、1molO2(g)分子中化学键断裂时分别需要吸收946kJ、498kJ的能量,则1molNO(g)分子中化学键断裂时需吸收的能量为 ▲ kJ。
(3)为了模拟反应2NO(g)+2CO(g)N2(g)+2CO2(g)在催化转化器内的工作情况,控制一定条件,让反应在恒温恒容密闭容器中进行,用传感器测得不同时间NO和CO的浓度如下表:
时间/s
0
1
2
3
4
5
c(NO)/(10-4mol·L-1)
10.00
4.50
2.50
1.50
1.00
1.00
c(CO)/(10-3mol·L-1)
3.60
3.05
2.85
2.75
2.70
2.70
①前3s内的平均反应速率v(N2)= ▲ (保留两位小数)
②能说明上述反应达到平衡状态的是 ▲ 。(填正确答案标号)
A.n(CO2)=3n(N2) B.混合气体的平均相对分子质量不变
C.气体质量不变 D.容器内混合气体的压强不变
E.2c(CO2)=3c(N2)
(4)对于气缸中NO的生成,主要由于发生了反应 N2(g)+ O2(g)2NO(g)。化学家提出了如下反应历程:
第一步 O22O 慢反应
第二步 O+N2NO+N 较快平衡
第三步 N+O2NO+O 快速平衡
下列说法错误的是 ▲ (填标号)。
A.第一步反应不从N2分解开始,因为N2比O2稳定
B.N、O 原子均为该反应的催化剂
C.三步反应中第一步反应活化能最大
D.三步反应的速率都随温度升高而增大
射洪中学高2020级高二上期第三次学月考试
化学参考答案及其评分标准
一、选择题(1题至10题每小题2分,11题至20题每题3分,共50分。)
1-5.DCADD 6-10.CCABB 11-15.BDADC 15-20.DACBC
21.(15分)I.(1) D(2分)
II.(1)环形玻璃搅拌棒;保温、隔热,减少实验过程中的热量损失;(各1分)
(2)100mL容量瓶、胶头滴管;(2分,各1分)
(3)不相等; 确保盐酸被完全中和; 偏大;(各1分)
(4)C(2分)
(5) ΔH1=ΔH2<ΔH3 (2分)
(6)-53.5kJ/mol (2分)
22.(10分)(1)C8H18(l) + 25/2O2(g)=8CO2(g) +9H2O(l) ΔH=-5518 kJ/mol
或2C8H18(l) + 25O2(g)=16CO2(g) +18H2O(l) ΔH=-11036kJ/mol(2分)
(2) 在汽车的加速性能相同的情况下,CO排放量低,污染小(1分)
(3) 不变(1分)
(4) -91 (2分)
(5) 正极(2分) CH3OH-6e-+H2O=CO2+6H+ (2分)
23.(15分)(1)3d84s2(1分) 12 (1分)
(2) P<S<O (2分) 正四面体形(1分)
(3)3 (1分) 配位键(1分) O(或氧)(1分)
(4)sp3(1分) 二(1分)
(5)BCD(3分,各1分,错选或多选0分)
(6) mol-1(或 mol-1)(2分)
24.(10分)
(1)M(2分) (2)631.75 (2分)
(3)1.42×10-4mol·L-1·s-1(2分) BD(2分,各1分,错选或多选0分)
(4)B(2分)
相关试卷
这是一份四川省遂宁市射洪中学2023-2024学年高二上学期10月月考化学试题含答案,共23页。试卷主要包含了考试结束后,将答题卡交回, 在相同温度下,0,01 ml·L-1, 某工业生产中发生反应等内容,欢迎下载使用。
这是一份四川省射洪中学2023-2024学年高二上学期第三次月考化学试题含答案,共13页。试卷主要包含了考试结束后,将答题卡交回,下列离子方程式书写正确的是,丙烯酸和硫氰酸是两种一元酸且,下列有关图像分析和说法正确的是等内容,欢迎下载使用。
这是一份四川省遂宁市射洪中学2023-2024学年高二上学期10月月考化学试题(Word版附解析),共18页。试卷主要包含了考试结束后,将答题卡交回, 在相同温度下,0,01 ml·L-1, 某工业生产中发生反应等内容,欢迎下载使用。

