2015 年湖北省襄阳市老河口中考生物模拟试卷(含答案)
展开
这是一份2015 年湖北省襄阳市老河口中考生物模拟试卷(含答案),共8页。试卷主要包含了 选择题, 简答题等内容,欢迎下载使用。
一、 选择题(本大题共 6 小题, 共 6.0 分)
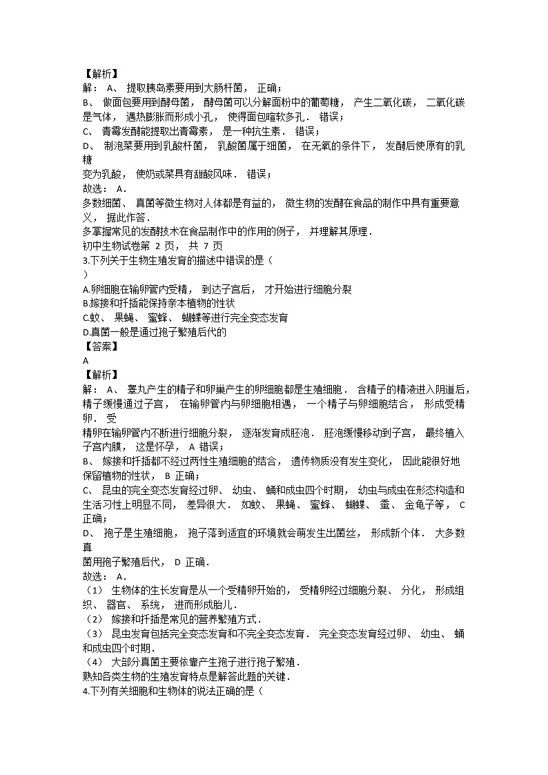
1.如图是某同学在显微镜下观察到的人口腔上皮
细胞的像, 仔细观察并分析: 从像 A 变成像 B 是
做了怎样的处理(
)
①低倍镜换成了高倍镜
②玻片向右下移动了
③玻片向左上移动了 ④把大光圈换成了小光圈
⑤转动了细准焦螺旋.
A.①②④⑤
B.①③④⑤
C.①③④
D.①③⑤
【答案】
D
【解析】
解: 从图中可看出, A 物像原来在视野的左上方, 而 B 物像在视野的右下方. 我们在显
微镜下看到的物像是上下左右均颠倒的物像, 所以我们移动玻片标本时, 标本移动的方
向正好与物像移动的方向相反. 在 A 图中物像位于视野的偏左上方, 应该向左上方移动
玻片标本, 物像才向右下方移动移到视野的右下方.
A 图中的细胞体积小, 而 B 图中细胞的体积大, 故而由 A 变成 B 是由低倍镜换成了高
倍镜; 当换上高倍镜后, 由于视野变窄, 透光量少, 视野就会变得很暗, 需要调节光圈,
换成大光圈或用凹面的反光镜使视野变得亮一些. 低倍镜换高倍镜是通过转动转换器来
完成的. 换上高倍物镜后物像只是有点模糊, 一般转动细准焦螺旋就能使用物像更加清
晰.
故选: D
根据图示内细胞的位置和特点, 以及显微镜的正确使用分析解答.
解本题时, 要注意换高倍镜会出现以下问题: 一是视野会变窄, 二是视野会变暗, 三是
视野会变模糊. 针对以上问题思考操作步骤.
2.微生物在生活和生产中有着广泛的用途, 下列微生物与其应用一致的是(
)
A.大肠杆菌-胰岛素
B.乳酸菌-面包
C.曲霉-青霉素
D.酵母菌-泡菜
【答案】
A
【解析】
解: A、 提取胰岛素要用到大肠杆菌, 正确;
B、 做面包要用到酵母菌, 酵母菌可以分解面粉中的葡萄糖, 产生二氧化碳, 二氧化碳
是气体, 遇热膨胀而形成小孔, 使得面包暄软多孔. 错误;
C、 青霉发酵能提取出青霉素, 是一种抗生素. 错误;
D、 制泡菜要用到乳酸杆菌, 乳酸菌属于细菌, 在无氧的条件下, 发酵后使原有的乳糖
变为乳酸, 使奶或菜具有甜酸风味. 错误;
故选: A.
多数细菌、 真菌等微生物对人体都是有益的, 微生物的发酵在食品的制作中具有重要意
义, 据此作答.
多掌握常见的发酵技术在食品制作中的作用的例子, 并理解其原理.
初中生物试卷第 2 页, 共 7 页
3.下列关于生物生殖发育的描述中错误的是(
)
A.卵细胞在输卵管内受精, 到达子宫后, 才开始进行细胞分裂
B.嫁接和扦插能保持亲本植物的性状
C.蚊、 果蝇、 蜜蜂、 蝴蝶等进行完全变态发育
D.真菌一般是通过孢子繁殖后代的
【答案】
A
【解析】
解: A、 睾丸产生的精子和卵巢产生的卵细胞都是生殖细胞. 含精子的精液进入阴道后,
精子缓慢通过子宫, 在输卵管内与卵细胞相遇, 一个精子与卵细胞结合, 形成受精卵. 受
精卵在输卵管内不断进行细胞分裂, 逐渐发育成胚泡. 胚泡缓慢移动到子宫, 最终植入
子宫内膜, 这是怀孕, A 错误;
B、 嫁接和扦插都不经过两性生殖细胞的结合, 遗传物质没有发生变化, 因此能很好地
保留植物的性状, B 正确;
C、 昆虫的完全变态发育经过卵、 幼虫、 蛹和成虫四个时期, 幼虫与成虫在形态构造和
生活习性上明显不同, 差异很大. 如蚊、 果蝇、 蜜蜂、 蝴蝶、 蚕、 金龟子等, C 正确;
D、 孢子是生殖细胞, 孢子落到适宜的环境就会萌发生出菌丝, 形成新个体. 大多数真
菌用孢子繁殖后代, D 正确.
故选: A.
(1) 生物体的生长发育是从一个受精卵开始的, 受精卵经过细胞分裂、 分化, 形成组
织、 器官、 系统, 进而形成胎儿.
(2) 嫁接和扦插是常见的营养繁殖方式.
(3) 昆虫发育包括完全变态发育和不完全变态发育. 完全变态发育经过卵、 幼虫、 蛹
和成虫四个时期.
(4) 大部分真菌主要依靠产生孢子进行孢子繁殖.
熟知各类生物的生殖发育特点是解答此题的关键.
4.下列有关细胞和生物体的说法正确的是(
)
A.细胞是所有生物体结构和功能的基本单位
B.细胞中的物质都是自己制造的
C.不同的组织按照一定的次序结合在一起构成系统
D.细胞核中有染色体, 染色体中有 DNA, DNA 上有基因
【答案】
D
【解析】
解: A、 除病毒以外, 大多数生物都是由细胞构成的, 细胞是生物体结构和功能的基本
单位, 病毒的结构是由蛋白质的外壳和内部的遗传物质组成, A 错误;
B、 细胞中的物质有的是自己制造的, 如植物细胞通过光合作用产生有机物, 还有的是
细胞代谢产生的一些废物, 如尿素、 二氧化碳等. 另外一些物质须从外界获得, 如无机
盐、 水等是通过植物的根从土壤中吸收来的, B 错误.
C、 除病毒外, 细胞是生物体结构和功能的基本单位; 生物体是由细胞分裂、 分化形成
不同的组织. 由不同的组织按照一定的次序结合在一起构成的行使一定功能的结构, 叫
做器官, C 错误;
D、 细胞核中有染色体, 染色体中有 DNA, DNA 上基因, 基因控制生物的性状, D 正确.
故选: D.
细胞是生物体结构和功能的基本单位, 细胞进行生命活动能产生废物, 细胞是物质、 能
量和信息的统一体.
此题比较综合, 解此题的关键是理解掌握细胞相关的概念.
5.下列有关人体生命活动调节的叙述正确的是(
)
A.中枢神经系统由大脑和脊髓组成
B.成人能有意识地排尿, 该反射的神经中枢在脊髓
C.侏儒症的病因是由于患者幼年时期甲状腺激素分泌不足引起的
D.“望梅止渴” 、 “谈虎色变” 都是人类特有的复杂反射
【答案】
D
【解析】
解: A、 人的中枢神经系统由脑和脊髓组成, A 错误.
B、 成人有意识的排尿, 属于条件反射, 反射的神经中枢在大脑皮层, B 错误.
C、 幼年时期生长激素分泌不足易得侏儒症, C 错误.
D、 谈虎色变、 望梅止渴的条件反射的神经中枢是语言中枢, 所以属于人类特有的反射. D
正确.
故选: D
(1) 脑位于颅腔内, 包括大脑、 小脑和脑干三部分, 大脑包括两个大脑半球.
(2) 条件反射是动物通过神经系统, 对外界或内部的刺激作出的有规律的反应.
(3) 幼年时期生长激素分泌不足易得侏儒症.
(4) 人与动物最大的区别在于人类有特有的语言中枢.
解答此类题目的关键是理解人类特有的条件反射的特点有语言中枢的参与的反射.
6.下列叙述不准确的是(
)
①给病人注射青霉素属于保护易感人群
②消化液将食物中的病原体杀死属于特异
性免疫
③大动脉出血, 打“120” 紧急呼救的同时, 用手指紧压在伤口下方进行止
血, 或用绷带在伤口下方紧紧扎住止血
④抗体是在抗原侵入人体后产生的.
A.①②
B.①②④
C.①②③
D.②③④
【答案】
C
【解析】
解: ①给病人注射青霉素属于控制传染源, ①错误.
②消化液将食物中的病原菌杀死是先天具有的对多种病原体有防御作用的免疫, 属于非
特异性免疫, ②错误.
③大动脉出血, 打 120 紧急呼救的同时, 应马上用手紧压住破裂血管的近心端止血. 或
用绷带在伤口上方紧紧扎住以止血, ③错误.
④抗体是抗原侵入人体后淋巴细胞产生的一种特殊蛋白质, ④正确.
故选: C
(1) 预防传染病的一般措施有控制传染源、 切断传播途径、 保护易感人群; 健康人经
常参加体育锻炼、 提高自身免疫力、 对健康人进行预防接种等措施就属于保护易感人群.
(2) 从获得途径来看, 免疫分为非特异性免疫和特异性免疫, 前者是指先天具有的对
多种病原体有防御作用的免疫, 后者是指出生后产生的只对特定的病原体起作用的免疫.
(3) 血管有三种: 动脉血管、 静脉血管、 毛细血管, 动脉是指将血液从心脏输送到全
身各处去的血管, 动脉出血的特点, 血液鲜红、 血流速度快, 呈喷射状; 静脉是将血液
从全身各处输送回心脏的血管, 静脉出血时, 血液暗红, 血流速度较慢; 毛细血管出血,
血液像水珠一样慢慢渗出.
静脉出血在远心端用手指压或绷带压迫止血; 动脉出血在近心端用手指压或绷带压迫止
血, 毛细血管出血可以自然止血, 也可以用干净纱布包扎伤口.
(4) 抗体是指抗原物质侵入人体后, 刺激淋巴细胞产生的一种抵抗该抗原物质的特殊
初中生物试卷第 4 页, 共 7 页
蛋白质, 可与相应抗原发生特异性结合的免疫球蛋白.
解题的关键是知道传染病的预防以及免疫的知识等.
二、 简答题(本大题共 4 小题, 共 24.0 分)
7.如图中图一表示某生态系统中的食物网; 图二表示某条食物链中四类生物胺顺序以甲、
乙、 丙、 丁为代号建立的金字塔. 请据图回答下列问
题.
(1) 生态系统中, 能量流动的起点是从 ______ 开始的.
(2) 图一只表示出该生态系统中的生产者和消费者, 除此之外, 生态系统完整的生物
部分还应包括 ______ .
(3) 该食物网由 ______ 条食物链组成. 该食物网中的生物从进化地位看, 最高等的是
______ .
(4) 若图二表示草→鼠→蛇→鹰这条食物链中的四类生物按顺序建立的能量金字塔,
则乙对应的生物是 ______ , 其中 ______ 的细胞结构与生物体结构层次与其他生物明显
不同.
【答案】
生产者通过光合作用固定太阳能; 分解者; 5; 兔、 鼠、 狐; 蛇; 草
【解析】
解:(1) 在生态系统中, 只有生产者(绿色植物) 才能通过光合作用制造有机物, 并将
光能储存在有机物中, 为自身和其他生物提供食物和能量, 因此, 能量流动的起点是从
生产者固定太阳能开始的.
(2) 图一中, 草是绿色植物能进行光合作用制造有机物, 属于生产者; 兔、 狐等动物
不能进行光合作用制造有机物, 必须直接或间接以草为食, 属于消费者. 因此完整生态
系统的生物部分还应包括分解者.
(3) 食物链是生产者与消费者之间吃与被吃的关系形成的链状结构, 图中食物链有:
草→兔→鹰; 草→兔→狐; 草→鼠→狐; 草→鼠→鹰; 草→鼠→蛇→鹰, 共 5 分解者条. 兔、
鼠、 狐是哺乳动物, 所以该食物网中的生物从进化地位看, 最高等的是兔、 鼠、 狐.
(4) 能量沿食物链流动逐级递减, 因此越往食物链的末端, 能量越少. “若图二表示
草→鼠→蛇→鹰按顺序建立的能量金字塔” , 则能量金字塔中甲、 乙、 丙、 丁别代表鹰、
蛇、 鼠、 草. 所以乙对应的生物是蛇. 其中草属于植物, 其细胞结构包括细胞壁, 细胞
膜, 细胞质, 细胞核, 液泡, 叶绿体, 与其他生物相比特有细胞壁, 液泡, 叶绿体, 结
构层次与其他生物相比不包括系统结构.
故答案为: (1) 生产者通过光合作用固定太阳能;
(2) 分解者;
(3) 5; 兔、 鼠、 狐;
(4) 蛇; 草.
(1) 一个完整的生态系统包括生物部分和非生物部分, 非生物部分包括阳光、 空气、
水、 温度等, 生物部分由生产者(植物)、 消费者(动物) 和分解者(细菌、 真菌) 组
成.
(2) 食物链反映的是生产者与消费者之间吃与被吃的关系, 所以食物链中不应该出现
分解者和非生物部分. 食物链的正确写法是: 生产者→初级消费者→次级消费者„注意
起始点是生产者.
(3) 在生态系统中能量沿着食物链流动逐级递减, 即能量往下一级传递只是传递上一
级能量的 10%~20%.
(4) 在生态系统中, 有害物质可以通过食物链在生物体内不断积累, 其浓度随着营养
级别的升高而逐步增加, 这种现象叫生物富集.
解答此类题目的关键是牢固掌握基础知识并能灵活运用所学知识解释实际问题.
8.请分析如图并回答问题:
(1) ①过程所需的消化液是由 ______ 分泌的. 过程②③发生的主要部位是 ______ .
(2) B 1 进入 A 通过 ______ 实现, B 2 进入循环系统则是通过 ______ 实现的. B 2 随血液
首先到达心脏的哪个腔 ______ .
(3) 我们在对溺水者实施人工呼吸之前, 首先要清除其口、 鼻内的异物和污物, 这是
为了保持 ______ 的通畅.
(4) D 内的血液中比 C 内的血液中大分子物质浓度明显升高, 这主要与 ______ 作用有
关; 若发现 E 中含有红细胞和蛋白质, 则可能是 ______ 发生了病变.
【答案】
胆汁; 小肠; 呼吸运动; 气体的扩散作用; 左心房; 呼吸道; 肾小球和肾小囊内壁的滤
过; 肾小球
【解析】
解:(1) 肝脏分泌的①胆汁暂时储存在胆囊中, 经胆管进入小肠. 胆汁中不含有消化酶
能够将脂肪乳化成脂肪微粒, 加大消化酶和脂肪的接触面积. ②是将脂肪微粒消化成甘
油和脂肪酸的过程, ③甘油和脂肪酸被吸收入小肠的过程, 消化和吸收的主要场所是小
肠;
(2) B1 是肺与外界的气体交换, 是通过呼吸作用实现的. B2 是氧气进入血液的过程,
是通过扩散作用实现的. 由于肺泡中的氧的含量高于周围血液, 血液中二氧化碳的含量
高于肺泡, 于是血液中的二氧化碳扩散到肺泡, 肺泡中的氧气扩散到血液. 血液就由含
氧少的静脉血变成含氧丰富的动脉血, 由肺静脉流到左心房;
(3) 在对溺水者实施人工呼吸之前, 首先要清除其口、 鼻内的异物和污物, 这是为了
保持呼吸道的畅通;
(4) 尿的形成要经过 1 肾小球和肾小囊内壁的滤过和 3 肾小管的重吸收作用. 当血液
流经 1 肾小球时, 除了血细胞和大分子的蛋白质外, 其他的如水、 无机盐、 尿素、 葡萄
糖会滤过到 2 肾小囊腔形成原尿, 所以 D 出球小动脉内的血液中比 C 入球小动脉内的
血液中大分子物质浓度明显升高; 当原尿流经 3 肾小管时, 其中大部分水、 部分无机盐
和全部的葡萄糖被重新吸收回血液, 而剩下的如尿素、 一部分无机盐和水等由肾小管流
出形成尿液. 若 E 尿中含有红细胞和蛋白质, 说明 1 肾小球发生病变, 使肾小球的通透
性过大所致.
故答案为:
(1) 肝脏; 小肠;
(2) 呼吸运动; 气体扩散; 左心房;
(3) 呼吸道;
初中生物试卷第 6 页, 共 7 页
(4) 肾小球和肾小囊内壁的滤过作用; 肾小球.
观图可知: B 1 表示肺泡与外界的气体交换、B 2 表示肺泡内的气体交换、A 表示呼吸系统、
①表示肝脏分泌的胆汁、 ②是肠液和胰液、 ③表示营养物质的吸收、 C 表示入球小动脉、
D 表示出球小动脉、 1 表示肾小球、 2 表示肾小囊、 3 表示肾小管、 E 表示尿液, 据此解
答.
此题考查了人体新陈代谢的部分生理过程, 正确识图是做好该题的关键.
9.遗传病是指由于遗传物质改变所致的疾病. 具有先天性, 终生性和家族性. 病种多、
发病率高. 目前已发现的遗传病超过 3000 种, 估计每 100 个新生儿中约有 3-10 个患
有各种不同的遗传病. 如图是某家族的遗传图谱, 分析回答下列问题:
(1) 从遗传学角度来说, 人有正常与患病的不同, 这称为 ______ , 基因在亲子代间传
递的桥梁是 ______ , Ⅱ 3 产生的卵细胞中染色体数目为 ______ 条.
(2) 根据遗传图谱可以分析, 这一对正常夫妇的基因组成分别为 ______ (用 B、 b 分
别表示显性和隐性基因).
(3) Ⅱ 2 虽然表现正常, 但他可能携带致病基因, 从理论上推算他携带致病基因的几
率是 ______ , 如果Ⅲ1 和Ⅲ2 结婚, 其后代为患病男孩的最大几率是 ______ .
【答案】
相对性状; 生殖细胞; 23; Bb、 Bb; 2/3; 12.5%.
【解析】
解: (1) 同种生物同一性状的不同表现形式称为相对性状. 分为显性性状和隐性性状,
显性基因控制显性性状, 隐性基因控制隐性性状.
在有性生殖过程中, 精子与卵细胞就是基因在亲子代间传递的桥梁. 体细胞中染色体是
成对存在, 在形成精子和卵细胞的细胞分裂过程中, 染色体都要减少一半, 人的体细胞
中有 23 对染色体, 因此人的精子或卵细胞中的染色体数目是 23 条.
(2) 3 是患病女性,
其基因组成是 bb, 并
且一个来自父方, 另
一个来自母方, 这对
夫妇表现正常, 所以
他们的基因组成分
别为 Bb、 Bb.
(3) 假设 A 是显性
性状, a 是隐性性
状. Ⅰ 1、 2 的遗传图
解如图所示: 由遗传图解可知: Ⅱ 2 表现正常的基因组成可能是 AA 或 Aa, Ⅱ 2 虽然表
现正常, 但他可能携带致病基因 a, 从理论上推算他携带致病基因的几率是 2/3.
(4) 由遗传图解可知: Ⅲ1 和Ⅲ2 结婚, 生患病孩子的几率是 25%. 这个孩子是男孩
还是女孩的几率各占 50%, 因此其后代为患病男孩的最大几率是 25%×50%═12.5%.
故答案为: (1) 相对性状; 生殖细胞; 23; (2) Bb、 Bb; (3) 2/3; 12.5%.
生物的性状由基因控制, 基因有显性和隐性之分; 显性基因是控制显性性状发育的基因,
隐性基因, 是控制隐性性状的基因; 当细胞内控制某种性状的一对基因都是显性或一个
是显性、 一个是隐性时, 生物体表现出显性基因控制的性状; 当控制某种性状的基因都
是隐性时, 隐性基因控制的性状才会表现出来.
解答此类题目的关键是理解掌握基因的显隐性及其与性状表现之间的关系.
10.如图所示是“探究茎对水分和无机盐的运输” 实验装置图, 请据图回答:
(1) 在锥形瓶中, 除清水外, 还应滴几滴红墨水, 其作用是 ______
(2)实验装置中的枝条应尽可能多带些叶片, 主要目的是增强枝条的 ______ .
A. 光合作用
B. 呼吸作用
C. 蒸腾作用
D. 分解作用
(3) 取两组图示装置, 甲组枝条插入红墨水的部分只有树皮, 乙组枝条插入
红墨水的部分只有木质部. 过一段时间后, 观察到叶脉变红的是 ______ 组.
(4) 用清水冲洗从锥形瓶中取出的枝条, 其目 的是 ______ . 把该枝条作茎的横切片,
在显微镜下观察, 被染色的部位是木质部中的 ______ .
【答案】
便于标记观察. ; C; 乙; 冲掉枝条表面的浮色; 导管
【解析】
解:(1) 要探究茎对水分和无机盐的运输的管道及存在部位. 如果只用清水时, 由于清
水是无色透明的, 当进入植物体时也不易发现. 滴几滴红墨水目的是便于标记观察水分
和无机盐的运输情况.
(2) 应为茎对水分和无机盐的运输的动力来源于蒸腾作用, 要是效果明显就要增强蒸
腾作用, 所以枝条应尽可能多带些叶片.
(3) 因为水分和无机盐的运输的管道--导管位于木质部中, 所以只有将木质部插入红
墨水中, 过一段时间后, 观察到叶脉变红.
(4) 实验后用清水冲洗从锥形瓶中取出的枝条, 目的是冲掉枝条表面的附着的红色,
避免干扰. 如果把该枝条作茎的横切片, 在显微镜下观察, 被染色的部位是木质部中的
导管, 因为导管是运输水分和无机盐的管道
故答案为: (1) 便于标记观察(2) C(3) 乙(4) 冲掉枝条表面的浮色; 导管
本题考查植物体内水分和无机盐的运输过程. 重点考查(1) 探究水分和无机盐的运输
过程(2) 水分和无机盐的运输的动力(3) 水分和无机盐的运输的管道
本部分的知识要多结合植物茎的结构与蒸腾作用进行理解
相关试卷
这是一份2023年湖北省襄阳市老河口市中考生物适应性试卷(含解析),共21页。试卷主要包含了选择题,简答题等内容,欢迎下载使用。
这是一份2022年湖北省襄阳市老河口市中考适应性考试生物试题(无答案),共7页。试卷主要包含了选择题,非选择题等内容,欢迎下载使用。
这是一份2022年湖北省襄阳市老河口市中考适应性考试生物试题(word版无答案),共9页。试卷主要包含了选择题,非选择题等内容,欢迎下载使用。

