2016 年湖北省襄阳市老河口市中考适应性物理试卷(含答案)
展开
这是一份2016 年湖北省襄阳市老河口市中考适应性物理试卷(含答案),共16页。试卷主要包含了 单项选择题, 填空题 每, 作图与实验, 应用与计 每 算等内容,欢迎下载使用。
分, 共 12 分)
1. 小明同学喜欢物理, 平时 关 很 注生活中的一些物理量, 他收集的下列物理量的估计值中最接近实际的是
( )
A. 一个初中学生的体积约为 0.05m 3
B. 成年人的体重约为 60N
C 步 . 人 行的速度约为 5m/s
D. 人体感觉最舒适的温度约为 37?
2. 下列说法中不正确的是( )
A. 0?时液体也能发生汽化现象
B. 发生扩散现象的原因是分子在不停地做无规则运动
C. 烧水时常看到锅口冒“白气”, 从水到“白气”的过程中物态变化是先汽化后液化
D. 寒冷的冬夜, 家里窗户玻璃上的“冰花”, 是由于室外空气中的水蒸气凝华形成的
3 关 . 下列 于光现象的描述正确的是( )
A. 人距离平面镜越远, 人在平面镜中成的像越小
B. 近视眼患者需要佩戴用凸透镜做的合适度数的眼镜进行矫正
C. 汉江大桥在水中的倒影是光的反射现象
D. 在湖边 步 散 时会看到“鱼在云中游”, 看到的“鱼”和“云”, 都是光的折射形成的虚像
4. 体育运动中包含着许多物理知识, 下列说法中正确的是( )
A. 跳远运动员在跳远时先要助跑一段距离, 是为了增大惯性
B. 抛出去的篮球会在空中运动一段时间才落回原地, 是因为篮球有惯性且受到重力作用
C. 百米运动员冲刺后, 由于受到惯性作用不会立即停下来
D. 踢出去的足球在地上越滚越慢, 说明物体的运动需要力来维持
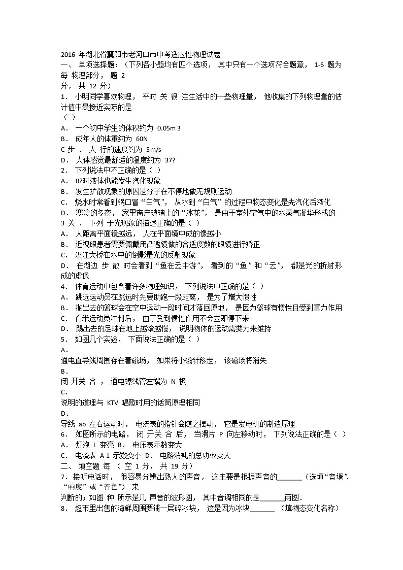
5. 如图几个实验, 下面说法正确的是( )
A.
通电直导线周围存在着磁场, 如果将小磁针移走, 该磁场将消失
B.
闭 开关 合 , 通电螺线管左端为 N 极
C.
说明的道理与 KTV 唱歌时用的话筒原理相同
D.
导线 ab 左右运动时, 电流表的指针会随之摆动, 它是发电机的制造原理
6. 如图所示的电路, 闭 开关 合 后, 当滑片 P 向左移动时, 下列说法正确的是( )
A. 灯泡 L 变亮 B. 电压表示数变大
C. 电流表 A 1 示数变小 D. 电路消耗的总功率变大
二、 填空题 每 ( 空 1 分, 共 19 分)
7. 接听电话时, 很容易分辨出熟人的声音, 这主要是根据声音的_______(选填“音调”、 “响度”或“音色”) 来
判断的;如图 种 所示是几 声音的波形图, 其中音调相同的是_______两图.
8. 超市里出售的海鲜周围要铺一层碎冰块, 这是因为冰块_______ (填物态变化名称) 时, 要_______(填
“放”或“吸”) 热, 所以能起到保鲜的作用. 装着冰鲜鱼的袋子放在空气中一段时间后, 袋子的外壁出现了一
层水珠, 这是_______(填物态变化名称) 现象.
9. 大型载重汽车下坡时间较长时, 为防止刹车片过热造成刹车失灵. 要向刹车片和轮胎喷水降温, 刹车片
过热是通过_______方式增加内能的;用水来降温是利用了水具有较大的_______性质;汽车下坡时其重力势
能_______(选填“增大”、 “减小”或“不变”)
10. 如图所示, 电源电压恒定不变, R 1 =20Ω, 闭 开关 合 S 开开关 , 断 S 1 , 电流表示数为 0.3A;若再闭 开关 合
S 1 , 发现电流表示数变化了 0.2A, 则电源电压为_______V, 相同时间内 R 1 与 R 2 上产生的热量之比是
_______.
11. 某工人在水平地面上, 用 100N 水平推力以 0.5m/s 的速度匀速推动重 500N 的物体, 使它沿水平方向移
动 10m, 该过程中重力所做的功是_______, 水平推力的功率是_______W.
12. 手机已经十分普及, 手机的摄像头相当于一个_______镜, 若某手机镜头的焦距是 f, 则用手机“自拍”
时, 应该使手机离人的距离为_______.
13. 如图所示, 物体重 G=50N, OB=0.4m, OA=1m, 使杠杆在水平位置平衡时, F 1 的力臂 L 1 =_______m,
F 1 =_______N. (杠杆重忽略不计)
14. 分别标有“6V, 2W”和“12V, 8W”的两个灯泡, 串联后接在电路中, 为使其中一个恰能正常发光, 另一只
不被烧坏, 则加在电路两端的电压应是_______V, 这时另一只灯泡的实际功率是_______W.
15. 如图是茜茜家的电能表, 她家同时使用的用电器总功率不超过_______W 开 . 茜茜打 一台“220V 40W”的
电风扇(其它用电器均未工作) . 当电风扇工作半小时, 电能表的转盘转_______转.
三、 作图与实验(2+2+1+4+4+6=19 分)
16. 画出如图中光线 AB 射到水面后大致的传播路径.
17. 将如图中的插座和用来给楼梯道照明用的声、 光控楼道灯按要求接入电路中.
18. 如图所示, 工人师傅想把油桶滚上台阶, 请你帮他画出需要用的最小力.
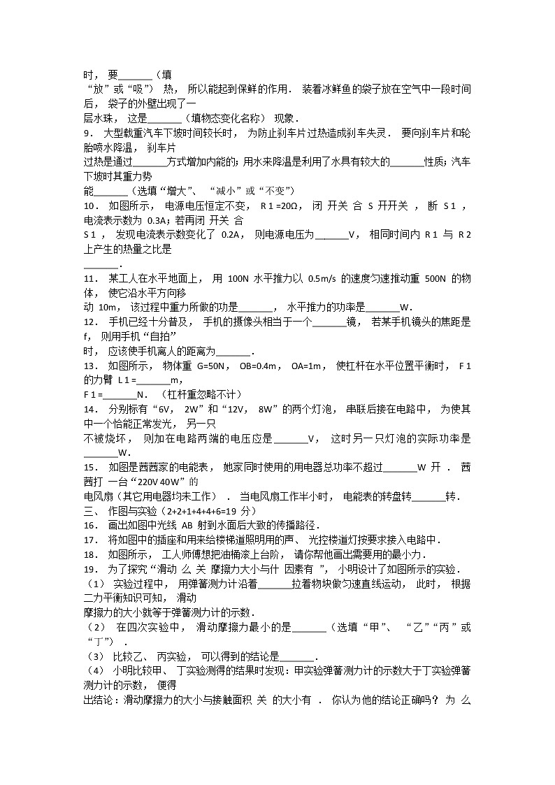
19. 为了探究“滑动 么 关 摩擦力大小与什 因素有 ”, 小明设计了如图所示的实验.
(1) 实验过程中, 用弹簧测力计沿着_______拉着物块做匀速直线运动, 此时, 根据二力平衡知识可知, 滑动
摩擦力的大小就等于弹簧测力计的示数.
(2) 在四次实验中, 滑动摩擦力最小的是_______(选填“甲”、 “乙”“丙”或“丁”) .
(3) 比较乙、 丙实验, 可以得到的结论是_______.
(4) 小明比较甲、 丁实验测得的结果时发现:甲实验弹簧测力计的示数大于丁实验弹簧测力计的示数, 便得
出结论:滑动摩擦力的大小与接触面积 关 的大小有 . 你认为他的结论正确吗? 为 么 什 ? _______.
20. 某实验小组做“测滑轮组机械效率”的实验, 实验装置如图, 得到的数据如表所示.
次
数
钩码重
G/N
钩码上升
高度 h/m
测力计拉
力 F/N
测力计移
动距离
s/m
机械效率
η
1 4 0.1 1.8 0.3 74%
2 4 0.1 1.4 0.5 57%
3 6 0.1 3.8 0.2
4 6 0.2 2.6 0.6 77%
(1) 计算第 3 次实验的机械效率为_______(保留两位小数) .
(2) 通过表中数据可分析出实验 1 是用_______图做的实验.
(3) 通过实验 1 和实验 2 的数据分析可得出结论:使用不同的滑轮组, 提升相同的重物时, _______越重, 滑
轮组的机械效率越低.
(4) 比较_______两次实验可得出结论:使用同一滑轮组, 增加物重, 可以提高滑轮组的机械效率.
21. 在“测定小灯泡的电功率”实验中, 电源电压为 6V, 小灯泡 L 的额定电压为 2.5V, 电阻大约为 10Ω 左
右, 可供选用的滑动变阻器 R 1 和 R 2 的最大阻值分别为 10Ω、 50Ω, 实验电路如图 1 所示.
(1) 请你检查一下电路, 把接错的那一根导线找出来, 打上“ × ”, 再用笔画线把它改到正确的位置上.
(2) 实验应该选用的滑动变阻器是_______(选填“R 1 ”或“R 2 ”) . 电路正确连接后, 小明闭 开关 合 , 发现小灯泡
不亮, 但电流表、 电压表均有示数, 接下来他首先应进行的操作是_______(选填字母序号)
A. 检查电路是否断路 B. 更换小灯泡
C. 移动滑动变阻器的滑片, 观察小灯泡是否发光
(3) 如图 2 是根据实验数据绘成的 I﹣ U 图象. 根据图象可计算出小灯泡的额定功率是_______W.
(4) 在做完这个实验后, 小丽同学想接着使用这个电路顺便来探究“电流与电压 关 的 系”, 她的想法是否可
行? 为 么 什 ? _______.
四、 应用与计 每 算( 小题 5 分, 共 10 分)
22. 如图所示, 放在水平桌面上的薄壁圆柱形容器重 4N, 底面积 100cm 2 , 弹簧测力计的挂钩上挂着重为
10N 的物块, 现将物块浸没水中, 容器内水面由 16cm上升到 20cm(g=10N/kg) . 求:
(1) 物块的密度;
(2) 物块浸没后弹簧测力计的示数;
(3) 物块浸没水中后, 容器对桌面的压强.
23. 如图所示, 电源电压为 6V, 小灯泡标有“4V, 1.6W”的字样, 定值电阻 R=20Ω, 不考虑温度对灯丝电阻的
影响, 滑动变阻器上标有“20Ω, 1A”字样. 求:
(1) 小灯泡正常发光时的电阻;
(2) 若只闭合 S, S 1 时, 电路消耗的最小功率是多大?
(3) 若电流表的量程为 0 ~ 0.6A, 电压表的量程为 0 ~ 3V, 当只闭合 S 与 S 2 时, 在保证电路中各元件安全的
前提下, 求滑动变阻器的取值范围.
2016 年湖北省襄阳市老河口市中考适应性物理试卷
参考答案与试题解析
一、 单项选择题:(下列各小题均有四个选项, 其中只有一个选项符合题意, 1-6 题为 每 物理部分, 题 2
分, 共 12 分)
1. 小明同学喜欢物理, 平时 关 很 注生活中的一些物理量, 他收集的下列物理量的估计值中最接近实际的是
( )
A. 一个初中学生的体积约为 0.05m 3
B. 成年人的体重约为 60N
C 步 . 人 行的速度约为 5m/s
D. 人体感觉最舒适的温度约为 37?
【考点】 重力大小的估测;温度;密度公式的应用;速度与物体运动.
【分析】 不同物理量的估算, 有的需要凭借生活经验, 有的需要简单的计算, 有的要进行单位的换算, 最后判
断最符合实际的是哪一个.
【解答】 解:
A、 水的密度是 1.0 × 10 3 kg/m 3 , 人体密度与水的密度差不多, 在 1.0 × 10 3 kg/m 3 左右. 中学生的质量在 50kg
左右, 体积在 V===0.05m 3 左右. 此选项符合实际;
B、 成年人的质量在 60kg 左右, 受到的重力大约为 G=mg=60kg × 10N/kg=600N 左右. 此选项不符合实际;
C 步 、 人正常 行的速度在 4km/h=4 × m/s ≈ 1.1m/s 左右. 此选项不符合实际;
D、 人体正常体温在 37?左右, 感觉舒适的温度在 23?左右. 此选项不符合实际.
故选 A.
2. 下列说法中不正确的是( )
A. 0?时液体也能发生汽化现象
B. 发生扩散现象的原因是分子在不停地做无规则运动
C. 烧水时常看到锅口冒“白气”, 从水到“白气”的过程中物态变化是先汽化后液化
D. 寒冷的冬夜, 家里窗户玻璃上的“冰花”, 是由于室外空气中的水蒸气凝华形成的
【考点】 汽化及汽化吸热的特点;液化及液化现象;生活中的凝华现象;扩散现象.
【分析】 (1) 物质由液态变成气态的现象叫做汽化, 汽化有蒸发和沸腾 种 两 形式;
(2) 一切物质的分子都在不停的做无规则运动, 扩散现象也是分子运动的结果;
(3) 物质由液态转变为气态的过程叫做汽化;物质由气态变成液态的过 种 程叫做液化, 生活中看到的各 “白
气”都是水蒸气遇冷液化形成的;
(4) 物质由气态直接变成固态的过程叫做凝华.
【解答】 解:A、 蒸发 种 是汽化的一 , 在任何温度下都能够发生, 故 A 正确;
B、 扩散现象是分子运动的结果, 扩散现象表明分子间有空隙、 分子在不停地做无规则运动, 故 B 正确;
C、 烧水时水由液态汽化为水蒸气, 热的水蒸气遇冷又液化为液态的“白气”, 从水到“白气”的物态变化是先
汽化后液化, 故 C 正确;
D、 家里窗户玻璃上的“冰花”, 是由室内温度较高的水蒸气遇到冷的玻璃凝华形成的, 应该在室内, 故 D 不
正确.
故选 D.
3 关 . 下列 于光现象的描述正确的是( )
A. 人距离平面镜越远, 人在平面镜中成的像越小
B. 近视眼患者需要佩戴用凸透镜做的合适度数的眼镜进行矫正
C. 汉江大桥在水中的倒影是光的反射现象
D. 在湖边 步 散 时会看到“鱼在云中游”, 看到的“鱼”和“云”, 都是光的折射形成的虚像
【考点】 平面镜的应用;光的反射;光的折射现象及其应用;近视眼的成因与矫正办法.
【分析】 (1) 平面镜成的像与物 关 体的大小相等, 与距离的大小无 ;
(2) 近视眼是由于晶状体曲度过大, 折光能力太强, 由远处射来的光线将会聚到视网膜前;应佩戴凹透镜;
(3) 当光照射到物体界面上时, 有一部分光被反射回来发生反射现象, 例如:平面镜成像、 水中倒影等;
(4) 人看到水中的东西, 看到的是由于光的折射而形成的虚像, 平面镜成像原理是光的反射.
【解答】 解:A、 平面镜成的像与物体等大, 人在平面镜中像的大小与人到平面镜 关 的距离无 , 故 A 错误;
B、 近视患者需佩戴凹透镜做的眼镜进行矫正, 不是佩戴用凸透镜做的合适度数的眼镜进行矫正, 故 B 错
误;
C、 大桥在水中的倒影, 是平面镜成像, 属于光的反射现象, 故 C 正确;
D、 我们看到水中的鱼, 实际看到的是由于光的折射形成的鱼的虚像, 看到的水中的“云”是光的反射形成的
虚像, 故 D 错误.
故选 C.
4. 体育运动中包含着许多物理知识, 下列说法中正确的是( )
A. 跳远运动员在跳远时先要助跑一段距离, 是为了增大惯性
B. 抛出去的篮球会在空中运动一段时间才落回原地, 是因为篮球有惯性且受到重力作用
C. 百米运动员冲刺后, 由于受到惯性作用不会立即停下来
D. 踢出去的足球在地上越滚越慢, 说明物体的运动需要力来维持
【考点】 惯性;力与运动 关 的 系;重力.
【分析】 (1) 一切物体都有保持原来运动状态不变的性质, 叫惯性, 惯性的大小只与物体的质 关 量有 ;
(2) 地面附近的物体都受到竖直向下的重力;
(3) 惯 种 性是一 性质, 惯性不是力;
(4) 力是改变物体运动状态的原因, 维持物体运动不需要力.
【解答】 解:A、 跳远运动员在跳远时先要助跑一段距离, 是为了利用惯性, 但不能增大惯性, 因此惯性的大小
只与物体的质 关 量有 , 故 A 错误;
B、 抛出去的篮球会在空中运动一段时间才落回原地, 是因为篮球有惯性仍要向前运动, 同时受到重力作
用, 且方向竖直向下, 故 B 正确;
C、 百米运动员冲刺后不会立即停下来, 是由于人具有惯性, 而不能说是受到惯性作用, 故 C 错误;
D、 踢出去的足球在地上越滚越慢, 是因为受到了阻力的作用, 而不能说明物体的运动需要力来维持, 故 D
错误.
故选 B.
5. 如图几个实验, 下面说法正确的是( )
A.
通电直导线周围存在着磁场, 如果将小磁针移走, 该磁场将消失
B.
闭 开关 合 , 通电螺线管左端为 N 极
C.
说明的道理与 KTV 唱歌时用的话筒原理相同
D.
导线 ab 左右运动时, 电流表的指针会随之摆动, 它是发电机的制造原理
【考点】 磁场;安培定则;电磁感应.
【分析】 (1) 通电导线的周围存在磁场, 但磁场看不见、 摸不着, 可以通过小磁针的偏转说明磁场的存在;
(2) 安培定则:用右手握螺线管, 让四指指向螺线管中电流的方向, 则大拇指所指的那端就是螺线管的北极;
(3) 通电导体在磁场中受到力的作用, 受力方向与磁场方向和电 关 流方向有 , 电动机就是利用该原理制成
的, 而动圈式话筒是利用电磁感应现象的原理制成的;
(4) 导线 ab 左右摆动的过程中, 电流表指针会发生偏转, 说明电路中产生了电流, 这 种 是一 电磁感应现象.
【解答】 解:
A、 通电导线周围存在磁场, 将小磁针移走, 磁场仍存在, 故 A 错误;
B、 根据图中电源的正极在右侧, 可知螺线管中电流方向是由右侧进入左侧流出, 故利用安培定则可知通电
螺线管的右端为 N 极, 故 B 错误;
C、 如图说明通电导体在磁场中受到力的作用, 电动机就是利用该原理制成的, 而动圈式话筒是利用电磁感
应现象的原理制成的, 故 C 错误;
D、 如图导线 ab 左右运动时, 电流表的指针会随之摆动, 产生了感应电流, 该现象就是电磁感应现象, 它是
发电机的制造原理, 故 D 正确;
故选 D.
6. 如图所示的电路, 闭 开关 合 后, 当滑片 P 向左移动时, 下列说法正确的是( )
A. 灯泡 L 变亮 B. 电压表示数变大
C. 电流表 A 1 示数变小 D. 电路消耗的总功率变大
【考点】 欧姆定律的应用;滑动变阻器的使用;电功率的计算.
【分析】 根据题干所给信息结合并联电路的特点利用欧姆定律的知识, 便可较为简单的得出答案.
【解答】 解:由图可知滑动变阻器 R与灯 L 并联, 电压表的示数显示的是电源电压, 当滑片 P 向左移动时, 电
压表的示数不变, 故选项 B 是错误的;
当滑片 P 向左移动时, 不影响灯 L 所在的支路的电压和电流, 所以灯 L 的亮度不变, 故选项 A 是错误的;
当滑片 P 向左移动时, 灯 L 所在的支路电流不变, 滑动变阻器所在的支路电压不变, 电阻减小, 电流增大,
而电流表 A 1 的示数是干路中的电流, 所以 A 1 的示数增大, 故选项 C 是错误的;
当滑片 P 向左移动时, 电路中的总电流增大, 总电压不变, 由电功率公式 P=UI 可知电功率增大, 故选项 D
是正确的.
故选 D.
二、 填空题 每 ( 空 1 分, 共 19 分)
7. 接听电话时, 很容易分辨出熟人的声音, 这主要是根据声音的 音色 (选填“音调”、 “响度”或“音色”)来
判断的;如图 种 所示是几 声音的波形图, 其中音调相同的是 甲丙 两图.
【考点】 音色;频率及音调 关 的 系.
【分析】 声音的三个特征分别是:音调、 响度、 音色, 是从不同角度描述声音的, 在音调和响度相同时, 不同的
发声体发声时的音色是不同的.
振幅影响响度, 频率(振动快慢) 影响音调;波形中, 波的幅度大小表示物体振动时振幅的大小, 从而说明响
度的大小;波的疏密程度表示物体振动的快慢(频率) , 从而说明音调的高低;对比图, 可找出振动频率相同
的.
【解答】 解:
人们在说话时, 由于声带的差异, 发出的音色是不同的, 所以接听电话时, 很容易分辨出熟人的声音.
对比甲丙可看出波出现的个数相同, 都是 3 个, 说明振动快慢(频率) 相同, 故音调相同.
故答案为:音色;甲丙.
8. 超市里出售的海鲜周围要铺一层碎冰块, 这是因为冰块 熔化 (填物态变化名称) 时, 要 吸 (填“放”
或“吸”) 热, 所以能起到保鲜的作用. 装着冰鲜鱼的袋子放在空气中一段时间后, 袋子的外壁出现了一层水
珠, 这是 液化 (填物态变化名称) 现象.
【考点】 熔化与熔化吸热特点;液化及液化现象.
【分析】 种 六 物态变化中, 熔化、 汽化、 升华是吸热的. 凝固、 液化、 凝华是放热的.
【解答】 解:冰化成水, 是固态变成液态, 属于熔化现象, 物体熔化是吸热的. 所以能起到保鲜的作用;
杯外壁出现一层水珠是空气遇冷凝结成的, 这是气态变成液态, 属于液化现象.
故答案为:熔化;吸;液化.
9. 大型载重汽车下坡时间较长时, 为防止刹车片过热造成刹车失灵. 要向刹车片和轮胎喷水降温, 刹车片
过热是通过 做功 方式增加内能的;用水来降温是利用了水具有较大的 比热容 性质;汽车下坡时其重力
势能 减小 (选填“增大”、 “减小”或“不变”)
【考点】 做功改变物体内能;动能和势能的大小变化;水的比热容的特点及应用.
【分析】 (1) 改变内能的方法:一是做功, 二是热传递;
(2) 水的比热容大, 相同质量的水和其它物质比较, 吸收或放出相同的热量, 水的温度升高或降低的少;升高
或降低相同的温度, 水吸收或放出的热量多;
(3) 物体由于被举高而具有的能量叫重力势能. 重力势能与质 关 量和高度有 .
【解答】 解:
汽车下坡时间较长时, 连续点踩刹车, 刹车片摩擦做功内能增加, 温度升高;
水的比热容最大, 和其它物质比较, 降低相同温度吸收热量最多, 所以用水来降温是利用了水具有较大的比
热容的特点;
汽车下坡过程中质量不变, 高度减小, 所以重力势能减小.
故答案为:做功;比热容;减小.
10. 如图所示, 电源电压恒定不变, R 1 =20Ω, 闭 开关 合 S 开开关 , 断 S 1 , 电流表示数为 0.3A;若再闭 开关 合
S 1 , 发现电流表示数变化了 0.2A, 则电源电压为 6 V, 相同时间内 R 1 与 R 2 上产生的热量之比是 3:2 .
【考点】 欧姆定律的应用;焦耳定律的计算公式及其应用.
【分析】 (1) 闭合 S 开 , 断 S 1 时, 电路为 R 1 的简单电路, 根据欧姆定律求出电源的电压;
(2) 计 开关 算出 S 1 闭合后干路电流, 由 P=UI 分别计算出总功率和 R 2 的电功率, 求出功率值比.
【解答】 解:(1) 闭合 S 开 , 断 S 1 时, 电路为 R 1 的简单电路,
由 I=可知, 电源的电压:U=U 1 =I 1 R 1 =0.3A × 20Ω=6V;
(2) 若再闭合 S 1 时, 两电阻并联, 则 U 2 =U=6V, 电流表示数的变化量即为 R 2 支路的电流, 则 I 2 =0.2A;
如果消耗的电能全部用来产生热量, 则相同时间内 R 1 与 R 2 上产生的热量之比:
====.
故答案为:6;3:2.
11. 某工人在水平地面上, 用 100N 水平推力以 0.5m/s 的速度匀速推动重 500N 的物体, 使它沿水平方向移
动 10m, 该过程中重力所做的功是 0J , 水平推力的功率是 50 W.
【考点】 功的计算;功率的计算.
【分析】 (1) 做功的必要因素:一是作用在物体上的力, 二是在力的方向上通过的距离, 据此判断重力是否做
功;
(2) 知道物体匀速运动的速度, 利用 P===Fv 求水平推力的功率.
【解答】 解:
(1) 由于物体水平移动, 在重力的方向上没有移动距离, 所以重力不做功, 即重力做功为 0J;
(2) 水平推力的功率:
P===Fv=100N × 0.5m/s=50W.
故答案为:0J;50.
12. 手机已经十分普及, 手机的摄像头相当于一个 凸透 镜, 若某手机镜头的焦距是 f, 则用手机“自 拍”
时, 应该使手机离人的距离为 大于 2f(大于 2 倍焦距) .
【考点】 凸透镜成像的应用.
【分析】 解决此题, 需要掌握凸透镜成像的规律及应用:
当 u > 2f时, 成倒立、 缩小的实像. 照相机、 摄像机就是根据这个原理制成的.
【解答】 解:照相机是根据凸透镜成像的原理制成的, 它的镜头相当于一个凸透镜;
当用照相机拍照时, 物体到镜头的距离应该大于 2f(大于 2 倍焦距) , 这时胶片得到的是倒立、 缩小、 实像.
故答案为:凸透;大于 2f(大于 2 倍焦距) .
13. 如图所示, 物体重 G=50N, OB=0.4m, OA=1m, 使杠杆在水平位置平衡时, F 1 的力臂 L 1 = 0.5 m, F 1 =
40 N. (杠杆重忽略不计)
【考点】 杠杆的平衡条件.
【分析】 (1) 力臂是从支点到力的作用线的距离, 做出 F 1 的作用线, 确定支点, 并做出动力臂和阻力臂;
(2) 根据动力臂和 OA 关 的 系结合杠杆平衡条件进行解答.
【解答】 解:做出 F 1 的作用线, 则从支点到作用线的距离即为 L 1 , 力臂 L 2 =OB=0.4m, 如图所示:
;
由图知, 当测力计斜向上拉动时, 力的作用线与 OA 成 30°夹角, 其力臂 L 1 =OA= ×1m=0.5m,
则此时测力计的示数为:
F 1 •L 1 =G•OB,
F 1 × 0.5m=50N × 0.4m,
F 1 =40N.
故答案为:0.5;40.
14. 分别标有“6V, 2W”和“12V, 8W”的两个灯泡, 串联后接在电路中, 为使其中一个恰能正常发光, 另一只
不被烧坏, 则加在电路两端的电压应是 12 V, 这时另一只灯泡的实际功率是 2 W.
【考点】 电功率与电压、 电 关 流的 系.
【分析】 由两灯的铭牌信息可求两灯的额定电流及电阻, 由题知, 其中一个灯泡恰能正常发光, 要照顾额定电
流小的灯, 可知电路中的电流值, 再由欧姆定律可求电路两端的电压. 根据 P=I 2 R可求得另一只灯泡的实际
功率.
【解答】 解:由 P=UI 得两灯的额定电流:
I 1 ===A, I 2 ===A;
只能让第一盏灯正常发光, 即电路中电流只能为 A;
由 I=得:
R 1 ===18Ω, R 2 ===18Ω;
由欧姆定律可得:
电路中的电压:U=I 1 (R 1 + R 2 ) =A × (18Ω + 18Ω) =12V.
这时另一只灯泡的实际功率=R 2 = ×18Ω) =2W.
故答案为:12;2.
15. 如图是茜茜家的电能表, 她家同时使用的用电器总功率不超过 4400 W 开 . 茜茜打 一台“220V 40W”的
电风扇(其它用电器均未工作) . 当电风扇工作半小时, 电能表的转盘转 64 转.
【考点】 电能表参数的理解与电能的求法.
【分析】 (1) 电能表上参数的意义:①220V 说明电能表要在 220V 的电路中使用;②10A 为基本电流 20A 为额
定最大电流, 根据电能表上的参数可以根据公式 P=UI 计算出电能表允许接的最大电功率.
(2) 根据转数=消耗的电能 × 电能表的参数即可求出半小时电能表的转盘应转的转数.
【解答】 解:(1) 电能表的工作电压 U=220V, 允许通过的最大电流 I 最大 =20A,
所以允许使用的用电器的最大电功率 P 最大=UI 最大 =220V × 20A=4400W.
(2) 电风扇半小时消耗的电能为:W=0.04kW × 0.5h=0.02kW•h, 而电能表的转盘是消耗 1KW•h 转动 3200
转, 所以 0.02kW•h转盘就是转动 3200r/kW•h × 0.02kW•h=64 转.
故答案为:4400;64.
三、 作图与实验(2+2+1+4+4+6=19 分)
16. 画出如图中光线 AB 射到水面后大致的传播路径.
【考点】 作光的折射光路图.
【分析】 (1) 先过入射点作出法线, 然后根据入射光线、 反射光线以及法线在同一平面内, 并且入射角等于反
射角, 画出反射光线;
(2) 根据入射光线、 折射光线以及法线在同一平面内, 折射角小于入射角, 确定折射光线的方向.
【解答】 解:过入射点作垂直于界面的法线, 根据入射角等于反射角画出反射光线;根据折射角小于入射角画
出折射光线. 如图所示:
17. 将如图中的插座和用来给楼梯道照明用的声、 光控楼道灯按要求接入电路中.
【考点】 家庭电路的连接.
【分析】 (1) 三孔插座的接法:上孔接地线;左孔接零线;右孔接火线.
(2) ① 开关 声控 中装的是声敏电阻, 这 种 电阻阻值 关 大小与声音有 :当有声音时, 它的阻值会变小;当没有声
音时, 它的阻值会变大;② 开关 光控 中装的是光敏电阻, 这 种 电阻阻值大小与光照强 关 度有 :当有光时, 它的
阻值会变大;当没有光时, 它的阻值会变小;③因为我们白天不需要灯光, 无论发多大的声灯都不会发光, 只
晚 有到了 上并且发声时灯才会亮, 所以由此可以判断应该把这 开关 两个 串联起来.
【解答】 解:三孔插座的安装原则, 上孔接地线、 左孔接零线、 右孔接火线;电路图如图所示.
开关 据分析可知, 声控和光控 是串联的, 且从安全用电 开关 的角度分析, 应该接到火线和用电器之间, 如下
图所示:
18. 如图所示, 工人师傅想把油桶滚上台阶, 请你帮他画出需要用的最小力.
【考点】 杠杆中最小力的问题.
【分析】 由杠杆的平衡条件可知:当阻力、 阻力臂一定时, 动力臂越大, 则动力越小;因此解答此题, 只需找出
使动力臂最大的动力作用点, 然后作动力臂的垂线即可.
【解答】 解:由杠杆的平衡条件可知, 在阻力乘阻力臂不变时, 动力臂越长所用的动力越小;
如图, 支点为 O, 过支点 O 做直径 OA, 过 A 做 OA 的垂线, 可得动力的作用线, 按这个方向用力, 动力臂最
长, 最省力, 如图所示
.
19. 为了探究“滑动 么 关 摩擦力大小与什 因素有 ”, 小明设计了如图所示的实验.
(1) 实验过程中, 用弹簧测力计沿着 水平方向 拉着物块做匀速直线运动, 此时, 根据二力平衡知识可知,
滑动摩擦力的大小就等于弹簧测力计的示数.
(2) 在四次实验中, 滑动摩擦力最小的是 丁 (选填“甲”、 “乙”“丙”或“丁”) .
(3) 比较乙、 丙实验, 可以得到的结论是 压力一定时, 接触面越粗糙, 滑动摩擦力越大 .
(4) 小明比较甲、 丁实验测得的结果时发现:甲实验弹簧测力计的示数大于丁实验弹簧测力计的示数, 便得
出结论:滑动摩擦力的大小与接触面积 关 的大小有 . 你认为他的结论正确吗? 为 么 什 ? 不正确, 因为改变
接触面积时没有控制压力不变 .
【考点】 么 关 探究摩擦力的大小与什 因素有 的实验.
【分析】 (1) 用弹簧测力计水平匀速拉动物块, 物块做匀速直线运动, 处于平衡状态, 由平衡条件可知, 滑动
摩擦力等于测力计的示数.
(2) 滑动摩擦力与接触面的粗糙程度和物体间的压 关 力有 , 接触面越光滑、 物体间的压力越小, 滑动摩擦力
越小.
(3) 分析图示实验, 根据实验控制的变量与实验现象可以得出实验结论.
(4) 根据控制变量法的要求分析答题.
【解答】 解:(1) 实验过程中, 弹簧测力计必须沿水平方向拉着物块做匀速直线运动, 此时物块处于平衡状态,
由平衡条件可知, 滑动摩擦力的大小等于弹簧测力计的示数.
(2) 由图示四次实验可知, 在实验丁中, 物体间的压力最小, 接触面粗糙程度最小, 因此丁中滑动摩擦力最
小.
(3) 由图乙、 丙所示实验可知, 物体间的压力相等而接触面的粗糙程度不同, 因此可得出的结论为压力一定
时, 接触面越粗糙, 滑动摩擦力越大.
(4) 由图甲、 丁所示实验可知, 接触面的粗糙程度相同, 物体间的压力不同;即改变接触面积时没有控制压力
不变, 所以他的结论是错误的.
故答案为:(1) 水平方向;(2) 丁;
(3) 压力一定时, 接触面越粗糙, 滑动摩擦力越大;
(4) 不正确, 因为改变接触面积时没有控制压力不变.
20. 某实验小组做“测滑轮组机械效率”的实验, 实验装置如图, 得到的数据如表所示.
次
数
钩码重
G/N
钩码上升
高度 h/m
测力计拉
力 F/N
测力计移
动距离
s/m
机械效率
η
1 4 0.1 1.8 0.3 74%
2 4 0.1 1.4 0.5 57%
3 6 0.1 3.8 0.2
4 6 0.2 2.6 0.6 77%
(1) 计算第 3 次实验的机械效率为 78.95% (保留两位小数) .
(2) 通过表中数据可分析出实验 1 是用 乙 图做的实验.
(3) 通过实验 1 和实验 2 的数据分析可得出结论:使用不同的滑轮组, 提升相同的重物时, 动滑轮 越重,
滑轮组的机械效率越低.
(4) 比较 1 和 4 两次实验可得出结论:使用同一滑轮组, 增加物重, 可以提高滑轮组的机械效率.
【考点】 滑轮(组) 机械效率的测量实验.
【分析】 (1) 根据 η==求出实验 3 滑轮组的机械效率;
(2) 根据实验 1 中 s 和 h 关 的 系, 确定承担物重的绳子股数 n, 再根据 n 的大小确定滑轮组的结构回答;
(3) 比较实验 1 和 2 的条件和机械效率大小, 可得出动滑轮个数多少对滑轮组机械效率的影响;
(4) 同一滑轮组, 提起的物体越重, 滑轮组的机械效率越高.
【解答】 解:(1) 第 3 次实验的机械效率:η= ×100%=×100%=×100%≈ 78.95%;
(2) 根据表格中的数据可知, 实验 1 中:n===3, 根据图示可知, 实验 1 采用了图乙进行实验;
(3) 实验 1 和 2 中, 提升重物相同, 距离相同, 只是滑轮组不同, 尤其是动滑轮的个数不同, 实验 2 的机械效
率低于实验 1, 因此可得出:使用不同的滑轮组, 提升相同的重物时, 动滑轮越重, 滑轮组的机械效率越低;
(4) 根据表中数据, 由 n=可知, 实验 1 和 4 中绳子股数 n相同, 故实验 1 和实验 4 选择了相同的装置, 但实
验 4 中钩码的重力大于实验 1 中钩码的重力, 并且实验 4 的机械效率大于实验 1 的机械效率, 故实验 1 和实
验 4 的数据可得出:使用同一滑轮组, 通过增加物重, 可以提高滑轮组的机械效率.
故答案为:(1) 78.95%; (2) 乙;(3)动滑轮; (4) 1 和 4.
21. 在“测定小灯泡的电功率”实验中, 电源电压为 6V, 小灯泡 L 的额定电压为 2.5V, 电阻大约为 10Ω 左
右, 可供选用的滑动变阻器 R 1 和 R 2 的最大阻值分别为 10Ω、 50Ω, 实验电路如图 1 所示.
(1) 请你检查一下电路, 把接错的那一根导线找出来, 打上“ × ”, 再用笔画线把它改到正确的位置上.
(2) 实验应该选用的滑动变阻器是 R 2
(选填“R 1 ”或“R 2 ”) . 电路正确连接后, 小明闭 开关 合 , 发现小灯泡不
亮, 但电流表、 电压表均有示数, 接下来他首先应进行的操作是 C (选填字母序号)
A. 检查电路是否断路 B. 更换小灯泡
C. 移动滑动变阻器的滑片, 观察小灯泡是否发光
(3) 如图 2 是根据实验数据绘成的 I﹣ U 图象. 根据图象可计算出小灯泡的额定功率是 0.5 W.
(4) 在做完这个实验后, 小丽同学想接着使用这个电路顺便来探究“电流与电压 关 的 系”, 她的想法是否可
行? 为 么 什 ? 不可行;灯泡电阻随温度变化的, 不是定值 .
【考点】 电功率的测量.
【分析】 (1) 测灯泡电功率, 电压表应与灯泡并联, 测灯泡两端电压, 分析图示电路图, 然后答题.
(2) 知道灯泡额定电压和电阻, 求出灯泡额定电流.
滑动变阻器与灯泡串联. 根据测量电路电压特点, 求出灯泡正常工作时, 滑动变阻器的电压, 求出滑动变阻
器的电阻.
电流表和电压表均有示数, 则应排除短路和断路, 灯泡不亮, 可能由于实际功率太小引起;
(3) 根据图象确定 2.5V 时对应的电流值, 由 P=UI 计算出小灯泡的额定电功率.
(4) 要探究电流与电压 关 的 系, 应保持电阻不变, 根据灯丝电阻随温度的升高而增大的特点分析即可.
【解答】 解:(1) 电压表应与小灯泡并联, 并与电流表串联, 电路如图所示:
(2) 电源电压 U=6V, 灯泡正常工作时, 灯泡额定电压 U 灯 =2.5V, 与灯串联的滑动变阻器分压 U 滑 =6V﹣
2.5V=3.5V,
灯泡电阻约 R 灯 =10Ω, 电路电流 I===0.25A, 滑动变阻器电阻 R 滑 ===14Ω, 滑动变阻器应选 R 2 .
闭 开关 合 , 发现小灯泡不亮, 电流表、 电压表均有示数, 则可能是由于此时滑动变阻器的阻值太大, 使灯泡
两端的电压太低而造成实际功率太小造成, 所以接下来首先应移动滑动变阻器的滑片, 观察小灯泡是否发
光, C 正确;
(3) 由图 2 知, 当 U=2.5V 时, I=0.2A, 所以额定电功率 P=UI=2.5V × 0.2A=0.5W;
(4) 要探究电流与电压 关 的 系, 应保持电阻不变, 由于灯丝的电阻随温度的升高而增大, 不是定值, 所以不
能用此电路来探究电流与电压 关 的 系.
故答案为:(1) 见上图;(2)R 2 ;C;(3) 0.5;(4) 不可行;灯泡电阻随温度变化的, 不是定值.
四、 应用与计 每 算( 小题 5 分, 共 10 分)
22. 如图所示, 放在水平桌面上的薄壁圆柱形容器重 4N, 底面积 100cm 2 , 弹簧测力计的挂钩上挂着重为
10N 的物块, 现将物块浸没水中, 容器内水面由 16cm上升到 20cm(g=10N/kg) . 求:
(1) 物块的密度;
(2) 物块浸没后弹簧测力计的示数;
(3) 物块浸没水中后, 容器对桌面的压强.
【考点】 浮力大小的计算;压强的大小及其计算.
【分析】 (1 开 ) 由物体排 水的体积求得物体的体积, 利用 G=mg 求出质量, 利用 ρ=求出密度;
(2) 物块浸没后, 根据 F 浮 =ρ
液 gV 排 求出浮力, 根据称重法即可求出弹簧测力计的示数;
(3) 物块浸没水中后, 容器对桌面的压力等于容器和水的总重力, 然后由 p=求得压强.
【解答】 解:(1) 物块 开 浸没在水中, 排 水的体积等于物体的体积, 即:
V=V 排 =S △ h=100 × 10
﹣ 4 m 2 ×
(0.2m﹣ 0.16m) =4 × 10
﹣ 4 m 3 ,
物体的质量:
m===1kg,
所以物体的密度:
ρ===2.5 × 10 3 kg/m 3 ;
(2) 物体受到的浮力:F 浮 =ρ 水 gV 排 =1.0 × 10 3 kg/m 3 × 10N/kg × 4 × 10
﹣ 4 m 3 =4N,
因为 F 浮 =G﹣ F, 所以测力计的示数 F=G﹣ F 浮 =10N﹣ 4N=6N;
(3) 水的体积为:V 水 =Sh 1 =100 × 10
﹣ 4 m 2 ×
0.16m=1.6 × 10
﹣ 3 m 3 ,
水的质量:m 水 =ρV 水 =1.0 × 10 3 kg/m 3 × 1.6 × 10
﹣ 3 m 3 =1.6kg,
G 水 =m 水 g=1.6kg × 10N/kg=16N,
容器对桌面的压力等于容器的重力、 水的重力与物体对水的压力之和, 而物体对水的压力等于水对物体的
浮力;所以, 容器对桌面的压力:F′=G 容器 + G 水 + F 浮 =4N + 16N + 4N=24N,
容器对桌面的压强 p===2.4 × 10 3 Pa
答:(1) 物块的密度为 1.6 × 10 3 Pa;
(2) 物块浸没后弹簧测力计的示数为 6N;
(3) 物块浸没水中后, 容器对桌面的压强为 2.4 × 10 3 Pa.
23. 如图所示, 电源电压为 6V, 小灯泡标有“4V, 1.6W”的字样, 定值电阻 R=20Ω, 不考虑温度对灯丝电阻的
影响, 滑动变阻器上标有“20Ω, 1A”字样. 求:
(1) 小灯泡正常发光时的电阻;
(2) 若只闭合 S, S 1 时, 电路消耗的最小功率是多大?
(3) 若电流表的量程为 0 ~ 0.6A, 电压表的量程为 0 ~ 3V, 当只闭合 S 与 S 2 时, 在保证电路中各元件安全的
前提下, 求滑动变阻器的取值范围.
【考点】 欧姆定律的应用;电功率的计算.
【分析】 (1) 根据灯牌铭牌确定其额定电压与额定功率, 应用电功率的变形公式可以求出灯泡电阻.
(2) 分析清楚电路结构, 应用串联电路特点与电功率公式求出最小电功率.
(3) 分析清楚电路结构, 根据题意确定电路最大与最小电流, 然后应用串联电路特点与欧姆定律求出滑动变
阻器接入电路的最小与最大阻值, 再确定其阻值变化范围.
【解答】 解:(1) 由 P=可知, 灯泡电阻:
R L ===10Ω;
(2) 由图示电路图可知, 只闭合 S, S 1 时两电阻串联,
由 P=可知, 在电压 U 一定时, 电路总电阻 R越大, 电路总功率越小, 所以, 滑片移至 b 端时电路总电阻最
大, 功率最小,
最小功率:P===0.9W;
(3) 由 P=UI 可知, 灯泡额定电流:I L ===0.4A,
由图示电路图可知, 当只闭合 S 与 S 2 时灯泡与滑动变阻器串联,
电流表的测量范围为 0 ~ 0.6A, 灯泡额定电流为 0.4A, 则电路最大电流:I 最大 =I L =0.4A,
由 I=可知, R 总 最小 ===15Ω,
由串联电路的总电阻等于各电阻之和可得:滑动变阻器接入电路的最小电阻:R 滑最小 =R 总 最小 ﹣ R L =15Ω﹣
10Ω=5Ω,
电压表的测量范围为 0 ~ 3V, 滑动变阻器两端最大电压:U 滑最大 =3V,
此时滑动变阻接入电路的阻值最大, 电路电流最小,
由串联电路的总电压等于各电阻两端的电压之和可得:
U L 最小 =U﹣ U 滑最大 =6V﹣ 3V=3V,
则最小电流:I 最小 ===0.3A,
由 I=可知, R 滑最大 ===10Ω,
滑动变阻器接入电路的阻值范围是:5Ω ~ 10Ω;
答:(1) 小灯泡的电阻为 10Ω.
(2) 若只闭合 S, S 1 时, 要使电路消耗的功率最小, 此时滑动变阻器的滑片应向 b 端移动, 此时消耗最小功率
是 0.9W.
(3) 若电流表的测量范围为 0 ~ 0.6A, 电压表的测量范围为 0 ~ 3V, 当只闭合 S 与 S 2 时, 在不损坏用电器的
前提下, 滑动变阻器的取值范围是:5Ω ~ 10Ω.
2016 年 9 月 14 日
相关试卷
这是一份2023年湖北省襄阳市枣阳市中考物理适应性试卷(含答案),共21页。试卷主要包含了选择题,填空题,作图与实验题,应用与创新题等内容,欢迎下载使用。
这是一份2023年湖北省襄阳市宜城市中考物理适应性试卷(含答案),共21页。试卷主要包含了选择题,填空题,作图与实验探究题,应用与创新等内容,欢迎下载使用。
这是一份2023年湖北省襄阳市老河口市中考物理适应性试卷(含答案),共32页。试卷主要包含了单项选择题,填空题,作图与实验探究题,应用与创新题等内容,欢迎下载使用。

