


2022届广东省肇庆市高三上学期第一次统一检测(10月) 生物(word版含有答案)
展开保密★启用前
肇庆市2022届高中毕业班第一次统一检测
生物
2021.10
注意事项:
1.答卷前,考生务必将自己的姓名、准考证号填写在试卷和答题卡相应位置上。
2.回答选择题时,选出每小题答案后,用铅笔把答题卡上对应题目的答案标号涂黑。如需改动,用橡皮擦干净后,再选涂其他答案标号。回答非选择题时,将答案写在答题卡上,写在本试卷上无效。
3.考试结束后,将本试卷和答题卡一并交回。
一、选择题:本题共16小题,共40分。第1~12小题,每小题2分;第13~16小题,每小题4分。在每小题给出的四个选项中,只有一个选项符合题目要求。
1.被广泛用于污水处理的活性淤泥中生活着多种单细胞微生物,下列有关这些微生物的共性叙述,不正确的是
A.都以DNA为遗传物质 B.都具有核糖体这种无膜的细胞器
C.都具有以磷脂双分子层为基本支架的细胞膜 D.都具有起支持和保护作用的细胞壁
2.研究表明,真核细胞中线粒体出现一些“异常”时,线粒体会在分裂过程中,把末端的一部分分裂出去,顺便把“异常”带走(如图所示)。有关分析错误的是
A.有氧呼吸三个阶段的反应都发生在线粒体中
B.线粒体是根尖分生区细胞中含有的双层膜细胞器
C.线粒体分裂出现的“异常”部分会被溶酶体清除
D.线粒体的这种分裂有利于维持其结构和功能的稳定.
3.两只红眼果蝇杂交,F1表现型及比例为红眼雌:红眼雄:白眼雄=2:1:1,据此分析不正确的是
A.白眼为隐性性状 B.红、白眼基因位于X染色体上
C.亲代的红眼雌果蝇为杂合子 D.F1红眼雄果蝇有两种基因型
4.在真核细胞中水既不是反应原料,也不是生成物的反应是
A.有氧呼吸第二步 B.有氧呼吸第三步 C.基因的转录 D.无氧呼吸
5.下列结构或物质中,化学本质差异最大的一组是
A.染色体与染色质 B.性激素与胰岛素
C.RNA聚合酶与抗体 D.HIV的遗传物质与翻译过程中运输氨基酸的工具
6.研究人员发现了一种电缆细菌,能够利用土壤环境中的电能把CO2和H2O合成为自身的有机物,下列对电缆细菌推断合理的是
A.自养型 B.异养型 C.能够进行光合作用 D.细胞中含有叶绿体
7.放线菌素D是一种抗肿瘤药物,能够抑制DNA的模板功能,该药物发挥作用的主要时期是
A.间期 B.前期 C.中期 D.后期
8.真核细胞中的mRNA被转录后需要经过剪接体的剪切和拼接后,才能成为成熟的mRNA,有关分析错误的是
A.成熟mRNA是翻译的直接模板 B.该过程中有磷酸二酯键的断裂和生成
C.剪切体能够识别特定的脱氧核苷酸序列 D.剪切体能够降低该反应所需的活化能
9.研究表明,真核细胞中某一突变基因控制的性状可能会由于另一突变基因的出现而恢复正常。有关叙述错误的是
A.基因突变使基因结构发生改变 B.基因突变往往形成其非等位基因
C.生物性状可以受多个基因控制 D.基因突变具有随机性
10.玉米叶肉细胞的叶绿体中有类囊体,但不含固定CO2的Rubisco酶,下列有关玉米光合作用的叙述,合理的是
A.叶肉细胞的叶绿体能够生成[H]和ATP B.叶肉细胞的叶绿体能够利用[H]和ATP
C.C3的还原发生在叶肉细胞的叶绿体基质中 D.叶肉细胞中缺乏Rubisco酶的基因
11.人体细胞有丝分裂和减数分裂过程中,染色体组数目最多的时期和相应时期染色体组的数目分别是
A.有丝分裂后期和末期 4个
B.减数第一次分裂后期和末期 23个
C.减数第一次分裂后期和末期 46个
D.减数第一次分裂前期和中期 23对
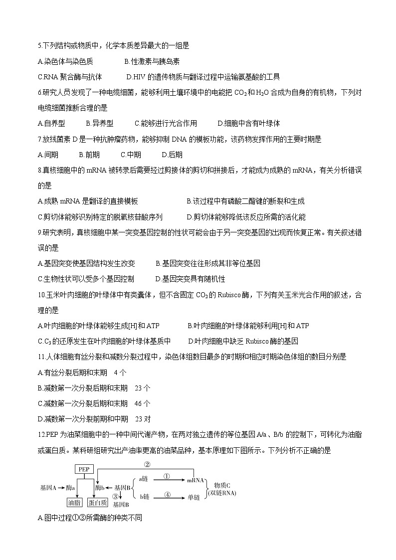
12.PEP为油菜细胞中的一种中间代谢产物,在两对独立遗传的等位基因A/a、B/b的控制下,可转化为油脂或蛋白质。某科研组研究出产油率更高的油菜品种,基本原理如下图所示。下列分析不正确的是
A.图中过程①③所需酶的种类不同
B.基因B和物质C在物质组成上的差别是碱基种类不同
C.该过程中体现了基因可以通过控制酶的合成间接控制性状
D.图中过程④是通过诱导b链的转录提高油菜出油率
13.探究噬菌体的遗传物质过程中,研究人员提出了三种假说:①仅蛋白质是遗传物质,②仅DNA是遗传物质,③蛋白质和DNA都是遗传物质,并据此推断噬菌体侵染大肠杆菌的过程如图甲所示。若用32P标记噬菌体,使其侵染未标记的大肠杆菌,经搅拌、离心后结果如图乙所示,下列分析不正确的是
A.若假说①成立,则放射性主要集中在上清液中
B.若假说②成立,则放射性主要集中在沉淀物中
C.利用该实验无法区分开假说②③
D.若用32P和35S同时标记噬菌体,则通过该实验可以确定假说②是否正确
14.通过基因工程将抗虫基因导入到棉花染色体的位置如图所示,若甲植株进行自交,乙植物进行测交,则后代中抗虫和不抗虫植株的比例分别是
A.1:1 3:l B.3:1 1:1 C.1:1 1:1 D.3:1 3:1
15.科学家对控制豌豆的7对相对性状的相关基因进行了染色体定位,结果如下图所示(不考虑基因突变),据此分析不正确的是
A.可选取V/v、A/a两对基因研究自由组合定律
B.I/i、A/a两对基因之间可能发生基因重组
C.可选用其中的任意一对相对性状研究分离定律
D.选GpgpIi基因型的豌豆自交,所结果实中豆荚颜色和子叶颜色的性状分离比相同
16.人体进食后,小肠微绒毛外侧葡萄糖由于二糖的水解而浓度局部高于细胞内,这部分葡萄糖能通过GLUT2转运;大部分葡萄糖利用Na+顺浓度进入细胞所提供的能量,通过SGLT1转运,过程如图1所示。葡萄糖的转运速率与肠腔中葡萄糖浓度关系如图2所示。据此分析错误的是
A.图1中的IM代表小肠绒毛细胞膜上的麦芽糖酶
B.葡萄糖通过SGLT1进入小肠细胞不消耗ATP,属于协助扩散的方式
C.由图2可知,葡萄糖浓度高时主要以协助运输的方式进入细胞内
D.同一细胞可以不同的方式吸收葡萄糖,其结构基础是载体的种类不同
二、非选择题:本题共5小题,共60分。
17.(12分)光合作用发生在叶绿体中,光合作用的产物能够运输到叶肉细胞的其他结构和其他细胞中被利用,光合作用过程及其物质运输如下图所示,图中字母代表各种物质,环境条件适宜,据此回答下列问题:
(1)图中A.C分别表示 。光合作用过程中,[H]从 移动到 发挥作用。
(2)由磷酸转运器转运到叶绿体内的Pi,可参与 的合成(举出两种),适宜光照条件下图中物质B的去向是 。
(3)若磷酸转运器的转运过程受阻,则叶绿体中淀粉的合成量 (填“增多”“减少”或“不变”),暗反应速率 (填“加快”“减慢”或“不变”)。
18.(10分)聚合酶θ是一种在人体正常细胞中几乎不表达,在癌细胞中高度表达的DNA聚合酶-解旋酶融合蛋白。该酶既能以RNA为模板,也能以DNA为模板,当以RNA为模板时合成DNA链的速度会更快。下图中图甲为中心法则示意图,图乙为高效合成蛋白质的示意图。请结合示意图回答下列问题:
(1)图甲中 可以表示聚合酶θ的合成过程。若图乙表示聚合酶θ的高效表达,则①表示 ,聚合酶θ高效表达的机制是 。
(2)聚合酶θ可以参与图甲中的 过程。当该酶发生解旋作用时,以 分子为模板,使 断裂。
(3)如果研制出以聚合酶θ为作用靶点的抗癌药物,则这类药物治疗癌症的优点是 。
19.(12分)如图表示高产抗病(aaBB)小麦的培育过程,高产与低产由等位基因A/a控制;抗病与不抗病由等位基因B/b控制,两对基因独立遗传。据此分析下列问题:
(1)根据基因突变的 特点,可推知采用①所示的方法,不一定能够获得所需基因型的个体。
(2)过程②③④的育种过程所依据的原理是 ,经过程③获得的优良性状的个体所占的比例是 。
(3)过程⑤和⑥代表的育种方法是 ,过程⑤的操作是 。该育种的优点是 。
20.(12分)下图中图甲和图乙是基因型为AAbb的某种二倍体生物部分染色体的细胞分裂示意图,图丙为该生物细胞分裂过程中,不同时期的每条染色体上DNA含量变化曲线。结合下图回答下列问题:
(1)图甲中X染色体是 (用数字表示),图甲中含有 对同源染色体。
(2)图乙细胞中存在a基因的原因是 ,图乙细胞分裂形成的两个子细胞中染色体分别是 (填序号)。
(3)若图丙表示减数分裂,则分离定律和自由组合定律发生在 阶段;
若图丙表示减数分裂或有丝分裂,则处在图丙DE所示的时期的是 (填“图甲”或“图乙”)细胞。
21.(14分)以小麦为实验材料,可以进行多个生物学实验,回答下列相关问题:
(1)可利用小麦制取的高筋面粉(蛋白质含量高)溶液鉴定蛋白质,与 试剂反应出现紫色;由于萌发小麦种子中含有较多的麦芽糖,可利用萌发的小麦种子制取的研磨液进行还原糖鉴定,研磨液与斐林试剂在水浴加热的条件下反应出现 。
(2)可利用小麦的叶片进行色素提取和分离实验,通常选用 作为提取色素的试剂;选用 作为分离色素的试剂;研磨叶片时加入CaCO3的目的是 。
(3)利用小麦根尖观察有丝分裂的实验,应该用 染液对材料染色,可观察到
期的染色体清晰可见,并且排列在细胞两极。
2022届广东省肇庆市高三上学期第一次统一检测(10月) 生物 PDF版含答案: 这是一份2022届广东省肇庆市高三上学期第一次统一检测(10月) 生物 PDF版含答案,文件包含6生物试卷pdf、6生物答案pdf等2份试卷配套教学资源,其中试卷共10页, 欢迎下载使用。
广东省肇庆市2022届高三上学期第一次统一检测(10月) 生物 Word版含答案: 这是一份广东省肇庆市2022届高三上学期第一次统一检测(10月) 生物 Word版含答案,共11页。试卷主要包含了10等内容,欢迎下载使用。
2022届广东省肇庆市高三上学期第一次统一检测(10月) 生物(word版含答案): 这是一份2022届广东省肇庆市高三上学期第一次统一检测(10月) 生物(word版含答案),共10页。试卷主要包含了10等内容,欢迎下载使用。