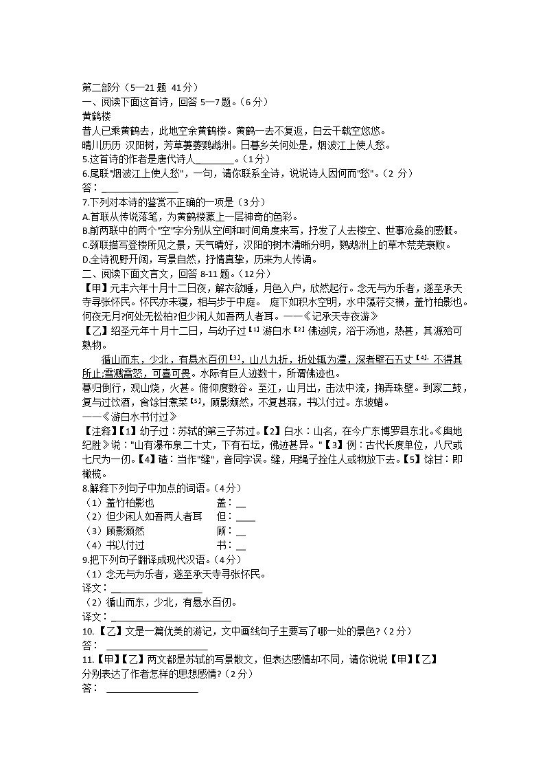
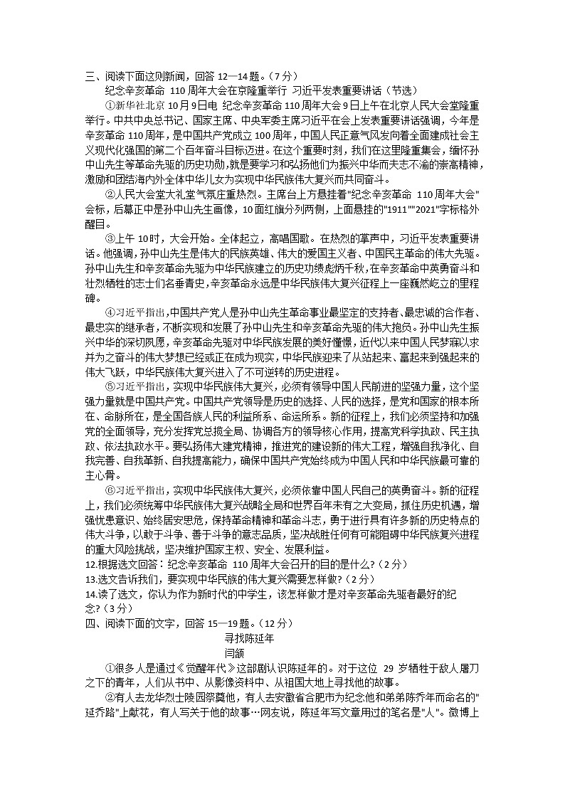
还剩5页未读,
继续阅读
河北省唐山市滦州市2021-2022学年八年级上学期期中考试语文试题(word版 含答案)
展开相关试卷
河北省唐山市滦州市2023-2024学年七年级上学期11月期中语文试题:
这是一份河北省唐山市滦州市2023-2024学年七年级上学期11月期中语文试题,共6页。
河北省唐山市滦州市2021-2022学年七年级上学期期中考试语文试题(Word版含答案):
这是一份河北省唐山市滦州市2021-2022学年七年级上学期期中考试语文试题(Word版含答案),共8页。试卷主要包含了本试卷共6页,总分100分,下列文学常识表述不正确的一项是,这首元曲表达了怎样的思想感情?,解释下列句子中加点词的含义,把下面句子翻译成现代汉语,5,每个句子2分)等内容,欢迎下载使用。
河北省唐山市滦州市2021-2022学年九年级上学期期末考试语文试题(word版 含答案):
这是一份河北省唐山市滦州市2021-2022学年九年级上学期期末考试语文试题(word版 含答案),共8页。试卷主要包含了本试卷共6页,总分120分,答题须使用0,解释下列加着重号的词语,用现代汉语翻译下列句子,选文表现了祥子怎样的品质?等内容,欢迎下载使用。

