所属成套资源:人教版数学四年级下册全册课件PPT+教案+练习(含答案)
- 第七单元第四课时《平移2解决问题》课件+教案+练习 课件 16 次下载
- 第八单元第一课时《平均数》课件+教案+练习 课件 13 次下载
- 第八单元第三课时《复式条形统计图》课件+教案+练习 课件 16 次下载
- 综合实践活动《营养午餐》课件+教案+练习 课件 16 次下载
- 第九单元第一课时《鸡兔同笼》课件+教案+练习 课件 13 次下载
人教版复式条形统计图完整版课件ppt
展开
这是一份人教版复式条形统计图完整版课件ppt,文件包含第八单元第二课时《平均数的应用》pptx、第八单元第二课时《平均数》教案docx、第八单元第二课时《平均数的应用》练习docx等3份课件配套教学资源,其中PPT共22页, 欢迎下载使用。
田径小组有4名同学,身高分别是139cm、142cm、146cm、141cm,他们的平均身高是多少厘米?
(139+142+146+141)÷4=142(cm)
答:他们的平均身高是142cm。
平均数计算公式:平均数=( )÷( )
今天我们继续学习平均数。
哪个组的考试成绩最好?
三个小组的总成绩分别是:470分 360分 552分
可以判断出成绩最好的小组吗?
三个小组的平均成绩分别是:94分 90分 92分
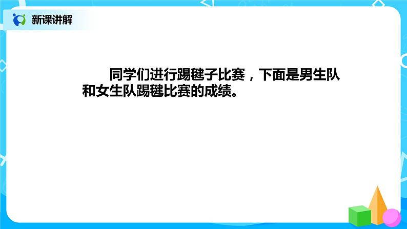
下面是男生队和女生队踢毽比赛的成绩。
下面是第4小组男生队和女生队踢毽比赛的成绩。
你觉得踢毽子比赛中女生赢还是男生赢?为什么?
男生:19+15+16+20+15=85(个)
女生:18+20+19+19=76(个)
对!在人数不等的情况下,用平均数表示各队的成绩更好。
男生队平均每人踢毽个数 (19+15+16+20+15)÷5=85÷5=17(个)
女生队平均每人踢毽个数(18+20+19+19)÷4=76÷4=19(个)
通过以上两题可以得出结论:
人数不同时不能用总数进行比较。
1. 下面说法正确吗?正确的画“√”,错误的画“×”。
(1)王悦5次跳远的总成绩是10m,她每次的跳远成绩肯定 都是2m。 ( )
(2)学校排球队队员的平均身高是160cm,有的队员身高会 超过160cm,有的队员身高不到160cm。 ( )
(3)小东所在小组同学的平均体重是36kg,小刚所在小组同 学的平均体重是34kg,小东一定比小刚重。 ( )
2. 哪个小组成绩好些?
100÷4=25(个)
110÷5=22(个)
答:第一小组成绩好些。
通过计算平均数进行比较。
(1)估计一下,这5天中平均每天售出门票大约多少张?
3.“五一”期间博物馆门票统计如下图。
(2)如果你是博物馆的馆长,看到这个信息,你有什么想法?
(1)125、156、175这3个数的平均数是( )。(2)20、27、35、46这4个数的平均数是( )。(3)伊宁县第一小学第一季度的水费平均每月是120元,一月是105元,二月是128元,三月水费是( )元。
期中考试,艾力语、数、汉三科的成绩分别是92分、91分、99分。麦丽开语文91分,数学97分,汉语88分。谁的成绩好?
请你算出自己组组员平均身高和平均体重各是多少吗?
这节课,你有什么收获?
作业:第94页练习二十二,第5题、第6题。
相关课件
这是一份小学数学人教版四年级下册8 平均数与条形统计图复式条形统计图课堂教学ppt课件,共16页。PPT课件主要包含了五月22制,单位人,易混题,仔细看图,长度米,男生女生,合作探究,知识拓展,进口额出口额等内容,欢迎下载使用。
这是一份小学数学人教版四年级下册复式条形统计图课文课件ppt,共54页。PPT课件主要包含了统计表,统计图,复式条形统计图等内容,欢迎下载使用。
这是一份2020-2021学年复式条形统计图教课课件ppt,文件包含人教版数学四下83营养午餐课件pptx、人教版数学四下83营养午餐教案docx、人教版数学四下83营养午餐-同步练习2附答案docx、人教版数学四下83营养午餐-同步练习1附答案docx等4份课件配套教学资源,其中PPT共18页, 欢迎下载使用。

