


2020-2021学年黑龙江省哈尔滨市阿城区八年级(上)期中物理试卷(Word 答案)
展开2020-2021学年黑龙江省哈尔滨市阿城区八年级(上)期中物理试卷
一、选择题(共12小题,每小题2分,满分24分)
1.(2分)下列关于身边常识的说法中正确的是( )
A.运动会上,百米运动员的速度可达72km/h
B.光速是3×108m/s
C.头发丝的直径约为0.08mm
D.你的心率约为70次/s
2.(2分)某同学用同一把刻度尺三次测得文具盒的宽度分别为9.20cm、9.21cm、9.20cm,则下列说法错误的是( )
A.测量结果最后应记作9.20cm
B.此刻度尺的分度值是1mm
C.9.21cm这个记录结果是错误的
D.9.20中末位的“0”是有意义的
3.(2分)下列说法中正确是( )
A.多次测量求平均值可以消除因测量工具不精确而产生的误差
B.学生用钢尺的最大测量长度为15cm,因此无法用它来测量长度约为50cm的课桌的宽度
C.测量时选用的工具越精密越好
D.测量长度时,也可以使用零刻度线磨损的尺子
4.(2分)关于参照物以下说法正确的是( )
A.任何情况下,都应选地面为参照物
B.我们看到月亮在云朵里穿行,是以月亮作为参照物的
C.我们看到五星红旗徐徐升起,是以旗杆作为参照物的
D.宇航员在飞船中感觉舱内物体均静止,是以地球作为参照物的
5.(2分)甲、乙、丙三人各乘一架直升飞机时甲看到地面的高楼和丙机都在匀速上升;乙看到甲机也在匀速上升;丙看到乙机在匀速下降。则甲、乙、丙所乘的三架直升飞机,相对地面的运动无法确定的( )
A.甲飞机 B.乙飞机 C.丙飞机 D.都无法确定
6.(2分)甲、乙两物体都做匀速直线运动,则速度较大的物体所通过的路程一定比速度较小的物体所通过的路程( )
A.长 B.短
C.二者所通过的路程相等 D.无法比较
7.(2分)雨后天晴的夜晚,为了不踩到地上的积水,下列判断正确的是( )
A.迎着月光走,地上暗处是积水
B.迎着月光走,地上明亮处是积水
C.背着月光走,地上明亮是积水
D.不管怎样走,地上暗处都是积水
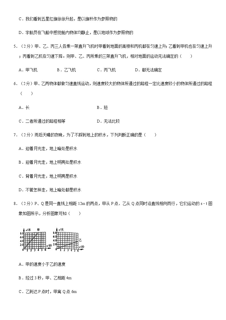
8.(2分)P、Q是同一直线上相距12m的两点,甲从P点、乙从Q点同时沿直线相向而行,它们运动的s﹣t图象如图所示,分析图象可知( )
A.甲的速度小于乙的速度
B.经过3秒,甲、乙相距4m
C.乙到达P点时,甲离Q点6m
D.甲到达Q点时,乙离P点2m
9.(2分)如图所示,四个相同的玻璃瓶内装有深度不同的水。用筷子轻轻敲击瓶口或用嘴贴着瓶口吹气,会发出不同的声音。下列关于所发出声音的判断中正确的是( )
A.用筷子轻轻敲击瓶口,甲瓶的音调最高
B.用嘴贴着瓶口吹气,甲瓶的音调最高
C.用筷子轻轻敲击瓶口,丁瓶的音调最低
D.用嘴贴着瓶口吹气,丁瓶的音调最高
10.(2分)如图枯井中的青蛙位于井底O点“坐井观天”,青蛙通过井口观察范围正确的光路图是( )
A. B.
C. D.
11.(2分)下列有关光现象的说法中正确的是( )
A.当人靠近平面镜时,镜中人会变得越来越大
B.城市中的光污染是由于光发生漫反射的缘故
C.影子的形成和水中的倒影都是由于光的直线传播形成的
D.光从空气中进入水中,光的传播速度变小
12.(2分)一束光线射到平面镜上,当入射角增大10°时,反射光线与入射光线垂直,则原来入射光线与镜面的夹角是( )
A.35° B.45° C.55° D.25°
二、非选择题(每空1分,共46分)
13.(2分)如图所示,物体的长度应记作 cm。某人测得一本字典正文400页厚度为18.0mm,则该字典正文每张纸厚度为 mm。
14.(2分)小明同学陪爸爸到公园散步,他看到了柳树上下左右摆动的柳枝在湖水中的“倒影”,则“倒影“相对于 是运动的,相对于 是静止的。
15.(2分)小红已经测出自正常步行的平均速度是1.2m/s,合 km/h;她家离学校720m,为了不迟到,她至少提前 分钟从家出发。
16.(2分)请写出下列过程的能量转化:蓄电池充电 ;植物的光合作用 。
17.(2分)外科医生可以利用超声除去人体内的结石,是利用了声波能传递 ,中国传统中医有“望、闻、问、切”检查病人,其中“闻”就是听的意思,这是利用声波能传递 。
18.(2分)如图所示为自行车尾灯的结构示意图,红色的小玻璃片相当于平面镜,它们互相 放置,后面的汽车灯光一照,它就通红透亮,从而引起后车司机的注意。请描述经两块小玻璃片反射后的反射光线的特点 。
19.(2分)火车在进入隧道前必须鸣笛。若火车速度为72km/h,声音在空气中的速度是340m/s,司机在鸣笛后2s时听到自隧道口处的山崖反射的回声,回声是由于声音的 形成的;鸣笛时火车到隧道口的距离是 m。
20.(2分)皮鞋涂上油后,会越擦越亮,这是因为皮鞋没上油之前,光射到皮鞋上时发生 ,而上油擦后,光射到皮鞋上会发生 。
21.(2分)检查视力的时候,视力表放在被测者头部的后上方,让被测者识别对面墙上镜子里的像如图所示,视力表在镜中的像与被测者相距 m,与不用平面镜的方法相比,这样做的好处是 。
22.(2分)如图所示是小雪自制的潜望镜,该潜望镜的成像原理是 ,该潜望镜所成像的性质 。
23.(2分)根据平面镜成像的特点,在图中画出物体AB在平面镜中所成的像A'B'。
24.(2分)如图所示为激光液面控制仪的原理简图。由固定激光器发出的一束激光AO以60°的入射角射向液面,经液面反射后射到光屏上的B点,再通过光屏上的光电转换器将光信号变成电信号,输入控制系统用以控制液面高度。请通过作图找出B点的准确位置。
25.(5分)学习了光学知识后,爱动脑筋的小桐和小朵想自己探究小孔成像现象。如图所示,她们给两个空罐的底部中央分别打上一个圆孔和一个方孔,再用两片半透明的塑料膜蒙在空罐的口上。分别将小孔对着烛焰和灯丝,可以看到烛焰和灯丝通过小孔所成的像。
(1)分析比较甲、乙两图,可以得出怎样的结论? ;
(2)分析比较甲、丙两图,可以得出怎样的结论? ;
(3)通过实验,可以看到烛焰和灯丝在塑料膜上成的都是 (选填“正立”或“倒立”)的实像,说明小孔成像的原理是 。
(4)树荫下的圆形光斑就是 通过树叶间的小孔在地面上所成的实像。
26.(6分)在进行“光的反射定律”的探究实验中,徐新宇同学设计了如图所示的实验,平面镜M平放在桌面上,E、F是粘在一起的两块硬纸板,F可绕垂直于镜面的接缝ON转动。
(1)如图甲,当EF在同一平面上时,让入射光线绝AO沿E射向镜而,在纸板F上可看到反射光线OB,此时∠BON ∠AON(选填“大于”“等于”或“小于”)。若光线沿BO入射,则经镜面反射后光线沿OA射出,这说明 。
(2)实验中使用可折转的光屏有什么作用 (写出两点)。
(3)在图乙中,把纸板F向前或向后折叠,则在纸板F上都 (能/不能)看到反射光线,说明反射光线、与入射光线和法线应在 。
27.(6分)如图所示是探究“平面镜成像的特点”的情景:薄透明玻璃板下方放一张白纸,再准备A、B两支大小,外形完全一样的蜡烛,然后把点燃的蜡烛A立在玻璃板前,又把蜡烛B放在玻璃板后面,以A蜡烛为成像物体。
(1)用玻璃板代替平面镜,主要是利用玻璃板透明的特点,便于 。
(2)该实验选择两个相同的蜡烛A和B,是为了比较 ,在比较像与物的大小关系时,蜡烛B是代替 。
(3)将蜡烛B在玻璃板后的纸面上来回移动,发现无法让它与蜡烛A的像完全重合,你分析出现这种情况的原因可能是 。
(4)如图是实验小组的实验数据,图中A、B、C、A′、B′、C′分别是像与物对应点的位置,他们接着就连接像与物的对应点,判断连线与镜面是否 ,再分别测量 的距离,判断像与物是否关于平面镜对称。
28.(5分)一列队长360m的军队匀速通过一条长1.8km的大桥,测得军队通过大桥用时9min,求:
(1)军队前进的速度;
(2)这列军队全部在大桥上行走的时间。
2020-2021学年黑龙江省哈尔滨市阿城区八年级(上)期中物理试卷
试题解析
一、选择题(共12小题,每小题2分,满分24分)
1.解:A、百米运动员的速度可达10m/s,1m/s=3.6km/h,所以10m/s=36km/h;若是72km/h=20m/s,跑完100m,只需5s,这个速度显然是太快了,故A错误;
B、光在真空中的传播速度是3×108m/s,在其他介质中的传播速度比这个数要小,故B错误;
C、头发丝的直径约为0.08mm左右,故C正确;
D、心率约为70次/min,而不是70次/s,故D错误。
故选:C。
2.解:A、求三次测量的平均值,并四舍五入保留小数点后两位可得,≈9.20cm.故A正确;
B、根据测量结果,最后只能有一位是估计值,所以倒数第2位便是刻度尺的分度值,即1mm,故B正确;
C、结果中9.2cm是准确值,0.01cm是估计值,只要前面的准确值没有读错,后面的估计值是会变化的,9.21cm这个记录结果很正常,故C错误;
D、9.20cm最末位的“0”是估计值,长度测量时,要求最后有且只有一位估计值,当刻度正好在整数刻度时,我们就应估读为“0”,故D正确。
故选:C。
3.解:A、多次测量求平均值可以减小误差,但是不能减小因测量工具不精确而产生的错误。故A错误。
B、虽然学生用钢尺的最大测量长度为15cm,但可以用它来测量长为50cm的课桌的宽度,可以多测几次,故B错误。
C、测量时要根据测量要求选择合适的测量工具,测量工具不是越精确越好。故C错误。
D、测量长度时,也可以使用零刻度线磨损的尺子,只是测量的时候从没磨损的刻度开始算起。故D正确。
故选:D。
4.解:A、参照物的选择是任意的,可以选地面,也可以选其他物体,此项不正确;
B、本句话描述的是月亮在动,如果没有云朵作为参照,是感觉不到月亮动的,所以是以云朵为参照物,不能选择月亮本身作参照物;
C、五星红旗升起,是相对于旗杆在动,所以以旗杆为参照物,是正确的;
D、宇航员感觉舱内物体静止,这是相对于飞船而言的,相对于地球,位置发生了变化,是动的,此项不正确。
故选:C。
5.解:(1)甲看到地面的高楼和丙机都在匀速上升,说明甲在匀速下降;
(2)乙看到甲机也在匀速上升,说明乙飞机也在匀速下降,但是速度比甲快;
(3)甲看到地面的高楼和丙机都在匀速上升,说明丙机匀速上升或在空中某一高度静止;丙看到乙机在匀速下降,说明丙机匀速上升或者在空中某一高度静止或者也匀速下降但速度比乙慢。
综上可见,相对于地面来说,丙飞机的情况不能确定。
故选:C。
6.解:∵v=,
∴s=vt,
可见,运动物体经过的路程跟速度、时间同时有关,此时只知道速度大小关系,不知道时间关系,是无法判断物体运动的路程的。
故选:D。
7.解:由于光在水面上发生镜面反射,在地面上发生漫反射,故迎着月光走,地上明亮处是积水,背着月光走,地上明亮的地方不是水。
故选:B。
8.解:
A、由左图(甲的图象)知,当时间为4s时,路程为8m,则v甲==2m/s,由右图(乙的图象)知,当时间为6s时,路程为4m,则v乙==m/s,所以v甲>v乙,故A不符合题意;
B、经过3s,甲、乙通过的路程分别为:s甲=v甲t=2m/s×3s=6m,s乙=v乙t=m/s×3s=2m,则3秒后甲、乙的距离为:s1=s﹣s甲﹣s乙=12m﹣6m﹣2m=4m,故B符合题意;
C、乙到达P点(即乙通过的路程为12m),用时t'===18s,此时甲通过的路程为s'甲=v甲t'=2m/s×18s=36m,则甲离Q点距离:s'=s'甲﹣s=36m﹣12m=24m,故C不符合题意;
D、甲到达Q点时(即甲通过的路程为12m),用时t''===6s,此时乙行走的路程为s'乙=v乙t''=m/s×6s=4m,则乙离P点距离s''=s﹣s'乙=12m﹣4m=8m,故D不符合题意。
故选:B。
9.解:AC、用筷子轻轻敲击瓶口,声音是由瓶子和瓶内的水振动发出的,水越多,音调越低;因此甲的音调最低,丁的音调最高;故AC错误;
BD、用嘴贴着瓶口吹气,振动发声的是由于瓶内空气柱的振动发出的,空气柱长度越短,音调越高;因此甲的音调最高,丁的音调最低,故B正确,D错误。
故选:B。
10.解:图中O点是青蛙的位置,将O点与井口左边的端点相连成一直线,将O点与井口右边的端点相连成一直线,然后在直线上标出箭头,即得到两条射向青蛙眼睛的光线,这两条光线就决定了青蛙的观察范围。
A图是正确的。
B图中光的传播方向标错了;
C图中光线发生了偏折,因为光是沿直线传播的,所以C图也不正确;
D图中不仅光线发生了偏折,而且光的传播方向也标错了,所以D图也不正确;
故选:A。
11.解:
A、由平面镜成像特点可知,不管是远离平面镜还是靠近时,平面镜中的像不会改变,故A错误;
B、城市中的光污染是由于高楼大厦的玻璃幕墙造成的光污染,是由于光的镜面反射引起的,故B错误;
C、影子是由于光的直线传播形成的,倒影是由于光的反射形成的,故C错误;
D、光在空气中的传播速度大于在水中的传播速度,所以光从空气射入水中时传播速度会变小,故D正确。
故选:D。
12.解:当入射角增大10°时,反射光线与入射光线垂直,反射角等于入射角,故现在的入射角为90°×=45°,则原来的入射角是45°﹣10°=35°,与镜面之间的夹角为90°﹣35°=55°。
故选:C。
二、非选择题(每空1分,共46分)
13.解:如图所示,相邻两条刻度线所表示的长度为1 cm,即分度值为1 cm,准确值为3cm,估读值为0.0cm,所以物体的长度为3.0cm;一张纸是两页,字典正文400页,也就是200张,则该字典正文每张纸厚度为:18.0mm÷200=0.09mm;
故答案为:3.0;0.09。
14.解:树枝的倒影和树枝摆动的速度和方向相同,故倒影相对于树枝是静止的;但倒影相对于地面的位置发生了变化,故倒影相对于地面是运动的。
故答案为:地面;树枝。
15.解:1.2m/s=4.32km/h;
因为s=720m,所以路上用的时间为t===600s=10min。
故答案是:4.32;10。
16.解:蓄电池充电时,消耗电能,产生化学能,故是将电能转化为化学能的过程;
植物光合作用时,消耗光能,产生化学能,故是将光能转化为化学能的过程。
故答案为:电能转化为化学能;光能转化为化学能。
17.解:超声利用能量将结石粉碎,说明声音可以传递能量。
中医中的“闻”,是指医生通过听声音,来判断病人的病情,说明声音可以传递信息。
故答案为:能量,信息。
18.解:红色并相互垂直的三角形小玻璃片相当于平面镜,平面镜互相垂直时,当后面车的灯光照到自行车的尾灯时,反射光线与入射光线一定是平行的,即光线从哪里来,还反射到哪里去,产生了“反向射回”的效果,光线明亮耀眼,通红透亮,会引起后面汽车司机的注意,避免交通事故的发生,如图所示:
故答案为:垂直;反向射回。
19.解:回声是由于声音在传播过程中遇到障碍物反射而形成的;
火车速度为:v车=72km/h=20m/s,声音的速度为:v声=340m/s
由v=得,在鸣笛后2s内火车行驶的距离为:
s1=v车t=20×2m=40m
声音传播的距离为:
s2=v声t=340×2m=680m
鸣笛时火车到隧道口的距离为:
s=(s1+s2)=(680m+40m)=360m。
故答案为:反射;360。
20.解:皮鞋没上油之前,鞋面上落满了灰尘,表面不再光滑,这时光射到皮鞋表面发生了漫反射,所以看起来变暗了;皮鞋涂上油后,皮鞋表面比较光滑,光射到皮鞋表面发生了镜面反射,所以会越擦越亮。
故答案为:漫反射;镜面反射。
21.解:因平面镜成像时像距与物距是相等的,视力表与平面镜之间的距离为2.5+0.4=2.9m,
故视力表在镜中的像与平面镜的距离为2.9m,而被测者与平面镜的距离又为2.5m,
故视力表在镜中的像与被测者之间的距离2.9+2.5=5.4m,故答案为:5.4。
因平面镜成等大正立的像,那被测者可以看镜中视力表的像来测视力,
这样大大节省了空间,故答案为:可以节省空间。
22.解:潜望镜内部装有两块平面镜,平面镜成正立等大的虚像,利用的是光的反射。
故答案为:光的反射;成正立等大的虚像。
23.分别由A和B向平面镜作垂线并延长(用虚线),使AO=OA',BO'=O'B',用虚线连接A'B'即为所求。如图。
故答案为:如上图A'B'即为所求。
24.解:
过入射点O作垂直于界面的法线,根据入射角等于反射角画出反射光线,交于光屏点B;如图所示:
25.解:(1)在甲图和乙图中不同的是孔的形状,但所成的像相同。故小孔成像(的形状)与小孔的形状无关。
(2)在甲图和丙图中不同的是物体的形状,所成的像也不同。故小孔成像(的形状)与物体的形状由物体的形状决定。
(3)观察三次成像可知:所成的像是倒立的,说明小孔成像的原理是光沿直线传播。
(4)树荫下的圆形光斑就是太阳的像。
故答案为:(1)物体通过小孔所成的像与孔的形状无关;
(2)所成的像的形状由物体的形状决定;
(3)倒立;光的直线传播;(4)太阳。
26.解:(1)根据光的反射定律:在反射现象中,反射角等于入射角;反射光线、入射光线分居法线两侧;反射光线、入射光线和法线在同一平面内。
此时∠BON=∠AON;如果将光源沿BO射入一条入射光线,会观察到反射光线会沿OA的方向射出,所以光路具有可逆性。
(2)我们看不见光的传播路径,就无法对光线进行研究,在研究光的反射规律时,安装一个光屏后,能够间接的在光屏上看到光的传播途径;
将光屏的左半部分向前后翻折,就不会看到反射光线,只有当整个光屏为一平面时,才能够看到反射光线,说明反射光线、入射光线、法线共面;
(3)实验中便用可折转的光屏是为了方便探究反射光线和入射光线、法线是否在同一平面内;根据光的反射定律,在反射现象中,反射光线、入射光线和法线在同一平面内,所以把纸板F向前或向后折叠,则在纸板F上都不能看到反射光线,说明反射光线、与入射光线和法线应在同一平面内。
故答案为:(1)等于;反射时,光路是可逆的;(2)显示光的传播路径;探究反射光线、入射光线、法线是否共面;(3)不能;同一平面内。
27.解:
(1)在平面镜成像特点实验中采用玻璃板代替平面镜,其目的是为了确定像的位置;
(2)实验时采用两个完全相同的蜡烛,一支蜡烛放在玻璃板的前面并点燃,另一支放在玻璃板的后面,当玻璃板后面的蜡烛和玻璃板前面的蜡烛的像完全重合时,用蜡烛B是代替蜡烛A的像,同时也可以比较物像大小关系;
(3)无法让蜡烛B与蜡烛A的像完全重合,可能是实验时玻璃板没有竖直放置,此时像与物体不在同一水平面上;
(4)连接像与物的对应点,可以判断物像的连线是否和镜面垂直,再分别测量对应的两点到镜面的距离,判断像与物是否关于平面镜对称。
故答案为:(1)确定像的位置;(2)像物大小关系;蜡烛A的像;(3)玻璃板没有竖直放置;(4)垂直;对应的两点到镜面。
28.解:(1)军队完全通过大桥的路程:
s=L桥+L军队=1800m+360m=2160m,
军队前进的速度:
v===4m/s;
(2)军队全部在桥上行进的路程:
s′=L桥﹣L军队=1800m﹣360m=1440m,
∵v=,
∴军队全部在大桥上行走的时间:
t′===360s;
答:(1)军队前进的速度是4m/s;
(2)这列军队全部在大桥上行走的时间是360s。
2023-2024学年黑龙江省哈尔滨市阿城区九上物理期末达标测试试题含答案: 这是一份2023-2024学年黑龙江省哈尔滨市阿城区九上物理期末达标测试试题含答案,共13页。试卷主要包含了下列物体通常情况下属于导体的是,灯泡的亮度决定于,四个同学进行登山比赛等内容,欢迎下载使用。
2022-2023学年黑龙江省哈尔滨市双城区八年级(上)期末物理试卷(含答案解析): 这是一份2022-2023学年黑龙江省哈尔滨市双城区八年级(上)期末物理试卷(含答案解析),共23页。试卷主要包含了单选题,填空题,作图题,实验探究题,计算题等内容,欢迎下载使用。
2022-2023学年黑龙江省哈尔滨市双城区八年级(上)期末物理试卷(含解析): 这是一份2022-2023学年黑龙江省哈尔滨市双城区八年级(上)期末物理试卷(含解析),共22页。