北师大版七年级下册3 用图象表示的变量间关系教学设计
展开
这是一份北师大版七年级下册3 用图象表示的变量间关系教学设计,共5页。教案主要包含了温故知新,创设情境,导入新课,探究交流,获取新知,达标检测,反馈新知,知识拓展,提升能力,师生交流,归纳小结,布置作业,课后提升等内容,欢迎下载使用。
(一)教学知识点
1.经历从图象中分析变量之间的关系的过程,进一步体会变量之间的关系.
2.结合具体情境理解图象上的点所表示的意义.
3.能从图象中获取变量之间关系的信息,并能用语言进行描述.
(二)能力训练要求
1.培养学生从图象中获取信息的广泛性和准确性.
2.在具体情境中锻炼学生对变量之间关系的敏感和语言描述的合理.
(三)情感与价值观要求
从解决大量实际问题和学生感兴趣的问题中提高学生用数学的意识,体验数学所蕴含的数学美.
●教学重点
1.用图象表示两个变量之间的关系.
2.从图象中获取变量之间关系的信息,并能用语言合理地表示,并能结合具体情境理解图象上的点所表示的数学意义.
●教学难点
根据图象得出事物变化的规律.
●教学方法
自主探索法
本节课的重点是使学生获得对图象反映变量之间关系的体验,学生可借助于以前读统计图的经验发现两个变量的关系,并尽可能多地从图象中获取信息.
●教学过程
一、温故知新
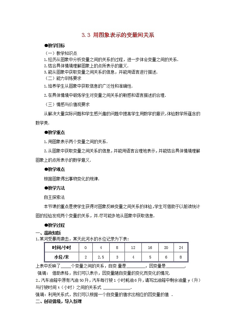
1.某河受暴雨袭击,某天此河水的水位记录为下表:
上表中反映了 个变量之间的关系,自变量是 ,因变量是 .
强调: 借助表格,我们可以表示,因变量随自变量的变化而变化的情况.
2.汽车油箱中原有汽油50升,汽车每行驶1小时耗油6升,请写出油箱中剩余油量y(升)与行驶时间t(小时)之间的关系式 .
强调:利用关系式,我们可以根据一个自变量的值求出相应的因变量的值 .
二、创设情境,导入新课
下图是我国某天的气温分布图,你能根据此图说一说家乡的气温吗?你还能从图中看出什么?
三、探究交流,获取新知
1.合作与探究——气温变化的情况
请你根据图象,与同伴讨论某地某天温度变化情况.
(1)上午9时的温度是多少?12时呢?
(2)这一天的最高温度是多少?是几时到达的?最低温度呢?
(3)这一天的温差是多少?从最低温度到最高温度经过了多长时间?
(4)在什么时间范围内温度在上升?在什么时间范围内温度在下降?
(5)图中的A点表示的是什么?B点呢?
(6)你能预测次日凌晨1时的温度吗?说说你的理由.
(学生思考,交流)
2.知识归纳
图象是我们表示变量之间关系的第三种方法,它的特点是非常直观.
在用图象表示变量之间的关系时,通常用水平方向的数轴(称为横轴)上的点表示自变量,用竖直方向的数轴(称为纵轴)上的点表示因变量.
如何从图象中获取关于两个变量的信息?
(1)要明白图象上的点所表示的意义?
(2)从自变量的值如何得到因变量的值?及从因变量的值如何得到自变量的值?
(3)要明白因变量如何随自变量变化而变化的?
3. 议一议——骆驼的体温
骆驼被称为“沙漠之舟”,它的体温随时间变化而发生较大的变化,下面是骆驼的体温随时间变化的图象,我们根据它来分析变量之间的关系.
(图中25时表示次日凌晨1时)
(1)一天中,骆驼体温变化范围是什么?它的体温从最低上升到最高需要多少时间?
(2)从16时到24时,骆驼的体温下降了多少?
(3)在什么时间范围内骆驼的体温在上升?在什么时间范围内骆驼的体温在下降?
(4)你能看出第二天8时骆驼的体温与第一天8时有什么关系吗?其他时刻呢?
(5)A点表示的是什么?还有几时的温度与A点所表示的温度相同?
(6)你还知道哪些关于骆驼的趣事?与同伴交流.
( 学生思考交流)
四、达标检测,反馈新知
1.在夏天一杯开水放在桌面上,其水温T与放置时间 t 的关系大致图象为( )
2.洗衣机在洗涤衣服时,每洗涤一遍都经历了注水、清洗、排水三个连续过程(工作前洗衣机内无水).在这三个过程中,洗衣机内的水量y(升)与洗涤一遍的时间x(分)之间关系的图象大致为( )
3.下图是今年5月1日至5月6日某市旅游人数统计图:
(1)你能从图中获得哪些信息?
(2)你能预测5月7日的旅游人数吗?
(3)你会选择这7天中的哪一天出游?
4.下面是一位病人的体温记录图,看图回答下列问题:
(1)护士每隔几小时给病人量一次体温?护士每隔6小时给病人量一次体温.
(2)这位病人的最高体温是多少摄氏度?最低体 温是多少摄氏度?
(3)他在4月8日12时的体温是多少摄氏度?
(4)图中的横线表示什么?
(5)从图中看,这位病人的病情是恶化还是好转?
5.下面是某港口“水上游乐场”从0时到12时的水深情况变化图:
1.此图反映哪两个变量之间的关系?
2.若规定水深超过6米时,不允许游客下海,图中有哪些时间段可以下海?
五、知识拓展,提升能力
人的大脑所能记忆的内容是有限的,随着时间的推移,记忆的东西会逐渐被遗忘,德国心理学家艾宾浩斯第一个发现了记忆遗忘规律。他根据自已得到的测试数据描绘了一条曲线(如图),这就是非常有名的艾宾浩斯遗忘曲线,其中竖轴表示学习中的记忆保持量,横轴表示时间。观察图象并回答下列问题:
(1)2时后,记忆保持了多少?
(2)图中点A表示的意义是什么?在哪个时间段内遗忘的速度最快?
(3)有研究表明,如及时复习,一天后能保持98%.根据遗忘曲线,如不复习又怎样? 由此,你有什么感受?
六、师生交流,归纳小结
1.两个变量之间关系的表示方法?
2.图象法能直观反映变量间的整体变化情况及变化规律,这就是它的优越性.
3.及时复习才是好的学习习惯,它具有事 半功倍之功效.
七、布置作业,课后提升
课后巩固 习题 3.3习题
课后阅读 《人的体温的变化》
课后分析分析右边反映变量之间关系的图,想象一个适合它的实际情境.
板书设计:
一、表示变量之间关系的方法
1.表格法
2.关系式法
3.图象法
二、图象法的特点
1.直观、形象.
2.通常用水平方向的数轴上的点表示自变量,用竖直方向的数轴上的点表示因变量.
时间/小时
0
4
8
12
16
20
24
水位/米
2
2.5
3
4
5
6
8
相关教案
这是一份初中数学北师大版七年级下册3 用图象表示的变量间关系教学设计,共7页。教案主要包含了课标分析,重点,学情分析,教学目标,教学过程等内容,欢迎下载使用。
这是一份初中数学北师大版七年级下册第三章 变量之间的关系2 用关系式表示的变量间关系教案设计,共2页。
这是一份初中数学第三章 变量之间的关系1 用表格表示的变量间关系表格教案,共3页。教案主要包含了知识与技能目标,情感与态度目标,过程与方法等内容,欢迎下载使用。

