第十三章 内能 期末单元定心卷 2021-2022学年人教版物理九年级(word版 含答案)
展开
这是一份第十三章 内能 期末单元定心卷 2021-2022学年人教版物理九年级(word版 含答案),共12页。试卷主要包含了单选题,填空题,实验题,计算题等内容,欢迎下载使用。
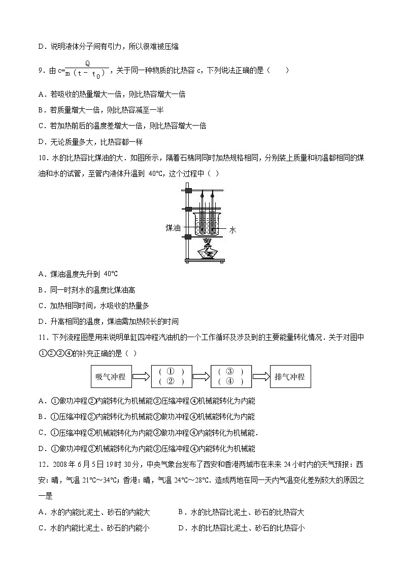
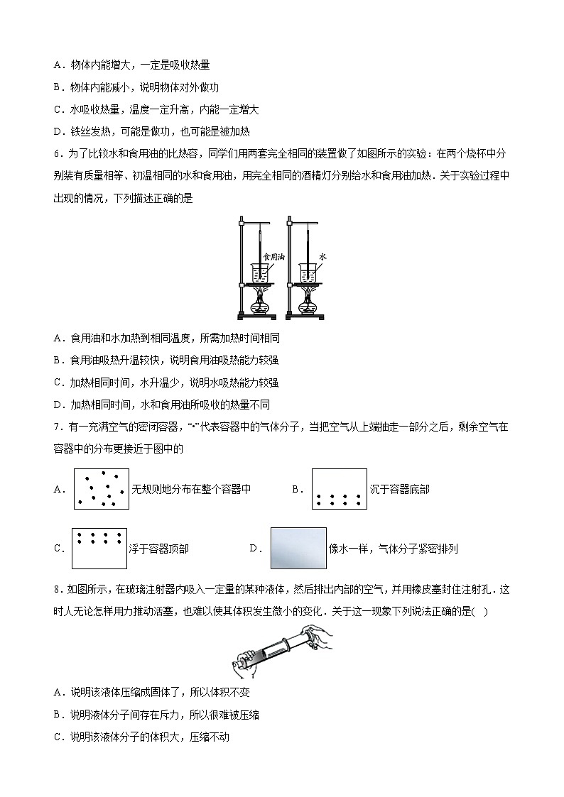
第十三章 内能 期末单元定心卷一、单选题1.下列关于温度、热量和内能的说法中正确的是A.物体温度升高,內能一定增加B.物体放出热量时,温度一定降低C.物体温度升高,一定吸收了热量D.物体内能增加时,温度一定升高2.生活中一些常见的现象(1)打开白酒瓶或醋瓶,可闻到酒香或酸味;(2)走过面包房,可闻到面包香味;(3)将红墨水滴入水中,水会变红。你认为下列关于物质微观结构的模型,哪种能较好地解释上述现象?A.物质由微小的颗粒组成,颗粒之间是有空隙B.物质由微小的颗粒组成,各个颗粒是紧靠着排在一起C.物质由微小的颗粒组成,各个颗粒是不停地运动D.物质由微小的颗粒组成,颗粒之间存在相互作用的排斥力3.如图所示,在装着红棕色二氧化氮气体的瓶子上面,倒扣一个空瓶子,使两个瓶口相对,之间用一块玻璃板隔开.扯掉玻璃板后,会发生什么变化?下列说法正确的是A.空气因为重力的作用才进入下面的瓶子里B.空气和二氧化氮只会在下面的瓶子里混合C.二氧化氮的密度比空气大,它不能进到上面的瓶子里D.一段时间后两种气体会在两个瓶子内均匀混合在一起4.关于热量,正确的说法是A.热量表示物体热的程度B.热量表示热能的多少C.热量表示物体冷热程度的变化D.热量表示物体吸收或放出热的多少5.关于物体的内能、热量和温度的关系,下列说法正确的是A.物体内能增大,一定是吸收热量B.物体内能减小,说明物体对外做功C.水吸收热量,温度一定升高,内能一定增大D.铁丝发热,可能是做功,也可能是被加热6.为了比较水和食用油的比热容,同学们用两套完全相同的装置做了如图所示的实验:在两个烧杯中分别装有质量相等、初温相同的水和食用油,用完全相同的酒精灯分别给水和食用油加热.关于实验过程中出现的情况,下列描述正确的是A.食用油和水加热到相同温度,所需加热时间相同B.食用油吸热升温较快,说明食用油吸热能力较强C.加热相同时间,水升温少,说明水吸热能力较强D.加热相同时间,水和食用油所吸收的热量不同7.有一充满空气的密闭容器,“•”代表容器中的气体分子,当把空气从上端抽走一部分之后,剩余空气在容器中的分布更接近于图中的A.无规则地分布在整个容器中 B.沉于容器底部C.浮于容器顶部 D.像水一样,气体分子紧密排列8.如图所示,在玻璃注射器内吸入一定量的某种液体,然后排出内部的空气,并用橡皮塞封住注射孔.这时人无论怎样用力推动活塞,也难以使其体积发生微小的变化.关于这一现象下列说法正确的是( )A.说明该液体压缩成固体了,所以体积不变B.说明液体分子间存在斥力,所以很难被压缩C.说明该液体分子的体积大,压缩不动D.说明液体分子间有引力,所以很难被压缩9.由c=,关于同一种物质的比热容c,下列说法正确的是( )A.若吸收的热量增大一倍,则比热容增大一倍B.若质量增大一倍,则比热容减至一半C.若加热前后的温度差增大一倍,则比热容增大一倍D.无论质量多大,比热容都一样10.水的比热容比煤油的大.如图所示,隔着石棉网同时加热规格相同,分别装上质量和初温都相同的煤油和水的试管,至管内液体升温到 40℃,这个过程中( )A.煤油温度先升到 40℃B.同一时刻水的温度比煤油高C.加热相同时间,水吸收的热量多D.升高相同的温度,煤油需加热较长的时间11.下列流程图是用来说明单缸四冲程汽油机的一个工作循环及涉及到的主要能量转化情况.关于对图中①②③④的补充正确的是( )A.①做功冲程②内能转化为机械能③压缩冲程④机械能转化为内能B.①压缩冲程②内能转化为机械能③做功冲程④机械能转化为内能C.①压缩冲程②机械能转化为内能③做功冲程④内能转化为机械能.D.①做功冲程②机械能转化为内能③压缩冲程④内能转化为机械能12.2008年6月5日19时30分,中央气象台发布了西安和香港两城市在未来24小时内的天气预报:西安:晴,气温21℃~34℃;香港:晴,气温24℃~28℃.造成两地在同一天内气温变化差别较大的原因之一是A.水的内能比泥土、砂石的内能大 B.水的比热容比泥土、砂石的比热容大C.水的内能比泥土、砂石的内能小 D.水的比热容比泥土、砂石的比热容小二、填空题13.冬天人们常搓手取暖,这是通过_______方式来改变物体的内能;小萱放学一进家门,就闻到妈妈炒菜的香味,这是_______现象,炒菜主要是通过_______方式改变物体的内能。14.春季,在培育秧苗时,有经验的农民往往会在傍晚往秧田里灌水以防倒春寒冻伤秧苗,这是利用水的比热容较______(选填“大”或“小”)的性质;若质量为2000kg的水温度从5℃降低到2℃,放出的热量是______J。[c水=4.2×103J/(kg·℃)]15.液体和空气接触的表面存在一个薄层——表面层,如图,由于液体分子作无规则运动,表面层中就会存在一些具有较大能量的分子,它们可以克服分子间相互作用的____________力,脱离液体跑到空气中去.其宏观表现就是液体的____________(填物态变化名称).16.如图是小明同学探究“海水和海滩的温度随时间变化的规律”时画的一张示意图.根据图给的信息,他观察的时间是_____(选填“中午”或“夜晚”),产生这一现象的原因是水的_____比砂石的大.17.为早日实现中国梦,现代社会提倡“绿色出行、低碳生活”以达到节能环保的要求.太阳能由于清洁环保得以大力开发,小明家太阳能热水器内盛有25 ℃的水50 kg,在阳光照射下水温升高到65 ℃,这些水吸收的热量为___________ J.[c水=4.2×103J/(kg·℃)]. 三、实验题18.为了“探究物质吸收热量与哪些因素有关”,某实验小组同学用相同的酒精灯分别加热质量和初温都相同的液体,实验过程及观察到的现象如图所示。设加热时液体每分钟吸收的热量相等。请根据实验现象及相关条件归纳得出初步结论。
①实验中水和煤油吸收热量的多少是通过______来反映的;②分析比较图中(a)与(b)与(c)可得出的初步结论是:______;③分析比较图中(c)与(d)可得出的初步结论是:______。 四、计算题19.质量为5千克的水,温度从10℃升高到20℃,[c水=4.2×103焦/(千克•℃)]求:(1)水变化的温度Δt;(2)水吸收的热量Q吸。 20.由于太阳能具有安全、清洁、方便等特点,使得人们越来越广泛地使用它.已知某太阳能热水器的水箱吸收太阳辐射热量为2.52×107J,如果这些热量的50%被水箱内质量为100 kg温度为20 ℃的水吸收,可使这些水的温度升高多少 ℃?(c水=4.2×103J/(kg·℃) 21.工匠用钢铁打制刀具时,有一个重要流程叫“淬火”,把刚打制成型的刀具放到炉火中充分煅烧,然后将其迅速放入水中骤冷.现有一成型的合金钢刀具的质量为1kg,温度为20℃,放入836℃的炉火中煅烧足够长时间,迅速取出放入5kg、20℃的水中冷却.最后与水达到共同的温度[不计过程中的热量损失,c水=4.2×103J/(kg℃),c合金钢=0.42×103J/(kg℃)],求:(1)此刀具在火炉中吸收了多少热量?(2)淬火后水的温度为多少摄氏度?
参考答案1.A【解析】A. 同一物体,质量不变,温度升高,內能一定增加,故A正确;B. 晶体凝固过程中,放热但温度不变,故B错误;C. 物体温度升高,可能是从外界吸收了热量,也可能是外界物体对它做了功,故C错误;D. 晶体熔化过程中,吸热内能增加,但温度不变,故D错误;故选A.2.C【解析】打开白酒瓶或醋瓶,可闻到酒香或酸味;走过面包房,可闻到面包香味;将红墨水滴入水中,水会变红,都是扩散现象的结果,物质是由分子组成的,扩散现象说明:组成物质的分子不停地做无规则运动,故C正确。故选C。3.D【解析】因为分子在不停地做无规则运动,虽然二氧化氮的密度大于空气密度,但是它也会运动到上面的瓶子内,因此一段时间后两种气体会在两个瓶子内均匀混合在一起,故D正确.故选D.4.D【解析】【分析】热量,指的是由于温差的存在而导致的能量转化中所转移的能量.而该转化过程称为热交换或热传递.【解析】A、表示物体冷热程度的是温度,故此选项是错误的;B、表示热能多少的量是内能,故此选项是错误的;C、伴随热量变化的不一定是物体的温度的变化,比如晶体的熔化和凝固过程中虽也有热量的变化,但是温度是保持不变的,所以此选项是错误的;D、热量是用来表示吸收或者放出热的多少的,此选项是正确的.故选D.5.D【分析】改变物体内能的两种方法:做功和热传递.两种方法在改变物体内能上是等效的.晶体熔化时吸热,但温度不变,据此分析.【解析】AB.做功和热传递都可以改变物体内能,因此物体的内能增加,可能是物体吸收了热量,也可能是对物体做了功;物体内能减小,可能是放出了热量,也可能是对外做功.故AB错误.
C.水沸腾时,吸收热量,温度不变.故C错误.
D.做功和热传递都可以改变物体内能,因此铁丝发热可能是对其做功的,也可能是对其加热的.故D正确.
故选D.6.C【分析】比热容是物质的一种特性,与物体质量、温度高低、吸放热多少都没有关系;比热容是反映不同物质吸放热能力强弱的一个物理量;【解析】A、食用油和水的吸热能力不同,加热到相同温度,吸收的热量不同,所需加热时间也就不同,故A错误.
B、加热相同的时间,食用油吸热升温较快,说明改变相同的温度时,食用油所需吸收的热量较少,说明水的吸热能力较强而食用油的吸热能力弱.故B错误.
C、初温相等、质量相同的水和食用油,加热相同时间时,水升温少,说明水升高1摄氏度时所吸收的热量比食用油的多,水吸热能力较强,故C正确.
D、加热相同时间,其他条件相同的情况下,水和食用油所吸收的热量是相同的,故D错误.
故选C.7.A【解析】【分析】处于密闭容器中的气体,密度与质量成正比,体积是不变的,因为气体始终充满整个容器.【解析】气体分子之间基本没有相互作用力。密封在容器中的空气,从上方抽出一部分后,质量减小,密度变小,但空气仍然充满整个容器,只不过分子间距离变大。所以符合实际的是A.故选A.8.B【分析】物质是由分子组成的,组成物质的分子间存在间隙,分析间存在相互作用的引力与斥力.【解析】物体能够被压缩,是因为分子间有空隙,液体分子间间隙较小,分子间存在较大的斥力,所以液体难以被压缩.故选B.9.D【解析】比热容是物质本身的一种特性,在状态和物质种类一定时,比热容大小与物体吸放热、温度变化大小、质量多少都没有关系故选D10.A【解析】AD.水的比热容比煤油的大,质量相同的水和煤油升高相同的温度时,煤油吸收的热量少,需要的加热时间短,故煤油先升高到40℃,A选项正确,D选项错误;BC.由图可知,用同一个酒精灯加热,两试管的规格相同,则在相同的时间内,水和煤油吸收的热量相同,水和煤油的质量相同,但水的比热容比煤油的大,故水升高的温度值小,B、C两选项均错误;11.C【解析】汽油机的四个冲程分别是吸气冲程,压缩冲程,做功冲程和排气冲程,所以①压缩冲程,把机械能转化为内能,也就是压缩对气体做功使其内能增大温度升高 ③是做功冲程,把内能转化为机械能.对照答案C对.12.B【解析】西安和香港两城市的区别是城市周边的水的多少不同,由于水的比热容比泥土和砂石的比热容大,在相同条件下,水升温和降温幅度小于泥土或砂石的升温和降温,从而导致西安昼夜温差较大,香港昼夜温差较小,B符合题意.13.做功 扩散 热传递 【解析】[1]冬天,搓手克服摩擦做功让手变暖,搓手取暖是通过做功的方式改变物体的内能。[2]由于菜中的芳香类物质分子不停地做无规则运动,通过扩散现象充满整个房间,所以小萱放学一进家门,就闻到妈妈炒菜的香味。[3]炒菜时,锅的热量传递给菜,使菜变熟,主要是通过热传递方式改变物体的内能。
14.大 2.52×107 【解析】[1]晚上时在秧田里灌水,是因为水的比热容比沙土大,在相同条件下,晚上水在降温时会放出热量,热传递给秧苗,使秧苗的温度不致下降过低,从而可使秧苗不被冻坏。[2]水放出的热量Q放=c水mΔt=4.2×103J/(kg·℃)×2000kg×(5℃-2℃)=2.52×107J15.引 汽化 【解析】因为分子间存在引力和斥力,所以液体分子要脱离液体跑到空气中去,需克服分子间相互作用的引力;该过程物质从液体变为了气体,因此液体发生了汽化现象.16.夜晚 比热容 【解析】由于水的比热容比砂石大,因此砂石在白天升温和夜晚降温都比较快,因此,白天海滩温度比较高,夜晚海水温度比较高,由图可知水温度高,故观察时间是夜晚,产生这一现象的是因为海水的比热容大.17.8.4×106【分析】已知水的质量,升高的温度和比热容,利用计算水吸收的热量.【解析】根据得,这些水吸收的热量为:.18.加热时间 质量相等的水,升高的温度越高,吸收的热量越多 质量相等的不同液体,升高相同的温度,吸收的热量不等,水吸收的热量多 【解析】①[1]加热时液体每分钟吸收的热量相等,加热时间越长,水和煤油吸收的热量越多。实验中水和煤油吸收热量的多少是通过加热时间来反映的。②[2](a)、(b)、(c)中水的质量相等。从(a)与(b)与(c)可看出:(a)图中水加热的时间最短,温度升高最少。(c)图中水加热的时间最长,温度升高最多。因此可得初步结论是:质量相等的水,升高的温度越高,吸收的热量越多。③[3]水和酒精质量相等。从(c)与(d)可看出水被加热的时间比水长,水和酒精升高的温度相同,因此可得初步结论是:质量相等的不同液体,升高相同的温度,吸收的热量不等,水吸收的热量多。19.(1)10℃;(2)2.1×105J【解析】解:(1)水升高的温度Δt=t﹣t0=20℃-10℃=10℃(2)水吸收的热量Q吸=c水mΔt=4.2×103J/(kg·℃)×5kg×10℃=2.1×105J答:(1)水升高的温度为10℃;(2)水吸收的热量为2.1×105J。20.30℃.【解析】根据题意知道,被水吸收的太阳能的热量是:Q吸=50%×2.52×107 J=1.26×107 J;由Q吸 =c水m△t知道,水升高的温度是:△t=Q/c水m=1.26×107J/4.2×103J/(kg•℃)×100kg=30℃【点睛】本题考查的是Q吸=cm△t的掌握和运用,难度不大,需要注意区分温度升高△t与升高到的不同.21.(1)3.4272××105J;(2)36【解析】解:(1)将刀具放入836℃的炉火中煅烧足够长时间,其末温t=836℃,则刀具在炉火中吸收的热量:.(2)由题,将煅烧后的刀具迅速取出放入20℃的水中冷却,最后刀具与水达到共同的温度,设为t′,不计过程中的热损失,则Q水吸=Q合放,即:c水m水(t′﹣t0′)=c合金钢m合金钢(t﹣t′),,解得:t′=36℃.答:(1)此刀具在火炉中吸收了3.4272××105J的热量;(2)淬火后水的温度为36℃;【点睛】本题考查了吸热公式、放热公式、热平衡方程的掌握和运用,知道达到热平衡时物体温度相同,计算时要弄清楚水和刀具的初温和末温.
相关试卷
这是一份第十四章内能的利用期末单元定心卷2021-2022学年人教版物理九年级(word版 含答案),共14页。试卷主要包含了单选题,填空题,实验题,计算题等内容,欢迎下载使用。
这是一份人教版九年级全册第十三章 内能综合与测试课时练习,共12页。试卷主要包含了单选题,填空题,实验题,计算题,综合题等内容,欢迎下载使用。
这是一份2021学年第十三章 内能综合与测试同步练习题,共13页。试卷主要包含了单选题,填空题,解答题等内容,欢迎下载使用。

